《信息安全技术健康医疗数据安全指南》国家标准,70页pdf

2022 年 3 月 4 日 专知

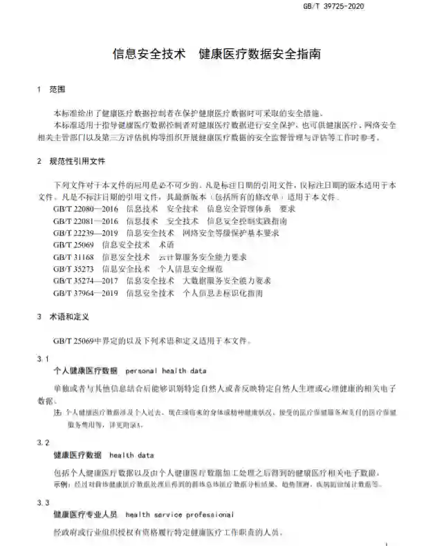
《信息安全技术健康医疗数据安全指南》国家标准,本标准给出了健康医疗数据控制者在保护健康医疗数据时可采取的安全措施。本标准适用于指导健康医疗数据控制者对健康医疗数据进行安全保护,也可供健康医疗、网络安全 相关主管部门以及第三方评估机构等组织开展健康医疗数据的安全监督管理与评估等工作时参考。



健康医疗数据包括个人健康医疗数据以及由个人健康医疗数据加工处理之后得到的健康医疗相关 数据。随着健康医疗数据应用、“互联网+医疗健康”和智慧医疗的蓬勃发展,各种新业务、新应用不 断出现,健康医疗数据在全生命周期各阶段均面临着越来越多的安全挑战,安全问题频发。由于健康医 疗数据安全事关患者生命安全、个人信息安全、社会公共利益和国家安全,为了更好的保护健康医疗数 据安全,规范和推动健康医疗数据的融合共享、开放应用,促进健康医疗事业发展,特制定健康医疗数 据安全指南标准。涉及人类遗传资源数据(是指含有人体基因组、基因及其产物的器官、组织、细胞、血液、制备物、 重组脱氧核糖核酸(DNA)构建体等遗传材料的信息资料)等重要数据的,按照相关部门要求执行。健康医疗数据的出境安全管理,按数据出境安全评估相关办法执行。涉及国家秘密的健康医疗数据,按照国家保密工作部门有关涉密信息系统分级保护的管理规定和技 术标准,结合系统实际情况进行保护。。


主要内容




参考链接:
http://std.samr.gov.cn/gb/search/gbDetailed?id=B691BB77876CD126E05397BE0A0AF3B3




专知便捷查看

便捷下载,请关注专知公众号(点击上方蓝色专知关注)

  • 后台回复“IHDS” 就可以获取《信息安全技术健康医疗数据安全指南》国家标准,70页pdf》专知下载链接

专知,专业可信的人工智能知识分发 ,让认知协作更快更好!欢迎注册登录专知www.zhuanzhi.ai,获取70000+AI主题干货知识资料!
欢迎微信扫一扫加入专知人工智能知识星球群,获取最新AI专业干货知识教程资料和与专家交流咨询
点击“ 阅读原文 ”,了解使用 专知 ,查看获取70000+AI主题知识资源
登录查看更多
4

相关内容

《信息安全技术 云计算服务安全指南》国家标准意见稿
专知会员服务
33+阅读 · 2022年4月14日
《信息安全技术边缘计算安全技术要求》国家标准意见稿
国家自然科学基金
1+阅读 · 2014年12月31日
国家自然科学基金
0+阅读 · 2013年12月31日
国家自然科学基金
0+阅读 · 2012年12月31日
国家自然科学基金
0+阅读 · 2012年12月31日
国家自然科学基金
0+阅读 · 2012年12月31日
国家自然科学基金
7+阅读 · 2011年9月30日
国家自然科学基金
0+阅读 · 2009年12月31日
国家自然科学基金
0+阅读 · 2008年12月31日
Arxiv
15+阅读 · 2021年11月19日
VIP会员
最新内容
以色列-美国-伊朗战争中的无人机:关键要点
专知会员服务
1+阅读 · 今天14:04
《Palantir任务保障性软件安全标准(MA-S2)》
专知会员服务
5+阅读 · 今天13:49
基于声学的无人机检测技术综述
专知会员服务
4+阅读 · 今天13:37
《当代混合战争分析框架:俄乌战争经验教训》
专知会员服务
4+阅读 · 今天13:11
战略前沿人工智能的再思考(中文)
专知会员服务
7+阅读 · 5月29日
《量化地基防空系统间接效应的博弈论方法》
专知会员服务
5+阅读 · 5月29日
“史诗怒火行动”中美军损失的作战飞机
专知会员服务
6+阅读 · 5月29日
ICML 2026 | 理解上下文持续学习中的泛化与遗忘
专知会员服务
5+阅读 · 5月28日
相关基金
国家自然科学基金
1+阅读 · 2014年12月31日
国家自然科学基金
0+阅读 · 2013年12月31日
国家自然科学基金
0+阅读 · 2012年12月31日
国家自然科学基金
0+阅读 · 2012年12月31日
国家自然科学基金
0+阅读 · 2012年12月31日
国家自然科学基金
7+阅读 · 2011年9月30日
国家自然科学基金
0+阅读 · 2009年12月31日
国家自然科学基金
0+阅读 · 2008年12月31日
Top
微信扫码咨询专知VIP会员