《信息安全技术安全处理器技术规范》国家标准意见稿,54页pdf

2022 年 3 月 6 日 专知

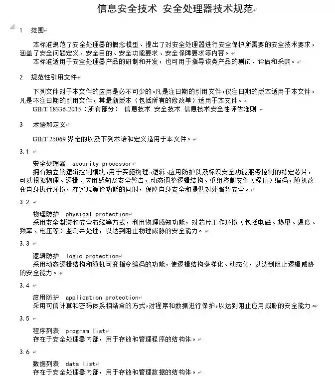
《信息安全技术安全处理器技术规范》国家标准,本标准规范了安全处理器的概念模型、提出了对安全处理器进行安全保护所需要的安全技术要求涵盖了安全问题定义、安全目的、安全功能要求、安全保障要求等内容。本标准适用于安全处理器产品的研制和开发,也可用于指导该类产品的测试、评估和采购。




目的:建立一个可控安全有保证、测试评估有依据、开发设计有准则、核心技术有要求的安全处理器技术规范。

意义:安全处理器已是现代信息安全的基础装备,是解决信息系统安全威胁、风险和脆弱性的重要途径。

随着攻击手段和技术的不断提高,信息安全的防护和保障越来越多的从软件向固件过渡,从固件向硬件转移。

近20年来,国际国内业界所倡导的安全在片设计也从SoC向SOD过渡就是重要反映之一。

几乎所有安全的核心技术都与处理器相关,几乎所有安全应用也都必然涉及处理器,如:可信计算,工业控制,身份识别,加密通讯,电子支付等等。

安全处理器是信息安全领域的核心技术,发展我国安全处理器必将给我国信息安全建设提供十分可靠的保障,还将带动一系列相关安全产品的发展,启动我国信息安全的大市场,成为我国经济发展新的增长点。

从长远的眼光看,我国信息安全产业必须立足在一个完整的体系上,信息安全涉及到民族利益和国家自身利益,我们需要自己有一套比较完整的信息安全评估体系。

不受国际垄断集团控制,防止国际敌对势力对信息安全领域的渗透,自主可控是安全的保证。

制定安全处理器国家标准,可以有效的汇集及完善现有的技术体系,将有力地促进我国安全处理器产业的规范化迅速发展。


主要内容


安全处理器标准制定范围:明确安全处理器应有的基本功能和技术要求。建立一个统一的典型安全处理器模型,以及几种不同应用的安全处理器模型(如网络安全处理器等)。主要技术内容:一、 建立安全处理器模型,提出技术规范。二、 依据典型安全处理器模型给出示范性设计要求 三、 给出典型安全处理器模型测试和评估依据。四、 为标准实施提供相应的规范性和资料性附录。



参考链接:
http://std.samr.gov.cn/gb/search/gbDetailed?id=CE1E6A1DD40858F6E05397BE0A0A68DF




专知便捷查看

便捷下载,请关注专知公众号(点击上方蓝色专知关注)

  • 后台回复“SP54” 就可以获取《信息安全技术安全处理器技术规范》国家标准意见稿,54页pdf》专知下载链接

专知,专业可信的人工智能知识分发 ,让认知协作更快更好!欢迎注册登录专知www.zhuanzhi.ai,获取70000+AI主题干货知识资料!
欢迎微信扫一扫加入专知人工智能知识星球群,获取最新AI专业干货知识教程资料和与专家交流咨询
点击“ 阅读原文 ”,了解使用 专知 ,查看获取70000+AI主题知识资源
登录查看更多
0

相关内容

《信息安全技术 云计算服务安全指南》国家标准意见稿
专知会员服务
33+阅读 · 2022年4月14日
《信息安全技术边缘计算安全技术要求》国家标准意见稿
国家自然科学基金
4+阅读 · 2015年12月31日
国家自然科学基金
1+阅读 · 2015年12月31日
国家自然科学基金
20+阅读 · 2015年12月31日
国家自然科学基金
0+阅读 · 2013年12月31日
国家自然科学基金
0+阅读 · 2013年12月31日
国家自然科学基金
1+阅读 · 2012年12月31日
国家自然科学基金
10+阅读 · 2012年12月31日
国家自然科学基金
0+阅读 · 2012年12月31日
国家自然科学基金
7+阅读 · 2011年9月30日
国家自然科学基金
0+阅读 · 2009年12月31日
Arxiv
0+阅读 · 2022年4月17日
Arxiv
29+阅读 · 2022年1月13日
VIP会员
最新内容
AutoScientists:自组织智能体团队驱动长期科学实验
战略前沿人工智能的再思考(中文)
专知会员服务
3+阅读 · 今天14:53
《量化地基防空系统间接效应的博弈论方法》
专知会员服务
3+阅读 · 今天14:51
“史诗怒火行动”中美军损失的作战飞机
专知会员服务
2+阅读 · 今天14:38
ICML 2026 | 理解上下文持续学习中的泛化与遗忘
专知会员服务
5+阅读 · 5月28日
Agent Harness综述:大模型智能体执行器工程全景
专知会员服务
13+阅读 · 5月28日
《基于理论的威慑效能评估》
专知会员服务
8+阅读 · 5月28日
相关基金
国家自然科学基金
4+阅读 · 2015年12月31日
国家自然科学基金
1+阅读 · 2015年12月31日
国家自然科学基金
20+阅读 · 2015年12月31日
国家自然科学基金
0+阅读 · 2013年12月31日
国家自然科学基金
0+阅读 · 2013年12月31日
国家自然科学基金
1+阅读 · 2012年12月31日
国家自然科学基金
10+阅读 · 2012年12月31日
国家自然科学基金
0+阅读 · 2012年12月31日
国家自然科学基金
7+阅读 · 2011年9月30日
国家自然科学基金
0+阅读 · 2009年12月31日
Top
微信扫码咨询专知VIP会员