人人爱家金融清盘,近半年成交额激增80多亿元,实际控制人不详

2018 年 7 月 8 日 猎云网

—————————————

文丨猎云网(ilieyun)张庆

3045字,约需10分钟以上阅读

—————————————

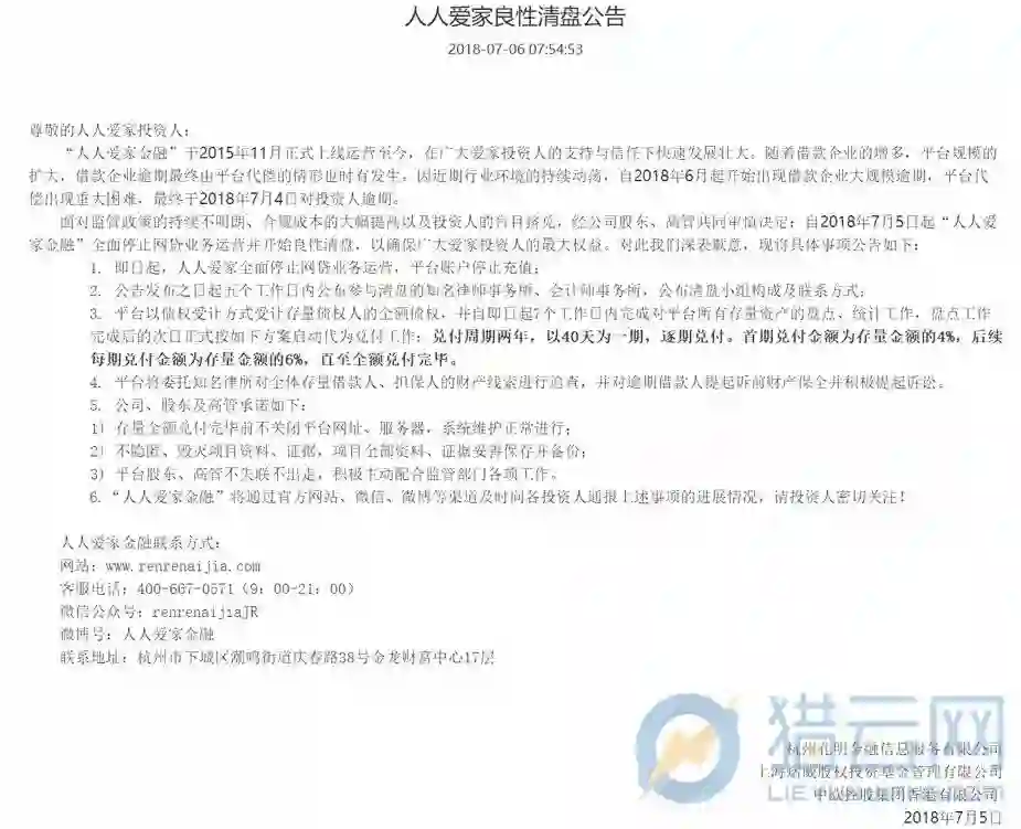
7月6日,人人爱家金融发布清盘公告,公告称:“因近期行业环境的持续动荡,自2018年6月起开始出现借款企业大规模逾期,平台代偿出现重大困难,最终于2018年7月4日对投资人逾期。”并称:“面对监管政策的持续不明朗、合规成本的大幅提高以及投资人的盲目挤兑,经公司股东、高管共同审慎决定:自2018年7月5日起人人爱家金融金融全面停止网贷业务运营并开始良性清盘。”

人人爱家金融清盘并给出兑付方案:兑付周期两年,以40天为一期,逐期兑付。首期兑付金额为存量金额的4%,后续每期兑付金额为存量金额的6%,直至全额兑付完毕。

另外,在清盘公告发出前3天,即7月3日,人人爱家金融变更经营地址为杭州市下城区潮鸣街道庆春路38号金龙财富中心17层(整层)

据独角金融报道称,在人人爱家金融发布清盘公告前一天,就有投资者爆料,人人爱家金融连续几日无法提现,而人人爱家金融工作人员让其报警维权。消息一出,投资者们纷纷去到人人爱家金融总部讨要说法,但发现公司早已人去楼空。

另一方面,7月6日,据人人爱家金融百度贴吧一用户称,投资人无法在上海报案,只能去人人爱家金融实际办公地区——杭州报警立案,但是人人爱家金融实际控制人的注册公司是在上海。

目前,网贷平台问题频发,而出事的网贷大平台大多数来自上海和杭州两地,如上海平台善林金融、唐小僧、联璧金融、阜兴集团,杭州平台三三宝利来等,据网贷天眼统计的6月份82家问题平台数据显示,上海和杭州两地区就共占了总问题平台数的50%。而近一两天,杭州地区爆雷的平台已不止3家,其中问题平台牛板金和祺天优贷已有地方经侦介入,而主动清盘的人人爱家金融只能备案登记。

据了解,多数清盘退出的网贷平台均把原因归结为行业环境影响、借款人逾期和投资人挤兑等,人人爱家金融也不列外,但这真的是主要原因吗?猎云网发现,人人爱家金融这家平台披露的项目借款企业信息毫无识别度,借款企业的真实性存疑。

人人爱家金融的异常崛起

人人爱家金融除了借款方信息披露不清楚外,其在2018年竟还出现成交额(平台投资额)暴涨的现象。人人爱家金融成立至今已有3年,平台累计投资总额高达232亿元,其整体体量不是十分巨大,但猎云网发现,人人爱家金融仅在最近半年(即2018年上半年)就完成高达80亿元的成交额,在严监管下,人人爱家金融反而出现高增长,这着实惊人。

据人人爱家金融官网显示,截至目前,平台累计投资总额已高达232亿元,平台累计注册用户超173万人。而据人人爱家金融2018年1月份运营报告显示,2017年12月,人人爱家金融累计成交额才150.25亿元,平台累计注册用户将近151万人,对比发现,人人爱家金融在2018年实现平均每月大概13亿元的成交额,注册用户实现平均每月将近4万人的增长。其实单月成交额超10亿的平台并不多,据网贷天眼接入的平台数据显示,积木盒子近一个月的成交额也就在12亿元多,再对比其他网贷平台的单月成交额,人人爱家金融的这个量已成功进入平台排名前20。

人人爱家金融出现如此超常的增速,在令人惊讶之余也令人想知道其背后的原因。

人人爱家金融是一个网络借贷中介信息服务平台,主要产品为“稳赚计划”,其次是“车贷计划”和“爱家宝”产品。“稳赚计划”是定期理财产品,预期年化收益在7%-12%,期限从一月到一年不等,资金主要投向企业信贷和供应链金融。车贷计划则是以车辆处置权为保障的投资项目。据人人爱家金融5月运营报告披露,“稳赚计划”是投资人主要投资的产品。

据人人爱家金融官网披露,投资人资金主要分散投资于供应链金融、严选企业信贷、政府信用基建、国际贸易融资等项目。其中严格企业信贷项目借款企业提供动产及不动产作为抵质押担保;供应链金融是基于供应链上下游的采购贸易,为采购方或供货方提供融资,融资方以票据质押、保证金担保、 第三方机构担保等形式为借款提供担保,大型商业保理、 融资租赁公司承接。

从人人爱家金融业务上看,并无特别突出之处,那平台是如何吸引投资人并完成如此高速的增长的呢?猎云网发现,在人人爱家金融目前未完成募集的“稳赚计划”项目里均有现金奖励,金额从200元~800元不等,主要根据项目周期而定,周期越长,项目奖励金额就越高,而这些钱是奖励给对应项目投资金额最多的前五名投资人。

比如“稳赚一年”项目,项目周期为一年,整个项目共奖励800元,而这笔钱就奖励给这个项目的前五名投资人,排名越靠前的投资人,分得的奖励金就越多。

人人爱家金融这种奖励措施会是其成交额激增的真实原因吗?实际上,一些高奖励的平台不乏少数,但增速并没有人人爱家金融这般可观。据了解,很多投资人对网贷平台并不是很了解,其选择投资的平台主要参考三点:一是朋友用我就用(熟人介绍);二是看收益好不好(平台奖励),三是背景大不大(广告宣传)。 

而人人爱家金融此前名气主要来自其拥有国企和上市公司的背景。2016年10月,人人爱家金融宣称获得国企和上市公司战略入股,而这个国企就是上海中和世纪工贸有限公司(上海和平影视艺术中心全资子公司);上市公司就是中科光电集团有限公司。值得注意到是,据工商信息显示,在2017年4月24日,这两家企业均已退出人人爱家金融。而人人爱家金融也已于2017年3月23日宣布获得一亿元B轮融资,投资方为中欧国际集团。

人人爱家金融的异常增长会不会和这些投资方有关?据人人爱家金融官网披露,融微财经在2017年9月报道称,“2017年9月23日,人人爱家金融正式宣布,平台累计投资额已经成功突破100亿元大关;早前,人人爱家金融已披露,平台注册用户规模于2017年7月5日已达100万。”从人人爱家金融披露的数据看,自中欧国际集团入股以来,平台成交额和用户注册量均实现翻倍增长,如此巨大的增速,难道是中欧国际集团在助推?

猎云网在了解过程中发现,人人爱家金融实际控制人(个人)竟然难以追溯,而中欧国际集团虽是人人爱家金融的投资方,但更像是人人爱家金融的实际控制方。

人人爱家金融实际控制人不详

人人爱家金融成立于2015年7月,由杭州孔明金融信息服务有限公司负责运营。据企查查显示,人人爱家金融是中欧控股集团香港有限公司(以下简称“中欧控股集团”)间接全资子公司,2017年6月16日,中欧控股集团旗下子公司上海熠威股权投资基金管理有限公司(以下简称“熠威投资”)新增为人人爱家金融股东并完成100%控股。值得注意的是,工商信息显示,香港中控国际集团是2017年6月12日成立,并于2017年8月10日才入股熠威投资。

人人爱家金融股东最后指向中欧控股集团,中欧控股集团什么来头?除了成立时间,再无其他更多信息。值得注意的是,中欧控股集团全资子公司熠威投资投资了两家公司,分别为中欧通用航空有限公司和中欧旅游开发有限公司,而这两家公司均由吴国琳担任法人并控股。而吴国琳是中欧国际集团的实际控制人。

中欧国际集团是一家多元化的企业,涉及固定翼飞机制造、直升机的VIP个性化定制,豪华奔驰房车、商务车、商旅车制造,汽车零部件制造及飞机租赁,飞机托管,飞行员培训等领域。

中欧国际集团全称为上海中欧国际企业集团有限公司,法定代表人为吴国琳,且吴国琳占股92.86%,企查查显示,吴国琳共关联54家公司。

值得注意的是,企查查上显示,2018年5月10日,吴国琳被冻结资金1218万元,冻结时间为3年,冻结原因不详。但据了解,案号为(2018)粤0304民初16299号案件的案由为股权转让纠纷,原告人为钟卓桓。

中欧国际集团除了是人人爱家金融的投资方,其与人人爱家金融实际母公司中欧控股集团是否也存在关联性?以及吴国琳与中欧控股集团到底存不存在关联?这个很难判定,但从人人爱家金融母公司熠威投资与吴国琳的关系,以及从中欧控股集团与中欧国际集团的企业名称字面上看,中欧控股集团与吴国琳还是会被认为是相关联的。

如果吴国琳与中欧控股集团存在利益关联,那他为什么要绕那么一大圈来控制人人爱家金融?以及对于人人爱家金融本次清盘,中欧国际集团是否应该承担兑付责任?

另一方面,对于人人爱家金融的股东,只能追溯到实际受益企业,却很难追溯到实际受益个人,而与人人爱家金融关联最密切的个人有人人爱家金融法定代表人吴寿喜、监事杨志富和熠威投资法定代表人曹高万,但工商信息显示,他们均没有占有相关公司的股权。平台清盘兑付时间一般都很长,这中间发生变数的可能性也很大。那在人人爱家金融此次兑付过程中,投资人实际上该找谁问责?

- END -

  推 荐 阅 读  

电动汽车的“换电池”模式,是在开倒车吗?

微商改行造车

未经允许严禁转载

授权请后台回复“猎云网”

登录查看更多
0

相关内容

随存随取·爱家宝理财:预计年化收益5-7%,随存随取,支持7*24提现操作,最快当日到账; 2,定期·稳赚计划:预计年化收益7-14%,15-360天期限理财产品,超短期理财,高收益更灵活;
商业数据分析,39页ppt
专知会员服务
165+阅读 · 2020年6月2日
广东疾控中心《新型冠状病毒感染防护》,65页pdf
专知会员服务
19+阅读 · 2020年1月26日
【德勤】中国人工智能产业白皮书,68页pdf
专知会员服务
311+阅读 · 2019年12月23日
2018-2019年国内化妆品行业研究报告
行业研究报告
15+阅读 · 2019年9月28日
医药零售行业报告
医谷
9+阅读 · 2019年7月8日
量化交易系列课程
平均机器
11+阅读 · 2019年5月9日
重磅!2019中国经济研判,涉及20个敏感问题…
笔记侠
10+阅读 · 2019年2月17日
改了3次APP首页后,我的一些认知
从0到1
11+阅读 · 2019年1月13日
为什么AI公司都在一边融资,一边投资?
腾讯创业
6+阅读 · 2018年9月25日
智慧停车行业深度研究与分析报告
智能交通技术
4+阅读 · 2018年3月20日
"AI+教育"是虚火还是风口?
数据玩家
3+阅读 · 2017年12月14日
A Modern Introduction to Online Learning
Arxiv
21+阅读 · 2019年12月31日
Arxiv
4+阅读 · 2019年12月2日
Arxiv
31+阅读 · 2018年11月13日
Arxiv
5+阅读 · 2018年6月12日
Arxiv
7+阅读 · 2018年1月30日
VIP会员
最新内容
乌克兰前线的五项创新
专知会员服务
1+阅读 · 今天6:14
 军事通信系统与设备的技术演进综述
专知会员服务
2+阅读 · 今天5:59
《北约标准:医疗评估手册》174页
专知会员服务
3+阅读 · 今天5:51
《提升生成模型的安全性与保障》博士论文
专知会员服务
2+阅读 · 今天5:47
美国当前高超音速导弹发展概述
专知会员服务
4+阅读 · 4月19日
无人机蜂群建模与仿真方法
专知会员服务
11+阅读 · 4月19日
澳大利亚发布《国防战略(2026年)》
专知会员服务
5+阅读 · 4月19日
全球高超音速武器最新发展趋势
专知会员服务
4+阅读 · 4月19日
相关资讯
2018-2019年国内化妆品行业研究报告
行业研究报告
15+阅读 · 2019年9月28日
医药零售行业报告
医谷
9+阅读 · 2019年7月8日
量化交易系列课程
平均机器
11+阅读 · 2019年5月9日
重磅!2019中国经济研判,涉及20个敏感问题…
笔记侠
10+阅读 · 2019年2月17日
改了3次APP首页后,我的一些认知
从0到1
11+阅读 · 2019年1月13日
为什么AI公司都在一边融资,一边投资?
腾讯创业
6+阅读 · 2018年9月25日
智慧停车行业深度研究与分析报告
智能交通技术
4+阅读 · 2018年3月20日
"AI+教育"是虚火还是风口?
数据玩家
3+阅读 · 2017年12月14日
Top
微信扫码咨询专知VIP会员