内容付费用户规模近3亿,2018内容创业成长迅速 | IT桔子报告

2019 年 3 月 6 日 IT桔子

↑ 点击上方蓝字「IT桔子」

每天了解一点创投圈

来源:IT桔子(itjuzi521)

作者:Sherly



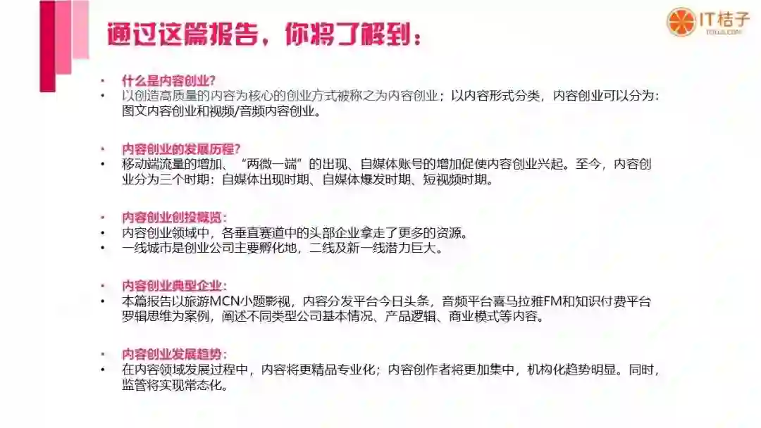
近年来,伴随自媒体爆发、短视频爆发,内容创业兴起。围绕生产高质量内容的创业方式受到更多人的关注,入局创业者逐渐增多。

 

前者有诸如 papi 酱等个人创作者入局,并获得资本的关注;后者有喜马拉雅 FM 等企业入局知识付费,挖掘新兴市场……

 

近期,IT 桔子梳理了该领域相关内容,通过对内容创业市场兴起原因、发展阶段以及市场现状的梳理,还原内容创业市场情况;通过对内容创业创投情况的梳理,展现资本市场对该领域的态度变化。


以下是 IT桔子出品的《2018 中国内容创业发展分析报告》全文:


声明:本报告版权为 IT 桔子所有,未经授权不得已任何形式转载,一经发现 IT 桔子有权要求改正或直接单方面采取一切必要措施,以消除或减轻不当行为给 IT 桔子、第三方、互联网服务或社会公共利益造成的任何影响。

获取转载授权请在文末留言。



IT 桔子正式发布《2018-2019 年度中国新经济创业投资分析盘点》(https://itjuzi.com/2018)系列报告,希望通过这份厚实的年度盘点报道,坚守「数据说话」的导向,继续为大家提供真实、详尽、完善的中国新经济产业(尤其是互联网、TMT)的创投全貌。


扫描上图二维码,或点击「阅读原文」,

抢最新年度报告

登录查看更多
0

相关内容

IT桔子( itjuzi.com):IT互联网行业结构化的创业&投资数据库和商业信息服务平台。
商业数据分析,39页ppt
专知会员服务
165+阅读 · 2020年6月2日
大数据安全技术研究进展
专知会员服务
96+阅读 · 2020年5月2日
2020年中国《知识图谱》行业研究报告,45页ppt
专知会员服务
241+阅读 · 2020年4月18日
新时期我国信息技术产业的发展
专知会员服务
71+阅读 · 2020年1月18日
报告 | 2020中国5G经济报告,100页pdf
专知会员服务
99+阅读 · 2019年12月29日
【德勤】中国人工智能产业白皮书,68页pdf
专知会员服务
311+阅读 · 2019年12月23日
2019中国硬科技发展白皮书 193页
专知会员服务
86+阅读 · 2019年12月13日
2019年人工智能行业现状与发展趋势报告,52页ppt
专知会员服务
124+阅读 · 2019年10月10日
2019年男性护肤消费趋势报告
行业研究报告
8+阅读 · 2019年9月30日
2019中国宠物医院发展报告
行业研究报告
12+阅读 · 2019年7月30日
医药零售行业报告
医谷
9+阅读 · 2019年7月8日
艾瑞发现:小黑鱼企业案例研究报告
艾瑞咨询
4+阅读 · 2019年5月31日
2019社交行业研究报告
行业研究报告
5+阅读 · 2019年5月30日
2019年Q1中国互联网流量季度分析报告
艾瑞咨询
5+阅读 · 2019年5月15日
【行业报告】2018年中国人工智能行业研究报告
互联网金融
5+阅读 · 2018年4月7日
爱奇艺路演PPT曝光:下周在纳斯达克上市
腾讯科技
3+阅读 · 2018年3月19日
A Survey on Bayesian Deep Learning
Arxiv
64+阅读 · 2020年7月2日
Directions for Explainable Knowledge-Enabled Systems
Arxiv
26+阅读 · 2020年3月17日
Neural Speech Synthesis with Transformer Network
Arxiv
5+阅读 · 2019年1月30日
UPSNet: A Unified Panoptic Segmentation Network
Arxiv
4+阅读 · 2019年1月12日
A Survey on Deep Transfer Learning
Arxiv
11+阅读 · 2018年8月6日
Arxiv
19+阅读 · 2018年6月27日
Arxiv
7+阅读 · 2018年6月1日
VIP会员
最新内容
人工智能在战场行动中的演进及伊朗案例
专知会员服务
4+阅读 · 4月18日
美AI公司Anthropic推出网络安全模型“Mythos”
专知会员服务
2+阅读 · 4月18日
【博士论文】面向城市环境的可解释计算机视觉
大语言模型的自改进机制:技术综述与未来展望
《第四代军事特种作战部队选拔与评估》
专知会员服务
1+阅读 · 4月18日
相关VIP内容
商业数据分析,39页ppt
专知会员服务
165+阅读 · 2020年6月2日
大数据安全技术研究进展
专知会员服务
96+阅读 · 2020年5月2日
2020年中国《知识图谱》行业研究报告,45页ppt
专知会员服务
241+阅读 · 2020年4月18日
新时期我国信息技术产业的发展
专知会员服务
71+阅读 · 2020年1月18日
报告 | 2020中国5G经济报告,100页pdf
专知会员服务
99+阅读 · 2019年12月29日
【德勤】中国人工智能产业白皮书,68页pdf
专知会员服务
311+阅读 · 2019年12月23日
2019中国硬科技发展白皮书 193页
专知会员服务
86+阅读 · 2019年12月13日
2019年人工智能行业现状与发展趋势报告,52页ppt
专知会员服务
124+阅读 · 2019年10月10日
相关资讯
2019年男性护肤消费趋势报告
行业研究报告
8+阅读 · 2019年9月30日
2019中国宠物医院发展报告
行业研究报告
12+阅读 · 2019年7月30日
医药零售行业报告
医谷
9+阅读 · 2019年7月8日
艾瑞发现:小黑鱼企业案例研究报告
艾瑞咨询
4+阅读 · 2019年5月31日
2019社交行业研究报告
行业研究报告
5+阅读 · 2019年5月30日
2019年Q1中国互联网流量季度分析报告
艾瑞咨询
5+阅读 · 2019年5月15日
【行业报告】2018年中国人工智能行业研究报告
互联网金融
5+阅读 · 2018年4月7日
爱奇艺路演PPT曝光:下周在纳斯达克上市
腾讯科技
3+阅读 · 2018年3月19日
相关论文
A Survey on Bayesian Deep Learning
Arxiv
64+阅读 · 2020年7月2日
Directions for Explainable Knowledge-Enabled Systems
Arxiv
26+阅读 · 2020年3月17日
Neural Speech Synthesis with Transformer Network
Arxiv
5+阅读 · 2019年1月30日
UPSNet: A Unified Panoptic Segmentation Network
Arxiv
4+阅读 · 2019年1月12日
A Survey on Deep Transfer Learning
Arxiv
11+阅读 · 2018年8月6日
Arxiv
19+阅读 · 2018年6月27日
Arxiv
7+阅读 · 2018年6月1日
Top
微信扫码咨询专知VIP会员