百度李彦宏落选,阿里王坚入围,中国工程院院士增选候选人名单公布

2019 年 6 月 7 日 新智元




  新智元报道  

来源:cae

编辑:张佳

【新智元导读】昨日,中国工程院2019年院士增选进入第二轮评审的候选人名单公布,共计222位,之前备受关注的候选人——百度董事长兼CEO李彦宏不在此列。

 

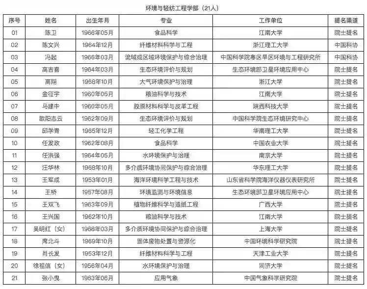
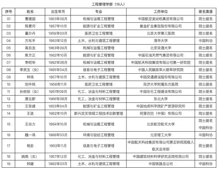
6月6日,中国工程院公布了2019年院士增选进入第二轮评审的候选人名单,候选人数从此前的531人筛到了222位。根据年初中国工程院工作安排,今年最终将增选不超过80名院士。

 

此前备受关注的百度董事长兼CEO李彦宏,百度首席技术官王海峰,美国国家工程院院士、微软全球执行副总裁沈向洋,比亚迪创始人、董事局主席兼总裁王传福等,已经均不在更新名单中,阿里巴巴首席技术官王坚等人保持在列。具体名单见下:


 

部分计算机和人工智能领域候选人介绍

 

孙凝晖:

 

博士,研究员,中国科学院计算技术研究所研究员、所长、博导,中国科学院大学计算机与控制学院副院长 。1989年毕业于北京大学计算机系,随后进入中科院计算所攻读硕士学位,1992年硕士毕业后留所工作,1995年攻读在职博士,1999年获工学博士学位。1997年至2000年先后任计算所智能中心研发部副主任及主任。2000年至2005年任国家智能计算机研究开发中心主任。2005年至2009年先后任计算所系统结构研究部主任、计算所副总工程师(兼)、所长助理(兼)等职务。2009年7月,任中科院计算所常务副所长。2010年4月,任计算机体系结构国家重点实验室主任。2011年8月起,任中科院计算所所长。

 

学术成果:

 

几年来,孙凝晖研究员先后参加并领导了曙光1号并行计算机,曙光1000大规模并行机和曙光2000、曙光2000-II超级服务器、曙光3000超级服务器、曙光4000超级服务器以及曙光5000A高效能计算机的研制。作为项目负责人,孙凝晖研究员主要从事计算机体系结构方面研究,发表论文100多篇。

  

王耀南:

 

现任湖南大学电气与信息工程学院院长、教授、博士生导师,机器人视觉感知与控制技术国家工程实验室主任,国家高效磨削工程技术研究中心副主任,教育部输变电新技术工程研究中心主任,中国自动化学会智能制造系统专业委员会第一届专委会副主任委员,湖南省机械工程学会机器人与智能装备专业分会荣誉理事长,湖南大学智能自动化技术重点实验室主任等职位。

 

研究方向:

 

控制科学与工程、模式识别与智能系统、图像处理、智能机器人、电气控制工程、复杂工业综合自动化系统。

 

科研成果:

 

①复杂工业系统的智能控制理论方法、关键技术及其应用;②智能视觉监控系统;③新一代自主电动汽车、智能移动机器人;④Builder成套电力综合自动化系统;⑤工业自动化生产线上的多传感器信息融合智能检测分拣机器人;⑥多资源图像融合与卫星遥感INSAR智能信息处理等,技术成果获国家科技进步二等奖4项、中国发明创业特等奖1项、省部科技进步一等奖5项、二等奖9项,著作6部、发表论文360多篇,其中SCI收录38篇、SCI引用175篇次、EI收录109篇,获国家专利12项,4种产品评为国家级新产品、国家重点推广产品。湖南省“首届科技领军人”、湖南省最高科技成就奖“光召科技奖”获得者。2007年获第三届“中国发明创业奖”特等奖及“当代发明家”称号。出版学术专著《智能控制系统》《机器人智能控制工程》、《智能信息处理技术》、《计算机图像处理与识别技术》、《计算智能方法与应用》等。

  

郑庆华:

 

博士,哈佛大学博士后,国家杰出青年基金获得者,教育部长江学者特聘教授,国家“新世纪百千万人才工程”人选,第一批“万人计划”科技创新领军人才。先后担任西安交通大学电信学院党委副书记、网络学院副院长、招生办公室主任、计算机系主任、智能网络与网络安全教育部重点实验室主任、校长助理等职务。现任西安交通大学副校长、党委委员、常委。

 

研究领域:

 

智能e-Learning理论及技术,网络舆情,可信软件。

 

科研成果:

 

主持研制出我国自主知识产权的天地网远程教育系统SkyClass,国家“蓝天”基础教育资源共享系统BlueSky,应用于中西部地区远程教育、农村中小学现代远程教育、国家公务员远程培训等工程,为缩小教育数字鸿沟和推进教育公平提供了一套经济实用的技术手段,并取得了良好的社会和经济效益。该项技术成果先后被《人民日报》、《光明日报》、《文汇报》、《科技日报》及新华网、人民网等主流媒体报道。

 

主持研制出不良网络内容识别与阻断系统,应用于CERNET西北中心以及绿色校园网建设之中。

 

相关研究成果发表论文120余篇,被SCI、EI收录110余篇,核心技术获得国家发明专利授权16项。

 

郑庆华教授先后获得2006年度国家科技进步二等奖(第一)、2010年国家科技进步二等奖(第四)、2005年国家教学成果一等奖(第二)、2009年国家教学成果二等奖(第一)以及4项省部级一等奖。

 

郑纬民:


教授、博士生导师。现任中国计算机学会理事长、计算机体系结构专业委员会副主任,清华大学计算机系教授、博士生导师,高性能计算研究所所长。

 

主要贡献:


近几年来参加或负责的国家攻关、863计划和自然科学基金项目有"THUDS分布计算机系统"、"并行图归约智能工作站"、"军用软件开发新技术"、"可扩展并行机群系统"等10余项。


近几年来在国内外学术刊物和学术会议上发表论文80余篇,著作有《计算机系统结构》和《函数程序设计语言-计算模型、编译技术和体系结构》等。


参考来源:

http://www.cae.cn/cae/html/main/col1/2019- 06/06/20190606145850094472755_1.html

http://finance.sina.com.cn/stock/relnews/us/2019-06-06/doc-ihvhiews7161161.shtml

https://baike.baidu.com/item/%E5%AD%99%E5%87%9D%E6%99%96/969206?fr=aladdin

https://baike.baidu.com/item/%E7%8E%8B%E8%80%80%E5%8D%97/13478272 

https://baike.baidu.com/item/%E9%83%91%E5%BA%86%E5%8D%8E/83484?fr=aladdin

https://baike.baidu.com/item/%E9%83%91%E7%BA%AC%E6%B0%91/5374091?fr=aladdin




登录查看更多
0

相关内容

山西阳泉人,百度公司创始人、董事长兼首席执行官,全面负责百度公司的战略规划和运营管理。 1991年从北京大学信息管理专业毕业之后,前往美国纽约州立大学布法罗分校学习,并于1994年获得计算机硕士学位。
电力人工智能发展报告,33页ppt
专知会员服务
135+阅读 · 2019年12月25日
【CAAI 2019】自然语言与理解,苏州大学| 周国栋教授
专知会员服务
63+阅读 · 2019年12月1日
百余位院士入选!中国科协公示一份重要名单
材料科学与工程
11+阅读 · 2018年12月21日
2017企业阵亡最全名单公布
小饭桌
7+阅读 · 2018年2月28日
【深度】多媒体计算国际团队:从单通道感知到跨媒体认知
中国科学院自动化研究所
73+阅读 · 2017年8月14日
Area Attention
Arxiv
5+阅读 · 2019年2月5日
The Evolved Transformer
Arxiv
5+阅读 · 2019年1月30日
Neural Speech Synthesis with Transformer Network
Arxiv
5+阅读 · 2019年1月30日
Arxiv
3+阅读 · 2018年11月13日
Arxiv
3+阅读 · 2017年12月14日
VIP会员
最新内容
《第四代军事特种作战部队选拔与评估》
专知会员服务
1+阅读 · 今天6:23
不对称优势上升:自主系统如何强化海上拒止
专知会员服务
1+阅读 · 今天5:51
《人工智能赋能电磁战》(报告)
专知会员服务
2+阅读 · 4月17日
【CMU博士论文】迈向可扩展的开放世界三维感知
相关VIP内容
电力人工智能发展报告,33页ppt
专知会员服务
135+阅读 · 2019年12月25日
【CAAI 2019】自然语言与理解,苏州大学| 周国栋教授
专知会员服务
63+阅读 · 2019年12月1日
Top
微信扫码咨询专知VIP会员