九省市高中名校学生论文涉嫌造假,或涉自主招生黑幕

2018 年 8 月 16 日 知识分子

编者按

龚自珍曾疾呼“不拘一格降人才”,如今千军万马过独木桥的普通高考之外,各高校的自主招生不失为一种选拔优秀人才的方式,但其中的弊端也逐渐显现。


前日,“河南四家长质疑考生高考答题卡被调包”事件甚嚣尘上,河南省纪委监察委已经通报调查结果:4名考生答题卡均为本人书写,不存在人为调包试卷和答题卡现象。随后,涉事苏同学通过北京师范大学自主招生初审的论文被发现涉嫌抄袭,其所在郑州一中还有另外四位同学的论文也存在同样的问题。苏同学父亲竟表示:“天下论文一大抄。”


本文查阅了高考自主招生录取名额较多的九省市高中名校学生所发表的论文,发现了更多涉嫌抄袭的自主招生论文,情节严重,令人发指,其中一些学生已经借助涉嫌抄袭的论文进入了高校大门。


撰文 | 莽  原

责编 | 程  莉


  


如果你看见家里有两只蟑螂时,很可能那些看不见的地方藏着成窝的蟑螂。


最近一周来,郑州一中多名学生被爆出自主招生学术论文造假,纪委调查组进驻学校,让自主招生的话题陷入舆论的旋涡。而涉事学生家长,某国家司法机关公职人员,竟对此抛出一句“大家发表的论文都是抄的…天下论文一大抄。”


此言诚不我欺。先来看一幅截图。


图片来源:知网截图


“大数据”,“人工智能”,“互联网金融”,“克隆技术”,“远程医疗”……图中的这些“高精尖”领域论文都出自于同一个单位的作者。不过,这个单位既不是某个科研院所,也不是哪个行业领先的科技公司,而是位于湖南省长沙市的百年名校长郡中学。它们的作者不是哪位痴迷学术的老师,而是一群高中生。


高中生发表学术论文的一大动因正是自主招生。一般来说,高校自主招生条件分为五大类。一是数学、物理、化学、生物和信息学五大学科竞赛获奖;二是文科类竞赛获奖;三是科技创新类奖项;四是论文、专利。具有专利发明、在省级以上刊物发表文章或者是出版过文学作品专著等;五是单科成绩或是综合成绩十分优秀。


在2018年全国90所重点高校中,有39所明确接受发表论文、拥有专利的考生。不过,2017年4月13日,在当年所有高校自主招生报名刚刚结束,教育部办公厅下发《关于严格高校自主招生资格审查和考核工作的通知》,要求进一步严格自主招生资格审查和考核工作,严厉打击自主招生中的专利、论文买卖和造假等行为。一经查实存在材料弄虚作假的考生,自主招生资格将被取消,并且生源所在地省级相关招生考试机构将依照相关规定取消其高考相应资格。


教育部的通知显然并非空穴来风。毕竟,面对5分、10分甚至是30分的专业加分等诱人条件,在自主招生五大条件中,论文专利类可操作空间最为巨大,买卖造假不算太难。

 

顺藤摸瓜。

 

笔者选取了以下高考自主招生录取名额较多的九省市高中名校学生所发表的论文进行查阅,希望能够挖掘出更多自主招生论文的真相。

 

清华大学附属中学朝阳学校

天津耀华中学

重庆市巴蜀中学

杭州市第二中学

成都市第七中学

西安市高新一中

长沙市长郡中学

沈阳市东北育才外国语学校

华中师范大学附属第一中学

 

这9所学校中的每一个在当地乃至全国都有着响当当的名声,是本地基础教育最高水平的代表之一,可遗憾的是,在自主招生面前,他们集体沦陷,每一个学校都存在着不止一例学生论文涉嫌造假,而且方式露骨。

 

接下来,笔者分别以上面每一所学校具有代表性的案例,“展示”自招学术涉嫌造假的典型方式,追溯论文与学生去向,来揭开这一乱象。


方式一:直接抄袭


这种方式的抄袭最为露骨,仅有少量言语上的改动,题材也基本与高中生可能参加的科研活动相去甚远。可以说,只要简单搜索便可识破其中的问题。


在查阅过程中,笔者发现了大量直接抄袭的案例,并且在自招论文学术造假中属于最普遍的类型。以下举出四个名校学生的典型案例。

 

1、东北育才外国语学校霍同学的“重视和培养生物医学工程专业学生的营销理念”(发表于《教育现代化》)

 

仅从题目来看,霍同学的研究选题便令人生疑。在尚未进入大学学习,更没有指导大学生经验的时候,一个高中生究竟是如何了解到营销理念在生物医学工程教育中的缺乏,并设计出具体措施的呢?经查证,该生论文几乎完全抄袭自2013年9月新乡医学院袁雪艳、张晶晶二人发表于《教育管理》上的同名文章。


上为霍同学文章,下为新乡医学院袁张二人原文


大标题完全没有改动,文章结构亦几乎完全抄袭新乡医学院袁张二人的原文,稍有改动的地方在于根据段落内容添加了部分小标题,如原文第二段“所谓营销观念…”被霍同学加上了小标题“培养生物医学工程学生营销理念的必要性”。

 

而在具体内容上,霍同学的论文采用了直接抄袭类文章的惯用手法,即根据原意更换不同词汇或语序,进行改述。如此一来,论文查重时被发现的几率大大降低。但阅读后仍然可以很快发现二者是基于完全相同的材料,讲述同样的论点。比如两文分别对“国家政策信息和产业化发展”进行的叙述。


上图为原版段落截图,下图为霍同学抄袭版截图


小标题中,该生的论文调换了语序,同时又将“在…基础上增加”这一短语,改为了“融合在”。细节上的改动则是该生抄袭的主要方式,如将“未来三年内”改为“在未来的几年之内”;将“生物医学工程是一门综合了生物、医学、工程学等学科的新兴交叉学科”重新表述为“生物医学工程是一门综合性非常强的学习,涵盖了工程学、医学和生物学等相关学科”;将“小到血压计、大到手术机器人”,改为“大的手术器械和小的血压计”。

 

值得注意的是,同许多该类抄袭文章的作者一样,霍同学还将抄袭原文放入了参考文献内,并在文中将一段几乎没有更改的文字标注了引用,似乎也作为逃避学术不端检测的一种方式。

 

以上种种,可能帮助一篇露骨抄袭的论文顺利通过机器检测,但终究改变不了其完全相同的行文思路与内容。在两文题目甚至完全相同的情况下,国家工信部主管、工信部电子科学技术情报研究所主办的期刊《教育现代化》是如何让该篇文章过审发表的?

 

而根据教育部“阳光高考”平台的官方数据,这篇文章的“作者”霍同学在今年的自主招生中成功通过了东北大学和中国传媒大学两所学校的初审。

 

东北育才外国语学校今年有毕业生在学校官网上发文如此感谢道:“学校对我们班同学准备自主招生十分重视,每一个环节都有老师协助做好充分准备。”


也许应该追问:该校究竟是如何协助、审查学生自主招生准备的?

 

以下三篇文章,抄袭手法与霍同学基本一致,贴出原文对比后,不再赘述。


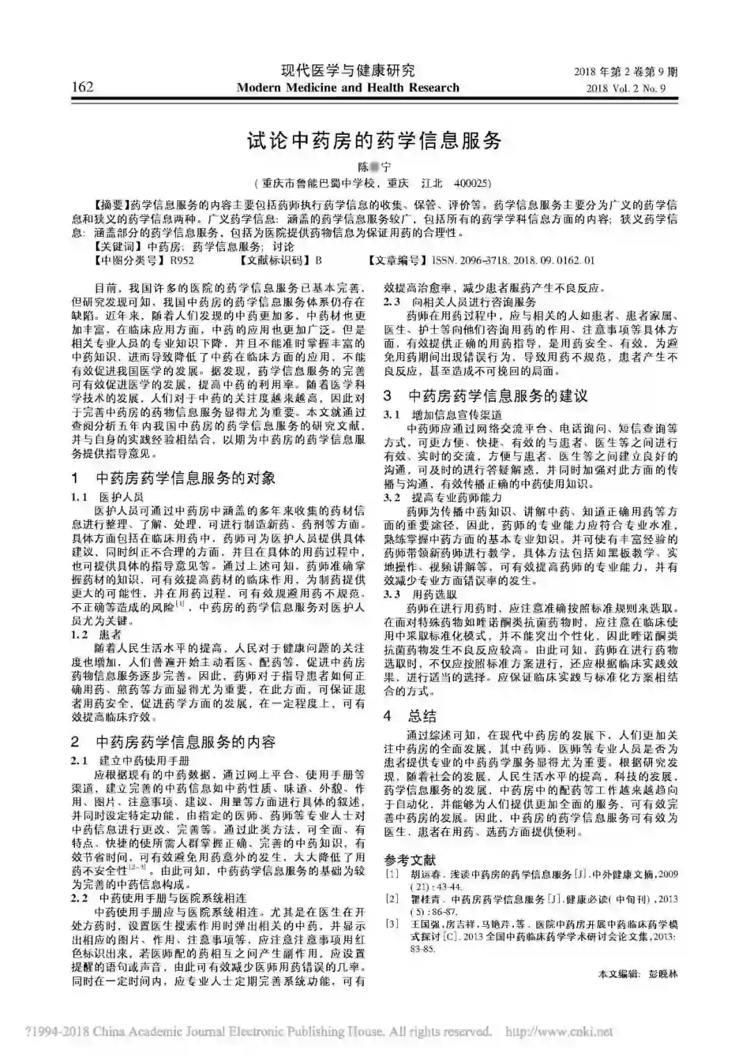
2、重庆巴蜀中学陈同学的“试论中药房的药学信息服务”(2018年6月发表于《现医学与健康研究)


涉嫌抄袭泸州医学院附属医院胡运春的“浅谈中药房的药学信息服务”(2009年7月发表于《中外健康文摘》)

 

根据巴蜀中学官方网站的信息显示,陈同学于2016年从该校初中部毕业,以此可推测其目前应仍为高中二年级学生。而发表该抄袭文的《现代医学与健康研究》属于国家级期刊,主管单位是中国农业机械化科学研究院,主办单位是北京卓众出版有限公司。

陈同学抄袭版部分截图


原文截图1


原文截图2


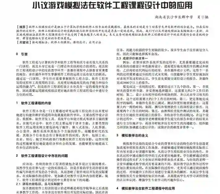
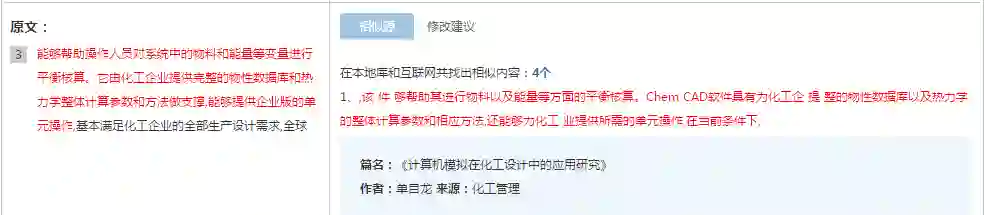
3、长沙长郡中学肖同学的“小议游戏模拟法在软件工程课程设计中的应用”(2018年2月发表于《电子世界》)

 

涉嫌抄袭上海海洋大学王静等人的“软件工程教学中基于游戏的模拟教学法及其应用分析”(2016年1月发表于《科教文汇》)以及长沙工学院陈利平、陈彩虹两人的“游戏模拟法在软件工程课程设计中的应用分析”(2016年7月发表于《科技创新导报》)

 

根据2017年三月长郡教育集团七校联考的成绩表单显示,是时肖同学就读于长郡中学高二,以此推断该生应为今年高三考生,不过并没有记录显示其通过了任何一所高校的自招初审。

 

发表肖同学这篇文章的《电子世界》系国家级核心期刊,中国科协主管,主办单位为中国电子学会。早在2014年,该期刊便由于超越业务范围大量刊发论文受到过停业整顿半年的行政处罚。


肖同学论文截图1


陈利平、陈彩虹原文截图


肖同学论文截图2


王静等人原文截图


4、电子科技大学实验中学张同学和成都七中肖同学的“计算思维在计算机应用型人才培养中的应用”(2017年8月发表于《电脑迷》)涉嫌抄袭湖北文理学院袁磊等人于2014年2月发表在《计算机时代》的“计算思维在计算机应用型人才培养中的应用探索”。

 

根据教育部“阳光高考”平台的官方信息显示,该文章第二作者成都七中的肖同学通过了今年四川大学与西南交通大学自主招生的初审。

 

发表该抄袭论文的《电脑迷》系省级期刊,主管单位为重庆市科学技术协会,主办单位为电脑报社。


学生论文截图


袁磊原文截图1


袁磊原文截图2


 方式二:多文拼凑


这种学术造假方式显然比直接抄袭要更加“安全”,从两篇或多篇文章中抽取部分材料进行拼凑后,很难被发现和哪一篇具体论文相似。尤其是下面第一个案例中,作者拼凑了两个不同领域的论文素材,很容易呈现出一种原创的假象。不过,这类文章在高级的论文查重系统中大部分还是可以检出至少25%以上的重复率,达到学术抄袭的标准。

 

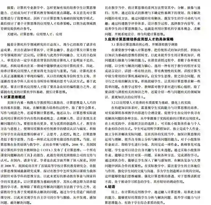
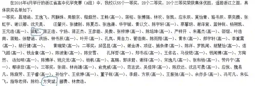
1、杭州市第二中学梁同学与方文斌老师的《化学防腐技术与古建筑保护》(2017年2月发表于《建筑与文化》)

学生论文截图1


这篇关于古建筑保护的论文,在科研院所的支持下,学生自我兴趣足够浓厚的情况下,一个高中生是完全可以完成的。遗憾的是,梁同学选择了抄袭。

 

这篇论文读起来有一种强烈的撕裂感,如第一段在持续论述绿色化学的定义与意义,和文章题目或是接下来第二段的化学防腐技术在古建筑保护工程中的应用几乎没有任何联系,两段之间亦无过渡。这种撕裂感在从第二个标题开始的文章主题部分开始变得更为明显。作者大段论述的“绿色化学技术的种类”可以说同文章的主题没有丝毫联系,同后文更没有任何逻辑上的关系。坦率地说,梁同学这篇不足两页的论文中的第一页完全是在复述一些定义。

 

而造成这样的撕裂感与“定义复述”观感的原因就是梁同学选择了两篇文章进行抄袭。


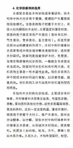
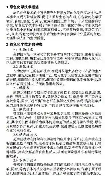
经过查阅后发现,这篇论文的两个主要抄袭来源分别是迁安市环保局郎志达的“绿色化学技术在环境污染治理中的应用分析”(2016年4月发表于《节能环保与生态建设》)和衢州南孔园林古建筑工程公司杨财富的“化学防腐技术在古建筑文物保护工程中的应用”(2011年8月发表于《城市建设理论研究》)。以下为两篇文章相关内容截图。


郎志达原文截图


杨财富原文截图2


进行比对后,我们很快可以发现,梁同学论文第三段关于古建筑保护困境与难题的叙述几乎是一字不差地复制了杨财富论文的开篇语,而其第一段以及第二个标题开始的关于绿色化学的大段叙述,则是完全复制了郎志达论文中的相关表述,没有任何更改。

 

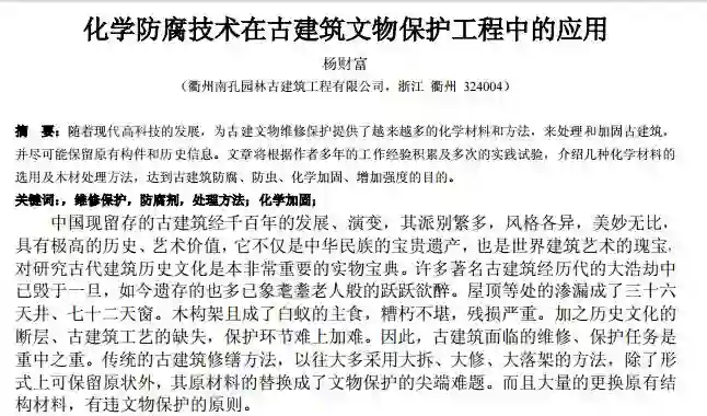
继续看梁同学论文的第二页,其在第四个标题下的所有文字,皆复制自杨财富的原文。


来源:学生论文截图2


来源:杨财富论文截图2,3,4


根据教育部“阳光高考”平台的官方数据显示,梁同学在去年获得了中山大学和上海财经大学两所学校的自主招生名额,并最终被上海财经大学经济学专业录取。

 

发表了这篇大胆拼凑文章的《建筑与文化》系中国建筑文化研究会会刊,国家一级刊物,主办单位为世界图书出版公司。

 

梁同学的母校杭州市第二中学在该生自主招生材料准备过程中有无参与,目前尚不可知。不过根据下面该校2016年的大事记来看,本文的第二作者方文斌的确很可能系该校化学教师。在当年的浙江省高中化学竞赛中,梁同学获得了一等奖,而指导教师正是方文斌。



梁同学能够在省级相关学科竞赛中获得一等奖,却选择了投机取巧,抄袭拼凑出一篇论文。而方文斌老师究竟是出于怎样的考虑要在这样一篇文章上署名为第二作者的,也不得而知。

 

以下三篇文章同样应用了拼凑手法,不过素材来源更广,且多进行了语序调换、改述,其中的猫腻只有通过权威检测平台才能够被察觉,一篇1-2页的小论文,重复率往往在25%-65%之间,基本可以判断为抄袭。


2、西安高新一中郭同学的《移动支付的安全性研究 ——基于NFC与声波通信》(2017年2月发表于《电子世界》)


(学生论文摘要)


PaperYY:学生论文检测报告结果


PaperYY:学生论文主要抄袭来源


PaperYY:标红为学生论文与已发表文献相似部分


这篇论文的作者郭同学在今年六月刚刚举行的陕西省中学生生物学联赛中获得了三等奖。根据获奖时其为高二学生可推断他是明年高考考生。而发表郭同学这篇文章的期刊是前文提到过的《电子世界》。

 

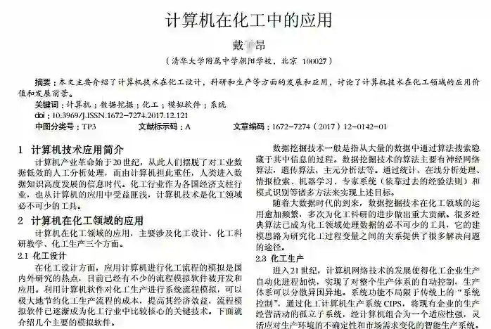
3、清华大学附属中学朝阳学校戴同学的《计算机在化工中的应用》(2017年12月发表于《数字通信世界》杂志)


戴同学论文部分截图


PaperYY:学生论文检测报告结果


PaperYY:学生论文抄袭段落案例


PaperYY:标红为学生论文与已发表论文重合处


根据教育部“阳光高考”平台公布的名单显示,戴同学通过了今年中国传媒大学自主招生的初审。而发表该生论文的《数字通信世界》则系工业和信息化部主管的国家重点期刊。

 

4、华中师范大学附属第一中学陈同学的《电气自动化技术在电力企业中的应用探讨》(2018年发表于《农家参谋》第23期)



陈同学论文部分截图

PaperPass:学生论文检测报告


PaperPass:标黄部分为学生论文与已发表文献相似部分


根据陈同学所在的华中师范大学第一附属中学官网关于校足球队的介绍来看,2015年9月时其曾作为高一学生担任校队前锋,由此可推断今年当为高考考生,不过并没有查询到该考生今年参加自主招生的任何记录。

 

发表了陈同学这篇涉嫌抄袭论文的《农家参谋》杂志,由河南省科学技术协会主办,曾于2003年获得国家期刊最高奖“第二届国家期刊奖百种重点期刊”。然而在查阅该期刊过程中,笔者发现该刊发行频繁,已远远超出其月刊的标准,选文更是多为1-2页的短小论文,其中含有大量高中生论文作品。华中师范大学第一附属中学无论是老师还是同学都频繁在该刊发文,这一现象值得进一步探查。


华中师范大学第一附属中学师生在《农家参谋》上的部分发表论文


方式三:匪夷所思的署名


利用与学界或产业界人士联合署名并获得第一作者的方式,学生便能够获得一篇颇具学术价值文章的发表,且极少有抄袭内容存在,被查出学术不端的几率几乎为零。同时,每年也的确有许多高中生利用院校平台完成研究,并与辅导专家共同署名的案例,造假论文很容易以此掩人耳目。这就导致此类论文造假的实际证据很难被掌握。不过,笔者还是发现了一篇具有造假嫌疑的论文,它的署名只能用“匪夷所思”来形容。


天津市耀华中学王同学与陆军军事交通学院齐文哲、海军的“海外军事基地运输投送保障探讨”(2018年1月发表于《国防交通工程与技术》)


学生论文截图1


学术论文截图2


陆军军事交通学院是隶属于中国人民解放军陆军的军校,无论学员还是教职员都需要严格遵守《中国人民解放军保密条例》。保密条例明确规定,“拟公开发表的军事学术、国防科学技术论文和反映军队情况的各类稿件,投稿前必须经撰稿人所在单位或者文稿涉及事项的主管单位进行保密审查。”不知道本文作者所在单位“天津市耀华中学”“陆军军事交通学院”是如何对这一论文进行保密审查的,而《国防交通工程与技术》杂志编辑部居然接受了一个中学生为第一作者的军事论文。

 

而根据阳光高考平台的官方信息显示,本文作者天津耀华中学的王同学在今年被西南交通大学车辆工程专业通过自主招生录取。


结  语


“凡有的,还要加给他,叫他有余;凡没有的,连他所有的,也要夺去。”


多位研究者发现,来自优势地位的家庭的孩子更有机会进入重点中学,而且在竞争激烈的精英大学的招生中,也更容易获得自主招生额外加分等优待。


实际上,自2003年实行以来,由于涉及接受精英大学教育机会的优质教育资源分配,自主招生的选拔标准导致的不公平性,历来备受争议。


香港科技大学教授吴晓刚2017年发表的一项实证研究发现,获得自主招生破格录取学生的学业表现、社会活动能力、非认知能力、毕业后的计划和实际去向,与统招生相比,并无显著区别。(详阅:清华、北大、人大自主招生选拔出更优秀的学生了吗?


本来就已不公平,倘若再用造假等恶劣手段达到攫取本来就稀缺的精英大学入学机会的目的,是可忍孰不可忍。


本文披露的九个案例很可能只是全国自招学术涉嫌论文造假的冰山一角。但是,笔者也不希望各位读者将关注点聚焦在某一个学生,或是某一个单位身上。只希望为大家捅破这一层窗户纸,正视自主招生学术论文中存在的大量问题,从高中学校、自招院校以及学术期刊三个方向进行调查,纠正此前的错误,完善机制。

 

对于这群大多数不满20岁,从未踏入社会的高中生而言,完成学术论文造假也许不是他们能够独立操作的,决定权或许也并不在他们手上。但是,如果我们再不正视自招中存在的问题,今后恐怕还会不断有如此塌方。 


制版编辑 | 皮皮鱼

▼▼▼点击“阅读原文”,直达知识分子书店。

登录查看更多
0

相关内容

论文(Paper)是专知网站核心资料文档,包括全球顶级期刊、顶级会议论文,及全球顶尖高校博士硕士学位论文。重点关注中国计算机学会推荐的国际学术会议和期刊,CCF-A、B、C三类。通过人机协作方式,汇编、挖掘后呈现于专知网站。
【纽约大学】最新《离散数学》笔记,451页pdf
专知会员服务
131+阅读 · 2020年5月26日
 第八届中国科技大学《计算机图形学》暑期课程课件
专知会员服务
62+阅读 · 2020年3月4日
翟天临博士所发论文涉嫌抄袭(附各路证据)
高二进清华,大二开公司,29岁登上福布斯亚洲领袖人物榜
人工智能机器人联盟
5+阅读 · 2017年11月18日
秒杀99%大学生!中国最牛高校学霸PK,简历吓坏网友...
人工智能机器人联盟
7+阅读 · 2017年11月12日
Conditional BERT Contextual Augmentation
Arxiv
8+阅读 · 2018年12月17日
Efficient and Effective $L_0$ Feature Selection
Arxiv
5+阅读 · 2018年8月7日
Viewpoint Estimation-Insights & Model
Arxiv
3+阅读 · 2018年7月3日
Arxiv
5+阅读 · 2018年5月16日
VIP会员
最新内容
人工智能在战场行动中的演进及伊朗案例
专知会员服务
4+阅读 · 4月18日
美AI公司Anthropic推出网络安全模型“Mythos”
专知会员服务
2+阅读 · 4月18日
【博士论文】面向城市环境的可解释计算机视觉
大语言模型的自改进机制:技术综述与未来展望
《第四代军事特种作战部队选拔与评估》
专知会员服务
1+阅读 · 4月18日
Top
微信扫码咨询专知VIP会员