平均薪资26K,仍供不应求,这类产品经理凭什么?

2019 年 11 月 13 日 互联网er的早读课

随着大数据、云计算、人工智能等新兴技术的火热,“数据”一词已然成为业界宠儿。且近年数据量的增多,从数据中获取商业价值,实现数据资产变现已然成为每个企业数据化转型的关键路径。


在这种背景下,其中有一个与数据相关的岗位在各大招聘网站需求越来越大。


Ta就是—数据产品经理


什么是数据产品经理?

说到数据PM,得先说说什么是数据产品。


数据产品简单来说就是能发挥数据价值的产品,且应用面很广,从用户群体来区分,可以分为三类:

1、企业内部使用的数据产品,如CRM系统,营销系统,风控决策系统;


2、针对所有企业推出的商业型数据产品,如 诸葛IO 和 GrowingIO等;


3、用户均可使用的微信指数、阿里指数、百度指数等等


而数据产品经理主要工作就是负责数据产品的全生命周期,包括需求管理,规划设计,开发测试,迭代优化等, 将数据转化成用户可以理解并使用的产品。


同时Ta的存在还能帮助产品团队和数据团队之间高效协作,填补数据工作的职责盲区。


这个岗位的重要性,使得其薪资待遇比大多数职业要高上不少。


下面我们来看一下来自职友网数据产品经理岗位相关调研。




采集样本:4624 份


在北京平均薪资已高达26100元。


较 2018 年,薪资涨幅近30.7%

一二线城市的岗位需求十分充足~

但如此高薪岗位,在市场上却出现一将难求的现象。 什么原因?

一方面,不是所有人都适合从事这个岗位。
这个岗位的要求比较高,想从事本行的人,最好是产品经理或者数据分析师(数据相关工作)出身,前者对产品有一定见解,同时也具备一定数据分析能力;后者工作本身就是思考各种数据问题解决方案,对数据的敏感度高。

如果不是这两者,也至少是技术开发,或者是市场和运营出身,日常工作中,经常会与数据打交道,知道哪些数据能有效提升效果。

总的来说,具备产品经理、数据相关工作、技术开发、市场、运营等背景的,只要能找准自己的提升方向,都有机会从事数据产品经理岗位。

除此之外, 搜一搜市面上数据分析师和产品经理课程,会发现此类的着实不少,但是涉及成体系的数据产品经理课程却不是很多。

一些想从事数据产品经理岗位的人,只能通过碎片化的学习、试错、摸索着去达到该岗位的业务能力要求,不是不能做到,但是这个过程是漫长的。

目前数据产品经理岗位竞争还没有那么激烈,一旦错过从事这行的最佳时机,之后随着岗位逐渐成熟,从事这行的标准只会逐渐上升。

基于此, 开课吧教研团队联合众多一线数据产品专家打造了这门 【数据产品经理实战训练营】, 为大家提供一个系统而全面的学习路径。

这门 课程深度对标大厂数据产品经理能力模型,将在两个多月的时间里,从硬技能到软技能,再到具体案例实战指导,帮助系统提升业务解决能力。

课程会围绕以下 内容重点展开:

1、数据中台业务的产品规划、产品设计、产品落地。

2、数据分析能力,帮助熟练使用Hadoop、SQL、Excel等常用数据处理工具。

3、数据分析挖掘和研究用户需求,产出分析成果为产品改进提供数据支持,帮助完成产品优化。

4、对数据进行挖掘建模和应用场景的设计。

5、数据产品经理软技能提升:逻辑思维能力,沟通能力,推动项目能力,数据敏感度等。

(课程大纲可见下文)


本次课程在这篇文章发布前,已经有近20人次预报名。本期为小班,为保证服务质量,招收人数有限,下次开班时间与这次开班时间将至少相隔一到两个月,具体事项可咨询课程顾问。

本期 数据产品经理实战训练营, 还可为大家提供一部分 特惠入学名额,目前仅剩20个席位,可享受报名立减2000。


为什么可以选择

开课吧【数据产品经理实战训练营】课程?



课程知识点具备针对性


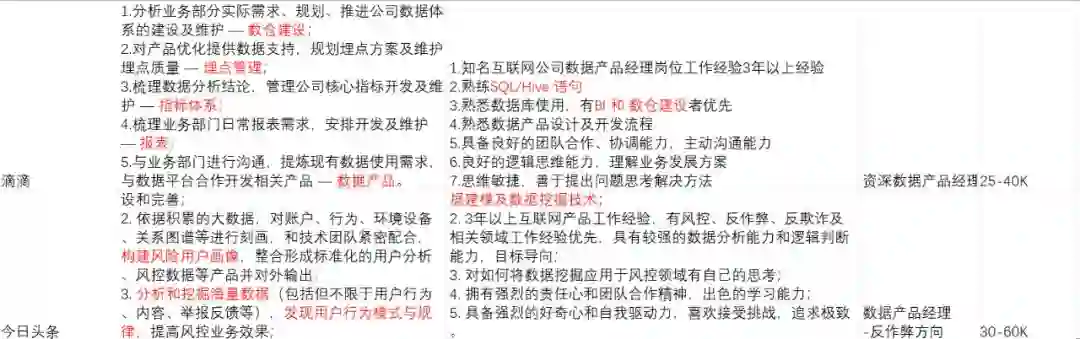
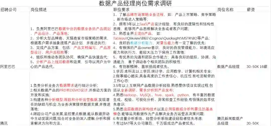
教研团队在初期针对市场上数据产品经理岗位要求、职能、薪资等做了深度调研。



根据实际工作需求,设置每一个章节知识点。

 (调研部分内容展示,详情可咨询课程顾问)

就拿课程第二和第三章来说。


第二章课程内容主要是数据中台建设。


数据中台建设一个主要环节就是构建标准数据结构与研发,势必就要求数据产品经理能够通过数据指标以结构化、规范化的方式实现指标口径统一。针对这个情况,课程中会教你如何去构建指标体系;


当然,在这个章节中主要还是会从业务中台建设,技术中台建设,组织中台建设三个方面展开讲解。


帮助大家系统学习数据中台建设,能够做到结合数据中台的特性,了解整个数据体系设计,然后根据工作中业务场景的变化,不断调整项目内容,推进项目进度。


而在第三章中,主要涉及数据产品经理必备的一些工具使用,比如第3节中会讲的R语言,是目前数据分析中相对用的比较多,应用比较广的可视化语言。


当然有些人会问Python语言应用也很广,会讲么?


虽然没有设置单独的章节讲Python语言,但我们授课的主讲老师专业度很强,对Python也有研究,因此会在R语言这节课中涉及一部分Python的相关知识一起讲解。


以下为本期课程大纲,大家可以详细看看。

作为数据产品经理实战训练营 第一期班招生福利, 本期还有20个特惠入学名额,课程原价6980, 此时报名可立减2000, 仅需4980。

同时还可为报名学员提供12期分期付款,每月仅需几百元。

长按扫码,添加课程顾问
即可咨询优惠价
↓↓

除以上内容外,我们还有实战经验丰富的 一线大厂讲师直播 授课,以及全面的课程服务体系。

一线大厂专家授课


细致教学服务,保障你的学习效果 


1、 每节课前发放课前调查

“以用户为中心”不只是说说而已,你会在每堂课前收到这样一份课前调查问卷,里面会让你详细填写自己针对下次课程所存在的问题和期望学习到的内容,希望你可以帮助我们做到真正的“因材施教”。
 
2、 班主任陪伴式教学

每次课程前,班班都会发送课程内容预告和上课通知,每次课程中和课程后,班班还会针对出勤、测验、作业等进行1对1跟进服务。我们班班平时不仅可以监督你的学习,还能送来各种贴心的问候,关心你的生活,成为你学习和生活上的好伙伴、好朋友。
3、 每节课后有测验题

每节课后会根据课程内容设置测验题,检验你的学习效果,提升输出的能力。

4、助教老师答疑解惑

学习中遇到问题,百思不得其解怎么办?找助教,我们的助教老师会随时为同学们解答关于学习的各种疑问。
 
5、优秀作业参考

三人行,必有我师焉。集体的智慧是无穷的。每次作业点评后,会将优秀作业发送给大家参考,和优秀同行共同学习交流,取长补短,巩固自己的学习效果。
相信,凭借 专业的课程导师+体系化的课程内容+强悍的教学服务 ,我们能帮你系统搭建数据产品经理知识体系,全面夯实数据产品经理必备的硬技能和软实力,助你顺利成为一名优秀的数据产品经理。


本期还有20个特惠入学名额,先到先得,此时报名立减2000。


长按扫码,添加课程顾问
即可咨询优惠价
↓↓


相关FAQ


1、  加班错过直播课程怎么办?

开课后每周两节课,都是在八点以后直播,充分考虑到在职学员的下班时间,错过直播我们有回放视频,回放视频不限时观看,只要您想学习,随时均可学习。

2、  请问报名缴费后多久可以上课?

我们的课程是每月开课的,学员报完名后,我们马上就会给学员发放课前预习资料,方便学员更高效的学习后面的课程,预习后马上开始正式课程,基本在一个月之内就会开始。


3、  报名缴费后可以退款吗?

由于我们是小班授课,每期课程人数有限制并且都是提前报名付费,缴费之后就意味着课程名额已被占据不能再安排其他同学来学习了,所以请在大家在报名付费的时候合理安排好时间,开课前两次课内如果不满意是可以退款的,开课第三次课开始就不能再办理退费手续,给学员充分自主选择的权利。


想了解更多课程可点击:



1、拿不到offer退学费 | 产品经理第5期核心能力训练营 课程招生

如果你已经有1到3年产品行业经验,渴望脱颖而出,我们推荐你学习核心能力提升课程。


2、B端产品经理的进阶之路

如果你目前从事B端产品经理,但缺乏相关案例的指导,无法应对不同的业务场景,我推荐你学习B端产品课程。



开 课 吧

开课吧   是行业首家集齐 百度、滴滴、阿里、微软、创新工场 等知名IT和互联网大厂资源的泛互联网人新职业教育品牌,将前沿互联网技术领域的一线实战项目根植于教学内容之中,可助力泛互联网人的能力提升并无缝衔接大厂用人需求。



官网:www.kaikeba.com
登录查看更多
0

相关内容

产品经理(Product manager,简称为 PM)是指,定义1:在公司中,针对某一项或是某一类的产品进行规划和管理的人,主要负责产品的需求分析、研发、制造、营销、渠道等工作;定义2:是针对某个产品,贯穿其生命周期,没有行政权力的全面负责人。一般来说,产品经理是负责并保证高质量的产品按时完成和发布的专职管理人员(某些公司有专职的项目经理完成)。他的任务包括倾听用户需求;负责产品功能的定义、规划和设计;做各种复杂决策,保证开发队伍顺利开展工作及跟踪错误等,总之,产品经理全权负责产品的最终完成和后续迭代
打怪升级!2020机器学习工程师技术路线图
专知会员服务
99+阅读 · 2020年6月3日
商业数据分析,39页ppt
专知会员服务
165+阅读 · 2020年6月2日
2020年中国《知识图谱》行业研究报告,45页ppt
专知会员服务
241+阅读 · 2020年4月18日
【ACL2020-Allen AI】预训练语言模型中的无监督域聚类
专知会员服务
24+阅读 · 2020年4月7日
德勤:2020技术趋势报告,120页pdf
专知会员服务
194+阅读 · 2020年3月31日
转岗产品经理,花了3个月都做不好需求工作
人人都是产品经理
10+阅读 · 2019年9月16日
19年腾讯、阿里、网易等各大厂实习生薪资曝光!
互联网架构师
9+阅读 · 2019年5月5日
都是学 AI,为什么别人薪资比你高?
机器学习算法与Python学习
8+阅读 · 2018年11月5日
AI产品经理从业指南
产品经理读书会
5+阅读 · 2018年8月11日
AI领域人才,做什么工作可以年薪百万?
PaperWeekly
3+阅读 · 2018年5月24日
1年开发经验,25万年薪的1个捷径,98%Python程序员都不知道
机器学习算法与Python学习
7+阅读 · 2018年5月23日
2018年,AI工程师校招薪酬出炉!
数据玩家
6+阅读 · 2018年2月28日
TResNet: High Performance GPU-Dedicated Architecture
Arxiv
8+阅读 · 2020年3月30日
Arxiv
102+阅读 · 2020年3月4日
Arxiv
12+阅读 · 2019年2月26日
Arxiv
18+阅读 · 2019年1月16日
Arxiv
6+阅读 · 2018年8月27日
Learning to Focus when Ranking Answers
Arxiv
5+阅读 · 2018年8月8日
Arxiv
29+阅读 · 2017年12月6日
VIP会员
最新内容
人工智能在战场行动中的演进及伊朗案例
专知会员服务
4+阅读 · 4月18日
美AI公司Anthropic推出网络安全模型“Mythos”
专知会员服务
2+阅读 · 4月18日
【博士论文】面向城市环境的可解释计算机视觉
大语言模型的自改进机制:技术综述与未来展望
《第四代军事特种作战部队选拔与评估》
专知会员服务
1+阅读 · 4月18日
相关资讯
转岗产品经理,花了3个月都做不好需求工作
人人都是产品经理
10+阅读 · 2019年9月16日
19年腾讯、阿里、网易等各大厂实习生薪资曝光!
互联网架构师
9+阅读 · 2019年5月5日
都是学 AI,为什么别人薪资比你高?
机器学习算法与Python学习
8+阅读 · 2018年11月5日
AI产品经理从业指南
产品经理读书会
5+阅读 · 2018年8月11日
AI领域人才,做什么工作可以年薪百万?
PaperWeekly
3+阅读 · 2018年5月24日
1年开发经验,25万年薪的1个捷径,98%Python程序员都不知道
机器学习算法与Python学习
7+阅读 · 2018年5月23日
2018年,AI工程师校招薪酬出炉!
数据玩家
6+阅读 · 2018年2月28日
相关论文
TResNet: High Performance GPU-Dedicated Architecture
Arxiv
8+阅读 · 2020年3月30日
Arxiv
102+阅读 · 2020年3月4日
Arxiv
12+阅读 · 2019年2月26日
Arxiv
18+阅读 · 2019年1月16日
Arxiv
6+阅读 · 2018年8月27日
Learning to Focus when Ranking Answers
Arxiv
5+阅读 · 2018年8月8日
Arxiv
29+阅读 · 2017年12月6日
Top
微信扫码咨询专知VIP会员