中国疾控中心1月27日评估报告:肺炎疫情尚处于社区传播的早期阶段,2019新型冠状病毒疫情进展和风险评估报告(11页pdf)

2020 年 1 月 27 日 专知

中国疾控中心:2019 新型冠状病毒疫情进展和风险评估报告

(2020 年 1 月 27 日)



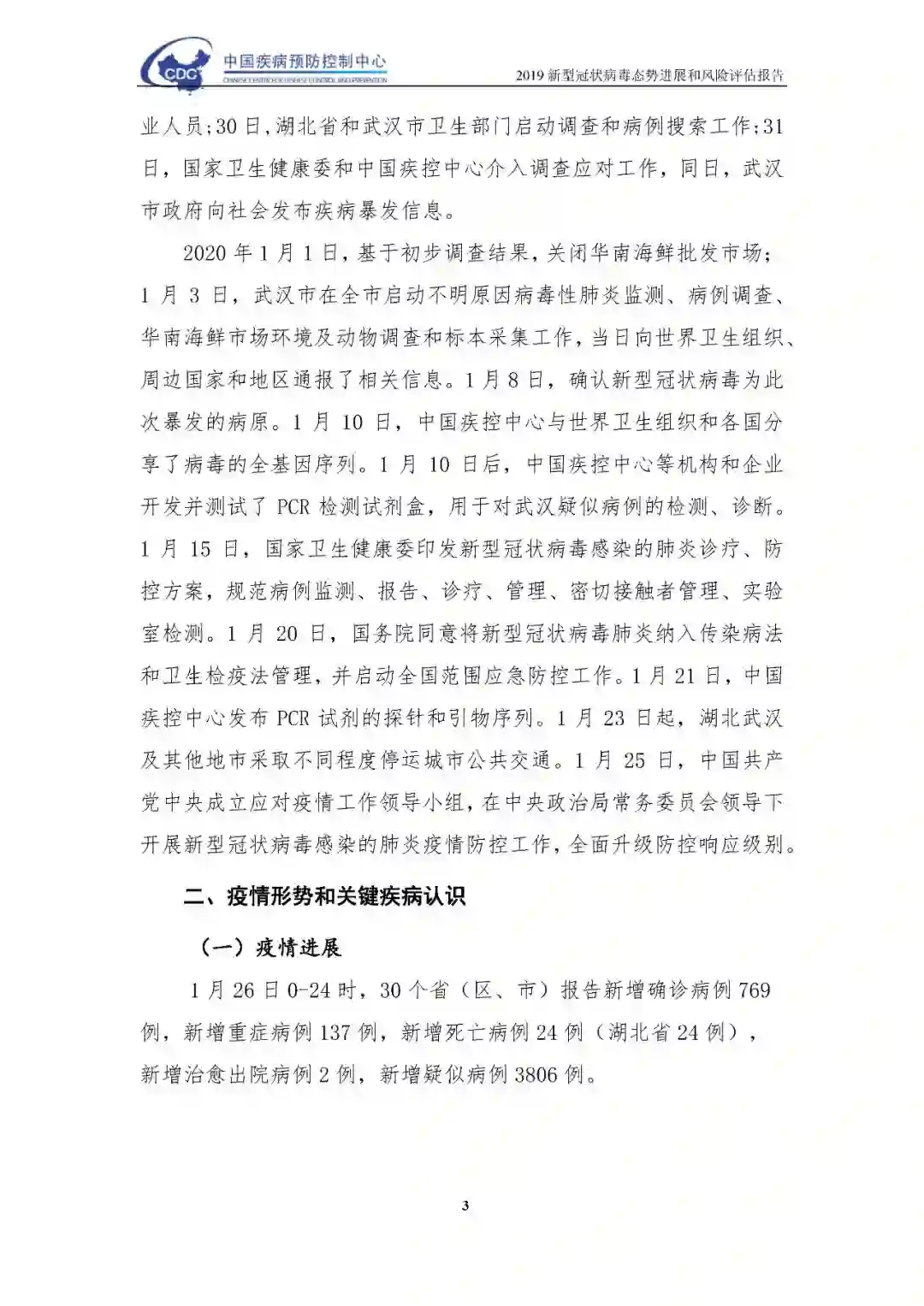
目前研究认为新型冠状病毒可能于 2019 年 12 月初从湖北省武汉市华南 海鲜市场的某种野生动物外溢及其市场环境污染感染人,进而造成人与人之 间传播。截至 1 月 26 日 24 时,国家卫生健康委收到 30 个省(区、市)累计 报告新型冠状病毒感染的肺炎确诊病例 2744 例,其中重症 461 例,死亡 80 例;另外,我国香港特别行政区通报确诊病例 8 例,澳门特别行政区 5 例, 台湾地区 4 例。10 个国家通报确诊病例:泰国 7 例,日本 3 例,韩国 3 例, 美国 3 例,越南 2 例,新加坡 4 例,马来西亚 3 例,尼泊尔 1 例,法国 3 例, 澳大利亚 4 例。 


中国各级政府均采取强有力的防控措施,高频的媒体沟通和交流提高公众的防病意识,通过停止大型集会、戴口罩、减少私人聚会等方式减少感染机会,采用手机定位回溯、旅行和亲友来访调查等多种形式促进病例的早发 现和管理、降低进一步传播机会,做好医院感染控制、预防院内感染。武汉 城市公交、地铁、轮渡、长途客运暂停运营;无特殊原因,市民不离开武汉;机场、火车站离汉通道暂时关闭。湖北省其他 12 个地市也都相继启动不同程 度的公共交通管制。 


2019 新型冠状病毒从进入人群传播至今 1 个多月,尚处于社区传播的早期阶段。随着中国政府强有力防控措施的落实,有望使疫情围堵工作达到预期的防控效果,避免疫情发生更大规模的流行乃至大流行。


信息来源地址:

http://www.chinacdc.cn/jkzt/crb/zl/szkb_11803/jszl_11811/202001/P020200127544648420736.pdf




便捷查看下载,请关注专知公众号(点击上方蓝色专知关注)

  • 后台回复“ERNC” 就可以获取2019 新型冠状病毒疫情进展和风险评估报告》报告专知下载链接索引



专知,专业可信的人工智能知识分发,让认知协作更快更好!欢迎注册登录专知www.zhuanzhi.ai,获取5000+AI主题干货知识资料!
欢迎微信扫一扫加入专知人工智能知识星球群,获取最新AI专业干货知识教程资料和与专家交流咨询
点击“ 阅读原文 ”,了解使用 专知 ,查看获取5000+AI主题知识资料
登录查看更多
0

相关内容

2019新型冠状病毒(2019-nCoV),因2019年武汉病毒性肺炎病例而被发现,2020年1月12日被世界卫生组织命名。冠状病毒是一个大型病毒家族,已知可引起感冒以及中东呼吸综合征(MERS)和严重急性呼吸综合征(SARS)等较严重疾病。新型冠状病毒是以前从未在人体中发现的冠状病毒新毒株。 2019年12月以来,湖北省武汉市持续开展流感及相关疾病监测,发现多起病毒性肺炎病例,均诊断为病毒性肺炎/肺部感染。人感染了冠状病毒后常见体征有呼吸道症状、发热、咳嗽、气促和呼吸困难等。在较严重病例中,感染可导致肺炎、严重急性呼吸综合征、肾衰竭,甚至死亡。目前对于新型冠状病毒所致疾病没有特异治疗方法。但许多症状是可以处理的,因此需根据患者临床情况进行治疗。此外,对感染者的辅助护理可能非常有效。做好自我保护包括:保持基本的手部和呼吸道卫生,坚持安全饮食习惯,并尽可能避免与任何表现出有呼吸道疾病症状(如咳嗽和打喷嚏等)的人密切接触。
商业数据分析,39页ppt
专知会员服务
165+阅读 · 2020年6月2日
大数据安全技术研究进展
专知会员服务
96+阅读 · 2020年5月2日
计算机视觉用于新冠病毒COVID-19的控制综述,25页pdf
专知会员服务
53+阅读 · 2020年4月22日
专知会员服务
29+阅读 · 2020年3月6日
广东疾控中心《新型冠状病毒感染防护》,65页pdf
专知会员服务
19+阅读 · 2020年1月26日
报告 | 2020中国5G经济报告,100页pdf
专知会员服务
99+阅读 · 2019年12月29日
2019中国宠物医院发展报告
行业研究报告
12+阅读 · 2019年7月30日
2019中国肿瘤免疫治疗会议(附最新版日程)
肿瘤资讯
11+阅读 · 2019年6月13日
2017-2018年抗肿瘤药物行业研究报告
行业研究报告
7+阅读 · 2018年11月1日
《中国人工智能发展报告2018》(附PDF下载)
走向智能论坛
19+阅读 · 2018年7月17日
Arxiv
113+阅读 · 2020年2月5日
Advances in Online Audio-Visual Meeting Transcription
Arxiv
4+阅读 · 2019年12月10日
Arxiv
3+阅读 · 2018年1月10日
VIP会员
最新内容
人工智能在战场行动中的演进及伊朗案例
专知会员服务
7+阅读 · 4月18日
美AI公司Anthropic推出网络安全模型“Mythos”
专知会员服务
4+阅读 · 4月18日
【博士论文】面向城市环境的可解释计算机视觉
大语言模型的自改进机制:技术综述与未来展望
《第四代军事特种作战部队选拔与评估》
专知会员服务
3+阅读 · 4月18日
Top
微信扫码咨询专知VIP会员