无论你选哪款 iPhone 12,我确定你都会享受用这款新 iPhone 拍摄的乐趣

2020 年 11 月 23 日 少数派

编注:本文翻译及转载已获得作者 Austin Mann 的授权,原文标题为《iPhone 12 Pro Max Camera Review: Zion NP》。

原文:http://austinmann.com/trek/iphone-12-pro-camera-max-review-zion

在犹他州锡安国家公园向大家问好!我们带着 iPhone 12 Pro Max 穿越峡谷、河流和山脉,一路上对它有了很多了解。

几周前,我发布了在冰川国家公园的 iPhone 12 Pro 相机评测,当时我们发现了很多通过软件升级带来的重要改进。请先确保你看过那篇文章,因为现在这篇文章我会把重点放在 iPhone 12 Pro Max 的硬件升级上,包括尺寸更大的传感器、焦距更长的镜头和全新的「传感器位移式光学图像防抖」技术。

像往常一样,我的问题是——这些新技术如何让我们可以拍出更好的照片和视频?

我在寻找答案的过程中获得了很多快乐,我也很高兴能把我的发现分享给大家。

非常感谢 Airstream[1]ProDPI[1] 和 Halide[1] 的朋友对本次评测的支持,也很感谢他们为专业创意工作者们做出了这么多优秀的产品。

Enjoy!

使用 iPhone 12 Pro Max 超广角拍摄的全景照片(内置照片 app 调色)

捕捉夜空

我非常喜欢光亮在黑暗中带来的张力,拍摄夜景也是我最初开始摄影的原因,直到现在夜空仍然是我最喜欢拍摄的场景之一,所以当我拿到 iPhone 12 Pro Max 后,第一件事就是把它对准星空。

下面是用 iPhone 12 Pro Max 的 30 秒曝光夜景模式拍摄的照片。

我们现在可以用 iPhone 拍摄银河了,这太疯狂了!

另一张照片拍摄于大约日出前 45 分钟,远方地平线开始逐渐亮起的时候。照片上天空中的那颗白点,我很高兴地告诉大家这不是镜头产生的「鬼影」,而是金星,它比其它星星都要亮。(如果仔细看,还可以在地平线上方看到水星,谢谢 Brent。)

我知道 Max 会是一台非常好的相机,而且我也很喜欢上面拍摄的图片,但是我也很好奇 Max 在相机方面的硬件升级是否值得让我带着这么大的设备,相比之下我更喜欢性能已经很强但体积更小的 iPhone 12 Pro。

我在不同光线条件下拍摄了大量照片,老实说很多场景下两台手机都可以拍摄出美丽的画面,而且我几乎看不出区别。

使用 iPhone 12 Pro Max 广角镜头拍摄

(手持拍摄)

这让我不禁在想,哪种场景对大多数人来说具有挑战性,什么样的场景利用了所有新硬件?

这让我开始思考什么样的场景对大多数人来说是具有挑战性的,什么样的场景可以利用到所有的新硬件?

这让我找到了最明显的改进是在我拍摄半低光照条件场景,像是烛光晚餐、刚刚日落的时候,或者是只有少量光源下的城市夜景。

在上述的一些场景中,我发现 iPhone 12 Pro 在夜间模式需要 2 秒而 iPhone 12 Pro Max 只需要 1 秒。时间更短意味着相机抖动和和物体移动的时间都更少。

下面照片中的场景只点了两支小蜡烛,照片右侧点起的瓦斯炉只是为了画面效果,它能提供的光线微乎其微。

照片是用 iPhone 12 Pro 和 Pro Max 采用自动 3 秒曝光的夜间模式,我把两台手机并排架在横杆上以确保手机在拍摄时的抖动情况也是相同的。

右侧是局部裁切后缩放到原始大小的部分,注意观察两张图片中的细节和对比度。

这样的场景足以反映 Max 的硬件实力。更大的传感器可以采集更多的烛光,更大的像素尺寸可以让纹理更顺滑而不会牺牲细节,「传感器位移式光学图像防抖」在手持抖动的情况下保证照片的锐利。

同时我也发现在极低光条件下,使用三脚架开启 30 秒长曝光夜间模式下的一些小提升,看看下面这张只有月光的夜景。

5 倍光学变焦

在 iPhone 12 Pro Max 上我们可以获得 5 倍光学变焦(从 13mm 超广角镜头到 65mm 长焦镜头),而 iPhone 12 Pro 则和去年的 iPhone 11 Pro 系列一样,拥有 4 倍光学变焦(从 13mm 超广角镜头到 52mm 长焦镜头)。更早一些,从 iPhone 7 Plus 开始我们拥有 2 倍光学变焦1。

对于摄影师来说,增加变焦范围给我们更多自由去观察和拍摄不同场景。超广角镜头可以拍摄更多背景,而长焦镜头则可以突出远处物体的更多细节。

点击下面的图片,浏览由三颗不同镜头拍摄的照片。留意你在每个角度注意到的不同细节,以及每个镜头展现的不同内容。

超广角镜头(13mm)

广角镜头(26mm)

长焦镜头(65mm)

这个的视频简单展示一下相机的 5 倍光学变焦过程 

下图是我用 2.5 倍长焦镜头拍到的岩层和彩虹,如果用角度更广的镜头拍摄,这些细节就不那么明显了。

Halide Mark II 技术参数分析

在我对 iPhone 12 Pro 进行评测后,Halide 的团队为他们优秀的专业相机应用 Halide 推出了一个全新的、更加强大的版本:Halide Mark II.

我们用 Halide 内置的「技术参数」功能来看一下 Max 的相机参数有哪些变化。

这个读数显示了少量的改进,甚至比 iPhone 12 Pro 还要多。最显著的变化是后置摄像头的最大 ISO 达到了 7000+,甚至比 iPhone 12 Pro 都要高很多,这比 iPhone 11 Pro 有了很大的提升。这意味着更好的感光性,这在暗部拍摄条件下是最有帮助的。

我们还可以看到新的长焦镜头拥有更快的最低快门速度、更长的焦距和更小的光圈。

拍摄纳罗斯水道(The Narrows)的理想相机

美国最著名的徒步旅行线路之一是锡安国家公园的纳罗斯水道。这条美丽的路线需要徒步者在河流中涉水上行数英里,穿过锡安峡谷最狭窄的部分(最窄处仅有 10 英尺宽)。

光线和拍摄条件是极端和多样化的,所以下面我将分享几张照片,展示为什么我认为 iPhone 12 Pro Max 是捕捉这次冒险的理想工具(无论你是不是专业摄影师)。

首先,我们必须非常早出发,在日出前几个小时就骑着电动自行车来到步行入口处。我用 iPhone 12 Pro Max 配合 Glif 的小型三脚架和手机底座拍摄了这张月光下的照片。

我们开始徒步时,太阳也逐渐升起。峡谷里还是非常暗,但我可以看到头顶上被阳光映成金色的云彩,于是我用 2.5 倍(65mm)长焦镜头拍下了温暖云层背景下的一颗树。

在日出的柔和光芒之后不久,太阳会在头顶上变得非常刺眼,从头顶上的超亮的天空到峡谷深处的阴影,以及中间的一切,创造出极其多样的光线变化。这就是 Smart HDR 3 可以真正大放异彩的地方。(请注意远处的蓝天和右边的深色岩石的细节)。

在上游徒步极具挑战,同时也为相机带来了更多机会。许多摄影师喜欢拖动快门来捕捉风景中水的运动。我使用 iPhone 的 Live Photo 长曝光效果来捕捉运动中的河流(手持拍摄)。

当然,在河里拍摄几个小时,你一定会把你的装备弄湿的。IP68 防水性能极大保证了你的相机能够在这种情况中活下来。

注意:它不会漂浮起来,也不建议放在水下拍摄!

峡谷有的地方高达 1000 多英尺高并且非常狭窄。我想可以说这是一个极度垂直的地方,超级难拍,所以我用超广角镜头在全景模式下拍摄了一张用其他设备无法拍到的垂直全景图。

在其它地方,我通常用超广角相机竖直拍摄,用比较传统的方式捕捉倾泻在峡谷中的光。

墙壁上也有大量的细节,在一些地方,峡谷的深度也很大。我用 2.5 倍长焦压缩了这种深度,在下面的图片中凸显了很多纹理。

在上游徒步数小时,我真的很欣赏 iPhone 的轻巧和灵活的性质,而不是背着一个更大的相机。这种灵活性意味着它也很容易快速捕捉到独特的视角,就像这张在水面上的照片。

除了静止的视觉效果,有时我发现自己被峡谷场景中的运动和音频元素所吸引,所以我拍摄了一些像 这样的视频(有声)还有这个(声音开启)。

总而言之,这是我参加过的最独特、最美丽的徒步旅行之一,你真的应该去亲自体验一下。不过现在,iPhone 12 Pro Max 的优秀相机让我可以拍摄并与你分享这次行程。

一些愿望

长焦镜头支持夜间模式

我很高兴今年的超广角镜头支持了夜间模式,如果 2.5× 长焦镜头能支持夜间模式那我就更激动了,我在光照条件良好的情况下用它拍摄了大量照片,也让我意识到要避免在低光条件下使用长焦镜头。

更详细的 EXIF 数据

我真的希望能有更好的 EXIF 数据,尤其是在尝试夜景模式的时候。我通常的拍摄过程需要用相机拍摄一组照片,导出后根据设置信息来查看哪些在参数条件下拍摄的效果更好。

这能让我了解相机的极限,同时让我可以复现同样效果的照片(尤其是有客户希望我可以拍摄和之前某张照片风格相同的照片时。)我的曝光设定是什么?夜间模式曝光时间有多长?我的对焦点是哪里?这些都是我在 MacBook Pro 上查看照片时需要关注的点。

长按快门键可以启动连拍

我很高兴用调高音量键可以启动连拍模式,但我也很希望在屏幕上按下连拍键但不左滑的情况下也能启动连拍,我从来没觉得长按快门键拍视频的功能有用,还是希望可以提供长按启动连拍的功能。

给 iPhone 摄影师低光拍照时的小技巧

  • 夜间拍摄时,打开 iPhone 的深色模式来保护你的夜间视力

  • 使用夜间模式的最长曝光时间功能以获得更多的细节,它比自动曝光呈现出更少的噪点和更锐利的细节。打开夜间模式按钮并且滑到最右边就可以获得最长曝光时间。

  • 多花一些时间去试验相机让你对他有更深的理解,哪怕是在你家地下室也好。这样下次当你到一个好看的地方,你会很高兴你知道你的相机是怎么工作的。

  • 买一个结实灵巧的三脚架,例如 Peak Design 的旅行三脚架。

给摄影师的购买建议

因为 iPhone 12 Pro Max 的相机而选择购买尺寸更大且更贵的手机值得吗?这对我来说真的很难讲,我在测试时希望 iPhone 12 Pro Max 可以全面超越 iPhone 12 Pro,但我真的只在非常具体的场景中发现实质性的改进。

这或许也说明了 iPhone 相机主要依靠软件来创造优秀的图像,正是这些算法升级对图像产生了巨大的影响,正如我在 iPhone 12 Pro 评测中写到的那样。

我确实很喜欢使用 65mm 长焦带来的额外焦距,暗光条件下 Max 的效果也会更好,但它在我手中的感觉很大,很难作为单手相机操作,所以我还在犹豫哪款 iPhone 更适合我。

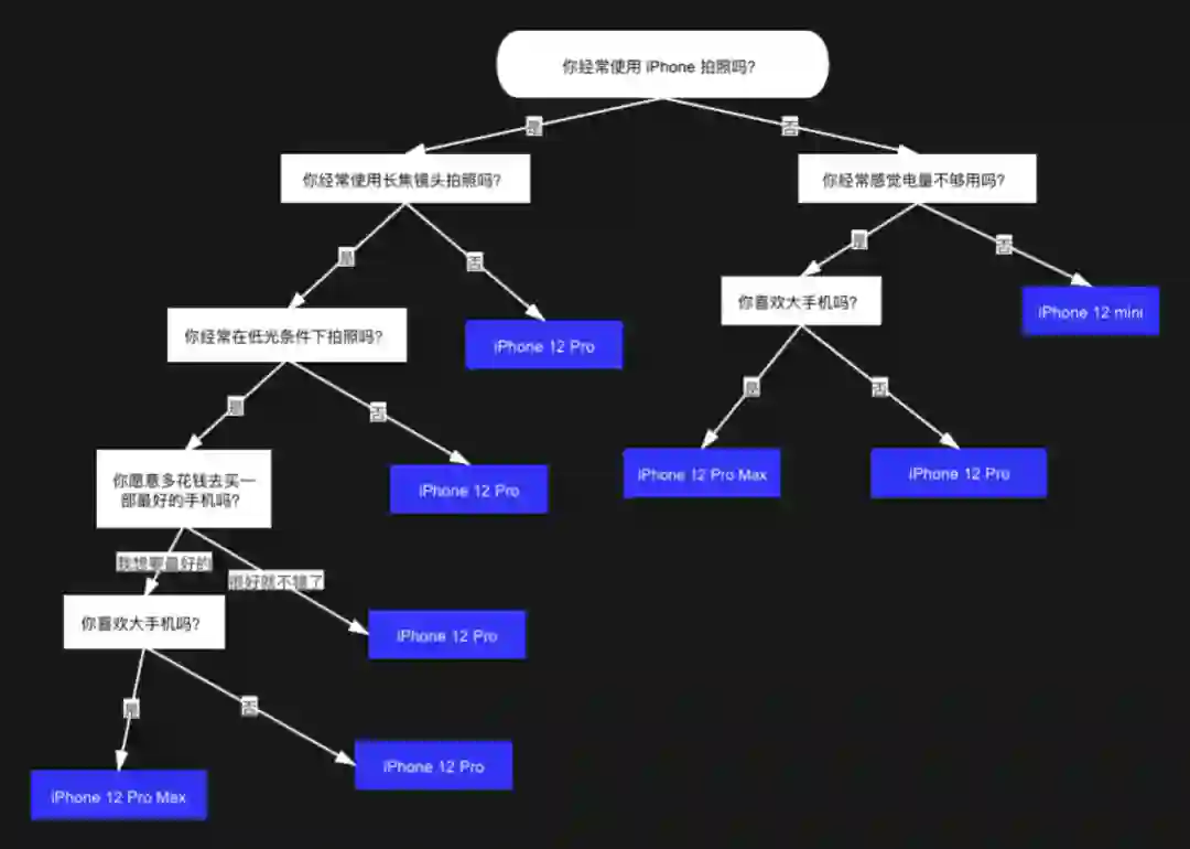
在我绞尽脑汁为自己选择哪款 iPhone,为像你这样的摄影师推荐哪款 iPhone 的时候,我制作了一张思维导图(决策树)。我原本没打算把它贴出来,但在写这篇文章的过程中,我意识到它可能对你有帮助。

对我来说,我的答案沿着决策树一路向左,直到最后一个问题。我可以接受一个大手机吗?我还不确定。

但我可以确定的是,iPhone 12 Pro 和 12 Pro Max 的成像质量与前几年的 iPhone 相比都有很大提升,所以无论你在今年的几款 iPhone 之间如何选择,我确定你都会享受用这款新 iPhone 拍摄的乐趣。

引用链接:
[1]  Airstream:https://www.airstream.com
[2]  ProDPI:https://www.prodpi.com

[3] Halide:https://halide.cam

封面来自 Unsplash :@justdushawn

更多热门文章

登录查看更多
0

相关内容

iPhone 由苹果公司(Apple, Inc.)首席执行官史蒂夫·乔布斯在 2007 年 1 月 9 日举行的 Macworld 宣布推出,2007 年 6 月 29 日在美国上市,将创新的移动电话、可触摸宽屏 iPod 以及具有桌面级电子邮件、网页浏览、搜索和地图功能的突破性因特网通信设备这三种产品完美地融。
多源数据行人重识别研究综述
专知会员服务
41+阅读 · 2020年11月2日
专知会员服务
13+阅读 · 2020年9月19日
【2020新书】社交媒体挖掘,212pdf,Mining Social Media
专知会员服务
63+阅读 · 2020年7月30日
可能是 Android 上最好用的写作 App
少数派
11+阅读 · 2018年12月21日
6 个吊炸天的黑科技工具,吊打所有同类软件
高效率工具搜罗
3+阅读 · 2018年11月13日
免费云真机测试 | 让您的应用完美适配 Android Oreo
引力空间站
3+阅读 · 2018年2月2日
Arxiv
0+阅读 · 2021年2月2日
Arxiv
4+阅读 · 2018年10月31日
Arxiv
8+阅读 · 2018年7月12日
Arxiv
27+阅读 · 2018年4月12日
VIP会员
最新内容
《人工智能赋能电磁战》(报告)
专知会员服务
2+阅读 · 今天14:47
【CMU博士论文】迈向可扩展的开放世界三维感知
专知会员服务
1+阅读 · 今天14:06
前馈式三维场景建模
专知会员服务
1+阅读 · 今天14:03
(译文)认知战:以士兵为目标,塑造战略
专知会员服务
3+阅读 · 今天3:12
Top
微信扫码咨询专知VIP会员