《低空联网无人机飞行测试报告》

2018 年 2 月 5 日 无人机

无人机  低空空域   测试报告

共计 9320字   阅读时间:25分钟


近日,由民航局指导、多方技术单位共同参与的《低空联网无人机安全飞行测试报告》(以下简称《报告》)正式公布。《报告》通过实施联网无人机监管项目技术测试,深度研究测试蜂窝网络在无人机监管的有效性,进一步验证了国际电信联盟(ITU)提出的“利用现有蜂窝网络对低空轻小无人机进行监管”的技术可行性。该成果不仅代表着中国在低空空域的前沿探索,对引导全球无人机产业快速健康发展,推动低空数字化新产业更有着重要的意义。


随着民用无人机技术的迅猛发展并成熟,自动驾驶、悬停、避障技术的完善,无人机视频处理技术的提升,无人机应用逐渐从视距应用扩展到超视距应用,从消费领域扩展到巡检、农业、物流、安防等多个行业。据研究机构EVTank分析师预计,2020年,全球无人机销量望达433万架,市场规模将达到259亿美元


无人机行业高速发展的同时,也对无人机通信链路提出了新需求,呈现出与蜂窝移动通信技术紧密结合的发展趋势,形成“联网无人机”。业界预测,无人机与移动通信的结合,将给产业界带来10倍的商业机会。《报告》显示,通过蜂窝联网可实现无人机便捷实名登记、可信位置校验、实时可靠数据传输,并通过一体化的完善的管理流程与加密认证技术实现整体业务安全等。基于蜂窝联网的无人机监管,将达到事前可预警、事中可管控、事后可追踪,是应“黑飞”、“扰航”事件的有效监管武器。


此外,《报告》还进行了基于蜂窝网低空覆盖和整体业务特性测试,结果显示:低空蜂窝网络存在少量盲区,可初步满足无人机安全飞行需求;蜂窝辅助网络位置校验可信,可防止GPS不准或者造假;蜂窝网络身份信息增强校验,可提供无人机实名登记实时精准;基于蜂窝网络的信息安全,可保证无人机安全飞行整体业务安全。


民航局相关负责人表示,无人机安全飞行需要无人机云、无人机制造商、电信运营商等社会各界密切合作、共同配合。作为无人机安全飞行的重要政府管理机构,下一步,民航局将牵手更多的通信设备商和电信运营商,基于大带宽、低时延、高可靠的4G/5G通信技术,支撑未来空中智能交通管理系统建设,实现高效、有序的无人机交通管理,使无人机在合法的前提下安全、自由的飞行,最终实现数字化天空,繁荣低空经济。”


该《报告》由民航局指导,工业和信息化部赛迪研究院装备所、中国航空器拥有者及驾驶员协会、华为无线应用场景实验室、中国移动通信集团公司研究院5G联合创新中心、北京优云智翔航空科技有限公司、上海拓攻机器人有限公司、广州亿航智能技术有限公司等行业内的技术单位共同参与。



一. 无人机产业发展现状


2015 年以来,各大投资咨询机构分别发表了对无人机行业的分析预测:

• 2015 年研究机构 EVTank 分析师预计:全球无人机 2020 年销量望达 433 万架,全球无人机到 2020年将达 259 亿美元。

• 2016 年高盛估计在 2020 年,商用无人机市场规模将达到 206 亿美元,民用无人机市场规模将达到 140 亿美元。

• 2016 年 5 月普华永道发布报告指出在非常近的将来,无人机将取代价值 1270 亿美金的人工服务和劳动。


无人机相关产业链也迅速发展,诞生了诸如:大疆创新、亿航、拓攻、易瓦特、零度、3DR、Parrot、SkyCatch、DroneDeploy 等一系列公司。随着民用无人机技术的迅猛发展并成熟,自动驾驶、悬停、避障技术的完善,无人机视频处理技术的提升,无人机应用逐渐从视距应用扩展到超视距应用,从消费领域扩展到巡检、农业、物流、安防等多个行业。


无人机行业高速发展的同时,也对无人机通信链路提出了新需求,1000m 以下空域实时、高可靠联网安全飞行管理,300m 以下空域上行 50Mbps 的实时图传、小于 50ms 的远程操控与业务应用等。业界预测:

在无人机与移动通信相结合,将给产业界带来 10 倍的商业机会。


图 1 移动通信促进无人机产业发展

 

1) 无人机安全飞行迫在眉睫 

随着无人机产业与技术的迅速发展,民用和消费级无人机大规模投入使用,不规范使用无人机的问题也越来越多:

a. 由于目前市面上的民用无人机均使用公开标准的 GPS 模块,地面站和无人机间采用点对点低安全通信方式,因此带来了如下几种不安全的风险:

• 接管并修改 GPS 数据/模块;

• 模拟另一个更强的假 GPS 信号;

• 破解无人机与遥控器之间的空口协议;

• 破解无人机应用软件程序,从而破解禁飞区限制等。 


2017 年 6 月,某国黑客公司公然销售安装了破解无人机围栏的无人机,让消费者不再受政府设立的禁飞区限制。2017 年 8 月,某品牌代理商直接销售破解了 GPS 模块的无人机。 


b. 2017 年 4 月,成都双流国际机场遭遇多次无人机扰航,导致众多航班备降西安、重庆、贵阳和绵阳机场,几十架飞机返航,数万旅客出行受阻滞留机场。


这一系列事件和问题造成了非常恶劣的影响,需要尽快建立完善的无人机安全飞行机制来确保无人机“看得见、管得住、查得着”。既要保障空域安全,也要尽可能多的给予无人机用户自由飞行的权益,促进无人机行业的健康发展。


2) 无人机飞行法规逐渐完善

针对上述无人机引发的一系列安全性问题,有关部门已经启动了无人机专项整治工作,逐步出台了多项指导性文件。


》》注册管理 

2017 年 5 月,中国民航局航空器适航审定司发布的《民用无人驾驶航空器实名制登记管理规定》,要求 2017 年 6 月 1 日起,最大起飞重量 250g 以上(含 250g)的无人机实施实名登记。


》》运行管理 

民航局于 2015 年 11 月发布的《轻小无人机运行规定(试行)》,要求 7 公斤以上以及 7 公斤以下且超视距运行的无人机,实时联网接入无人机云系统(简称无人机云),无人机云系统对侵入电子围栏的无人机具有报警功能。


图 2  无人机分级分类标准  


2017 年 10 月,民航局推出《无人机围栏》和《无人机云系统接口数据规范》两篇规范文档,指导无人机系统进行有序运行管理。


2017 年 12 月,工信部出台《关于促进和规范民用无人机制造业发展的指导意见》。指出:研究制定民用无人机数字身份识别规则、技术方案,实现“一机一码”;引导企业通过加装通信模块实现民用无人机可识别、可监视、可管理。


》》标准体系 

国家标准化管理委员会办公室在 2017 年 8 月出台了《无人驾驶航空器系统标准体系建设指南》,制定了无人机标准建设目标和发展阶段:

第一阶段(2017-2018 年):满足无人驾驶航空器系统市场需求,支撑行业监管需要,初步建立无人驾驶航空器系统标准体系,并重点制定一批市场急需、支撑监管的关键标准;

第二阶段(2019-2020 年):逐步推进无人驾驶航空器系统标准制定工作,到 2020 年,基本建立健全无人驾驶航空器系统标准体系,制修订 300 项以上无人驾驶航空器系统标准,基本实现基础标准、管理标准和技术标准全覆盖,行业应用标准满足相关行业应用需求。


3) 无人机安全飞行需求调研

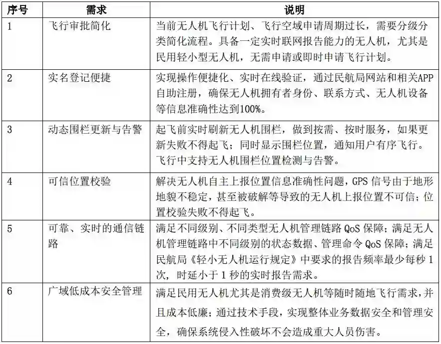
通过对无人机安全飞行政策与市场的客户调研,从如下几个方面对无人机安全飞行提出了明确的需求,尤其是占大多数的低慢小(高度低、速度慢、质量小)无人机需要加强飞行管理。


表 1 无人机安全飞行的主要需求 



无人机安全飞行通信链路指标需求如下:


表 2 安全飞行链路指标需求 



二. 无人机安全飞行构想


联网无人机(Connected Drone),通过蜂窝联网的无人机。通过蜂窝联网,实现无人机便捷实名登记、可信位置校验、实时可靠数据传输,并通过一体化的完善的管理流程与加密认证技术实现整体业务安全等,达到事前可预警、事中可管控、事后可追踪。


联网无人机安全飞行架构如下图所示:


图 3 联网无人机安全飞行架构 




联网无人机安全飞行主要业务流程如下图所示:

 

图 4 联网无人机安全飞行业务流程 

 

1) 通过蜂窝网络实现实时、高可靠、低成本无人机通信链路

截止到 2017 年初,全球共有 150 多个国家 200 多家运营商部署了 4G 网络。2017 年 10 月,工信部官网发布,截止 2017 年 9 月,中国 4G 基站规模建设已完成,总数达 604.1 万个,其中 3G/4G 基站总数达到447.1 万个,其中 4G 基站达到 380 万个,可为无人机提供广覆盖的通信能力。


图 5 2017 年 9 月全国 4G 基站规模 


经过实际测试(参考 3.1),目前移动蜂窝网可以满足 120 米以下绝大部分场景的无人机行业应用需求,以及 300 米以下绝大部分区域的无人机安全飞行业务链路指标需求(参考表 2)。空地融合蜂窝通信:


300 米以下(4G),1000 米以下(5G),全覆盖;专用对空蜂窝通信:可覆盖 1 万米以下特定航路空域。


基于全国的蜂窝移动通信网络(4G/5G 技术),可以帮助无人机产业建设高效低成本的安全飞行体系,实现无人机分级、分类、分区域连续管理的目标。


图 6 无人机安全飞行构想 


在信号干扰、弱覆盖等极端情况下,还可以通过优化天线配置、上下行功率控制、AI 自动消除干扰、多基站协同、增加站点等手段,保证蜂窝通信质量。


当前 4G 蜂窝网络可以为无人机安全飞行提供实时的数据传输,依据无人机所处小区的位置(近点、中点、远点、高度)、信道干扰等情况,以平均上报 100Byte 字节的数据包测算,端到端的数据时延在 50~300ms之间,其中空口时延在 8~50ms 之间。时延分解如下:


图 7 蜂窝网络数据传输时延分布 


蜂窝网络的 QoS 保障主要包括两大类: GBR(Guaranteed Bit Rate) 和 Non-GBR,可以为无人机管理链路提供具有多种 QoS 保障的 GBR 连接,预留固定的承载带宽。同一个无人机根据不同的数据类型,可提供差异化的 QoS 保障,如管理心跳、上行数据报告、下行管理命令等。蜂窝网络提供 1~9 中 QoS 分级(QCI,QoS Class Identifier),进一步满足对无人机安全飞行链路分级分类管理需求。


表 3 QoS 等级 


 

2) 通过蜂窝网络辅助定位实现位置可信

民航局 2017 年 10 月 20 日发布的《无人机围栏》中特别指出,无人机围栏 LBS 服务指“通过电信移动运营商的蜂窝无线电通信网络获取移动终端用户的位置信息”,并且无人机云 Level4 能力必须通过 LBS校验测试。需要电信运营商通过网络能力开放平台,提供可信位置校验 API,为无人机云服务。


根据目前安全飞行的调研情况,为了解决无人机 GPS 不准、欺诈等问题,无人机都是从地面起飞,所以无人机在地面起飞前进行可信位置校验即可满足需求。


一般无人机围栏采用公里级大粒度隔离保护区域,采用 Cell-ID 定位即可满足需求。CELL-ID 定位是一种单基站定位,即根据移动终端当前所在的蜂窝基站位置来表示移动终端位置,定位精度取决于蜂窝基站位小区半径(R=1/2 站间距,参考图 9),考虑到无人机处于小区切换区等情况,精度约为 1.54(=763/500)R,如下图。一般的小区半径 R 在城市约 300~1000 米,农村约 2000~4000 米。


图 8 CELL_ID 粗定位精度计算 


运营商提供的蜂窝辅助网络位置校验设计如下:


图 9 蜂窝网位置校验 


P(x,y)是无人机上报 GPS 当前位置,Q(x,y)是无人机基站定位位置,R 是小区半径,D 是起飞位置校验阈值,即围栏保护阈值(公里级), R < D。


具体算法:Delta = |P(x,y) – Q(x,y)|,if Delta ≤ D,则位置校验通过,否则位置校验失败。


3) 通过手机实名信息,便捷、快速实现无人机实名登记

无人机实名登记需要登记无人机拥有者信息,包括:姓名、身份证号、联系电话、地址等信息,以及相关无人机产品信息。当前电信运营商已经实施电话用户真实身份信息登记,基于此进一步通过网络能力开放平台,提供实名身份校验 API,实现对无人机实名登记必须的拥有者姓名、身份证号、联系电话等信息进行在线校验,确保实名登记的便捷、真实、高效。


考虑到对个人信息的安全保护,在对无人机拥有者身份校验之前,需要通过 APP 界面获得拥有者安全授权。


图 10 无人机实名身份校验架构 

 

4) 完善的管理流程与加密认证技术实现整体业务安全

无人机安全飞行来自终端、网络、平台以及端到端整体业务安全的挑战,由此以下 3 个关键安全技术和 1 个完善的无人机业务管理流程能力至关重要:


图 11 无人机 3T+1M 安全示意图 


a) 终端安全

2016 年,华为已推出内置安全引擎 inSE(integrated Secure Element)技术,直接集成到了麒麟960、970 的主芯片。2017 年 10 月,华为公司与合作中国建设银行,实现了该技术的商用落地,只要搭载了麒麟 960、970 芯片的手机,都自带建行手机盾,首次实现了无实物介质的移动支付。


inSE 安全模块支持 CRT-RSA、RSA、DES/3DES、AES 等加解密算法,与云端协同密钥管理,提升了终端安全性。未来该模块也可以集成到无人机中,无人机在实名登记时自带了政府管理部门授权认证并内置的无人机盾,保证即使无人机设备丢失,如果未获得用户名与密码,仍然无法破解和使用。


b) 网络安全

4G 网络通过如下几个安全技术,实现网络安全:

  • 物理和环境安全:通过对基站位置进行合理设置、定期优化、人员值守、定期检测等手段保证环境安全。

  • 网络接入安全:通过临时身份标识、双向鉴权及机密性和完整性保护等技术,实现网络接入过程中的安全保护,防止用户身份泄露、身份伪装、敏感信息窃听、信令篡改等攻击。

  • 网络与管理设备安全:采取网络设备认证、内网 IP 隔离、内网防火墙、安全审计等技术,避免数据在网络域传输过程中遭受窃听、篡改、伪装和攻击。


c) 云端安全

基于云计算安全解决方案,通过终端接入安全(GBA、白名单)、网络安全(防火墙、VPN、Anti-DDOS)、软件安全(病毒扫描、端口检测)、设备安全(虚拟机、设备隔离、数据备份)、应用安全(安全沙箱、加密协议、访问控制、安全审计)、管理安全(密钥管理、漏洞扫描)等技术,可实现无人机安全飞行所需要的云端安全。


目前华为云计算解决方案已经获得了国内外 5 家权威安全认证(C-STAR 认证、公安部等保认证、ISO27001 认证、网信办安全审查认证、可信云认证。广泛应用于金融、电力、物流等行业,尤其在工商银行、建设银行、招商银行、光大银行等多家安全性要求较高的金融机构规模应用,安全可靠性获得业界检验和认可。


d) 流程管理安全

通过对业务利益相关方的整合,端到端的完整方案设计,实现对生产、使用、飞行的全面感知和管理,包括:无人机生产备案、购买后实名登记、飞行前在线授权、飞行中实时数据上报/心跳保活Page 12 of 19/管制命令、飞行后数据报告/查询等,实现无人机各功能的协同工作,环环相扣,紧密连接政府管理部门、无人机云、无人机、无人机使用者和拥有者各个环节,在整体业务流程上保证安全性,防止异常数据和信令攻击。


图 12 无人机整体安全示意图 


未来 5G 是个开放的网络,实现万物联网,也给 5G 安全带来了新的挑战。对于无人机、机器人等垂直行业,5G 进一步采取了如下技术,实现无人机业务的整体安全性:

a) 网络功能虚拟化(NFV)技术:通过软硬件解耦、采用通用硬件冗余,通过虚拟化操作系统,实现软硬件资源的虚拟化,实现资源的动态部署和调度。对每种电信网络功能进行安全隔离、冗余备份,实现设备的安全可靠性增强,满足包括无人机、机器人、工业制造等垂直行业应用的安全性需求;


b) 网络切片技术(Network Slicing)技术:每个切片(例如分级分类的无人机)配置不同等级

的安全保护,实现切片安全即服务 SSaaS,使能运营商为垂直行业提供差异化、可定制的安全套餐(包括加密算法、参数、配置黑白名单、认证方法、隔离强度等等),并监测安全套餐性能,及时调整增强套餐或删除部分配套、调整资源配置,有效防止外部攻击,提升整体业务 E2E安全性。


c) 安全能力开放平台(Security Application Enable Platform): 5G 将安全能力同网络能力一样开放给垂直行业使用,实现行业应用:身份免鉴权、认证免鉴权和免密钥管理等。5G 网络内的安全功能以模块化的方式部署,通过相应接口方便调用。通过组合不同的安全功能,可以快速提供安全能力以满足多种业务的端到端安全需求。 


三. 无人机安全飞行实践


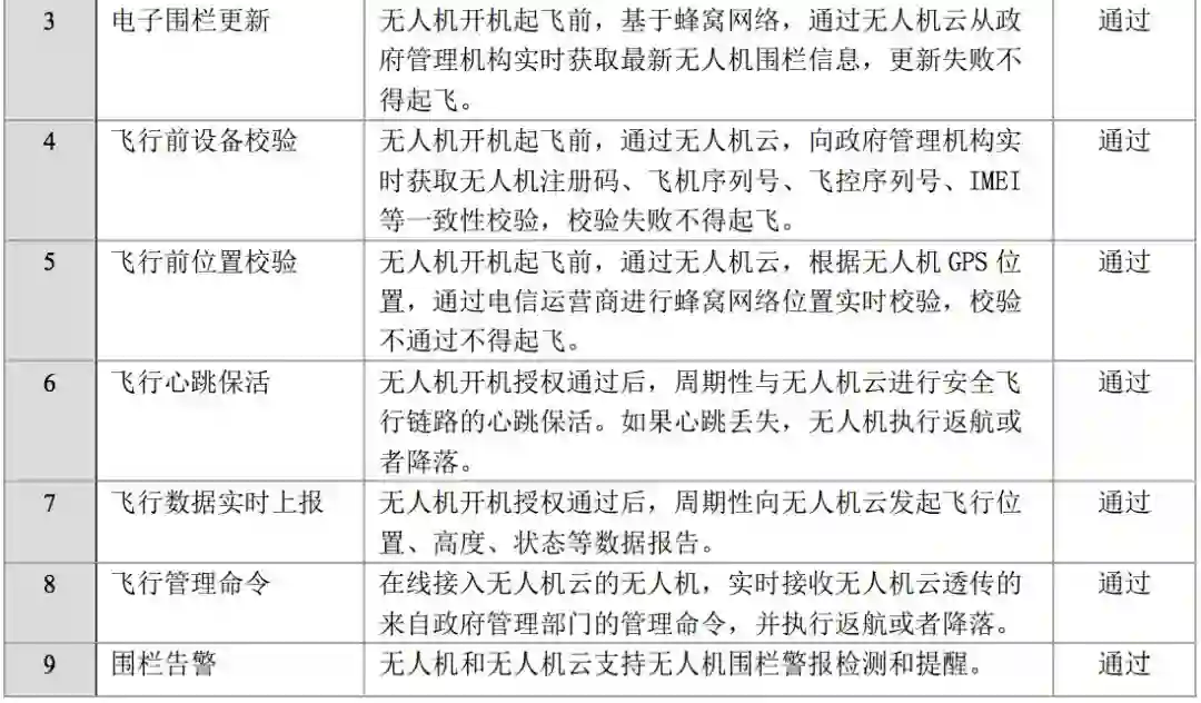
2017 年,中国民航局联合中国移动、华为、优云、拓攻、亿航,在南京、广州、杭州、上海等地进行了蜂窝网低空覆盖测试和整体业务特性测试,详细特性描述和测试结果如下:


表 4 网络无人机安全飞行特性验证结果 



1) 低空蜂窝网络存在少量盲区,可初步满足安全飞行需求

2017 年中国民航局联合华为、中国移动对 4G 现网进行测试,选取了多个城市不同场景进行低空网络质量测试,场景涵盖城区、工业园区和郊区,参加表 5,站间距从 180 米到 2000 米。频段覆盖 TDD-LTE D 频段(2575~2635M)和 F 频段(1885~1915M),测试高度 50-300 米,测试指标包括下行 RSRP、下行 SINR、以及和安全飞行密切相关的上行业务速率、时延、掉线率等。


表 5 移动蜂窝网低空覆盖测试场景 



a) 信号质量测试结果显示低空 50-300 米区间信号强度 RSRP 在-80~-90dbm 之间,4G 现网信号覆盖强度较好,室外能够发起各种业务。但由于飞行沿线站点主要为地面覆盖建设,无人机所处高度不在地面站天线主瓣范围内,空中信号杂乱,且无主覆盖小区,造成终端下行干扰较大,在部分区域可能出现无法解调,出现断线失联问题,可能触发长时间处于该区域的无人机降落或返航。


下图为各场景不同高度 RSRP 和 SINR 分布图:


图 13 移动蜂窝网低空覆盖测试结果


b) 上行 TCP 业务速率测试结果显示在低空 50-300m 区间,速率均值可达 5Mbp 以上。5Mbps 以上速率占比超过 70%,速率低于 1Mbps 占比仅在 1%左右,可以满足无人机安全飞行的状态信息采集通信需求(30~50kbps)。在非失联区域,因无人机安全飞行对下行速率要求较低(5~10kbps),在有通信连接的区域,也基本可以满足安全飞行通信要求,但在干扰过大的失联区域,下行方向的管理指令传输困难,如长期处于该区域,可触发无人机降落或返航。


图 14 移动蜂窝网低空覆盖速率测试结果


c) ping 包(32 字节)和 TCP 小包(100字节)时延测试结果显示时延范围基本在200-300ms之间,300 米高度时延会达到 500-600ms。


图 15 移动蜂窝网低空覆盖时延测试结果


2017 年 12 月,浙江外场无人机上行数据测试结果如下:


图 16 飞行数据上报测试结果


通过测试数据表明,无人机在开机时,电子围栏更新和在线授权消息处理时延分别为 399ms 和 293ms;随后心跳保活平均时延在 279ms,飞行记录平均时延在 239ms。显示无人机起飞后发送数据较稳定,时延主要取决于网络质量。同时发现心跳保活发送时,飞行记录时延也跟着变化,表明上行数据包并发时存在互相影响。


参考表 2“安全飞行链路业务指标需求”,端到端时延测试结果可以满足上行状态信息采集时延要求;对于管理命令下发,在 300 米以下的低空空域可以基本满足 300ms 的时延需求,但在 300 米以上空域时延较大。


低空覆盖测试表明,目前网络300米以下空域可以基本满足对带宽和时延要求不敏感的安全飞行业务。


300 米以内空域地面网络信号覆盖强度较高,但当前的移动通信网络主要针对地面终端设计,当无人机飞行高度超过基站天线的主覆盖方向后,下行方向干扰较大,部分区域可能出现暂时断线问题,同时下行干扰对无人机监管业务的速率和时延也有影响,需要在这些区域针对低空覆盖特征进一步优化网络,包括联合处理,邻区关系优化等。


空中无线通信环境与地面相比存在明显差异,包括干扰源更多、小区覆盖不规则、邻区关系复杂等,导致低空覆盖复杂化和移动性管理失效。5G 网络可通过 massive/3D-MIMO 等新技术的引入,联合处理、自动邻区关系等已有技术的增强,进一步为上述问题提供解决方案。


2) 蜂窝辅助网络位置校验可信,可防止 GPS 不准或者造假

如下为城区覆盖测试情况,每个测试点分别执行 5 次位置校验,如下:


表 6 位置校验测试结果 

 


同时通过构建随机 GPS 值,进行超过 100 次测试,位置校验可信度 100%。


结合中国移动全网基站分布以及无人机围栏配置(参考图 9),根据区域重要性,建议起飞前位置校验阈值等于 2 倍小区半径,即站间距,如下:


表 7 位置校验阈值建议 



3) 蜂窝网络身份信息增强校验,可提供实名登记实时精准

电信运营商提供的实名身份校验服务已经广泛应用到互联网金融领域。中国民航局信息中心与中国移动打通接口,通过 APP 现场实际操作验收测试,无人机用户提交的不全、不一致的身份信息被 100%实时(1秒内)发现,同时提醒用户输入正确身份信息,确保了无人机实名登记身份信息的高效、便捷。


表 8 实名登记身份校验测试结果 



4) 基于蜂窝网络的信息安全,可保证无人机安全飞行整体业务安全

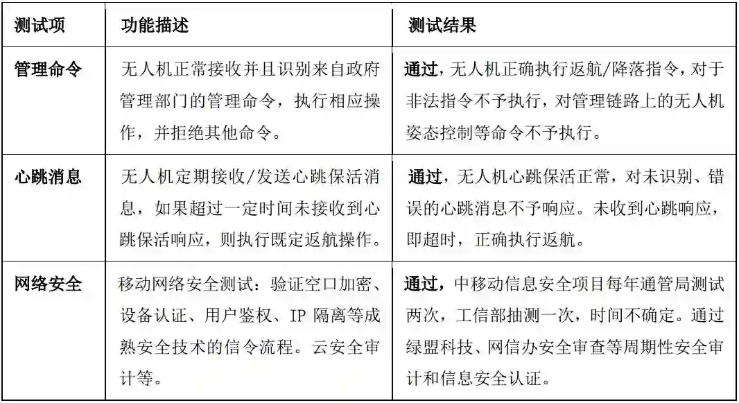
目前无人机安全飞行的数据链路消息(参考表 1)主要包括:电子围栏更新、在线授权、实时数据上报、管理命令以及心跳保活,其他消息都不被无人机云和无人机处理。


对无人机安全飞行系统造成的风险主要是伪造无人机云发送的下行管理命令和下行心跳响应,目前管理命令和心跳的响应结果是执行返航或者降落,万一被侵入也不会造成重大伤害。


表 9 安全飞行管制测试结果



四. 无人机安全飞行愿景


无人机安全飞行需要社会各界密切合作、共同配合:

1) 政府管理机构:制定无人机准入标准、管理标准,提供产品数据库;

2) 无人机云:与无人机协同,提供实时飞行管理能力,支持政府管理机构的管理接口,支持无人机云之间的互联互通;

3) 无人机制造商:生产符合国家标准的联网无人机,完成销售前备案;

4) 电信运营商:为无人机提供高可靠通信连接、实时业务保障、便捷实名登记、位置校验等服务。


中国民航局作为无人机安全飞行的重要政府管理机构,将牵手除华为和中国移动之外的更多的通信设备商和电信运营商,基于大带宽、低时延、高可靠的 4G/5G 通信技术,支撑未来空中智能交通管理系统建设,实现高效、有序的无人机交通管理,使无人机在合法的前提下安全、自由的飞行。最终实现数字化天空,繁荣低空经济。 


图 18 数字化天空 

 


来源 | 中国民用航空局


长按识别图中二维码关注我们!



登录查看更多
2

相关内容

不需要驾驶员登机驾驶的各式遥控飞行器。
华为发布《自动驾驶网络解决方案白皮书》
专知会员服务
130+阅读 · 2020年5月22日
人机对抗智能技术
专知会员服务
214+阅读 · 2020年5月3日
【德勤】中国人工智能产业白皮书,68页pdf
专知会员服务
311+阅读 · 2019年12月23日
【大数据白皮书 2019】中国信息通信研究院
专知会员服务
138+阅读 · 2019年12月12日
镭神多线激光雷达强势赋能许昌芙蓉湖5G自动驾驶示范区
未来产业促进会
10+阅读 · 2019年5月8日
美陆军计划部署四大新型地面无人系统
无人机
35+阅读 · 2019年4月30日
5G进电厂走到了哪一步?
1号机器人网
15+阅读 · 2019年2月13日
【物联网】物联网产业现状与技术发展
产业智能官
15+阅读 · 2018年12月17日
【工业智能】风机齿轮箱故障诊断 — 基于振动信号
【无人机】无人机的自主与智能控制
产业智能官
53+阅读 · 2017年11月27日
Arxiv
45+阅读 · 2019年12月20日
A Comprehensive Survey on Transfer Learning
Arxiv
121+阅读 · 2019年11月7日
Self-Driving Cars: A Survey
Arxiv
41+阅读 · 2019年1月14日
VIP会员
最新内容
《美陆军条例:陆军指挥政策(2026版)》
专知会员服务
8+阅读 · 今天8:10
《军用自主人工智能系统的治理与安全》
专知会员服务
5+阅读 · 今天8:02
《系统簇式多域作战规划范畴论框架》
专知会员服务
9+阅读 · 4月20日
高效视频扩散模型:进展与挑战
专知会员服务
4+阅读 · 4月20日
乌克兰前线的五项创新
专知会员服务
8+阅读 · 4月20日
 军事通信系统与设备的技术演进综述
专知会员服务
7+阅读 · 4月20日
《北约标准:医疗评估手册》174页
专知会员服务
6+阅读 · 4月20日
相关论文
Top
微信扫码咨询专知VIP会员