抖音运营全攻略(思维导图)

2019 年 9 月 16 日 数据猿

来源:运营大叔(ID:yunyingdashu)

数据猿官网 | www.datayuan.cn

今日头条丨一点资讯丨腾讯丨搜狐丨网易丨凤凰丨阿里UC大鱼丨新浪微博丨新浪看点丨百度百家丨博客中国丨趣头条丨腾讯云·云+社区

推荐信息
厉害了! 世界首例AI诈骗案出现: 公司高管接"老板"电话被骗22万欧元



本文笔者从多个方面为我们详细介绍了抖音的相关运营规则,一起来看看吧。


抖音带火了很多“爆款”产品,这些品牌和产品的销量大增,引得很多企业和品牌方们分外眼红。

在这个流量为王的时代,抖音早已成为了一个所有新媒体人无法避开的平台。


一、熟悉抖音


熟悉抖音账号注册、认证、定位、布局、防封号/限流、最受欢迎内容等。



二、选题


1.选题的原则:关联性、热门性、新鲜感、人设感


2.选题来源:可从时事、同行火爆视频分析、段子、微博等渠道入手


3.拍摄及剧本套路



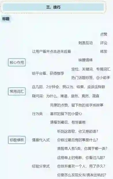
三、抖音运营技巧




抖音涨粉引流变现

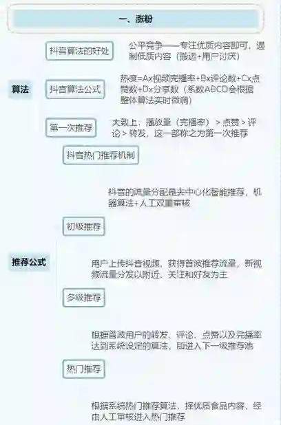
一、涨粉


二、数据


三、抖音变现



四、拍摄技




养成好习惯,随手转发收藏~


登录查看更多
5

相关内容

关乎渠道,用户,数据,商务和活动的各种思考和求索。 运筹于帷幄之中,决胜于千里之外。学习运营: 运营、产品运营(互联网运营)
商业数据分析,39页ppt
专知会员服务
165+阅读 · 2020年6月2日
德勤:2020技术趋势报告,120页pdf
专知会员服务
194+阅读 · 2020年3月31日
【资源】100+本免费数据科学书
专知会员服务
110+阅读 · 2020年3月17日
【书籍推荐】简洁的Python编程(Clean Python),附274页pdf
专知会员服务
184+阅读 · 2020年1月1日
【干货】大数据入门指南:Hadoop、Hive、Spark、 Storm等
专知会员服务
98+阅读 · 2019年12月4日
【机器学习课程】Google机器学习速成课程
专知会员服务
171+阅读 · 2019年12月2日
【电子书】Flutter实战305页PDF免费下载
专知会员服务
23+阅读 · 2019年11月7日
快手的变现能力,可能不及抖音二分之一
互联网er的早读课
5+阅读 · 2019年8月27日
每个架构师都应该培养业务思维
InfoQ
3+阅读 · 2019年4月21日
如何运营15万付费用户?
三节课
6+阅读 · 2019年2月28日
抖音爬虫
专知
5+阅读 · 2019年2月11日
《美团机器学习实践》—— 思维导图
图灵教育
22+阅读 · 2019年1月17日
改了3次APP首页后,我的一些认知
从0到1
11+阅读 · 2019年1月13日
抖音完了!这次道歉也没用了
今日互联网头条
9+阅读 · 2018年7月2日
如何从零到一地开始机器学习 ?(附思维导图)
THU数据派
6+阅读 · 2018年4月17日
推荐系统杂谈
架构文摘
28+阅读 · 2017年9月15日
看完后,别再说自己不懂用户画像了
R语言中文社区
15+阅读 · 2017年8月28日
Arxiv
3+阅读 · 2018年10月25日
Arxiv
6+阅读 · 2018年7月12日
Arxiv
6+阅读 · 2016年1月15日
VIP会员
最新内容
人工智能在战场行动中的演进及伊朗案例
专知会员服务
6+阅读 · 4月18日
美AI公司Anthropic推出网络安全模型“Mythos”
专知会员服务
4+阅读 · 4月18日
【博士论文】面向城市环境的可解释计算机视觉
大语言模型的自改进机制:技术综述与未来展望
《第四代军事特种作战部队选拔与评估》
专知会员服务
3+阅读 · 4月18日
相关VIP内容
商业数据分析,39页ppt
专知会员服务
165+阅读 · 2020年6月2日
德勤:2020技术趋势报告,120页pdf
专知会员服务
194+阅读 · 2020年3月31日
【资源】100+本免费数据科学书
专知会员服务
110+阅读 · 2020年3月17日
【书籍推荐】简洁的Python编程(Clean Python),附274页pdf
专知会员服务
184+阅读 · 2020年1月1日
【干货】大数据入门指南:Hadoop、Hive、Spark、 Storm等
专知会员服务
98+阅读 · 2019年12月4日
【机器学习课程】Google机器学习速成课程
专知会员服务
171+阅读 · 2019年12月2日
【电子书】Flutter实战305页PDF免费下载
专知会员服务
23+阅读 · 2019年11月7日
相关资讯
快手的变现能力,可能不及抖音二分之一
互联网er的早读课
5+阅读 · 2019年8月27日
每个架构师都应该培养业务思维
InfoQ
3+阅读 · 2019年4月21日
如何运营15万付费用户?
三节课
6+阅读 · 2019年2月28日
抖音爬虫
专知
5+阅读 · 2019年2月11日
《美团机器学习实践》—— 思维导图
图灵教育
22+阅读 · 2019年1月17日
改了3次APP首页后,我的一些认知
从0到1
11+阅读 · 2019年1月13日
抖音完了!这次道歉也没用了
今日互联网头条
9+阅读 · 2018年7月2日
如何从零到一地开始机器学习 ?(附思维导图)
THU数据派
6+阅读 · 2018年4月17日
推荐系统杂谈
架构文摘
28+阅读 · 2017年9月15日
看完后,别再说自己不懂用户画像了
R语言中文社区
15+阅读 · 2017年8月28日
Top
微信扫码咨询专知VIP会员