被“轻视”的CV·AR的背后核心技术

2019 年 3 月 13 日 PaperWeekly

文末有技术资料~


随着近年来AI概念的大火,计算机视觉和机器视觉的应用迎来了新的机遇,而与其息息相关的核心技术之一“数字图像处理”也得到了快速发展。

数字图像处理(Digital Image Processing),是将图像信号转换成数字信号并利用计算机对其进行处理的技术,包括图像感知与获取、图像增强和复原、图像压缩、彩色图像处理、图像表示等原理和技术,在智能监控、视频内容分析、虚拟现实、人工智能等方面起重要作用。

面对市场对人才的大量需求,AI兴起之后的转行求职者不计其数,但相对于“科班”出身的硕博,理论基础相对薄弱,不占优势多数情况下,转行者更注重实践、实战,并不看重这些看似简单(枯燥)的基础),在以后的工作中难免会遇到较多的基础问题,难以快速解决,造成“能力不足”的外在形象……

为了帮助更多的图像处理及相关领域的研究者、从业者更快更好的掌握数字图像处理的基础知识及应用方法,深蓝学院特别邀请中国科学院大学教授、博士生导师王伟强,开设『数字图像处理』线上课程。

本课程将详细讲解图像处理中的空域处理、频域处理、图像复原、彩色图像处理以及小波变换等基础知识,并结合代码实践、作业巩固等方式来帮助学员更快更好的掌握所学知识内容。

名师简介

王伟强,中国科学院大学计算机科学与技术学院教授,博士生导师。

目前从事图像视频的内容分析与理解、机器学习、文字识别等领域的研究。在IEEE TIP,TMM, TCSVT,PR等著名国际期刊和重要国际会议上发表论文100余篇。

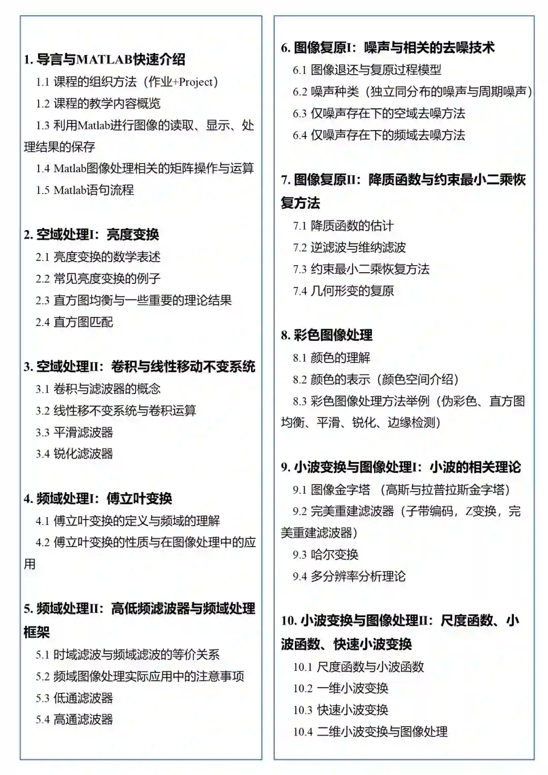
课程目录

报名事项

1. 前100位报名学员,报名前可联系工作人员领取100元报名优惠券,直接优惠报名; 

2. 微信添加深蓝学院工作人员书哲(shenlanflying),咨询了解课程更多详情。

备注“DIP”,可领取数字图像处理资料包哟~

部分资料截图

登录查看更多
0

相关内容

数字图像处理(Digital Image Processing)是通过计算机对图像进行去除噪声、增强、复原、分割、提取特征等处理的方法和技术。数字图像处理的产生和迅速发展主要受三个因素的影响:一是计算机的发展;二是数学的发展(特别是离散数学理论的创立和完善);三是广泛的农牧业、林业、环境、军事、工业和医学等方面的应用需求的增长。
干净的数据:数据清洗入门与实践,204页pdf
专知会员服务
164+阅读 · 2020年5月14日
【阿里技术干货】知识结构化在阿里小蜜中的应用
专知会员服务
98+阅读 · 2019年12月14日
清华大学张敏老师,个性化推荐的基础与趋势,145页ppt
专知会员服务
87+阅读 · 2019年11月27日
分布式核心技术知识图谱,带走不谢
架构师之路
12+阅读 · 2019年9月23日
荐书丨深度学习核心技术与实践
程序人生
6+阅读 · 2018年3月16日
实践入门NLP:基于深度学习的自然语言处理
AI研习社
10+阅读 · 2018年1月22日
公开课 | 强化学习之基础入门
AI100
6+阅读 · 2018年1月7日
尽早跑通深度学习的实践代码,是入门深度学习的最快途径
算法与数据结构
22+阅读 · 2017年12月13日
数学不好能搞人工智能吗?
算法与数学之美
3+阅读 · 2017年11月27日
“计算机视觉”到底是个啥?
AI100
5+阅读 · 2017年8月3日
博士团队带您入门机器学习,课程大优惠,限额30人,赶快上车啦!!!
Heterogeneous Graph Transformer
Arxiv
27+阅读 · 2020年3月3日
Arxiv
6+阅读 · 2018年4月4日
Arxiv
6+阅读 · 2018年4月3日
Arxiv
6+阅读 · 2018年3月28日
VIP会员
最新内容
《第四代军事特种作战部队选拔与评估》
专知会员服务
0+阅读 · 20分钟前
不对称优势上升:自主系统如何强化海上拒止
专知会员服务
0+阅读 · 52分钟前
《人工智能赋能电磁战》(报告)
专知会员服务
2+阅读 · 4月17日
【CMU博士论文】迈向可扩展的开放世界三维感知
相关资讯
分布式核心技术知识图谱,带走不谢
架构师之路
12+阅读 · 2019年9月23日
荐书丨深度学习核心技术与实践
程序人生
6+阅读 · 2018年3月16日
实践入门NLP:基于深度学习的自然语言处理
AI研习社
10+阅读 · 2018年1月22日
公开课 | 强化学习之基础入门
AI100
6+阅读 · 2018年1月7日
尽早跑通深度学习的实践代码,是入门深度学习的最快途径
算法与数据结构
22+阅读 · 2017年12月13日
数学不好能搞人工智能吗?
算法与数学之美
3+阅读 · 2017年11月27日
“计算机视觉”到底是个啥?
AI100
5+阅读 · 2017年8月3日
博士团队带您入门机器学习,课程大优惠,限额30人,赶快上车啦!!!
Top
微信扫码咨询专知VIP会员