2019,躺赚的网络大电影?

2019 年 1 月 24 日 虎嗅网


虎嗅注:在2018年虎嗅F&M创新节上,我们专门为网络大电影开辟了一个专场,并邀请到了行业人士论道,而在《2019,谁会衰落,谁会超越》一文中也预告了将另辟专文讨论:我们为什么看好2019年的网络大电影产业。


在过去三个月,我们采访了一线导演、行业头部公司创始人和网大平台高管。一起来看看,泡沫过后,网络大电影在寒冬的变局以及他们眼中的2019年。头图:网络大电影《绝色镖局之龙凤决》在横店的拍摄现场。©视觉中国


虎嗅原创组作品

作者丨李拓


过去一年,影视行业遭遇的不友好指数创了新高,若问2019年这个行业还有何值得期待,那你应该关注一下网络大电影。


5078万元,这是2018年网大分账票房的最高纪录,这个数字比2017年的数据翻了近一番,在院线电影排行榜中也能位列当年第120位(若按“网大 : 院线= 1 : 3”的算法,则这个数字相当于院线电影1.5亿的成绩,在2018年度院线总票房中可排69位)——事实上,网络大电影自2014年诞生以来,分账票房就维持着每年翻一番的增长速率。尤其在严厉监管的大背景下(仅2018年,被视频平台下架的网大作品就超过1000部),网大行业的进步就更难能可贵。


网大为何抗冻?


2018年年初,横店尚有150多家影视剧组拍片,到了9月底,只剩下30多个组,项目量缩水率高达80%;剩下剧组中,80%都在拍网大。淘梦控股CEO阴超在虎嗅2018年F&M创新节论坛上也表示:“原来横店挤不出位置,今年都给了网大。”


相比传统影视,网大韧性更强,这与网络大电影的投资、制作和宣发模式有直接关系,其特殊性在于——


投资规模较小,风险小。


2015年,网络剧《盗墓笔记》的单集成本超过500万,到2016年,单集网剧最高成本达到了2000万~2500万人民币(当时约合310万~385万美元),这个由欢喜传媒和王家卫所保持的纪录至今未有人打破。


而号称“不差钱”且“不亏钱”的网络综艺,平均预算也超3000万元,动辄破亿者比比皆是。


与之形成鲜明对比的是,2016年以前,网络大电影的投资规模都在百万元以内,而到2018年底,500万即可拿到网络平台最高评级,并得到平台头部标配资源,如果预算加到800万~1000万,则算是行业顶配。


多家网大公司在接受采访时告诉虎嗅,明年他们的单部电影投入都会超过千万元。奇树有鱼创始人兼CEO董冠杰告诉虎嗅:“网大一开始投入成本低,大家投入都比较少,单部几十万,自己就可以投入了。”最极端的例子是2015年现象级网大《道士出山》,其成本只有28万,分账票房达到2800万元。


周期短,回本快。


影视项目的本质是金融产品,“拉投资,做拼盘”是制片人或导演们的基本操作,“回本速度”则是衡量项目优劣的重要标准。


同样面对重重监管,网剧和电影从投资制作到与观众见面,耗时至少一年,但网大的生产周期却短得多。


可见光工作室创始人、导演涂枭龙告诉虎嗅:“从成片质量角度看,一个项目从策划,剧本、拍完,后期,到上线,完整周期要一年。这样算下来,一个独立导演一年能拍两部。”


这还不是最快的。麦田映画创始人麦田告诉虎嗅,像《捉妖济2》这种低成本高回报的网大,从立项到交片也就用了27天。


这种超快速生产模式,适于大型成熟的MCN网大公司制作。麦田映画有自己的制作团队和主配角,制片人可以快速组建制作与演出团队;淘梦、奇树有鱼等头部公司则通过多个工作室齐头并进的方式来提高生产效率。


网大项目回款普遍以一年为期,靠谱的项目几乎是躺赚。这种快速变现能力与稳定回报率,对P2P金融行业是致命诱惑。高峰时期,P2P行业投资了90%以上的国产网大。“P2P有赌博性质,他们的投资心态不一样,就是要固定回报,要年化。”有从业者告诉虎嗅,“他们几乎只投网大,图的是快进快出高回报。”


这导致整个行业一度投机盛行,“基金,煤老板,广告公司,拿着钱码个盘子、看个剧本梗概就进来了”,外行人吹起了2016~2017年的网大泡沫,直到2018年P2P全行业爆雷。


泡沫已散,但快进快出快赚的网大,热度依然不减。


热闹的网大


与院线电影相比,头部网大单个项目投资额充其量还是“小成本电影”级别,远不及单集网剧,但回望过去四年,网大投资同比增速却达到100%。


图1:近年来头部网络大电影预算增势


“网大的预算高低不仅对内容,还对制作质量有很直接的影响。”爆娱文化CEO姬智告诉虎嗅,“如果预算不够,连摄影设备、美术和画面都会跟不上。”而到了2018年下半年,头部网大内容预算突破500万已是常态,这给整个行业的制作水准带来了质的飞跃。


钱到哪里去了?


编剧/剧本。好剧本是所有影视作品成功的基础。艺恩网发布的《2018中国编剧现状及发展趋势研究报告》显示,2017年,共有2571个编剧从事网大剧本写作,占影视编剧的55%,而平均单部网大编剧数量为1.4人,为全行业最低(作为对比,电视剧和院线电影编剧均为1.8)


这意味着国产网大编剧团队的规模和收入都还有提升空间。


通常情况下,编剧拿到的报酬为总预算的1%,以此推算,一部网大的编剧在2016年只能拿到2万的剧本费,到2018年,这个数字可达到5万~10万。有行业人士告诉虎嗅,顶级者如小吉祥天(《灵魂摆渡》网剧及网大《灵魂摆渡·黄泉》的编剧)这样级别的编剧,可能超过20万。目前已经有片方开始找剧本医生(Script Doctor)润色网大剧本。


图2:《灵魂摆渡:黄泉》(2018)剧照


演员。在2018年之前,捉襟见肘的预算导致整个行业都找不到演技在线的演员。网大制作公司别说找专业演员,连表演系应届生都不愿加入网大剧组,而且要价普遍比素人要高两三倍,二三线明星根本不来。


“以前大家请不起演员,演员也嫌弃我们。所以只能找没经过专业训练但喜欢演戏的素人;至于群演,选谁是谁。”爆娱文化CEO姬智告诉虎嗅,现在预算往上走,窘况缓解不少,“现在整体表演能力都在往上走。”


制作团队。制作成本是一部网大预算占比最大的环节,通常占到60%以上。


首先是一线团队的规模升级。


“网大刚出现时,一个剧组就三五十个人,现在一个标准的网大剧组90多人,规模大的时候,有两三天可能达到150人,文艺片院线片也差不多这样。”涂枭龙做了个对比,“现在院线电影、电视剧剧组规模一般也就200人。”


更重要的是,核心团队的专业水准在直线上升。用耐飞联席CEO、兔子洞文化创始人卢梵溪的话说,“网大在完美地复制着中国电影的那条路。”


“A级内容除了对内容有要求,对制作也是有要求的。”爆娱文化姬智表示,“预算会对质量产生很直接的影响,如果没有超500万,摄影指导、设备、画面呈现和美术会跟不上。”


“成本不断提升,带来显著变化是制作水准提升。”奇树有鱼董冠杰告诉虎嗅,“目前网大精品化趋势明显。”


“现在大家都开始用电影团队了,头部网大都用上了电影团队的副手——副导演,副摄影,副美术。”卢梵溪告诉虎嗅,这些人有做电影的思维,如果你知道2017年《超自然事件之坠龙事件》《道士出山》的导演都是“网大第一导演”张涛,而他曾经参与过诸如《一九四二》等院线电影的制作,今年就不会因为网大出现一条龙或蛇的特效而惊讶了。


但专业团队的跨界也需要时间。“院线电影——电视剧——网络剧——网络大电影——广告”是整个影视行业由来已久的鄙视链。十年来,从卢梵溪、五百,到麦田、项氏兄弟,互联网视频行业的人才都从“视频广告”这个最底层的行当开始,一步步往上奋斗,莫不如此。


“这个鄙视链以前还是成立的,前两年我们找院线公司拍网大,人家不care。”爱奇艺电影版权合作中心总经理宋佳表示,现在好多了,“内容不在乎形式,没有高低。现在的老板、演员,没一个不想做网剧的,现在他们也在考虑向网大转移。”


而创意和剧本要足够新,制片人要可控,导演要有稳定产出,主配角要发挥稳定……这些在传统院线电影行业行之已久的“工业化”标准,对网大的提升作用明显。麦田形容道:“一旦上了工业化流程,拍出来的作品就是八十分。”


后期与特效。后期同剪辑、调色与特效制作在网大的投入比例在20%左右。


调色与剪辑。调色是其中重要的一环。智盛传媒张云天告诉虎嗅,虽然网大和院线电影的拍摄器材相同,但由于观众普遍使用移动端看网大,手机使用LED发光源,屏幕狭小,亮度也只有普通电影的三分之一,“看得时间长了眼睛会不舒服,这决定了网大电影要注重调色。”此外,调色也决定了成片效果是否足够“高级”。


“院线电影上了网站,也需要调色。”他举例说,“《绣春刀2》就是暗色系的,在手机上看就需要把光线拉亮。假如有一天网大也可以发行到院线了,那我们就需要给调两版颜色。”


爆娱文化姬智算了一笔账:一集电视剧45分钟,调色价格普遍在8000元/集,而一部60分钟的网大,精细调色价格就在三五万了。


另一个重要的环节是剪辑。智盛传媒张云天表示:“网大还是电影,创作就是剪片的过程。”这并非夸张之词。“有三分之二网大达不到播出标准,但都能通过剪辑片子完整剪出来,变废为宝。”麦田告诉虎嗅,一个优秀的剪辑甚至可以补上导演的疏忽,“即便导演漏拍三页剧本内容,他也能剪出来。”


特效。“如果不要特效,一般一部网大花30万就行。”张云天告诉虎嗅,到2018年,拿下高票房的网大,以动作、玄幻等“异类”题材依然占绝对优势,这对特效提出了较高要求。但不幸的是,早期百万级预算的网大,为特效留出的费用捉襟见肘。“那时候后期团队鱼龙混杂,非特效50天交片,有特效就要拖到4个月。”


而对周转快、题材扎堆的网大行业来说,特效要用4个月未免太耗时,每拖一天就意味着爆款几率在变小,所以即便特效很重要,大家也一度对此投入极为谨慎。


但2018年《灵魂摆渡·黄泉》《大蛇》等网大的成功,很大程度上得益于令人耳目一新的特效。


2018年的网大行业是名副其实的“特效年”,张云天回忆道:“2016年用5万或10万做特效就不错了,2018年仅特效费就得200万。”最典型的当属2018年底出品的《四大名捕之入梦妖灵》,奇树有鱼董冠杰表示,这部千万级投资的影片,特效费已经占到总投入的80%以上。


图3:《四大名捕之入梦妖灵》(2018)剧照


出品方对特效的需求日趋旺盛,导致特效公司生产力骤紧。从事后期与特效制作的智盛传媒张云天告诉虎嗅,国内为网大服务的专业特效公司并不多,而且多数是十多人的小团队,超过80人专业网大后期团队寥寥可数。


宣发。网大宣传发行手段分自行宣发或垫资宣发两种。若找奇树有鱼或淘梦垫资宣发,需要拿出总票房的10%~15%;若是自行宣发则要在总预算中预留10%。


但无论哪种宣发方式,基本手段不外乎站内DSP资源购买、短视频预告片病毒营销、微博微信点评、百科建立、互动活动……以及最重要的海报设计。


“海报非常关键,它让观众第一时间明白电影内容是什么。”姬智说,在互联网上吸引用户很难,海报涉及花心思更多,要求比院线电影要苛刻。“院线海报主流两种,展示卡司,玩核心概念;网大资源展示就多了,大家各显神通。”


“预告片也很重要。”如果电影像水果,那么做预告片就是榨果汁,张云天称之为“果汁理论”,“要通过预告片,把网大最精彩的部分展现出来,让观众想看。”


综上,国产网大各环节的预算比例略如下:


图4:一部网大的成本分配比例


商业模式


网大的盈利模式相对单一,在经历商业植入之后,目前正向分账模式靠拢。


商业植入


早期除了网站票房分账外,还靠广告植入。不少网大都接受了一款名为“派派”的社交软件的口播或特写镜头植入,一名业内人士告诉虎嗅,派派当时植入的网大数量不下30部,植入价格是30万到50万不等。按2016年以前全行业单项目不到100万的平均预算,这笔广告费几乎可以覆盖一部网大绝大部分的支出了。


但植入并不好做。“你不用告诉厂家拿了多少票房,他们只看实实在在的观看量掏钱。”涂枭龙告诉虎嗅,“现在植入越来越不好做。”这个说法也在姬智口中得到了印证:“现在的广告主嫌展示时间太短,可植入模式太少。以量易货还行,真金白银地出钱就太难了。”


植入广告或许会卷土重来,但不是现在,因为“网络院线”们分账票房和广告分成模式来了。


票房分账


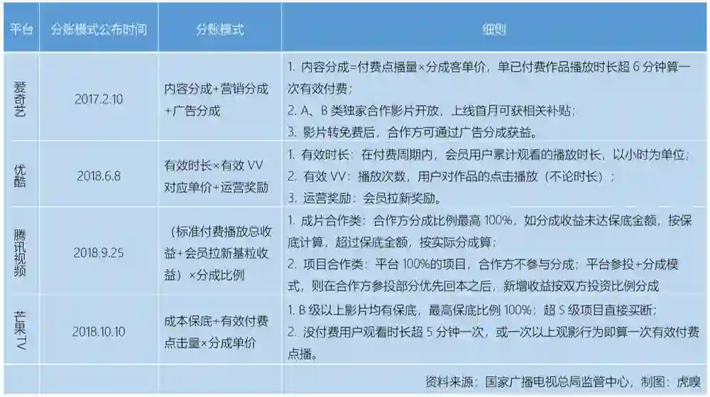
目前网络大电影主要的收入来源是分账票房。目前,国内视频网站都出台了各自的分账模式标准。


图5:主流视频网站网络大电影分账与分成标准


网大分账游戏规则透明,其逻辑清晰可循:“分账票房”高低取决于“付费会员”有效观看量的高低,而付费会员背后的关键词则是“拉新”和“持续充值”。


事实上,“会员拉新”和“持续充值”,可能是视频网站下一个时代商业模式的关键词。


但“视频网站会员充值”和健身卡一样,也充满了机巧。


“如果平台像Netflix一样追求全,就需要花钱。网剧的集数越多,各方面成本就越高。”卢梵溪认为,会员付费和续费,应该和内容消费行为本身需要有个平衡,网大只是吸引付费的“钩子”,会员付费之后,未必能花那么多时间看影视剧。他反问道,“从地主角度来看,他是希望你每天看十小时,还是每个月看一个小时?”


2019年,网大还有哪些故事?


“到2019年上半年,网大可能会出现预算1000万~1500万的项目,那时候网大可能正式向院线宣战。 ”爆娱文化姬智预测,“以后院线都是大制作大片,一些小成本,情感之类的,可能真的干不过网大。”


图6:2014~2018年网络大电影分账票房年度最高纪录走势


当然,这是个美好愿景——说点实在的,2019年已是网络大电影步入第五个年头,这个行业还有哪些故事讲?


1. 分账票房最高纪录将继续攀升


2018年,网大分账票房最高纪录飙至5000万元,这个态势在2019年将会继续。


题材、宣发(海报营销)、档期和平台站内资源(推广位)等,都是影响网大票房的重要因素。“最重要的还是内容,就算全站推,你内容不好,也不行。”涂枭龙的态度代表了大多数从业者想法,“质量应该是内容人的基本信仰,不要投机取巧打擦边球。”


分账票房的另一个关键因素是视频网站的付费会员数量,这也是一些内容方对1亿票房信心不足的原因:“以爱奇艺为例,A级网大每个有效观看能获得2.5元分账,需要4000万次有效观看的A级网大才能拿下1亿票房。一部院线电影下线之后,一般观看量也就在2000万左右。所以有没有一部网大能吸引网站8000万会员中一半人来观看?这是个问题。”


国金证券近日发布的报告《视频龙头即将进入“过亿会员”后时代展望》称,爱奇艺和腾讯在2019年上半年付费会员数将超过1亿,两家的付费渗透率在2018年均维持在15%左右。


图7:国金证券:主要视频网站付费渗透率


尽管票房突破1亿还略有难度,但整个行业票房大幅攀升已无悬念,多位内容从业者向虎嗅预测,年度最高票房分账可能达到6000万到8000万元。


2. 单片付费?


在网络平台,电影也有“不同待遇”:即便是付费会员,遇到好莱坞的热门电影,依然需要为单片付费5元才能观看。而到目前为止,国产网大还没有这个待遇。


这取决于网大的内容质量。宋佳告诉虎嗅,目前看来,国产网大实行单片付费得看内容是否足够好,影响力是否足够大,成体系规模,“我希望这一天快点到来。”


3. 宣发花样翻新


眼下正是电影院线的艰难时世。


一方面,2018年国内电影院银幕数量猛增,总量超过5万块;另一方面,适合上映的电影并不多,危机已在2018年12月初爆发:彼时,星美院线宣布旗下影院大面积停业——这不是偶发,越来越多的迹象表明,院线单靠电影放映已越来越难赚钱。


文娱行业媒体“毒眸”《2018年平均每天一家影院关门,未来影院该如何活下去?》援引拓普电影智库数据称,2018年前10个月,倒闭的电影院近300家,这意味着整个院线行业以每天一家的速度在要倒闭。


尽管国家电影局鼓励到2020年银幕数突破8万块,但影视寒冬加剧了紧张态势:大部分影视公司在2019年还有拍摄计划,但2020年的项目几乎不敢立项。


上游内容供应商和下游院线变少,直接影响中游发行商的生意。


“现在这情况,一定会影响未来的排片。”爱奇艺宋佳表示,“上游的人思考做什么内容,中游发行的思考:能不能给网络平台发行?很多发行公司找我们,都在做战略转变,他们做了很多研究和分析。”

未来两年,院线电影发行商可能进入网大宣发领域。不过,院线电影宣发公司试图进入网大领域,但两种内容形态的宣发完全不是一回事儿——传统院线发行更倾向于“豪赌式宣发”。


网大从业者悟到了“果汁理论”,但院线电影在宣发方面显然跑得更快。《毒液:致命守护者》推出了“社区公益版”预告片,而《小猪佩奇过大年》则推出了与原片剧情完全无关的预告片《啥是佩奇》。


图8:《毒液:知名守护者》的中国“公益版”预告片


网大和院线电影的宣发预期和预算天花板都差太远,网大会把成本控制在一定范围内,但院线宣发公司更愿意搏一把。他们往往动辄上千万乃至上亿的预算做发行,这个成本远超网大全部制作成本。


“同样一部作品,因为宣发公司不一样,如果让传统影视平台宣发,效果会非常不一样。《中邪》如果按网大宣发,最多能拿出50万预算。”宋佳表示,“网大本身成本不高,不太可能拿出五百万一千万来做宣发,但如果没有决心,就会错失很多爆款。”


事实上,爱奇艺宋佳在虎嗅2018年F&M创新节上也表示,不少电影发行公司和网络平台已经在讨论“先网络,后院线”的发行模式。


图9:《小猪佩奇过大年》发行方淘票票推出的预告片《啥是佩奇》


4. “八五现象”与“九千计划”


2018年,网大制作团队迎来了院线电影的副导演、副摄影等专业人才,不过这仍是局部变化,大多数团队依然还没有迎来升级。


“中国剧组有个特点:同一部片子,一千万也能拍,一个亿也能拍,你不知道钱去哪里了。它是很‘非标’的。”涂枭龙批评一线制作团队的怪状,中国的基层剧组就是裙带关系,“基层影视行业并非外人看到的那么光鲜亮丽,它是个特别底层的行业。”


“主流的人没有进来,可能是不了解,没想明白,或者这个行业不够吸引人。”奇树有鱼董冠杰坦陈,“真正做网大的人还不够主流,需要更多人加入。”


董冠杰把网大制作团队来源分成四类:电视电影导演、MV导演、纯网生内容导演和院线电影制作团队的副手。他特别谈到,网大行业有个特殊的“八五现象”:项氏兄弟、众乐乐影视林珍钊、张涛等网大导演,都是生于1985后的网生一代,这一代人都是网大行业的中坚力量。


智盛传媒张云天则将希望寄托在后两代人身上,他提出了一个“九千计划”:网大这个行业,在80后打下基础后,将带着90后和00后起来,网大将在“九千”一代成熟后迎来真正的繁荣。


尽管制作团队日臻成熟,但演员问题依然未彻底解决。“大演员大明星可以暂时放一放,大家选演员的时候是不是可以选一些好的演员。”爱奇艺宋佳表示,“这是最近很关键的问题。”


5. 从青年工人到一线白领


网大一度被认为是影视行业的“农村集贸市场”——制作粗糙,审美太low,消费群体也是“三低人群”。但各方信息和数据反馈显示,这种状况正在成为过去式。


“网大天然消费场景就是南方制造业的工厂。”涂枭龙说,这是网大消费主战场,“25岁以下,厂工厂妹,男性居多,是典型的画像。”不过用户画像每年都在变,小镇青年、厂工、厂妹的观众基本盘变得越来越复杂。“用户画像一年一个样。”张云天告诉虎嗅,“2016年是厂工厂妹,现在大学生也进来了,再往后白领的也进来了。”


平台数据也在不断刷新。“新一线、三四线城市付费用户增长比较快,2018年10月是甘肃和宁夏地区增长比较快。”爱奇艺宋佳告诉虎嗅,“我们做了很多,往三四线城市下沉,数据说明下沉得还可以。”


网大内容质量的快速提升,也暗示着中国网大观众的用户画像变迁与审美升级,进而决定了网大题材的走向。


6. 捉不尽的妖魔鬼怪,想不到的新鲜故事


2018年的网大市场,依然是“妖魔鬼怪当道,题材扎堆”。


爱奇艺在《2018网络大电影年度报告》中总结称,整个行业“公共IP依赖明显,具备续季能力的IP稀少,同类题材过度消耗明显。”其中提到的“公共IP”主要是扎堆的“捉妖题材”和“狄仁杰探案”系列。


“最怕一部捉妖题材的火了,大家一哄而上;一部狄仁杰网大比院线票房还多,今年就有至少20部狄仁杰在拍或上映。大家只追逐热度题材,会反向教育观众,‘网站只有这类内容’,导致小众题材被淹没。”张云天明确表示了对题材扎堆的不满,但他也指出,大胆尝试是有益的,“一开始大家不敢做军事题材,但现在《特种兵王》《金三角归来》这类题材都很稳在1000万左右,枪战类军事类,主要是男性,不太差,都会看。”


“也不是大家爱拍妖魔鬼怪,主要你情节有点奇怪就得放在那个时代,这是政策限制。”姬智表示,“妖魔鬼怪只是暂时的。”


有数据为证。2018年,以妖魔鬼怪为主的“异类题材”确实在减少。2019年1月15日,网大第一平台爱奇艺公布了2018年票房分账破千万的片单,前20名网大中,异类题材总数已经降到12部。


“今天网大题材内容和九十年代除了个别文艺片的香港电影市场,是高度相似的。”卢梵溪更远从历史角度来看网大,那时候的港片倾向于赌片、港式喜剧、妖魔鬼怪,僵尸盗墓、功夫武侠;现在网大有各种狄仁杰探案,黄飞鸿,有怪兽《大蛇》,也有《哀乐女子天团》,既有相对纯文艺片,也有纯商业片,也有寻找折中的。“只要越来越多的观众涌进来,市场大了,题材也会越来越多元化,兼容性更高。”


图10:《哀乐女子天团》(2017)剧照,是近年来罕见的非异类题材网大


网大题材直接决定了观众的性别比例。


当前卖座的网大还是面向男性观众,不过女性观众也在增多。宋佳告诉虎嗅,到2018年10月,爱奇艺会员的男女比例是54 : 46,接近持平,另外比较典型的案例是《悲伤逆流成河》,女性观众比例达到58%;2018年现象级网大《灵魂摆渡·黄泉》的女性观众甚至达到60%~70%。


“整体看来,女性向的网大如果想获得成功,必须有成功的女性向网剧做铺垫,空拍一部宫斗戏肯定失败。”卢梵溪举例说,“像《延禧攻略》《等到烟暖雨收》这种剧,做个番外倒是很可能成功。”


7. 从“蹭IP”到“囤IP”


早在2017年,奇树有鱼、淘梦等头部网大公司就开始将注意力投向IP领域。而在2018年,“蹭IP”已为全行业所弃,“囤IP”成为全行业趋势。


买家下单方式各异。头部公司选择知名大IP,非一线公司则中意腰部中等体量有潜力的IP。董冠杰表示,奇树有鱼拿IP的价格并不高。但这个低价时代已成为过去,张云天估计,未来IP价格可能还会翻番。


值得注意的是,2017~2018年影视行业惯用的“大IP+大卡司+大制作+大预算+大流量明星”的策略,在院线电影、网剧领域就已彻底失败,市场甚至喊出“IP已死”和“圈层爆款”。从院线到网剧再到网大,IP不断转移战场过程,也是不断失效的过程。


也正因此,几乎所有购买IP的网大公司都相当冷静。


“网大生产模式在快速循环迭代,花两年时间打造是不对了,选择IP是借道最好的办法。”卢梵溪表示,IP在网大这种特殊的环境中有其合理性,“选择相对稳定的内容架构和人物关系,你抽出部分变成网大的容量,至少人不是悬空的。”


奇树有鱼是业内最早关注IP的公司之一,其创始人董冠杰毫不讳言,整个行业制作容易改善,好的故事太难,“两条腿走路,加强自研能力,然后找好故事直接改。”而购买IP的标准也更苛刻,“我们不拿妖魔鬼怪类的IP。而希望把武侠、魔幻、悬疑加进去,催生新的东西,符合年轻人喜好。”


手握IP会让网大玩家们跟得上瞬息万变的行业,但大家依然对原创有向往和敬畏。


“IP从商业上一定有价值,它是对人才创新的消耗,是个滞后性的东西,阻碍了很多年轻从业者的创新。”麦田坚持道,“我主张原创类的东西。”


而平台也同样清醒,爱奇艺宋佳也明确表示:“爱奇艺不会因为是IP就优待,判断标准还是内容本身。”


8. 竖屏、互动式电影?


几位网大从业者都表示,内容本身是第一位。而在2018年底,“内容形式”这个看似锦上添花的概念,给影视行业带来了更多可能性。


竖屏网大。2017年,优酷、腾讯视频现后探索过竖屏视频资讯与综艺节目,淘宝视频也尝试了竖屏短剧,真正令竖屏网剧进入更多观众视野的是爱奇艺的《生活对我下手了》。


竖屏影视节目的出现,明显受到抖音等短视频的影响。尽管还在尝试阶段的竖屏短剧未必能成为未来主流,但为网大的产品形式提供了新思路。已经有网络平台告诉虎嗅,他们正在准备推出竖屏网大。


2018年12月28日,Netflix买下的网剧IP《黑镜》跳票了,但推出了一部特殊的同名网络电影《黑镜:潘达斯奈基》(Black Mirror: Bandersnatch)。该片依然难觅BBC制作第一、二季网剧的那种未来感、反科技乌托邦的桥段,但特殊之处在于,Netflix把情节进度的主导权交给了观众。


图11:Netflix新的网络电影《黑镜:潘达斯奈基》(2018)互动截图,该片创造了新的互动电影形式


每到一个关键节点,观众因为不同的选择而看到不同的分支故事。以至于有国外网友给这部电影总结出了所有逻辑分支:


图12:网传的《黑镜:潘达斯奈基》全部逻辑线


有趣的是,这种互动式可控的娱乐模式,在2018年5月出品的PS4游戏《底特律:成为人类》(“Detroit: Become Human” )就已出现,并因一些选项设置而引发玩家极大争论。


《黑镜:潘达斯奈基》这类互动式电影的优势是:游戏化带来更多趣味,可选择性带来的可反复观看的乐趣,可控带来的“权力快感”。反复观看对内容生产者来说,意味着内容与品牌被观众记住的可能性大大提高(当然这也意味着制作时间与金钱成本的提高);对平台来说,意味着粘性与付费意愿的大大提高,并几乎杜绝了盗版的可能性。


Netflix在内容和形式上再次走到了行业前列,但这并不好学。


9. 95%的热闹和5%的赚钱者


政策是影视行业最大的影响因素之一。


从网大诞生以来,每年都有大量作品因监管问题而被下线。但2018年的特殊之处在于,除了题材触及监管红线外,影视公司补税风波也让整个行业风声鹤唳。


政策的不可测,给整个行业带来很大不确定性。寒冬之下,很多公司开始观望。


“我特别希望被法律稳定地规范,知道什么可以搞,什么不可以搞。”麦田在一场论坛上曾表示,“我们需要真正的规范化,需要稳定的政策,这是对整个行业的保护。政策不稳定对资本伤害太大了,最怕拉投资的时候可以拍,投资人投了,我也拍了,最后你不让播了。”


资本的影响更显著些。有从业者告诉虎嗅:“现在停下来,什么也不做,观望一年半载还是可以的。以前资本方投网剧零风险,项目方可以理直气壮地只谈固定收益,现在投了就会血本无归。资本跑了,投资方不做影视,改投实业去了。”而易凯资本管理合伙人王冉在“三声”的年度峰会上甚至预计《王冉:寒冬破——中国影视产业该如何面对今夜的死亡和后天的梦想》,未来五年,可能会有95%的影视公司倒闭。


网大泡沫在退却。爱奇艺《2018年网络大电影发展报告》显示,2018年提交给爱奇艺的网大数量从2017年的2530部下降到1710部;国家广播电视总局发布的《网络原创节目发展分析报告》的数据也显示,到2018年10月15日,全网上线网大1526部,较上年同期的2200部下降31%。


图13:国家广播电视总局监管中心:2017~2018年网络电影数量对比


全行业最大金主、投资了90%网大项目的P2P接连爆雷,是网大收缩的主因,但真正的影视行业资金还未从网大市场离开,这是与网剧和院线电影最大的不同。多位网大公司高管告诉虎嗅,之前行业利润过高,如今回调实属正常。


“泡沫破灭之后,就要回归做企业的本质。你要有投资回报,要利润和现金流,要沉下心做内容,大家才考虑怎么用更少的钱做更多内容。”董冠杰甚至表示欢迎这样的局面,“这样的寒冬最好来个三年。”


“永远95%的人负责热闹,5%的人负责花钱赚钱。”卢梵溪表示,“寒冬就是要去掉那些无用产能和起哄架秧子的。”


尽管上线作品持续减少,但最高分账票房数据持续上升,因之“影视寒冬”对平台影响并不大。爱奇艺宋佳向虎嗅表示,她不太认可“寒冬”这个词。现在演员接戏、筹拍项目是有点谨慎,但他们还会思考做点新事儿。“现在不是寒冬,而是相对凉爽的时期,大家多思考冷静一下。”


10. 短视频的影响将继续存在


以抖音为主的短视频应用在2018年强势崛起,成为所有长视频内容方和平台方不得不面对的现实。


“短视频跟纸书小说一样,不管怎么改,你还需要故事。”麦田认为,“直播和短视频对网大有促进作用。”而宋佳也表达了类似观点:“如果影视内容足够好,就像平媒或书一样,不会消亡,这是刚需;短视频就像抢车位或偷菜一样,都会过去。”她还强调,“长视频创作空间比短视频要多得多。”


虽然短视频不会消灭长视频,但值得重视。“短视频不仅对长视频,它对所有内容向产品都有影响。不要回避这个问题,而是要正视。”董冠杰更倾向于实用主义,“用户时间在迁移,我就要追逐他们的时间。”奇树有鱼开始在各大短视频平台制作达人视频和微剧,一边吸引粉丝,一边孵化艺人,但短视频本身不能给他们带来直接收入,“我们会把用户导回长视频。另外一些长视频我们拿不准的,会在短视频上尝试,降低试错成本。”


不过涂枭龙也表示了不同意见:“网大没有敌人,或者说叙事类视听作品没有敌人,人生本质是无聊的,人天性喜欢看各种故事。短视频毕竟是个场景的情绪性表达,它始终不是一个完整的故事。”


11. 网大模式还远未定型


2018年10月,原爱奇艺网络电影开发中心总经理窦黎黎离职,创立网大公司“米和花影业”。随后,爱奇艺也停掉了网络大电影自制业务,全面转向“网络院线”。


“网络大电影的概念是爱奇艺提出来的,一开始我们自制网大,目的也是给业界做一个示范。”宋佳告诉虎嗅,“其实到2018年底,内容方的质量已经足够好,我们安心做一个网络院线就行。”


事实上,国家广播电视总局监管中心发布的《网络原创节目分析报告》数据显示,2018年获得“龙标”(电影片公映许可证)的网大数量剧增370%,行业已经开始尝试“先网后台、先网后院、网院同步”的宣发模式。


而作为网大的播出渠道,视频网站在选片(上线或不上线)、档期(何时上线)、分级(高级别意味着高分账)等关键环节有着绝对话语权。“网大升级是市场倒逼的结果,平台扮演了很重要的角色。”涂枭龙表示,“平台往哪个方向引导很重要。”


“现在行业发展得也不错,但就我们长期的计划来看,还有非常多的事情要做。”爱奇艺宋佳告诉虎嗅,2019~2020这两年将成为整个行业发展的关键时期,“起步早不代表能走到最后,不一定是最后赢家,未来两年基本盖棺定论,可以有六七十分的把握,我们现在满满的危机感。”


“之前无论平台方还是内容方,大家都在摸方向。”宋佳感到内容方和平台方的产业认知有不小的差异,“现在内容方认为他们摸到了方向,但未来几年这种方向是否正确,还不好定论。”


摘下皇冠上的明珠


如果从2008年《嘻哈四重奏》算起,到2014年《盗墓笔记》的爆红,网络剧从诞生到取得决定性胜利,用了6年;如果从2007年的《大鹏嘚吧嘚》算起,到2018年《偶像练习生》与《创造101》彻底碾压电视台综艺,用了11年。


只要有足够的时间,传统影视综艺行业迟早会向新势力低头。但到2018年为止,自成体系的网大在为5000万的票房分账而奔走相告,票务系统已被互联网接管的院线电影,则陶醉于“30亿元俱乐部”,线上和线下的玩家们几乎井水不犯河水。


互联网接管电影的速度越来越快:它们不仅早已通过高额票补接管院线电影票务和发行,还在这个“影视寒冬”里持续投入制作和出品,以BAT为后盾的视频平台还开辟了网络播放渠道。网络播放渠道从来不是新鲜事儿,而真正有可能改变电影市场的力量,还要看网络大电影。


预算快速乘数级增加,专业人才更加关注,制作日渐精良,票房分账日益喜人……无论是向Netflix式的网络电影学习,或者向院线电影宣战/和平共处,国产网大都必须回答的问题是:面对这颗影视艺术皇冠上的明珠,已不必想“是否摘取”的问题,他们应考虑的是——什么时候摘下?


本文实名接受采访人物信息(姓氏拼音为序):


董冠杰  奇树有鱼创始人兼CEO

卢梵溪  耐飞联席CEO、兔子洞文化创始人

麦    田  麦田映画创始人

姬    智  爆娱文化CEO

宋    佳  爱奇艺电影版权合作中心总经理

涂枭龙  可见光影像工作室创始人,导演

张云天  智盛传媒创始人




 虎跑团·前沿技术团 

首期团员招募火热来袭

👇入群共享产学研资源,紧密对接👇

登录查看更多
0

相关内容

电影是一种视听媒介,利用胶卷、录像带或数位媒体将影像和声音捕捉,再加上后期的编辑工作而成。
【ICLR 2019】双曲注意力网络,Hyperbolic  Attention Network
专知会员服务
84+阅读 · 2020年6月21日
【SIGIR2020】LightGCN: 简化和增强图卷积网络推荐
专知会员服务
73+阅读 · 2020年6月1日
【CVPR2020】多模态社会媒体中危机事件分类
专知会员服务
55+阅读 · 2020年4月18日
近期必读的5篇顶会WWW2020【推荐系统】相关论文-Part2
专知会员服务
70+阅读 · 2020年4月7日
【资源】100+本免费数据科学书
专知会员服务
110+阅读 · 2020年3月17日
缺失数据统计分析,第三版,462页pdf
专知会员服务
112+阅读 · 2020年2月28日
我们是怎么理解服装去库存的?丨盈动研究
盈动资本
5+阅读 · 2019年3月29日
【实战分享】电影推荐系统项目实战应用
七月在线实验室
35+阅读 · 2019年3月7日
如何运营15万付费用户?
三节课
6+阅读 · 2019年2月28日
知乎八年,大而不美
新榜
7+阅读 · 2019年1月26日
抖音的 2017 和它背后的黑科技
PingWest品玩
8+阅读 · 2018年1月4日
Image Captioning: Transforming Objects into Words
Arxiv
7+阅读 · 2019年6月14日
CoCoNet: A Collaborative Convolutional Network
Arxiv
6+阅读 · 2019年1月28日
Recurrent Fusion Network for Image Captioning
Arxiv
3+阅读 · 2018年7月31日
Arxiv
4+阅读 · 2018年3月30日
VIP会员
最新内容
《第四代军事特种作战部队选拔与评估》
专知会员服务
1+阅读 · 今天6:23
不对称优势上升:自主系统如何强化海上拒止
专知会员服务
1+阅读 · 今天5:51
《人工智能赋能电磁战》(报告)
专知会员服务
2+阅读 · 4月17日
【CMU博士论文】迈向可扩展的开放世界三维感知
相关资讯
Top
微信扫码咨询专知VIP会员