我一个90后老阿姨,为何被逼入二次元

2020 年 7 月 7 日 人人都是产品经理

关注并将「人人都是产品经理」设为星标

每天早 07 : 45 按时送达


如今的年轻人喜欢的事物逐渐小众化,营销逻辑也有所不同。为了迎合年轻人的口味,琢磨其痛点,本文作者结合自身经历,分析了年轻人的需求变化,以及他们会为什么样的内容买单,希望看后能够对你有所启发。


作者:胸小有脑

微信公众号:胸小有脑

题图来自正版图库 图虫创意,基于 VRF 协议

全文共 3203 字,阅读需要 7 分钟

—————— BEGIN ——————

最近经常跟朋友感慨:我一个看暴力悬疑暗黑美剧的佛系老阿姨,为啥现在每天在研究二次元的孩子们看什么新番,玩什么梗,如何跟他们流畅对话,搞二次元创作?

是人性的OO,还是道德的XX?

一切问题都是恰饭的问题——鲁迅。

世界变了啊,营销逻辑变了啊。

为了保住饭碗,不得不研究当代年轻人都在玩啥。

01

精神追求才是当代刚需

分享一个朋友圈看到的泡泡玛特收集图:

泡泡玛特——盲盒界的头号玩家,登顶去年双11天猫玩具类目销量榜首,双11期间卖了200万个,让炒盲盒和潮玩火爆社交圈,并且在今年6月1日向港交所递交招股书。

我一直觉得挺奇怪的:以前我们买手办,买的是它背后的故事。比如漫威、火影银魂等,有一个宏大的世界观在驱动我们买单。

但Molly不同,它没有故事,它只是一个形象,为啥能这么火?

泡泡玛特CEO王宁说,“它的魅力就在于有留白,100个人心中有100个哈姆雷特,它把自己的灵魂掏空,你可以把你的灵魂装进去。”

还有饭圈的孩子们,宁愿节衣缩食忍饥挨饿不买衣服也要给爱豆应援打call。

孩子们越来越爱养宠物了,而且很舍得为主子花钱。

不止囤粮,宠物牙膏牙刷、滴眼液、洁耳液、营养膏、狗狗维生素,瓶瓶罐罐比自己的还多,LV颈圈、行李箱,Longchamp与知名法国插画家合作的牵狗绳,Versace狗床等等。

消费动机变了,可能要重新定义刚需。

以前,呼吸、水、食物、睡眠等马斯洛第一层次的是刚需,这届消费者的对精神、情感追求可能更刚需。

02

流量被圈层化

世界上很多事都不能连起来想,因为这样你就会发现真相。然后因势利导的你就要逼自己做出改变,改变就有点累人。

看一组数据:

2020年2月,世界最大广告公司WPP公布的2019年财报显示,集团营收同比2018年下降了1%——这已经是WPP连续第4年的营收下滑了。

2019年底,日本最大的广告巨头电通预期净利润狂跌93%,拟全球裁员1400人。

CTR数据显示上半年中国广告市场整体下滑8.8%,传统媒体下滑更为严重,同比降幅达到12.8%。

2018年底全球第一家广告公司,有着150多年历史的4A公司JWT被伟门合并。

大家肉眼可见的:广告模式不再吃香,MCN、网红带货崛起。

雅诗兰黛去年年中就宣布75%的营销预算花在红人投放上。

渠道变了,从以前自上而下的广告时代,变成了如今像是蚁群模式的流量圈层。

主流媒体风光不再,这些KOL变成了一个小型媒体。

分众时代来了,大众时代结束了。

03

内容要定制化

流量圈层化之后,内容就要随着渠道发生变化。

以前搞营销,是拍一支TVC,请明星,上央视,找媒体,集中式全国投放。现在是请几十几百的KOL,大多数你都不认识,有的可能十几万,几万粉丝,但他们在垂直的圈子里特别有影响力。

内容也不能一支TVC打天下了,得根据每个渠道的调性分别定制。

麦肯锡在2017年的《中国消费者调查报告》中,有这样一段结论性的话:

“在今年的调查中,我们访谈了近1万名18至65岁的中国消费者,他们来自44个城市和7个农村乡镇。在过去十几年我们对中国消费者的所有观察之中,有一点在今年的调查中非常突出,即‘中国消费者’作为一个整齐划一的群体已经不存在,而是形成了鲜明的多样性。”

时趣做过一个统计:

通过多个社交媒体平台的开放数据,长期跟踪着一批超大样本匿名消费者的情感表达和行为特征,从“信息茧洞”的角度来分析人群,至少能根据兴趣信息图谱的结构,把主流社交媒体用户分成超过100个很显著的人群子集。

当一个大型的社交话题热点波纹出现的时候,参加讨论的消费者也会经常出现超过10个以上的观点子集或者人群子集。

如果再综合考虑到中国的一二三线城市及镇乡村经济结构作为横截面,再乘以不同教育背景、不同审美和不同信息茧洞的纵向消费者。

那么,每个品牌的消费者的结构,都比原来传统营销行业的消费者分类方式复杂一到两个数量级别以上。

这还是2018年的数据,在2019年继续更新的调查报告中显示,中国的消费行为还在继续分化。

你看twitter、微博上,丧文化、时尚、LGBT、二次元、匡威啥都能给你搞个bot,就是各类亚文化圈层的缩影。

消费者愈加多元,他们的需求和行为难以捉摸,对传统的营销手段和推广手段并不买账,可以说形成了千人千面的消费分层现象。

不是你经常听的广告投放的千人千面,那个偏渠道,我说的是在洞察和内容创意上的分层。

所以接下来,对营销人的考验就是如何针对更细分的消费者人群,进行更针对性的沟通,精细化优化效果。

04

强撸灰飞烟灭

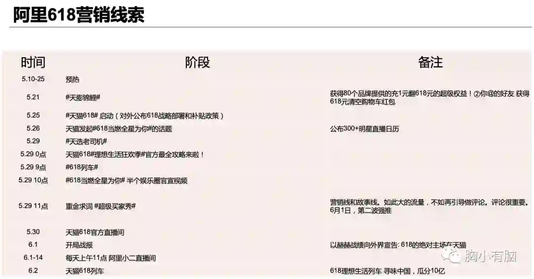
举个栗子,我整理了阿里618在微博上的营销轨迹:

这里只是很小部分,撸完整个营销节奏,可以说是狂轰乱炸无孔不入。

但阿里系在B站上却没有疯狂输出。

拥有120万粉丝的当红炸子鸡@钉钉,没更新广告,阿里全家桶子其他账号矩阵的广告节奏也完全区别于微博。

天猫5.29发了“半个娱乐圈”的视频之后,在微博炸了,搬运到B站后,只有1600播放。

这是一条TVC类型的视频,在B这种强互动和社区属性浓厚的环境下并不香。

所以啊,一定要融入社区,否则就强撸灰飞烟灭。

天猫前期直接同步搬运的微博的硬广扑街:6.12-14每天一条,直接的硬广只有300播放。

而从6.13开始的618带货视频,是为社区定制的风格,播放量就上去了(两者都有商品硬植,不是限流原因)。

所以回到标题:我就是为了保住饭碗,不得不研究B站的孩子们在玩什么,社区的内容意识形态是啥。

一个老阿姨,被逼入二次元。

05

定制什么样的内容让用户买账

1. 价值观鲜明,甚至要有争议

渠道圈层化了,圈层之间会有一个触点,做传播的时候,一旦能激发这个触点,就能引起不断的裂变。

不同的群体有不同的触点——比如上述我举例的,微博和B站的触点就不一样。

在微博随便发个明星的内容,就有各种粉丝来“维护”你的内容这条;但在B站就不受用,不如玩梗来的香。

你想要把内容传达给谁?

想好这些圈层的用户画像,在对应的触点上影响他,这是当代做刷屏裂变的逻辑。如何找到这个触点,就要结合对当代年轻人的洞察了。

看看那些刷屏的案例,任何引起大规模传播的事件都会有一个冲突。

这届年轻人越来越爱恨分明,他们希望看到会呼吸、接地气、有调性的内容。

2. 包含时代感,带有中国元素

这两年国潮国风崛起的背后,反应出的是新一代中国消费者的审美自信;这种审美自信的背后是整个中国经济、文化发展,以及中国年轻人重新对中国与世界关系的认识。

“中国的,才是世界的”

这是一个意识形态机遇。

耐克“JUST DO IT”这句神话sloagn也是洞悉了当时意识形态机遇,找到了自己的文化密码。

这句口号诞生于1988年。

那时的时代背景是:

美国面临全球竞争,对日本德国发起贸易战,公司大规模裁员,要想实现美国梦,就要比其他国家工人更努力更长时间的工作。

美国人民正面临一个急需积极进取,个人拼搏的意识环境中。

他们需要一个“去他妈的!我也可以的!”这样的表达。

文化创新不是“下一个十年,也许会发生什么”的未来主义幻想,或者头脑风暴中的想象,是对既存意识形态、神话和文化密码稍加修改。

关于怎么做出内容,我也就只能说到这了,再说就都是假大空凑字数的套话了。

任何所谓的成功模式,在被总结出来的时候已经过时了。

成功不能复制,所有刷屏都是在当时的先锋性原创。

一切都在迅速变化,并且无迹可寻。

逆水行舟,不进则退,这就是这个时代最迷人和最可怕的地方。

互联网没有中年人。

—————— / END / ——————


▼ 喜欢请分享,满意点个赞,最后点「在看」 ▼

登录查看更多
0

相关内容

视觉计算机(TVC)期刊发布关于捕捉,识别,建模,分析和生成形状和图像的所有研究领域的文章。它包括图像理解,用于图形的机器学习和3D制作。还覆盖以下主题:3D重建、电脑动画、计算结构、计算几何、计算摄影计算机图形学的计算机视觉、图形数据压缩、几何造型、几何加工、人机交互和计算机图形学、人体建模、图像分析、基于图像的渲染、图像处理、图形机器学习、医学影像、模式识别、基于物理的建模、照明和渲染方法 、 机器人与视觉、显着方法、科学可视化、形状和表面建模、形状分析和图像检索、形状匹配、基于草图的建模、实体建模、程式化的渲染、贴图、虚拟和增强现实、视觉分析、体积渲染。 官网地址:http://dblp.uni-trier.de/db/journals/vc/
流畅的Python 中英文版 PDF 高清电子书
专知会员服务
84+阅读 · 2020年8月2日
【德勤】中国人工智能产业白皮书,68页pdf
专知会员服务
311+阅读 · 2019年12月23日
2019中国硬科技发展白皮书 193页
专知会员服务
86+阅读 · 2019年12月13日
知乎破8万赞回答:那些厉害的人,思维方式比你强在哪儿?
三安光电到底发生了什么?
商业人物
7+阅读 · 2019年1月28日
教辅巨头沉浮录(1978-2018)
创业家
3+阅读 · 2019年1月8日
抖音完了!这次道歉也没用了
今日互联网头条
9+阅读 · 2018年7月2日
2017企业阵亡最全名单公布
小饭桌
7+阅读 · 2018年2月28日
为什么不能和阿里巴巴好好说话呢?
创业邦杂志
3+阅读 · 2017年7月3日
Clustered Object Detection in Aerial Images
Arxiv
5+阅读 · 2019年8月27日
Arxiv
11+阅读 · 2019年4月15日
Area Attention
Arxiv
5+阅读 · 2019年2月5日
UPSNet: A Unified Panoptic Segmentation Network
Arxiv
4+阅读 · 2019年1月12日
Arxiv
6+阅读 · 2018年3月31日
VIP会员
最新内容
《人工智能赋能电磁战》(报告)
专知会员服务
2+阅读 · 4月17日
【CMU博士论文】迈向可扩展的开放世界三维感知
前馈式三维场景建模
专知会员服务
1+阅读 · 4月17日
(译文)认知战:以士兵为目标,塑造战略
专知会员服务
3+阅读 · 4月17日
相关资讯
知乎破8万赞回答:那些厉害的人,思维方式比你强在哪儿?
三安光电到底发生了什么?
商业人物
7+阅读 · 2019年1月28日
教辅巨头沉浮录(1978-2018)
创业家
3+阅读 · 2019年1月8日
抖音完了!这次道歉也没用了
今日互联网头条
9+阅读 · 2018年7月2日
2017企业阵亡最全名单公布
小饭桌
7+阅读 · 2018年2月28日
为什么不能和阿里巴巴好好说话呢?
创业邦杂志
3+阅读 · 2017年7月3日
相关论文
Top
微信扫码咨询专知VIP会员