我国远程高等学历教育第三方质量监测——“组织管理”维度的分析

2018 年 10 月 9 日 MOOC

 | 全文共8714字,建议阅读时18分钟 |

本文由《现代远距离教育》杂志授权发布

作者:沈欣忆、王晓梅、郑勤华、李爽

摘要

 

组织管理是远程教育机构实现目标的基础,组织管理的好坏在一定程度上决定着机构的发展。通过调研全国各个远程教育机构“组织管理”现状,进行监测和分析,运用文献综述、德尔菲法等研究方法构建了远程教育“组织管理”质量保证标准和指标,共5个标准和18个指标,5个标准分别为管理体制完善、组织架构明确、对学习中心有完善的管理制度、开展学习中心评估、与政府企业等机构合作。基于标准和指标,对全国69个远程教育机构进行监测,掌握全国远程教育机构“组织管理”现状,并对机构组织管理提出建议,为远程教育一线工作人员、远程教育管理人员和研究人员带来启示,对远程教育的持续发展提供借鉴。

关键词: 远程教育;组织管理;现状

 

一、引言

 

自1999年现代远程教育试点工程开始,中国远程教育迅速发展,取得了骄人的成绩,但是远程教育的质量一直被社会质疑。为了提升质量和声誉,政府以及远程教育办学机构在质量管理方面做了诸多努力,但并没有实际的成效,质量声誉没有得到显著改善,人民日报的头版头条甚至出现过批判远程教育的文章。因此,仅靠政府进行远程教育的质量控制,其作用是有限的,迫切需要建立第三方机构辅助政府开展调查评估工作。在国际上已有很多这方面的成功经验,比如在英国,英国高等教育质量保证机构(QAA,Quality Assurance Agency for Higher Education)是不隶属英国政府的第三方高等教育质量保证机构,QAA通过院校审查,提出建议和指导,以帮助英国的大学、院校和其他高等教育机构为学习者提供更好的学习体验,促进教育机构持续提高自身的学术标准和管理水平[1]。在远程教育领域,组织管理是远程教育办学机构实现机构目标的前提和基础,组织管理的好坏在一定程度上决定着机构的发展。通过选取“组织管理”的调研和监测数据,深入分析机构在“组织管理”方面的优势和不足,为进一步提高机构组织管理质量提出相关建议。

 

二、文献综述

 

(一)概念界定

 

组织管理是指通过建立组织结构,规定职务或职位,明确责权关系等,以有效实现组织目标的过程[2]。机构组织管理是机构管理中的任务总和,包括建立健全管理机构、合理配备人员、制订各项规章制度等。本研究通过收集国内69家远程教育机构的官方网页收集数据进行分析得出,组织管理是通过有效地配置机构的资源,按照一定的规则和程序而构成的一种责权结构和人事安排,其目标在于以最高的效率实现组织目标。

 

(二)组织管理质量保证要素

 

从国内外的研究与实践来看,组织管理一直是质量保证要素的重要组成部分。陈信等[3]提出现代远程教育质量保证体系的一个重要组成部分就是组织管理,它是由与质量相关的教学、技术服务、管理、后勤等各部门组成,根据规范系统的要求,履行机构质量保证的具体工作。谭璐[4]指出远程教育系统包含四个子系统,分别是课程子系统、管理子系统、学生子系统与后勤子系统,其中管理子系统非常重要,包含系统运行效率、决策规划的适宜程度、业务执行水平等。丁兴富[5]提出了网络远程教育质量保证体系共同的基本要素,其中也包含组织管理。张立国[6]依据ISO9000标准,把现代远程教育分为两个子系统:活动子系统和资源子系统。而这两个子系统需要管理体系对其进行协调组织。更有研究者认为远程教育质量保证体系,其实就是对机构各个层面的组织管理,比如李怡[7]认为质量保证要素划分为四类:思想层面(教育目标的质量管理)、制度层面(培养过程的质量管理)、物质层面(教育资源的质量管理)和绩效层面(教学成果的质量管理)。

 

早在1979年,英国的凯伊和鲁姆波尔对远程教育系统进行了分析,认为远程教育有课程和学生两大系统,课程子系统负责课程的设置、开发以及多种媒体课程材料的设计、制作和发送;学生子系统负责教学过程的组织和管理、教学咨询、学籍学业管理以及提供双向通信和支助服务;之后,凯伊和鲁姆波尔对他们提出的系统划分进行了补充,提出除了课程和学生两个系统外,还有机构层面的管理系统以及支撑这三个系统的后勤系统,共四大系统。机构层面的管理逐渐被提升到一定的高度,受到越来越多的关注。最近较有影响力的一个项目IDRC资助的国际项目Quality Assurance ModelsStandards and Key Performance Indicators for ICT -supported Distance Education in Asia”,旨在调研亚洲各个国家的远程教育质量保证标准和实践,建立符合亚洲发展特征的质量保证标准和模式。该项目调研了10个亚洲国家,包括日本、韩国、中国、印度、马来西亚、印度尼西亚、斯里兰卡等,总结和比较了亚洲地区已有的质量保证框架,该项目最终定义了13个亚洲国家的质量保证要素,其中就包括组织管理。

 

从国内远程教育质量保证要素的研究可见,组织管理是重要组成要素,该要素是机构实现目标的基础,这印证了组织管理对于远程教育办学机构的重要性,也印证了本研究的研究意义。

 

(三)组织管理质量保证标准综述

 

为定义远程教育组织管理的质量构成要素,研究对国家或协会八个远程教育质量保证标准进行了深入分析。美国远程教育和培训委员会(DETC)评审手册[8]提出:(1)机构要有内部审计的跟踪和控制,以确保财政得到妥善管理、监测和保护;(2)采取适当的保障措施以防止机构财政信息遭受未经授权的访问,美国高等教育政策研究所(IHEP)[9]提出:机构需要制定一份详细的技术实施计划,以确保信息传递的完整性和有效性。马来西亚资质机构(MQA)发布的开放和远程学习实践标准[10]提出:(1)要有明确的机构管理、政策和组织架构;(2)有明确的项目学术领导人和负责人。英国开放与远程学习质量委员会(ODLQC)[11]提出在机构层面需要有合适的程序来处理学习者的困难以及与机构之间的矛盾。印度远程教育委员会(DEC)[12]发布的远程开放学习机构的评估与认证手册提出:(1)要关注下级支持单位(学习中心);(2)机构组织与监管的关键是组织结构和运行制度。澳大利亚开放、远程和在线学习委员会(ACODE)发布的基准[13]提出,机构需要制定机构层面的规划、政策,阐明各工作的职责并有效实施。欧洲在线学习质量基金会(EFQUEL)标准[14]提出:(1)机构有机制来确保在线学习的方法、工具和结果是可见的、透明的;(2)有相关的机制和程序支持部门之间或不同机构之间的合作;(3)机构关于ICT服务的政策要包括出现问题时的应急处理。对上述标准分析发现,组织管理可以分为内部的组织管理和外部的组织管理,内部的组织管理包括机构组织架构与机构体制,外部的组织管理主要指对学习中心的管理以及与其他机构的合作(如表1所示)。机构体制是被提及最多的一个监测维度,其次是组织架构,对学习中心管理和机构合作的重视程度相对低一些。此外,研究还参照了我国政府发布的一些关于教育和远程教育的政策文件,从各个标准或文件中提取出“组织管理”相关内容,为“组织管理”质量保证标准构建提供基础。


 

三、研究方法

 

本研究旨在基于我国远程高等学历教育质量“组织管理”维度的监测指标体系,对我国远程高等学历教育办学机构的组织管理情况进行调查与评估,以期为我国远程高等学历教育质量监测和提升提供工具和依据。

 

(一)监测指标与工具的构建

 

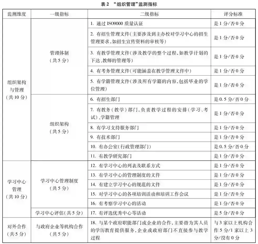
通过国内外对组织管理研究的分析,本研究的监测指标和工具(如表2所示)通过三个步骤构建。

 


(1)构建监测维度和一级指标。结合对国内外远程教育组织管理质量标准的广泛调研,组织远程教育的专家和实践人员共同研讨质量监测的指标体系,并结合研究对象(63所现代远程教育试点+6所开放大学)的实践特征和可获得公开数据,形成了“组织管理”监测要素的监测维度和一级指标。

 

(2)构建监测二级指标。本研究对一级指标进行细化,从而明确每项监测一级指标的内涵,提高数据采集的一致性和可靠性,进一步研讨支撑一级指标的二级指标项,并明确了对二级指标项的要求。研究采用德尔菲法,邀请了来自北京师范大学、北京教育科学研究院、北京交通大学网络教育学院等机构的20名专家,经过三轮专家调查之后最终获得“组织管理”的二级指标。

 

(3)确定评分标准。对18所网络教育学院的15名管理人员和21名研究人员进行了问卷调查,采用层次分析法获得指标的权重;通过专家工作坊,研讨确定评分标准。“组织管理”总分为25,每一个监测一级指标赋值为5分,不同的监测指标有不同的分值和评分标准。

 

(二)监测对象与数据来源

 

本研究以现代远程教育试点高校、国家开放大学和5所省级开放大学(以下统称远程教育机构)为监测对象。鉴于停招、退出及机构网站长时间(3年以上)没有更新等原因,实际进行监测的远程教育机构为69所。

 

采集的数据主要来自远程教育机构官方网站2017年7月至9月的公开数据。

 

(三)监测过程与数据处理

 

研究邀请三位研究员基于本研究定义的“组织管理”监测指标对69个远程教育机构的组织管理情况进行背对背打分。对三名研究者背对背打分的一致性信度进行检验可知三名研究者的打分结果较为一致。将三名研究者对每个指标的打分取平均值获得相应机构在该指标上的最终得分。

 

四、远程教育机构质量监测结果

 

研究通过对远程教育机构组织管理维度的5个监测一级指标和18个监测二级指标进行数据分析,对我国远程教育机构的组织管理现状进行剖析。

 

(一)管理体制


管理体制方面,考务管理和学籍管理是远程教育机构普遍做得较好的两方面工作(见图1)。对于考务管理,60%的机构单独列出考务管理文件,这些机构的考务管理文件对考试管理、成绩管理、留考借考、考点管理、考场纪律、违规处理、监考人员管理等做了详细的规定;对于学籍管理,60%的机构在入学注册和学籍管理、毕业审核、毕业证书、学籍异动、退学休学复学等方面做出了严格的规定。在招生管理和教学管理方面,23.2%的机构具有招生管理文件,这些机构或在招生简章、招生声明、招生实施办法中,或以规章制度、校外学习中心管理办法的方式明确给出招生管理要求,在组织机构、招生条件、入学测试、录取、学习和考试、学费标准、学生毕业、招生专业层次和条件以及招生管理等方面都有详细的规定;40.6%的机构具有教学管理文件,这些机构有详细的教学管理规划,制定了详细的教学计划、教学大纲、课程教学设计方案,包括教材建设、教学过程设计、考核等工作,其中教学计划具体到各专业。但通过ISO9000质量认证的远程教育机构可谓凤毛麟角,只占到所有机构的8.7%

 


(二)组织架构

 

对已有机构组织架构的分析显示,教务(教学)部门和行政管理部门是机构普遍设置的两个部门,97.1%远程教育机构有教务(教学)部门,负责机构的教务管理、远程教育学生管理、远程教育直属中心管理等工作;98.6%远程教育机构有办公室(行政管理部门),对机构进行综合性管理。其次是招生部门和技术部门,81.2%远程教育机构有招生部门,负责机构招生的管理工作;87%远程教育机构有技术部门,为远程教育的学生提供技术咨询和支持服务。但只有66.7%的远程教育机构具有学习支持服务部门,37.7%远程教育机构有教学研究部门,进行教学和技术研究、对外学术交流等多方面的工作。

 

总体上来说,通过对各个远程教育机构的官方网站的调研发现,各个远程教育机构组织架构相对清晰明确。大部分远程教育机构的官方网站中都可以找到机构的组织架构图,图中明确标注了该机构所设置的部门情况以及各部门分工情况。


 

(三)学习中心管理制度

 

从图3可见,98.6%远程教育机构有学习中心列表及联系方式,机构存有基本的学习中心信息,方便学习者查阅,但是该监测一级指标下的其他二级指标均不够理想。只有44.9%远程教育机构有学习中心管理制度文件,也就是说不到一半的机构对学习中心进行规范化管理,建立校外学习中心管理办法,制定学习中心设置标准,对学习中心的基本条件、基础设施、环境与安全条件、人员配置等进行了明确的规定。46.4%远程教育机构有建立学习中心的规范文件,对学习中心的设立有严格明确的审批流程。42%的远程教育机构有对学习中心的培训活动和培训工作会议,定期对学习中心的人员进行培训,督促学习中心的工作。46.4%的远程教育机构有考察学习中心的活动,这些机构设立校外学习中心情况调查表,对学习中心进行调查;定期对学习中心承担的工作进行检查,并配合当地教育行政主管部门对中心工作进行检查和评估。

 


(四)学习中心评估

 

对学习中心进行评估是检验学习中心教学效果、改进学习中心办学规范、提高学习中心教学质量的一种有效途径。对各远程教育机构的官方网站调研发现,46.4%的远程教育机构有信息表明开展过学习中心评估工作(如图4所示)。这些机构对学习中心的评估活动类型丰富,涉及对教师的教学评估、优秀学习中心评选、先进个人评选等,比如中国人民大学继续教育学院开展优秀校外学习中心巡礼活动,北京外国语大学网络教育学院对先进学习中心和先进个人进行表彰。

 

(五)与政府企业等机构合作

 

对69所远程教育机构的官方网站调研发现,远程教育机构与政府和企业等单位的合作力度远远不够,只有四分之一左右的远程教育机构与政府或企业等机构开展合作。但在这些开展合作的远程教育机构中,其合作的政府或企业机构类型多样,远程教育机构为合作单位提供与机构优势专业密切相关的人才,同时也会根据单位的需要开设新的相关专业以满足企业的需求。

 

比如中国人民大学继续教育学院在2015年与中国保险行业协会合作,推出保险从业人员学历教育推广计划,并根据行业人才需求特别开设相关专业;北京师范大学发挥其师范院校的专业优势,为全国各地的中小学和教育机构承担教师培训工作;北京邮电大学网络教育学院与中国铁通北京分公司进行合作,为中国铁通员工培训和学历教育规划,并与北京邮政、北京移动、北京联通等多家企业形成长期合作关系。

 

五、“组织管理”质量监测结果分析

 

(一)组织构架清晰明确

 

本研究通过调查发现,远程教育办学机构一般有负责招生的招生部门、开展非学术支持的教务(教学)部门、以学术支持为主的学习支持服务部门、为学生和教师提供技术帮助的技术部门、行政管理部门(办公室)以及教学研究部门这六大类。可见,远程教育办学机构为招生、学习支持、教务管理等远程教育关键环节设置了相关部门,同时也设置了支持远程教育日常运行的管理部门以及支持远程教育持续发展的科研部门,这些部分互相牵制,每一部分又与其它因素互相影响并形成闭环,构成了远程教育综合管理架构。

 

调查也发现,不是所有的远程教育办学机构都具有这六类部门,或者说很多机构是将部分部门进行了合并设置。其实,没有哪一种组织架构是完全正确的,远程教育机构需要根据其具体环境及组织目标来构建不同的组织结构。目标决定战略,而战略决定结构。远程教育组织有不同的目标,其组织结构不再只有一种,不再是统一的模式,远程教育组织将根据某项任务的要求,选择合适的组织和工具,从一种组织转向另一种组织[15]。

 

因此,对于组织架构来说,只要清晰呈现各部门的职责和分工,尽可能地实现组织扁平化、网络化,并且以可持续变化的组织结构代替相对固定的僵化的组织结构,以柔性组织结构模式替代刚性模式,即为较成功的组织架构。被调研的这些远程教育办学机构,绝大多数机构有明确的组织架构,清晰地呈现了各个部门的职责和分工,既满足了办学机构现阶段的运行需求,也适应机构不断变革的需求。

 

(二)管理体制不够完善

 

管理体制主要是指机构管理过程中的文件是否健全。在远程教育机构的办学中,要重视远程教育机构的规范办学,完善其管理体制,尤其是要规范远程教育机构的招生、教学、考试、学籍、证书发放等各环节的规范管理[16]。通过调研发现,远程教育机构一般都具有招生管理文件、教学管理文件、考务管理文件、学生的学籍管理文件,以及ISO9000质量认证等。相关管理文件在远程教育机构的教学和服务过程中起到了指导作用,也提升了机构的办学规范性。

 

通过调研也发现,参与调研的远程教育机构的管理体制还不够完善,主要体现在大部分远程教育机构并没有招生和教学管理文件,或者机构的相关考务管理文件和学籍管理文件不够完善。尤其在ISO9000认证方面,只有极少数机构通过了认证。几乎没有哪一所远程教育机构存在真正完善的管理体制,都或多或少地存在某项管理文件缺失或者不完善的情况。

 

(三)与政府、企业等机构合作较少

 

远程教育是建立学习型社会的重要方式与手段,可为学习者提供时时学习、处处学习、灵活学习的技术与平台,满足企业员工个性化的学习需求[17]。通常来讲,与政府、企业等机构合作方式包括学校为政府或企业培养具有创新能力和较高综合素质的应用型专门人才,具有明确的人才培养目标定位,政府或企业为学校提供实习实践基地或在企业创建继续教育基地等。在调研中,不少机构与政府或企业单位合作,具有理论与实践相结合的新理念,实现双赢,也可以在一定程度上增加远程教育机构与其合作单位的影响力。

 

但是,总体上来说大多数远程教育机构对合作的重视程度并不高,当然也不乏在与政府、企业等的合作上表现相对较好的学校。在有合作关系的远程教育机构中,机构与政府和企业的合作稳定性不够,没有建立长期合作模式,且合作层次浅。

 

(四)对学习中心的管理浮于表面

 

校外学习中心是开展现代远程教育必不可少的基础阵地,是实施教学、提供教学和学习服务的重要保证。学习中心服务和管理的质量直接影响到远程教育机构的质量和声誉。根据本次调查结果,远程教育机构对学习中心管理不太乐观,尽管绝大多数的机构都列出了学习中心名单及联系方式,但是在具体的学习中心管理和评估方面,多数学校不能做到具有完善的管理制度和评估评选工作制度,很多远程教育机构没有学习中心的建立制度,也没有学习中心的管理制度,而对学习中心的定期培训和考察更是少之又少。受各地经济和教育传统的影响,同一所远程教育机构在全国不同地方设立的学习中心的管理和服务质量不同。学习中心所体现出来的问题也侧面反映了学习中心主办机构运行和管理过程中存在一定的问题,同时也折射出我国现代远程教育在教学、管理中存在的问题[18]

 

(五)对研究的重视程度不够

 

在远程教育机构的组织架构中,有教学研究部门的远程教育机构不到四成。总体来说,远程教育机构重视招生和教学工作,忽视了对远程教育的研究。在远程教育机构内部,招生部门、教务部门、学习支持部门、技术支持部门和行政管理部门足以支撑机构的日常教学和工作,教学研究部门的工作成效不能立竿见影,因此被一些远程教育机构忽视也在情理之中。但是随着信息技术的进步和发展,远程教育学习方式、学习支持、教学手段、资源制作等发生了巨大的变化,对现代远程教育领域的理论和实践的研究,有助于解决一系列问题,促进现代远程教育改善质量和提升水平。远程教育机构、质量评估机构和学术机构三方鼎力合作,是远程教育良性发展的前提[1]。

 

六、总结与建议

 

综上所述,我国远程教育办学机构在办学管理方面有其独到之处,但是在管理体制、政企合作、学习中心的管理、是否有研究机构等方面存在不同程度的问题,需要改善。组织管理是远程教育机构发展的基础,也是质量保证的重要环节,基于上述分析对远程教育机构的组织管理提出以下几条建议。

 

(1)远程教育机构的管理体制,要做到规范管理,并对管理体制实施改革,尤其是要建立统一的质量保证体系[19]。这样才有利于远程教育机构统一管理各职能部门,在组织管理中,除了要关注机构基本的部门设置和分工,更需要对部门的运行和配合建立一定的制度,规范机构的日常工作,注重服务系统中各服务部门之间的运作衔接,并对各部门的服务进行监督和管理。根据实践的要求,灵活变革远程教育机构的组织架构。

 

(2)机构内部的组织管理固然重要,但也需要重视对学习中心的管理。要建立统一规范的学习中心管理和评价制度,并对学习中心的工作人员进行培训,明确学习中心的建立机制和定期评估机制;明确学习中心的职责,提高学习中心的服务质量。

 

(3)加强构建远程教育机构与企业合作的远程教育管理体系,以保证机构与企业合作的人才培养质量[20]。为了机构可持续发展,也能适应网络教育开放的特征,要建立远程教育机构与政府、企业等单位合作的规范,善于与其他机构合作,取长补短,使机构有可靠的外部力量助力其发展。建立远程教育机构与政府和企业合作的规范标准,增强合作稳定性,深化合作层次,建立合作框架下的人才培养评价体系,从而提高人才培养质量。

 

(4)需重视研究,转变对教育研究的认识,设立教育研究部门,留出相应的经费资助有意愿致力于研究工作的教师,定期开展学术活动,提升机构整体的学术氛围和学术水平,科学地提高服务质量和服务效率。

 

本研究构建了组织管理的监测一级指标、监测二级指标和评分标准,并对全国69所远程教育机构进行监测,对监测结果进行了深入的分析,为远程教育机构组织管理提出了发展建议。希望本研究过程、研究方法可为远程教育质量保证体系和标准的构建提供启示,其研究成果可为远程教育一线工作人员、远程教育管理人员和研究人员带来启示。


 


作者简介:沈欣忆,博士,北京教育科学研究院助理研究员;王晓梅,北京师范大学远程教育研究中心研究助理;郑勤华,博士,教授,北京师范大学远程教育研究中心主任;李爽,博士,北京师范大学远程教育研究中心副教授。

 

转载自:《现代远距离教育》杂志 2018年第5期 总第179期

排版、插图来自公众号:MOOC(微信号:openonline)


喜欢我们就多一次点赞多一次分享吧~


有缘的人终会相聚,慕客君想了想,要是不分享出来,怕我们会擦肩而过~

《预约、体验——新维空间站》

《【会员招募】“新维空间站”1年100场活动等你来加入》

有缘的人总会相聚——MOOC公号招募长期合作者


产权及免责声明 本文系“MOOC”公号转载、编辑的文章,编辑后增加的插图均来自于互联网,对文中观点保持中立,对所包含内容的准确性、可靠性或者完整性不提供任何明示或暗示的保证,不对文章观点负责,仅作分享之用,文章版权及插图属于原作者。如果分享内容侵犯您的版权或者非授权发布,请及时与我们联系,我们会及时内审核处理。


了解在线教育,
把握MOOC国际发展前沿,请关注:
微信公号:openonline
公号昵称:MOOC

   

登录查看更多
1

相关内容

制度是包括为社会生活提供稳定性和意义的强制性、规范性和文化认同性要素所构成的社会活动和资源。
新时期我国信息技术产业的发展
专知会员服务
71+阅读 · 2020年1月18日
【德勤】中国人工智能产业白皮书,68页pdf
专知会员服务
311+阅读 · 2019年12月23日
2019中国硬科技发展白皮书 193页
专知会员服务
86+阅读 · 2019年12月13日
【大数据白皮书 2019】中国信息通信研究院
专知会员服务
138+阅读 · 2019年12月12日
2019年中国人工智能基础数据服务行业白皮书
艾瑞咨询
28+阅读 · 2019年9月16日
2018年物业管理行业深度研究报告
行业研究报告
7+阅读 · 2019年5月17日
在线学习体验影响因素结构关系探析
MOOC
7+阅读 · 2019年3月20日
人工智能在教育领域的应用探析
MOOC
14+阅读 · 2019年3月16日
思维发展型课堂的概念、要素与设计
MOOC
4+阅读 · 2018年12月18日
科技部部长:即将发布人工智能项目指南和细则
全球人工智能
6+阅读 · 2018年3月11日
2018-2020年中国服务机器人行业深度研究报告
机器人大讲堂
5+阅读 · 2018年1月30日
AliCoCo: Alibaba E-commerce Cognitive Concept Net
Arxiv
13+阅读 · 2020年3月30日
A Multi-Objective Deep Reinforcement Learning Framework
VIP会员
最新内容
《人工智能赋能电磁战》(报告)
专知会员服务
2+阅读 · 今天14:47
【CMU博士论文】迈向可扩展的开放世界三维感知
专知会员服务
1+阅读 · 今天14:06
前馈式三维场景建模
专知会员服务
1+阅读 · 今天14:03
(译文)认知战:以士兵为目标,塑造战略
专知会员服务
3+阅读 · 今天3:12
Top
微信扫码咨询专知VIP会员