华人博士发127页万字长文:自然语言处理中图神经网络从入门到精通

2021 年 6 月 22 日 新智元



  新智元报道  

作者:Lingfei Wu, Yu Chen, Kai Shen, Shucheng Li

编辑:好困

【新智元导读】图不但包含数据,也包含数据之间的依赖关系,因而图神经网络(GNN)在自然语言处理(NLP)方面的表现有着非常大的潜力近期,一位华人博士团队便针对这些研究发表了一篇非常详尽的综述。


图是一种可用来描述和建模复杂系统的通用语言。


图在NLP的世界里无处不在,比如用来描述句法信息的dependency tree和constituency tree,以及描述语义信息的AMR graph。


相比于简单地把自然语言建模成词袋(bag)或者序列(sequence),图能捕捉到自然语言更丰富和细致的信息。


因此,对于许多NLP任务而言,图是一种非常合理的表示方式


例如,对于跨文本阅读理解任务,如果能够抽取出文本中的实体信息,并以图的形式建立起它们之间各种联系,将能有效帮助文本理解。

 

图神经网络(GNN)恰恰最擅长处理和建模图结构数据的。


GNN的原理


GNN的工作原理简单概况就是,聚合节点的邻居节点/边的信息,来更新节点的向量表征


近年来,深度学习已经成为NLP领域的主要技术手段。


在GNN被引入和广泛应用之前,深度学习领域一直缺少一种神经网络架构,能够像CNN适合处理网格数据那样,适合处理任意图结构数据。


随着GNN研究的持续火热,越来越多的研究开始尝试用GNN来解决各类NLP问题。


近期,来自京东硅谷研发中心的首席科学家吴凌飞博士和他的团队就发表了第一篇详细的关于GNNs for NLP的综述


论文:https://arxiv.org/pdf/2106.06090.pdf

Github:https://github.com/graph4ai/graph4nlp/


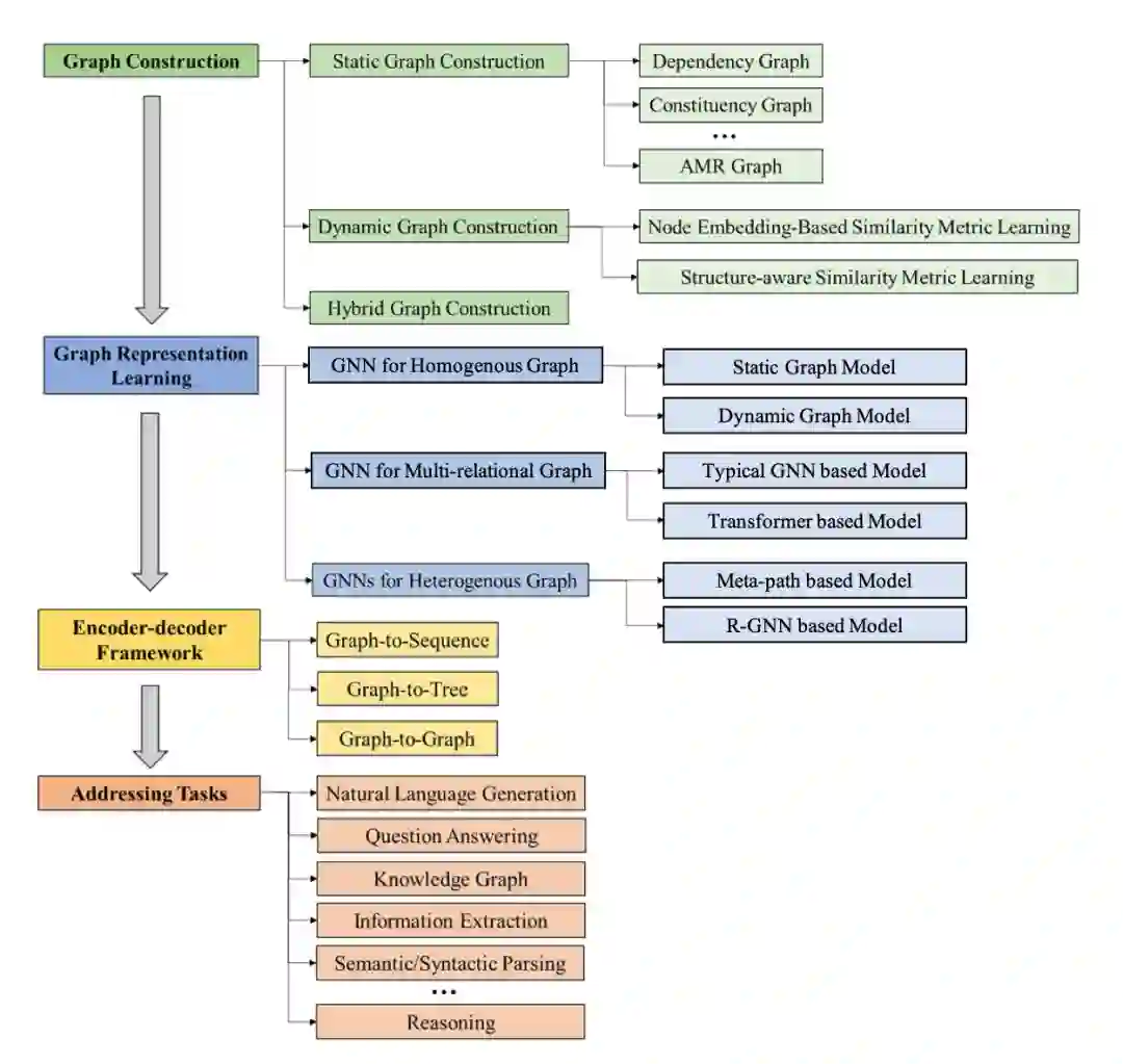
本文从「NLP图构建」、「NLP图表示学习」、「基于GNN的Encoder-decoder模型」和「GNN在NLP任务中的应用」四个维度对现有研究进展作了详细的回顾与解读。


整篇综述总共127页,其中包含87页正文12种图构建方法12个应用场景涉及NLP各方各面。


除此之外,其中覆盖了500篇顶级AI/ML/NLP的文章,并在最后对目前所面临的挑战与未来的研究方向作出了独到的总结。

 

NLP图构建、NLP图表示学习、基于GNN的Encoder-decoder模型和GNN在NLP任务中的应用


不论是想要了解该方向的最新研究进展,概览GNNs for NLP应用pipeline,抑或是对其中某个子模块感兴趣,本文都将让你有所收获。

 

作者所在团队还为本文配备了graph4nlp library,已在github上发布,给想要动手实操的研究者们提供了非常好的机会。


GNN4NLP研究面临的挑战


尽管在各类NLP任务上,GNN已经大获成功,但是GNN4NLP仍然是一个相对年轻且快速发展的研究领域,并面临诸多挑战:


  1. 如何自动地把文本数据转换成有效的图结构数据,并保留对下游任务有帮助的重要信息;


  2. 如何针对不同类型的图结构数据,开发出有效的GNN模型;


  3. 如何端到端地学习复杂类型数据之间的映射关系(例如Graph2Seq, Graph2Tree, Graph2Graph)。

 

自动化图构建


不同类型的NLP任务往往需要不同层面的文本信息。例如,词性、句法等信息对于命名实体识别任务比较有帮助;而对于阅读理解任务而言,实体关系等语义信息会很有帮助。


另一方面,不同类型的图通常包含不同类型的信息。所以,如何选择合适的图构建方式对于GNN在下游任务的表现至关重要


本文将目前已知的所有图构建方式分为两类:静态构图方式动态构图方式



静态图构建

 

静态图构建有两大特点:

  1. 引入先验的领域知识来扩充文本信息;

  2. 在预处理阶段完成。


dependency graph和constituency graph两种静态图构建方式 


本文从以往发表的文献中,总结出10余种有代表性的静态图构建方式,并将其归类为句法信息、语义信息、主题信息等多个维度。

 

 

动态图构建

 

动态图构建是近两年来新兴出现的一种自动构图方式,其最大的特点是:

  1. 针对下游NLP任务,对图结构和图表征进行端到端联合学习;

  2. 可以动态进行。


动态图构建的常见流程:

  1. 图相似度量学习模块计算节点之间的相似关系,返回一个全连通加权图;

  2. 图稀疏化模块对全连通图进行稀疏化处理,得到稀疏图;

  3. 如果已知初始的图结构信息,那么也可以将初始的图结构和学习到的隐图结构结合起来,获得更有效的图结构信息。


 

同时,本文总结了各类目前已知有效的动态图构建方式,并归纳出如下4个技术维度和相应的代表性技术。

 


图表示学习


当从非结构化的文本中获取到了想要的图,又该如何进行图表示学习?


不要慌,本文从几百篇文献中,系统性的总结了实际研究中碰到的图的类型,以及怎么转化,最终怎么用用什么GNN进行编码学习的流程。

 

首先,根据图的节点和边的属性是否唯一,将图归类为:

  1. 具有单一节点和边属性的同构图(homogeneous graph);

  2. 具有单一节点属性,但边属性不唯一的关系图(multi-relational graph);

  3. 节点属性不唯一的异构图(heterogeneous graph)。

 

其次,这些图之间是存在互相转化的可能的,因此本文总结了这些不同的图可能存在的转化模式,比如说如何从一个异构图转化成多关系图等等。


这些转化为图神经网络的应用提供了更多的可能与选择。

 

最后,当搞清楚图的结构和转化后,该如何选择合适的图神经网络进行学习


本文总结了针对每一种图目前已有的经典的图神经网络,让使用起来不再感到无从下手!


  1. 对于同构图,我们总结了一类成为homogeneous GNN的图神经网络类型。最常见的比如GCN,GAT等等。特别的,我们注意到很多GNN比如GCN是针对无向图而实际中很多同构图是有向的,因此我们针对有向图和无向图进行了详尽的讨论。


  2. 对于多关系图,由于针对边的属性如何被应用,总结了不同的multi-relational GNN。最常见的有R-GCN, R-GGNN等等。值得一提的是,我们发现火爆全网的Transformer也被研究者用来学习多关系图使用。我们将它视为一种特殊的多关系图,进行了系统的分析。


  3. 对于异构图,由于图的节点和边的属性都不限,因此这方面的工作自由度很高,我们统称为heterogeneous graph。常见的有基于元路径的(meta-path based),关系神经网络延伸的(R-GNN based)等等。


流程图


编码器-解码器模型


Encoder-decoder架构可以说是近年来NLP领域中应用最为广泛的框架之一。

 

但在不同任务场景中,如何因地制宜地设计encoder,decoder,也是极为重要的问题。

 

结合GNN对图结构数据的强大建模能力,许多研究者开始关注如何在Encoder-decoder架构中用好GNN。


本文对这个方向的研究进展作了系统地梳理和回顾,并将相关文献分为以下三个类别:

  • Graph2Seq(图到序列)

  • Graph2Tree(图到树)

  • Graph2Graph(图到图)

 

Graph2Seq&Graph2Tree示意图


对于这三个角度,本文详细介绍了Graph based encoder-decoder模型的发展脉络。


其中不仅包括GNN的使用,也有各种各样相关的decoding techniques。

 

同时,对于最近备受关注的基于graph transformer的生成模型,本文也对此进行了分析对比,并总结了一些现在面临的关键挑战。

 

NLP应用任务


那么,图神经网络究竟被用到哪儿了呢?


本文总结了来自12个不同的方向26个任务共百余篇文献,带来最详尽的实际应用解读:


  • 自然语言生成(NLG):1. 机器翻译(Neural Machine Translation),2. 摘要生成(Summarization),3. 结构化数据到文本的生成(Structural-data to text),4. 文本问题生成(Neural Question Generation)


  • 机器阅读理解与问题回答(MRC and QA):1. 机器阅读理解(Machine Reading Comprehension), 2. 基于知识库的问题回答(Knowledge Base Question Answering),3. 开放领域的问题回答(Open-domain Question Answering),4. 基于社区的问题回答(Community Question Answering)


  • 对话系统(Dialog Systems):1. 对话状态跟踪(Dialog State Tracking),2. 对话回应生成(Dialog Response Generation),3. 下一个话语选择(Next Utterance Selection)


  • 文本分类(Text Classification):1. 文本分类(Text Classification)


  • 文本匹配(Text Matching):1. 文本匹配(Text Matching)


  • 主题模型(Topic Modeling):1. 主题模型(Topic Modeling)


  • 情感分类(Sentiment Classification):1. 情感分类(Sentiment Classification)


  • 知识图谱(Knowledge Graph):1. 知识图谱补全(Knowledge Graph Completion),2. 知识图谱对齐(Knowledge Graph Alignment)


  • 知识抽取(Information Extraction):1. 命名实体识别(Named Entity Recognition),2. 关系抽取(Relation Extraction),3. 联合学习模型(Joint Learning Models)


  • 句法解析和语义分析(Parsing):1.句法解析(syntactic parsing) 2. 语义分析(semantic parsing)


  • 推理(Reasoning):1. 解决数学应用题(Math Word Problem Solving),2. 自然语言推理(Natural Language Inference),3. 常识推理(Commonsense Reasoning)


  • 语义角色标注(Semantic Role Labelling):1. 语义角色标注(Semantic Role Labelling)

 

对于每一个任务,按照以下三点进行剖析:

  1. 该任务的研究背景(background)和使用图神经网络的动机(motivation);

  2. 使用图神经网络的方法(methodology);

  3. 该任务已有的数据集(benchmark)和评测指标(evaluation)。


针对最关心的方法部分,本文做了如下总结:

  1. 构图技巧;

  2. 图表示学习方法;

  3. 一些特殊方法的层次进行详细的说明。

 

总结


团队介绍


本文的作者是:

京东硅谷研发中心(JD.COM Silicon Valley Research Center)的首席科学家吴凌飞博士;西蒙弗雷泽大学的裴健教授;京东零售集团搜索和推荐平台部副总裁龙波博士等研究者。



Graph4NLP 相关软件包,综述,讲座和文献:

Surveyhttp://arxiv.org/abs/2106.06090

Libraryhttps://github.com/graph4ai/graph4nlp  

Demohttps://github.com/graph4ai/graph4nlp_demo

Tutorials: Graph4NLP-NAACL'21(Slides: google drive, baidu netdisk(drs1))

Literature Reviewhttps://github.com/graph4ai/graph4nlp_literature


论文地址:

https://arxiv.org/pdf/2106.06090.pdf



-往期精彩-






登录查看更多
0

相关内容

专知会员服务
70+阅读 · 2021年7月4日
【NAACL2021】Graph4NLP:图深度学习自然语言处理,附239页ppt
专知会员服务
106+阅读 · 2021年6月12日
专知会员服务
97+阅读 · 2021年5月25日
【KDD2020】图神经网络:基础与应用,322页ppt
专知会员服务
137+阅读 · 2020年8月30日
最新《图神经网络模型与应用》综述论文
专知会员服务
297+阅读 · 2020年8月2日
【ACL2020】基于图神经网络的文本分类新方法
专知会员服务
69+阅读 · 2020年7月12日
【KDD2020】图神经网络:基础与应用,322页ppt
清华大学孙茂松组:图神经网络必读论文列表
机器之心
46+阅读 · 2018年12月27日
CNN已老,GNN来了!清华大学孙茂松组一文综述GNN
全球人工智能
17+阅读 · 2018年12月26日
清华大学图神经网络综述:模型与应用
机器之心
76+阅读 · 2018年12月26日
图神经网络综述:模型与应用
PaperWeekly
198+阅读 · 2018年12月26日
一文了解自然语言处理神经史
云栖社区
11+阅读 · 2018年12月2日
Arxiv
27+阅读 · 2020年6月19日
Position-aware Graph Neural Networks
Arxiv
15+阅读 · 2019年6月11日
Arxiv
4+阅读 · 2019年1月1日
Arxiv
10+阅读 · 2018年3月22日
Arxiv
5+阅读 · 2017年4月12日
VIP会员
最新内容
美陆军设想无人系统司令部
专知会员服务
2+阅读 · 今天13:45
【博士论文】已对齐人工智能系统的持久脆弱性
专知会员服务
0+阅读 · 今天13:52
扭曲还是编造?视频大语言模型幻觉研究综述
专知会员服务
0+阅读 · 今天13:41
《采用系统思维应对混合战争》125页
专知会员服务
2+阅读 · 今天12:47
战争机器学习:数据生态系统构建(155页)
专知会员服务
6+阅读 · 今天8:10
内省扩散语言模型
专知会员服务
6+阅读 · 4月14日
国外反无人机系统与技术动态
专知会员服务
4+阅读 · 4月14日
相关VIP内容
专知会员服务
70+阅读 · 2021年7月4日
【NAACL2021】Graph4NLP:图深度学习自然语言处理,附239页ppt
专知会员服务
106+阅读 · 2021年6月12日
专知会员服务
97+阅读 · 2021年5月25日
【KDD2020】图神经网络:基础与应用,322页ppt
专知会员服务
137+阅读 · 2020年8月30日
最新《图神经网络模型与应用》综述论文
专知会员服务
297+阅读 · 2020年8月2日
【ACL2020】基于图神经网络的文本分类新方法
专知会员服务
69+阅读 · 2020年7月12日
相关资讯
【KDD2020】图神经网络:基础与应用,322页ppt
清华大学孙茂松组:图神经网络必读论文列表
机器之心
46+阅读 · 2018年12月27日
CNN已老,GNN来了!清华大学孙茂松组一文综述GNN
全球人工智能
17+阅读 · 2018年12月26日
清华大学图神经网络综述:模型与应用
机器之心
76+阅读 · 2018年12月26日
图神经网络综述:模型与应用
PaperWeekly
198+阅读 · 2018年12月26日
一文了解自然语言处理神经史
云栖社区
11+阅读 · 2018年12月2日
相关论文
Arxiv
27+阅读 · 2020年6月19日
Position-aware Graph Neural Networks
Arxiv
15+阅读 · 2019年6月11日
Arxiv
4+阅读 · 2019年1月1日
Arxiv
10+阅读 · 2018年3月22日
Arxiv
5+阅读 · 2017年4月12日
Top
微信扫码咨询专知VIP会员