2021年京津冀大数据生态白皮书

2022 年 5 月 11 日 THU数据派


  
  
    
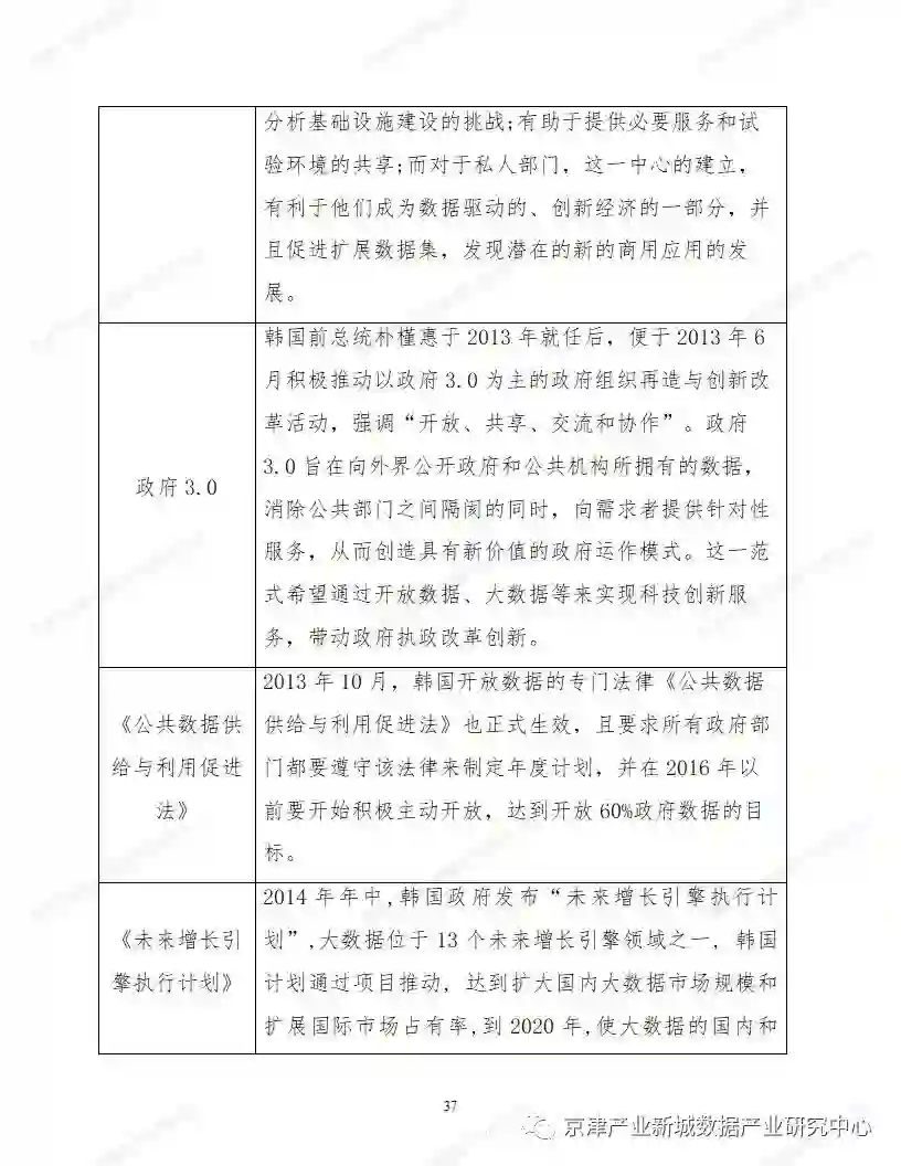
来源:京津产业新城数据产业研究中心

  本文为约多图,建议阅读20分钟

本文介绍 了2021京津冀大数据生态白皮书。

2020年,面对突如其来的新冠肺炎疫情,以大数据、人工智能、云计算等为代表的新一代信息技术发挥了重要的“抗疫”作用,并激发了消费行业新业态、新模式的出现。2020年也是我国顶层设计发力新基建、提速数字基建建设的一年。乘新基建之东风,大数据产业加速发展,对优化大数据生态结构产生了十分重要的战略意义。


2020年又是京津冀协同发展上升为国家战略的第六年。在此大框架下,京津冀在大数据产业发展方面逐步形成集群特色鲜明、协同效应显著、资源配置优化的发展格局,同时也形成了由基础支撑、数据服务、融合应用等环节构成的完整大数据生态链。从全国的大数据发展现状来看,京津冀大数据综合试验区的引领作用也非常显著。


为更好地了解京津冀大数据发展生态的现状,京津产业新城数据产业研究中心结合国内外大数据发展的历程、现状与特点,从京津冀大数据产业发展的基础设施建设、数据中心调研、数据服务、数据应用等领域进行综合分析,努力探索大数据与实体经济融合的新局面,对京津冀大数据的发展生态、实际应用及所取得的成就进行总结,并从大数据治理体系、大数据人才培养体系、大数据技术产品创新、数字经济发展、大数据引领绿色生态等方面展望京津冀大数据生态美好的未来。






—— END ——

登录查看更多
0

相关内容

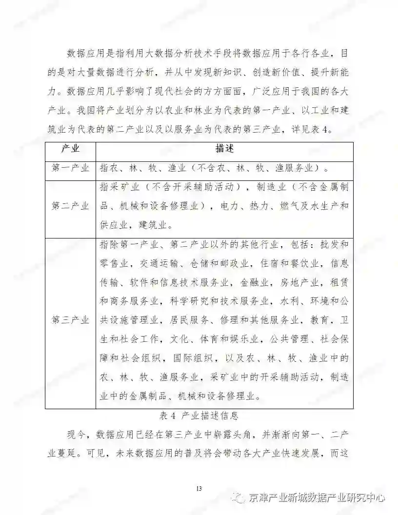
从各种各样类型的数据中,快速获得有价值信息的能力,就是大数据技术。明白这一点至关重要,也正是这一点促使该技术具备走向众多企业的潜力。大数据的4个“V”,或者说特点有四个层面:第一,数据体量巨大。从TB级别,跃升到PB级别;第二,数据类型繁多。前文提到的网络日志、视频、图片、地理位置信息等等。第三,价值密度低。以视频为例,连续不间断监控过程中,可能有用的数据仅仅有一两秒。第四,处理速度快。
中国金融科技生态白皮书(2022年),65页pdf
专知会员服务
38+阅读 · 2022年11月21日
2022年中国大数据产业发展指数报告,36页pdf
专知会员服务
42+阅读 · 2022年9月20日
《数据中心白皮书(2022年)》
专知会员服务
89+阅读 · 2022年4月24日
《2021—2022中国大数据产业发展报告》发布
专知会员服务
111+阅读 · 2022年1月23日
【重磅】大数据白皮书(2021年),59页pdf
专知会员服务
125+阅读 · 2021年12月28日
工信部印发《“十四五”大数据产业发展规划》,20页pdf
专知会员服务
103+阅读 · 2021年9月21日
专知会员服务
136+阅读 · 2021年4月27日
智慧城市白皮书(2021年)
专知会员服务
180+阅读 · 2021年4月24日
中国金融科技生态白皮书(2022年),65页pdf
元宇宙产业链生态白皮书,106页pdf
专知
3+阅读 · 2022年6月1日
车联网创新生态发展报告(33页可下载)
《2021—2022中国大数据产业发展报告》
专知
13+阅读 · 2022年1月23日
【重磅】大数据白皮书(2021年),59页pdf
专知
1+阅读 · 2021年12月28日
《人工智能标准化白皮书(2018版)》发布|附下载
人工智能学家
18+阅读 · 2018年1月21日
国家自然科学基金
0+阅读 · 2014年12月31日
国家自然科学基金
12+阅读 · 2013年12月31日
国家自然科学基金
0+阅读 · 2012年12月31日
国家自然科学基金
0+阅读 · 2012年12月31日
国家自然科学基金
0+阅读 · 2011年12月31日
国家自然科学基金
2+阅读 · 2011年7月31日
国家自然科学基金
0+阅读 · 2009年12月31日
国家自然科学基金
0+阅读 · 2008年12月31日
Arxiv
0+阅读 · 2022年11月28日
Arxiv
0+阅读 · 2022年11月28日
Arxiv
16+阅读 · 2022年5月17日
VIP会员
最新内容
以色列-美国-伊朗战争中的无人机:关键要点
专知会员服务
1+阅读 · 39分钟前
《Palantir任务保障性软件安全标准(MA-S2)》
专知会员服务
3+阅读 · 54分钟前
基于声学的无人机检测技术综述
专知会员服务
3+阅读 · 今天13:37
《当代混合战争分析框架:俄乌战争经验教训》
专知会员服务
3+阅读 · 今天13:11
战略前沿人工智能的再思考(中文)
专知会员服务
7+阅读 · 5月29日
《量化地基防空系统间接效应的博弈论方法》
专知会员服务
5+阅读 · 5月29日
“史诗怒火行动”中美军损失的作战飞机
专知会员服务
6+阅读 · 5月29日
ICML 2026 | 理解上下文持续学习中的泛化与遗忘
专知会员服务
5+阅读 · 5月28日
相关VIP内容
中国金融科技生态白皮书(2022年),65页pdf
专知会员服务
38+阅读 · 2022年11月21日
2022年中国大数据产业发展指数报告,36页pdf
专知会员服务
42+阅读 · 2022年9月20日
《数据中心白皮书(2022年)》
专知会员服务
89+阅读 · 2022年4月24日
《2021—2022中国大数据产业发展报告》发布
专知会员服务
111+阅读 · 2022年1月23日
【重磅】大数据白皮书(2021年),59页pdf
专知会员服务
125+阅读 · 2021年12月28日
工信部印发《“十四五”大数据产业发展规划》,20页pdf
专知会员服务
103+阅读 · 2021年9月21日
专知会员服务
136+阅读 · 2021年4月27日
智慧城市白皮书(2021年)
专知会员服务
180+阅读 · 2021年4月24日
相关资讯
相关基金
国家自然科学基金
0+阅读 · 2014年12月31日
国家自然科学基金
12+阅读 · 2013年12月31日
国家自然科学基金
0+阅读 · 2012年12月31日
国家自然科学基金
0+阅读 · 2012年12月31日
国家自然科学基金
0+阅读 · 2011年12月31日
国家自然科学基金
2+阅读 · 2011年7月31日
国家自然科学基金
0+阅读 · 2009年12月31日
国家自然科学基金
0+阅读 · 2008年12月31日
Top
微信扫码咨询专知VIP会员