《可信人工智能产业生态发展报告》2022最新65页

2022 年 9 月 10 日 专知
来源:中国信息通信研究院
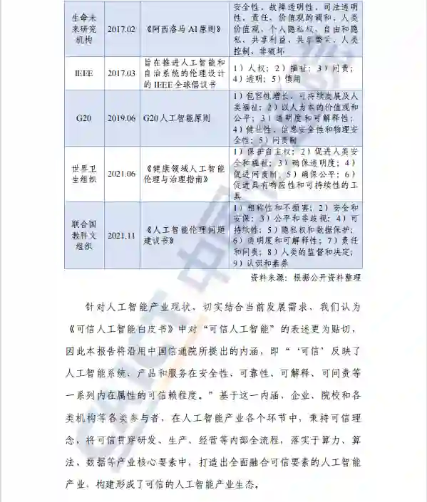
随着新一轮科技革命和产业变革的深入推进,人工智能呈现爆发式成长,广泛应用于日常生产、生活的方方面面,社会各界对可信品质的关注度也提升到了前所未有的高度。近年来,各界均在不断探索将更多的可信理念从基础能力、算法技术、应用场景和产品设备等不同层面进行融合实践,实现了人工智能在安全性、可靠性、可解释、可问责等一系列内在属性的可信赖程度逐步提升,为构建我国可信人工智能产业生态提供了有益参考。
为广泛吸纳产学研用各界的优秀经验,中国信息通信研究院联合京东探索研究院及政产学研多家单位共同编写《可信人工智能产业生态发展报告》,对人工智能产业融合可信要素的发展态势进行总体分析,研判发展趋势并提出措施建议,希望能为社会各界提供借鉴和参考。报告主要观点如下:全球可信人工智能发展态势向好。人工智能监管向立法执法拓展,欧盟发布全球首部《人工智能法案》,美国推出《2022 算法问责法案》,中国人工智能地方立法相继落地;稳定性、隐私保护成为热点,可解释性、公平性等研究正逐步开展;标准层面,行业组织、企业和研究机构共同推进,全力打造可信 AI 标准体系。
可信人工智能产业生态加快形成。可信人工智能伦理、法律研究进一步深入,在硬件、技术、应用及支撑体系等层面蓬勃发展,形成兼顾稳定性、可解释性、隐私保护和公平性,涵盖基础硬件、技术平台、产品设备、应用场景等多元化产业生态。
未来,可信人工智能向着形成产业共识、突出理念落地、优化技术布局、注重动态平衡、强化多元主体发展。凝聚强化产业共识,进一步向具体实践迈进,可信人工智能一体化研究和技术发展加速创新,能力之间的动态平衡引发更多关注,并形成了多元化主体参与的可信人工智能生态。
建议从加强要素协同、前瞻布局研究、健全标准体系、强化可信流程管理、推动产业交流合作等方面推动深入落地。协调制度、技术、人员整体推进;前瞻布局技术研究,将可信理念融入全流程管理;健全标准评估体系,系统性推进更多领域可信落地;强化产业交流合作,共同打造可信产业生态朋友圈。

专知便捷查看

便捷下载,请关注专知人工智能公众号(点击上方蓝色专知关注)

  • 后台回复“TAII” 就可以获取《《可信人工智能产业生态发展报告》2022最新65页》 专知下载链接

                       
专知,专业可信的人工智能知识分发 ,让认知协作更快更好!欢迎注册登录专知www.zhuanzhi.ai,获取100000+AI(AI与军事、医药、公安等)主题干货知识资料!
欢迎微信扫一扫加入专知人工智能知识星球群,获取最新AI专业干货知识教程资料和与专家交流咨询
点击“ 阅读原文 ”,了解使用 专知 ,查看获取100000+AI主题知识资料
登录查看更多
3

相关内容

中国金融科技生态白皮书(2022年),65页pdf
专知会员服务
38+阅读 · 2022年11月21日
金融业数字化转型发展报告(2020-2021)附下载
专知会员服务
49+阅读 · 2022年4月4日
信通院最新发布!《AI 框架发展白皮书(2022年)》
专知会员服务
92+阅读 · 2022年2月27日
车联网创新生态发展报告(33页可下载)
专知会员服务
32+阅读 · 2022年2月1日
专知会员服务
41+阅读 · 2021年7月27日
中国金融科技生态白皮书(2022年),65页pdf
数据安全研究报告(下)
CCF计算机安全专委会
5+阅读 · 2022年4月19日
区块链能源电力行业应用实践报告
专知
3+阅读 · 2022年3月22日
车联网创新生态发展报告(33页可下载)
数据治理标准化白皮书(2021年), 34页pdf
专知
6+阅读 · 2022年1月18日
国家自然科学基金
0+阅读 · 2014年12月31日
国家自然科学基金
12+阅读 · 2013年12月31日
国家自然科学基金
0+阅读 · 2013年12月31日
国家自然科学基金
0+阅读 · 2013年12月31日
国家自然科学基金
0+阅读 · 2012年12月31日
国家自然科学基金
0+阅读 · 2012年12月31日
国家自然科学基金
2+阅读 · 2011年12月31日
国家自然科学基金
9+阅读 · 2011年12月31日
Arxiv
0+阅读 · 2022年11月22日
Arxiv
0+阅读 · 2022年11月20日
Arxiv
22+阅读 · 2022年3月31日
Arxiv
38+阅读 · 2021年8月31日
Arxiv
102+阅读 · 2020年3月4日
VIP会员
最新内容
以色列-美国-伊朗战争中的无人机:关键要点
专知会员服务
1+阅读 · 今天14:04
《Palantir任务保障性软件安全标准(MA-S2)》
专知会员服务
5+阅读 · 今天13:49
基于声学的无人机检测技术综述
专知会员服务
3+阅读 · 今天13:37
《当代混合战争分析框架:俄乌战争经验教训》
专知会员服务
4+阅读 · 今天13:11
战略前沿人工智能的再思考(中文)
专知会员服务
7+阅读 · 5月29日
《量化地基防空系统间接效应的博弈论方法》
专知会员服务
5+阅读 · 5月29日
“史诗怒火行动”中美军损失的作战飞机
专知会员服务
6+阅读 · 5月29日
ICML 2026 | 理解上下文持续学习中的泛化与遗忘
专知会员服务
5+阅读 · 5月28日
相关VIP内容
相关资讯
相关基金
国家自然科学基金
0+阅读 · 2014年12月31日
国家自然科学基金
12+阅读 · 2013年12月31日
国家自然科学基金
0+阅读 · 2013年12月31日
国家自然科学基金
0+阅读 · 2013年12月31日
国家自然科学基金
0+阅读 · 2012年12月31日
国家自然科学基金
0+阅读 · 2012年12月31日
国家自然科学基金
2+阅读 · 2011年12月31日
国家自然科学基金
9+阅读 · 2011年12月31日
Top
微信扫码咨询专知VIP会员