【CCIG 2022】人工智能助力电影视觉艺术创作高峰论坛

2022 年 7 月 22 日 中国图象图形学学会CSIG


关于大会,你了解多少~

中国图象图形大会(CCIG 2022)将于2022年8月19-21日在成都盛大举办,大会以“图象视界,形智未来”为主题,由中国科学技术协会作为指导单位、中国图象图形学学会主办、四川大学承办、电子科技大学协办。

目前,潘云鹤院士、郑南宁院士、高文院士、戴琼海院士、王耀南院士、乔红院士已受邀并确定莅临此次大会,6位院士将齐聚成都,开启“最强大脑”,为大家带来一场精彩的学术盛宴。与此同时,CCIG 2022将汇聚国内顶尖学者以及知名企业专家、科研院校师生、一线技术工程师,共同探索图像图形技术行业的最新进展。

此次大会将面向开放创新、交叉融合的发展趋势,为图像图形相关领域的专家学者和产业界同仁,搭建一个展示创新成果、展望未来发展的,集高度、深度、广度三位于一体的交流平台。

在CCIG 2022期间,会议将举办人工智能助力电影视觉艺术创作高峰论坛,论坛信息如下。


人工智能助力电影视觉艺术创作

高峰论坛

一起来看看!


基本信息

论坛主题

人工智能助力电影视觉艺术创作

论坛形式

主题报告(1小时)+ 

圆桌讨论形式(1小时)

论坛时长

2小时

论坛时间

8月21日上午8:00-10:00

专委会

中国电影美术学会虚拟空间专委会


论坛介绍

电影是艺术,更是技术,科学技术是推动电影艺术不断前进的动力和支撑,在当今高效的虚拟制片技术迅速成熟发展的关键时刻,如何将各种人工智能技术应用于电影的制作当中势在必行。本论坛旨在研讨当下较为成熟的人工智能技术以及其与电影制作相关环节的关系,如何通过先进的人工智能技术来助力和提升电影视觉艺术创作的效率和质量等问题。该论坛由中国电影美术学会虚拟空间专委会与北京电影学院美术学院发起并承办。


论坛主席

罗训

天津理工大学教授

个人简介罗训是天津理工大学教授、博士生导师,海南数字孪生与智网互联实验室主任。博士毕业于伊利诺伊大学芝加哥分校,研究方向为移动虚拟系统和自然人机交互界面。此后在摩托罗拉研究院担任高级研究工程师,研究领域为个人计算。在高通研究院担任主任研究工程师,研究领域为移动多媒体标准和增强现实,是高通增强现实产品Vuforia的创始研究团队成员之一,并实现了技术的成功产业化。他是28项美国和国际专利申请的发明人,并参与了低功耗蓝牙与802.11ac两个无线标准中关于多媒体部分的制定工作。罗训是IEEE和ACM的杰出会员并多年担任杰出讲者,是CCF杰出会员、杰出讲者、理事、虚拟现实与可视化技术专委主任。

刘言韬

北京电影学院教授

个人简介中国电影美术学会虚拟空间专委会主任。博士,教授,北京电影学院电影电视虚拟空间设计专业带头人,北京电影学院电影特效数字虚拟实验中心主任。曾获电影数字制作研究获得国家科技进步二等奖、电影视效指导获得中国电影金鸡奖最佳特技奖。视效指导电影作品获得:东京国际电影节金麒麟奖,柏林国际电影节银熊奖,东京国际电影节杰出艺术贡献奖等。VR交互影像装置艺术作品参展威尼斯双年展、北京媒体艺术双年展、芝加哥艺术展等。主要研究方向:电影数字制作、未来电影视听、虚拟空间艺术和技术。


论坛嘉宾

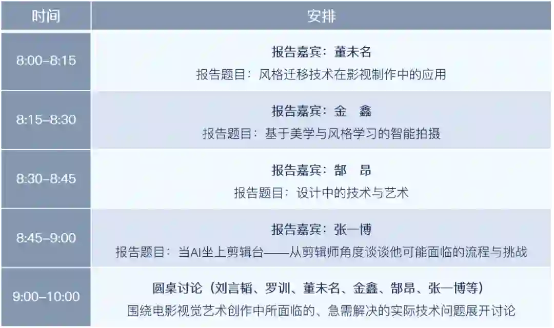
董未名

中国科学院自动化研究所研究员

报告题目

风格迁移技术在影视制作中的应用

讲者简介:中国科学院自动化研究所模式识别国家重点实验室研究员。主持国家自然科学基金重点项目、国家重点研发计划课题等国家项目以及与腾讯优图实验室和爱奇艺等的企业合作项目。提出了基于视觉认知的可视媒体合成与评价框架,在包括ACM TOG、IEEE TVCG、IEEE TIP、IEEE TMM、ICML、CVPR和AAAI等知名国际期刊和国际会议发表学术论文90余篇,成果应用于腾讯天天P图、腾讯微云、腾讯内容安全和爱奇艺秀场等多项互联网产品中。

金鑫

北京电子科技学院可视计算与安全实验室(victory-lab)负责人

报告题目

基于美学与风格学习的智能拍摄

讲者简介:北京电子科技学院可视计算与安全实验室(victory-lab)负责人,博士,副教授,研究方向为计算美学、计算机视觉、人工智能安全,中国计算机学会高级会员。在计算美学、计算机视觉、人工智能安全等领域共发表国际顶级期刊和会议(TIP、IEEE TMM、AAAI、ACM MM、CVPR、IOTJ)等高水平论文50余篇,获国家发明专利授权17项,主持或参与国家级科研项目9项。担任人工智能顶会AAAI、IJCAI程序委员会委员、国际期刊Cognitive Robotics副主编;担任ISAIR常务委员、CSIG-BVD常务委员、CIE-VR副秘书长、CCF-CV委员、CAA-PRMI委员、CAAI-PR委员、全国信标委图形图像分委会计算机视觉工作组委员,参与了全国信标委国家标准《信息科学计算机视觉 术语》的制定。

郜昂

美术师

报告题目

设计中的技术与艺术

讲者简介:郜昂,电影美术师,代表作品《流浪地球》、《囧妈》、《我和我的祖国》(《夺冠》)、《我和我的家乡》(《最后一课》)、《金刚川》等。2019年获得第32届中国电影金鸡奖最佳美术提名;2020年获得第14届亚洲电影大奖最佳美术指导提名。

张一博

剪辑师

报告题目

当AI坐上剪辑台——从剪辑师角度谈谈他可能面临的流程与挑战

讲者简介:研究生毕业于北京电影学院,著名一线电影剪辑师。主要作品有《少年的你》《夺冠》《燃野少年的天空》《三分钟》等。其中《少年的你》获得第39届香港电影金像奖最佳剪辑提名,第33届中国电影金鸡奖最佳剪辑,第14届亚洲电影大奖最佳剪辑提名。《夺冠》获得第33届中国电影金鸡奖最佳剪辑提名。


论坛日程概览

主持人:刘言韬、罗训


联系人


会议注册进行中

扫一扫即刻报名

可通过手机端或PC端完成注册

PC端注册链接

https://conf.csig.org.cn/10316.html


手机端注册二维码

扫描下方二维码即刻完成注册

更多会议相关信息,请浏览会议官网

网站链接

http://ccig.csig.org.cn


快来预定会议酒店

我们成都见...

成都香格里拉大酒店

成都香格里拉大酒店是香格里拉集团西南地区旗舰店,酒店位于成都中心上风上水的核心地段,被美丽锦江,古老廊桥,兰桂坊,酒吧一条街等地道的老成都“名片”环绕其中,步行即可达逾百家中西美食、本地小吃和镋钯街网红餐厅咖啡店。距离城中最繁华的购物中心成都国金中心(IFS)和太古里仅5分钟车程。距离三国古蜀文化遗址武侯祠、锦里商业街、历史文化古迹杜甫草堂、宽窄巷子均 25分钟车程。

会场交通


 机场出发

成都双流国际机场:距离约20公里,驾车约35分钟;乘坐地铁约一个小时

成都天府国际机场:距离约65公里,驾车约1个半小时;乘坐地铁约一个半小时


 高铁站出发

成都东站:距离约8公里,驾车约25分钟;

乘坐地铁约30分钟
成都站:距离约9公里,驾车约30分钟;

乘坐地铁约35分钟


住宿预定



协议价格:750元/间


房间数量有限,请在7月30日前完成预订。 如有需要酒店信息咨询,请联系罗女士,手机:13688349945。


参会者预订酒店费用将直接支付给酒店,并由酒店向参会者开具住宿相关发票。

扫描二维码进入会议专属预订链接完成住宿预订


错过了精彩内容吗?

点击以下链接回顾吧!

【CCIG 2022】工业4.0时代下的智能视觉检测高峰论坛

【CCIG 2022】下一代图像/视频智能编码高峰论坛

【CCIG早鸟注册最后黄金3天】重磅嘉宾 | 乔红院士将在CCIG 2022作大会报告

【CCIG早鸟注册最后黄金2天】智能可视化洞视科学数据高峰论坛

【CCIG早鸟最后黄金1天】奖励论坛信息揭晓,丰富日程等你来探索!

【早鸟票今日截止】CCIG 2022不容错过的五大理由!

视觉盛宴款款而来,注册通道即日开启

中国图象图形大会展览征集正式开启啦!

26场学术论坛、6大特色论坛、3大企业论坛邀您共襄图象图形盛会!

中国图象图形大会CCIG 2023承办征集开始啦!

6位院士助阵CCIG 2022,邀您共襄图象图形盛会


关注我们,了解更多图象图形

最新资讯不迷路~


登录查看更多
0

相关内容

电影是一种视听媒介,利用胶卷、录像带或数位媒体将影像和声音捕捉,再加上后期的编辑工作而成。
《人工智能与作战艺术》美国陆军57页技术报告
专知会员服务
249+阅读 · 2022年9月11日
2021年中国人工智能产业发展趋势,13页pdf
专知会员服务
121+阅读 · 2021年3月18日
【CCIG 2022】元宇宙前沿论坛
中国图象图形学学会CSIG
0+阅读 · 2022年7月26日
【CCIG 2022】元宇宙之虚拟数字人论坛
中国图象图形学学会CSIG
0+阅读 · 2022年7月25日
【CCIG 2022】高光谱成像及医学应用高峰论坛
中国图象图形学学会CSIG
3+阅读 · 2022年7月23日
【CCIG 2022】3D造型的智能处理与生成技术高峰论坛
中国图象图形学学会CSIG
0+阅读 · 2022年7月21日
【CCIG 2022】元宇宙与文化遗产保护传承高峰论坛
中国图象图形学学会CSIG
0+阅读 · 2022年7月20日
【CCIG 2022】工业4.0时代下的智能视觉检测高峰论坛
中国图象图形学学会CSIG
1+阅读 · 2022年7月19日
【CCIG 2022】下一代图像/视频智能编码高峰论坛
中国图象图形学学会CSIG
3+阅读 · 2022年7月18日
【CCIG 2022】三维视觉高峰论坛
中国图象图形学学会CSIG
0+阅读 · 2022年6月24日
【CCIG 2022】OCR前沿技术与产业应用高峰论坛
中国图象图形学学会CSIG
3+阅读 · 2022年6月7日
国家自然科学基金
3+阅读 · 2016年12月31日
国家自然科学基金
1+阅读 · 2015年12月31日
国家自然科学基金
0+阅读 · 2014年12月31日
国家自然科学基金
2+阅读 · 2014年12月31日
国家自然科学基金
0+阅读 · 2013年12月31日
国家自然科学基金
0+阅读 · 2012年12月31日
国家自然科学基金
1+阅读 · 2012年12月31日
国家自然科学基金
1+阅读 · 2012年9月30日
国家自然科学基金
0+阅读 · 2012年9月5日
国家自然科学基金
0+阅读 · 2012年8月18日
Arxiv
0+阅读 · 2022年9月19日
Arxiv
16+阅读 · 2021年1月27日
Learning from Few Samples: A Survey
Arxiv
77+阅读 · 2020年7月30日
已删除
Arxiv
33+阅读 · 2020年3月23日
Arxiv
11+阅读 · 2018年5月13日
VIP会员
最新内容
战争机器学习:数据生态系统构建(155页)
专知会员服务
5+阅读 · 今天8:10
内省扩散语言模型
专知会员服务
5+阅读 · 4月14日
国外反无人机系统与技术动态
专知会员服务
3+阅读 · 4月14日
大规模作战行动中的战术作战评估(研究论文)
未来的海战无人自主系统
专知会员服务
3+阅读 · 4月14日
美军多域作战现状分析:战略、概念还是幻想?
无人机与反无人机系统(书籍)
专知会员服务
19+阅读 · 4月14日
美陆军2026条令:安全与机动支援
专知会员服务
9+阅读 · 4月14日
相关VIP内容
《人工智能与作战艺术》美国陆军57页技术报告
专知会员服务
249+阅读 · 2022年9月11日
2021年中国人工智能产业发展趋势,13页pdf
专知会员服务
121+阅读 · 2021年3月18日
相关资讯
【CCIG 2022】元宇宙前沿论坛
中国图象图形学学会CSIG
0+阅读 · 2022年7月26日
【CCIG 2022】元宇宙之虚拟数字人论坛
中国图象图形学学会CSIG
0+阅读 · 2022年7月25日
【CCIG 2022】高光谱成像及医学应用高峰论坛
中国图象图形学学会CSIG
3+阅读 · 2022年7月23日
【CCIG 2022】3D造型的智能处理与生成技术高峰论坛
中国图象图形学学会CSIG
0+阅读 · 2022年7月21日
【CCIG 2022】元宇宙与文化遗产保护传承高峰论坛
中国图象图形学学会CSIG
0+阅读 · 2022年7月20日
【CCIG 2022】工业4.0时代下的智能视觉检测高峰论坛
中国图象图形学学会CSIG
1+阅读 · 2022年7月19日
【CCIG 2022】下一代图像/视频智能编码高峰论坛
中国图象图形学学会CSIG
3+阅读 · 2022年7月18日
【CCIG 2022】三维视觉高峰论坛
中国图象图形学学会CSIG
0+阅读 · 2022年6月24日
【CCIG 2022】OCR前沿技术与产业应用高峰论坛
中国图象图形学学会CSIG
3+阅读 · 2022年6月7日
相关基金
国家自然科学基金
3+阅读 · 2016年12月31日
国家自然科学基金
1+阅读 · 2015年12月31日
国家自然科学基金
0+阅读 · 2014年12月31日
国家自然科学基金
2+阅读 · 2014年12月31日
国家自然科学基金
0+阅读 · 2013年12月31日
国家自然科学基金
0+阅读 · 2012年12月31日
国家自然科学基金
1+阅读 · 2012年12月31日
国家自然科学基金
1+阅读 · 2012年9月30日
国家自然科学基金
0+阅读 · 2012年9月5日
国家自然科学基金
0+阅读 · 2012年8月18日
相关论文
Arxiv
0+阅读 · 2022年9月19日
Arxiv
16+阅读 · 2021年1月27日
Learning from Few Samples: A Survey
Arxiv
77+阅读 · 2020年7月30日
已删除
Arxiv
33+阅读 · 2020年3月23日
Arxiv
11+阅读 · 2018年5月13日
Top
微信扫码咨询专知VIP会员