违规与罚单不断 广发银行8年“上市长跑”何日到达终点?

2019 年 5 月 7 日 凤凰财经

出品| 资本深读

作者| 李微


2017年11月,广发银行因其下属惠州分行违规担保被银监会处以7.22亿元的“顶格”行政处罚,此案一度引发业内震动。该银行的风控建设也成为业内关注的重点。


不过,如今时隔两年,广发银行似乎依旧是银保监会处罚名单上的“常客”。


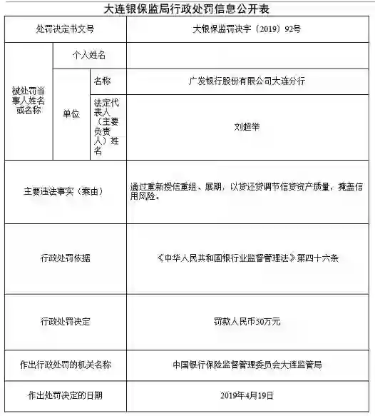
中访网近日发现,在银保监会官网公示的处罚信息中,大连银保监局列出了对广发银行大连分行的行政处罚。


处罚信息显示,广发银行大连分行法定代表人为刘超举。该分行因通过重新授信重组、展期,以贷还贷调节信贷资产质量,掩盖信用风险。大连银保监局依据《中华人民共和国银行业监督管理法》第四十六条对其罚款,罚款人民币50万元,作出处罚日期为2019年4月19日。



实际上,信贷风控及违规担保等问题一直是国内多家股份制银行的“心头病”,广发银行则是属于其中的“重病患”之一。而让广发银行如此“出名”的莫过于上述提到的7.22亿元判罚。


据了解,2014年12月,侨兴集团旗下两家公司陆续通过蚂蚁金服旗下的招财宝平台发行共计10亿元的私募债券。


为了符合招财宝的平台门槛,侨兴将浙商财险保险公司引入,作为这笔债券的担保方,为该产品提供全额履约保证保险。浙商财险又找到广发银行惠州分行出具一份保函,为其进行反担保来降低风险。


2016年12月15日,侨兴表示,因近期流动资金紧张,无法按时还款。5天后,招财宝发布公告称,在该平台发布的“企业贷”产品违约,涉及侨兴集团相关债务。相关债务偿还成为此事件的疑难点。


针对此案,当时银监会表示,“该私募债由浙商财险公司提供保证保险,但该公司称广发银行惠州分行为其出具了兜底保函。之后10多家金融机构拿着兜底保函等协议,先后向广发银行询问并主张债权。由此暴露出广发银行惠州分行员工与侨兴集团人员内外勾结、私刻公章、违规担保案件,涉案金额约120亿元”。


并且银监会对此起案件的定义为,“这是一起银行内部员工与外部不法分子相互勾结,跨机构、跨行业、跨市场的重大案件,涉案金额巨大,牵涉机构众多,情节严重,性质恶劣,社会影响极坏”。


这无疑将广发银行推向了“深渊”。这也是为何广发银行总行在2017年受到顶格处罚的重要原因。


只是,即使广发银行以7.22亿元的罚单记入中国银行业史册,罚没金额创下银监会成立以来单家罚款金额最高的纪录,这家银行的风控体系建设在经过整顿仍后似乎还有待完善。


据粗略统计,2018年广发银行因内控管理失效接受的罚单金额就有1100万元之多,其中至少有5起“百万级别”的罚单。问题主要涉及个人贷款资金被挪用、信贷资金被挪用、违反支付结算规定、未及时报告案件风险信息等内控管理多个方面。


其实,成立至今已有三十载,处在而立之年的广发银行如今最大的愿望便是早日上市。从IPO信息可以看到,与广发银行同时期成立的银行现几乎都早已上市,就连成立时间不足广发银行的“晚辈”中,也有相当数量的佼佼者,前后脚迈入A股或港股的IPO大门。


8年上市长跑,终点对于广发银行来说似乎“遥不可及”,但市场并非“理想乡”,要想在未来得到投资者认可,着手重抓内控与合规或许才是广发银行目前最需要做的事。


(声明1:该内容首发“大风号”,内容版权归凤凰网财经、中访网联合所有,未经版权方书面授权,禁止任何形式转载,否则侵权必究。声明2:本文仅供参考,不构成投资建议。据此操作风险自担)



凤凰网财经官方微信 ID:finance_ifeng

喜欢此文,欢迎转发和点在看支持凤财君

登录查看更多
0

相关内容

招财宝是国内领先的投资理财开放平台。

招财宝平台面向权威金融机构开放,通过与金融机构专业分工、融合创新,共同为中小投资者提供便捷安全的互联网理财服务,同时,也为中小企业与个人提供高效低成本的互联网融资服务。

商业数据分析,39页ppt
专知会员服务
165+阅读 · 2020年6月2日
广东疾控中心《新型冠状病毒感染防护》,65页pdf
专知会员服务
19+阅读 · 2020年1月26日
【大数据白皮书 2019】中国信息通信研究院
专知会员服务
138+阅读 · 2019年12月12日
2019年人工智能行业现状与发展趋势报告,52页ppt
专知会员服务
124+阅读 · 2019年10月10日
医药零售行业报告
医谷
9+阅读 · 2019年7月8日
奔驰女车主同意和解,舆情分析全事件
THU数据派
10+阅读 · 2019年4月17日
ofo商业模式破产
1号机器人网
6+阅读 · 2019年1月29日
招行高端卡套路深!“理财办卡”坑了多少人?
凤凰财经
3+阅读 · 2018年12月30日
已删除
雪球
6+阅读 · 2018年8月19日
刘强东清明节回湖南湘潭认祖,带给乡亲100亿“小礼物”
中国企业家杂志
7+阅读 · 2018年4月7日
爱奇艺路演PPT曝光:下周在纳斯达克上市
腾讯科技
3+阅读 · 2018年3月19日
中国平安股价持续大涨背后
凤凰财经
5+阅读 · 2017年9月13日
AliCoCo: Alibaba E-commerce Cognitive Concept Net
Arxiv
13+阅读 · 2020年3月30日
Advances in Online Audio-Visual Meeting Transcription
Arxiv
4+阅读 · 2019年12月10日
Federated Learning for Mobile Keyboard Prediction
Arxiv
5+阅读 · 2018年11月8日
Arxiv
3+阅读 · 2018年10月18日
Arxiv
6+阅读 · 2018年10月3日
Arxiv
3+阅读 · 2018年8月17日
Arxiv
5+阅读 · 2016年12月29日
VIP会员
最新内容
《美陆军条例:陆军指挥政策(2026版)》
专知会员服务
7+阅读 · 今天8:10
《军用自主人工智能系统的治理与安全》
专知会员服务
5+阅读 · 今天8:02
《系统簇式多域作战规划范畴论框架》
专知会员服务
9+阅读 · 4月20日
高效视频扩散模型:进展与挑战
专知会员服务
4+阅读 · 4月20日
乌克兰前线的五项创新
专知会员服务
8+阅读 · 4月20日
 军事通信系统与设备的技术演进综述
专知会员服务
7+阅读 · 4月20日
《北约标准:医疗评估手册》174页
专知会员服务
6+阅读 · 4月20日
相关资讯
医药零售行业报告
医谷
9+阅读 · 2019年7月8日
奔驰女车主同意和解,舆情分析全事件
THU数据派
10+阅读 · 2019年4月17日
ofo商业模式破产
1号机器人网
6+阅读 · 2019年1月29日
招行高端卡套路深!“理财办卡”坑了多少人?
凤凰财经
3+阅读 · 2018年12月30日
已删除
雪球
6+阅读 · 2018年8月19日
刘强东清明节回湖南湘潭认祖,带给乡亲100亿“小礼物”
中国企业家杂志
7+阅读 · 2018年4月7日
爱奇艺路演PPT曝光:下周在纳斯达克上市
腾讯科技
3+阅读 · 2018年3月19日
中国平安股价持续大涨背后
凤凰财经
5+阅读 · 2017年9月13日
相关论文
AliCoCo: Alibaba E-commerce Cognitive Concept Net
Arxiv
13+阅读 · 2020年3月30日
Advances in Online Audio-Visual Meeting Transcription
Arxiv
4+阅读 · 2019年12月10日
Federated Learning for Mobile Keyboard Prediction
Arxiv
5+阅读 · 2018年11月8日
Arxiv
3+阅读 · 2018年10月18日
Arxiv
6+阅读 · 2018年10月3日
Arxiv
3+阅读 · 2018年8月17日
Arxiv
5+阅读 · 2016年12月29日
Top
微信扫码咨询专知VIP会员