更新!2019年自然科学基金委生命科学部杰青、优青等项目评审专家公布

2019 年 6 月 24 日 科学网

6月24日,国家自然科学基金委员会网站公布生命科学部2019年度国家杰出青年科学基金、优秀青年科学基金、创新研究群体和海外及港澳学者合作研究基金项目会议评审专家名单。


名单如下:


关于公布生命科学部2019年度

国家杰出青年科学基金项目

会议评审专家的通告

根据国家自然科学基金相关规定,现公布生命科学部2019年度国家杰出青年科学基金项目会议评审专家名单:


安黎哲,陈学伟,程  涛,丛羽生,高  峰,韩文瑜,何  成,贺雄雷,黄路生,黄  勋,黄志伟,蒋剑春,李保国,李宽意,李天来,刘  宝,刘昌胜,刘建全,刘志杰,聂广军,聂  品,钱  前,宋纯鹏,谭力海,田志刚,汪南平,吴  乔,吴清平,谢明勇,徐天乐,杨崇林,杨  光,杨  晓,张辰宇,张改平,张宪省,张  学,张长生,赵进东,朱教君


公布时间:2019年6月24日至2019年7月1日


国家自然科学基金委员会

生命科学部

2019年6月24日


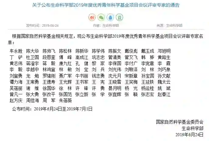
关于公布生命科学部2019年度

优秀青年科学基金项目

会议评审专家的通告

根据国家自然科学基金相关规定,现公布生命科学部2019年度优秀青年科学基金项目会议评审专家名单:


车永胜,陈大华,陈帅飞,陈松林,陈新华,陈学伟,陈振文,戴俊彪,戴玉成,邓旭明,丁  铲,杜卫国,段恩奎,傅  峰,高成江,巩志忠,管清美,管又飞,韩  骅,黄路生,黄志伟,蒋澄宇,蒋  毅,康九红,孔  健,黎  家,李保国,李付广,李宽意,李  霞,李  毅,李越中,林鸿宣,林  敏,刘  宝,刘  兵,刘光伟,刘敬泽,刘  林,刘巧泉,刘宣勇,龙  勉,罗绪刚,聂广军,牛书丽,钱志勇,沈元月,宋新章,孙宝国,孙文献,谭力海,王常勇,王德寿,王光辉,王书军,王  宪,王晓雪,王笑梅,王延轶,魏太云,吴蓓丽,谢  维,徐国华,徐  林,许  锋,许  勇,晏月明,杨  光,杨运桂,姚  斌,曾凡一,张大勇,张改平,张国范,张立新,张  学,张宜辉,张  毓,张志宏,赵春江,赵方庆,周佳海,周  军,朱蓓薇


公布时间:2019年6月24日至2019年7月1日


国家自然科学基金委员会

生命科学部

2019年6月24日


关于公布生命科学部2019年度

创新研究群体项目

会议评审专家的通告

根据国家自然科学基金相关规定,现公布生命科学部2019年度创新研究群体项目会议评审专家名单:


陈学伟,陈晔光,刘  宝,刘  文,罗振革,施苏华,王  硕,王以政,魏辅文,谢明勇,徐天乐,元英进,赵小凡,种  康,朱  冰


公布时间:2019年6月24日至2019年7月1日


国家自然科学基金委员会

生命科学部

2019年6月24日


关于公布生命科学部2019年度

海外及港澳学者合作研究基金项目

会议评审专家的通告

根据国家自然科学基金相关规定,现公布生命科学部2019年度海外及港澳学者合作研究基金项目会议评审专家名单:


车永胜,何 成,黄 勋,李越中,王光辉,王印政,徐 林,张大勇,张长生,赵进东,周佳海


公布时间:2019年6月24日至2019年7月1日


国家自然科学基金委员会

生命科学部

2019年6月24日


此前,数理科学部于6月21日公布了国家杰出青年科学基金、创新研究群体及基础科学中心项目评审会议专家名单


关于公布2019年度数理科学部

国家杰出青年科学基金项目

评审会议专家的公告

根据国务院相关规定,现公布2019年度数理科学部国家杰出青年科学基金项目评审会议专家名单:


丁大军,王娜,龙勉,叶正寅,朱宗宏,任中洲,杜善义,杨绍普,束成钢,吴可,吴臻,汪国平,汪越胜,张靖,张传飞,陆卫,陆夕云,陈化,罗民兴,周青,周风华,赵红卫,段金桥,姚裕贵,徐宗本,董新汉,韩占文,蔡庆宇,樊军辉,戴道清


公布时间:2019年6月21日至2019年6月28日


数理科学部

二〇一九年六月二十一日


关于公布2019年度

数理科学部创新研究群体项目

评审会议专家的公告

根据国务院相关规定,现公布2019年度数理科学部创新研究群体项目评审会议专家名单:


马琰铭,刘继峰,杜善义,沈志强,张力,陈化,罗民兴,周青,赵红卫,姚裕贵,徐世杰,徐宗本,龚新高,蔡荣根,戴兰宏


公布时间:2019年6月21日至2019年6月28日。 


数理科学部

二〇一九年六月二十一日


关于公布2019年度

数理科学部基础科学中心项目

评审会议专家的公告

根据国务院相关规定,现公布2019年度数理科学部基础科学中心项目评审会议专家名单:


张立群,周青,马余刚,王晋军,王雪华,邓小刚,刘江来,沈志强,陈化,陈鸿,罗民兴,郑晓静,韩占文,程亚,樊军辉


公布时间:2019年6月21日至2019年6月28日。 


数理科学部

二〇一九年六月二十一日


合作事宜:[email protected]

投稿事宜:[email protected]

登录查看更多
2

相关内容

【硬核课】统计学习理论,321页ppt
专知会员服务
140+阅读 · 2020年6月30日
正式公布:2019年度博新计划名单,共400人!
材料科学与工程
21+阅读 · 2019年4月18日
国家自然科学基金委发布2019年项目指南
专知
11+阅读 · 2018年12月30日
百余位院士入选!中国科协公示一份重要名单
材料科学与工程
11+阅读 · 2018年12月21日
Heterogeneous Graph Transformer
Arxiv
27+阅读 · 2020年3月3日
Arxiv
7+阅读 · 2019年4月8日
Arxiv
6+阅读 · 2019年4月4日
The Evolved Transformer
Arxiv
5+阅读 · 2019年1月30日
VIP会员
最新内容
《美陆军条例:陆军指挥政策(2026版)》
专知会员服务
7+阅读 · 今天8:10
《军用自主人工智能系统的治理与安全》
专知会员服务
5+阅读 · 今天8:02
《系统簇式多域作战规划范畴论框架》
专知会员服务
9+阅读 · 4月20日
高效视频扩散模型:进展与挑战
专知会员服务
4+阅读 · 4月20日
乌克兰前线的五项创新
专知会员服务
8+阅读 · 4月20日
 军事通信系统与设备的技术演进综述
专知会员服务
7+阅读 · 4月20日
《北约标准:医疗评估手册》174页
专知会员服务
6+阅读 · 4月20日
相关VIP内容
【硬核课】统计学习理论,321页ppt
专知会员服务
140+阅读 · 2020年6月30日
Top
微信扫码咨询专知VIP会员