上市战争倒计时:连续九年增速40%,商业健康险碰上转折期 | 36氪研究

2020 年 6 月 9 日 36氪

人口老龄化加剧,医保体系收支缺口扩大,互联网与大数据带来技术变革,政策红利......这一系列的因素,都在共同助推着商业健康险,行业无疑是在迈向更加成熟的市场。


 | 蔡姝凝 邓咏仪 吴睿睿
编辑 | 石亚琼

商业健康险一度是互联网保险赛道最耀眼的亮点。40.4%的增长率高速扩张,新商业模式、新技术、新政策的多重利好,吸引着巨头和明星资本入局,大量初创公司涌现。但2019年开始,这个风口迎来投资热度的减退。

消退的重要原因在于,行业已经进入整合和成熟阶段,市场上却并没有脱颖而出的优质标的。虽然有欧美市场的美好愿景在前,玩家们却面临着盈利难的现实。

一方面,同质化竞争下,企业们大打价格战;高企的流量成本让战争愈发昂贵,而产品客单价的提升却很缓慢。另一方面,由于很难掌握核心、精准、大量的医疗数据,中后台的大数据风控推进有困难,而这正是保险公司降低成本的重点。也就是说,行业在开源和节流上都面临问题。

破解这些困局的人很可能是值得资本投入的标的,是赛道最后的赢家、甚至抢滩二级市场。那么,如何才能破解这些行业困局?带着这个问题,36氪采访了数十家互联网保险公司,并基于充分的文献研究撰写了本篇文章。

在做了相关行业研究后,我们认为:

  • 赛道上创业公司进入到C轮、过亿投融资金额后,资本开始冷静观望阶段,等待头部公司出现;

  • 健康险中介平台进一步发展的关键在于提高客单价、转化和复购率;

  • 正常发展速度下,我国健康险密度能在2020-2025年靠近欧美成熟市场水平,是个规模两万亿的蓝海市场;

  • 投资人青睐的三种健康险商业模式是:保险销售的渠道创新、保险中后台的大数据风控、医疗健康管理服务;

  • 未来上市门票花落谁家?健康险中介赢面最大,长远看来,市场成熟时会出现上市机会。


产业基金入局,明星风投进场

数据来源自鲸准(36氪制图)
2014年以后,健康险领域的初创企业涌现,投资热度开始抬升,从种子轮到A轮的投资密集出现。这类投资在2015-2018年到达了顶峰,每年披露的投资数在15-23笔之间。
但2019年以后,市场逐渐冷静,走向成熟。这种“冷静”和“成熟”,表现在获投企业减少,留给天使玩家的机会已经寥寥,投资轮次后移至A-C轮,更多明星资本入局,单笔投资额破亿元成为常态。

数据来源自鲸准(36氪制图)

36氪汇总了过去6年间的投资生态,可以看到,图表中的三十家公司得到资本重点加持,“行业未来的No.1”大概率会出现在这个表单里。从2018年开始,市场上投融资已经趋向大额,到2019年破亿元似乎已成了常态。尤其是保险极客、暖哇科技、乐约健康、悟空保、爱保科技这几家公司,融资总额皆居前列。
成立不到2年的暖哇科技,由众安孵化成立,从事健康险系统及服务能力提升。它已经吸引了众多资本的青睐,总共融资2亿。保险极客今年收获了2500万美元的C轮融资,这也是健康险团险赛道的最大单笔融资。
纵观资本市场,我们可以看到,在健康险发展之初,泰康保险、复星集团、平安创新投资这些医疗领域的大企业最先敏感地察觉到了健康险的机会,万达集团、龙湖资本、阿里巴巴、小米科技、国美资本等房地产和科技企业也将版图覆盖进来。 2016年之后,财务投资的身影开始密集,中金、红杉、启明、SIG、联想之星、君联、华兴等等明星资本纷纷进入。
经历了几轮激烈的投融资,VC们进入了相对冷静的观望状态。对于这片充满希望的沃土,投资人们在焦切地等待着出手机会。

健康险公司的终局会是什么?
健康险是公认的蓝海市场,一边是投资人的观望,一边是投资人的等待。
观望与等待背后,是投资人的普遍好奇:健康险公司的终局会是什么?这个领域能有一家甚至多家公司独立做大并上市吗?甚至被有牌照的保险公司并购,是否能帮投资者退出并获得可观回报?
对于投资人来说,最理想的退出路径在于公司做大上市。以A股为例,一般来说,要做到主板上市,往往需要达到1亿元左右的利润。按照行业的平均利润率估算,很可能意味着至少要做到10亿元以上营收。
虽然美股、港股的上市要求较低,但在该领域营收、利润不做到一定规模也很难有好的估值。目前在美股上市的公司有慧择保险,营收达9.93亿元,净利润为1.1亿元,据投行人士透露,慧择已经连续七个季度实现盈利;在港股上市的众安在线,健康险业务去年营收43亿元,成立以来一直到去年扭亏为盈,2019年上半年净利润约为0.9亿元。
1、接下来我们先将讨论问题简单化——这个行业能否出现营收10亿、利润1亿的公司?
首先,我们先来简单测算这个行业的公司有无实现10亿营收的可能?
一个合理的的估算方式是:企业保费收入≈用户数X当地保险密度。
“保险密度”是指按当地人口计算的人均保险费额,能反映整个国家参加保险的程度。我国的健康险密度一直是猛增的态势,2017年的数据为316元/人,2018年提升23%至390元/人,2019年增长29%至504.71元/人,也就是说近年健康险的参保程度是逐年提升的。
国家已经从政策层面给了一个市场预期,根据《关于促进社会服务领域商业保险发展的意见》,2025年的健康险市场规模会力争超过2万亿元,并且为健康险制定了三年6倍的发展目标,据此测算,2020-2025年健康险的年复合增长率有19%。
简单地将这个发展速度套用到健康险密度的话,这个数据能够达到3028元/人。这个数据是接近欧美市场的,例如美国的健康险密度是3970元/人。那么,如果未来5年健康险行业发展符合预期,大致能够到达3000元/人,靠近欧美市场的整体水平,这是对未来发展较为积极的预期。
(1)乐观估计:因人均GDP提升(2019年到达人均1万美元以上),乐观估计下我国健康险接近成熟市场,一家公司要达到10亿元营收需要获得25.19-33.34万用户。举例2019年众安尊享系列,用户数已经超过1100万人,慧择保险当期累计用户达到630万人,这个用户数是能够达到的。
那么,我们有多大概率达到人均3000元的保险密度水平呢?人均GDP水平是重要决定因素,当前美国、英国、德国的人均GDP分别是6.4万美元、4.1万美元、4.9万美元,折算出来的健康险开支比重为0.67%、1.04%、0.87%。而按此方法折算出我国的人均健康险开支比重为7.14%,显然是一个较高的数值。这就意味着企业要重点挖掘收入水平较高的用户。
从现在的销售状况来看,能够达到人均3000元左右的健康险支出,一般是中等收入人群。根据国家统计局中等收入人群超过4亿人,这个群体可以看作潜在用户池。
(2)保守估计:我国健康险行业仍然保持当前的保险密度,则需要约198.02万用户。其实这个数据刚才举例的众安尊享产品、慧择保险也已经达到。
(3)折中估计:在银保监会释放的“二万亿元市场预期”下,实际当中,我国健康险的保险密度应当会呈现一定的增长,因此我们做一个折中估计。当保险密度处于成熟市场水平(3000元/人)与我国现阶段水平(504.71元/人)的中间值时,保险密度为1752.36元/人。一家想做到10亿元营收的公司,需要获得将近57万用户,这个数据不少企业已经达到,例如众安(旗下尊享产品1100万用户)、慧择(630万)、水滴保险商城(4000万)、轻松集团(旗下轻松保产品3000万)、大特保(超500万)、小雨伞(超百万)等等。
2、我们要回答的第二个问题是一家商业健康险中介公司能否做到1亿利润?
商业健康险中介平台中,慧择作为为数不多的上市公司,其盈利数据属于领先位置,2019年营收9.93亿元,同比增长95.2%,调整后净利润达到1.1亿元。据投行人士透露,慧择已经连续七个季度实现盈利。
来看慧择是怎么样实现扭亏为盈的。2019年发生的重大变化是,慧择的保费和佣金大幅提升。该公司的保费同比增长114%,其中91.3%的保费来自长期寿险和健康保,同时,佣金收入占比也在不断提升,分别约占五成、七成以及九成。
当保险行业从线下到线上,其成本也发生了一定的变化。最直观的变化是,保险经纪人的人力及其运营成本降低,但是流量成本上升。若线上保险是一门好生意,则意味着流量成本的增加需要低于人力成本的降低。
对于商业健康险中介平台,最基本的盈利公式是利润=保费-流量成本-人力及其他运营成本。
(1)拆解上市企业慧择的数据
以慧择2019年经审计年度报告为例,公司2019保费同比大增114%,至21.1亿元人民币,调整后净利润达到1.1亿元,其中佣金收入占比超过99%。
而根据招股书透露的数据,其平均的佣金率(佣金收入/总承保费)从2017年的40.7%提升至2018年及2019年前三季度的53%以上,这也意味着客户投保100元,慧择能拿50元以上。这50元中还需要扣除最大的成本项——流量成本,以及其他的运营支出成本。
在成本方面,2019年报财务数据显示,慧择营业成本从2018年的3.16亿元增长至2019年的6.3亿元,营业成本大幅增长。
不过,慧择保险首席营销官宋号盛在36氪的采访中提及,2019年慧择促成保费总额达20亿元,同比增长1.1倍,在此基础上,营业成本才会增加,如果按照占比计算,其实运营成本在下降。
相对传统企业而言,依靠互联网获客的新兴的中介平台,它所支出的线上流量成本,是低于传统企业的保险经纪人线下面对面销售的费用的。这也是互联网商业健康险平台出现的逻辑基础。
正因这种互联网模式受到认可,传统保险也开始通过以慧择为代表的互联网中介平台销售保险,替代部分线下保险经纪人的人力成本。截至2019年末,平安寿险、太保寿险、太平人寿三家代理人数量分别较2018年末减少了12万、5.7万、12.7万。
当然,目前代理人流失率高,素质和产能还没能提升上来,产能只是美国的四分之一到三分之一,这也是部分代理人被互联网替代的另一个原因。
(2)测算利润空间
我们以慧择为案例做分析,是因为慧择是为数不多走到上市的健康险中介平台,公开的数据信息比较丰富。慧择在去年达成了1.1亿元的净利润,那么,行业里还没有走到上市的众多玩家,它们有可能达到这个净利润数值吗?它们有可能超过慧择的净利润吗?
可以这样思考,慧择相当于从保险公司拿产品进行销售,发展多年已经建立起丰富的保险公司网络,因此产品议价能力比较强。小型的中介平台主要与类似慧择的大型平台建立渠道合作,利润会依次递减,成本结构会较为紧张。
事实上,目前很多互联网健康险中介平台正在面临瓶颈 —— 商业模式同质化,在市面上流量越来越贵的情况下,导致增长面临瓶颈。根据36氪获取到目前的流量成本数据,如抖音、快手等平台的流量成本大概每条线索100元,无论是流量平台还是公众号等主流渠道,最终转化成本在1500元左右。目前平均客单价在5000左右,也就是说转化成本已经上涨到了30%。
在这样的流量成本下,中介平台大致都处于刚好打平稍微能盈利的阶段,大规模增长有难度。


行业玩家们的扩张策略
为了达成“1个亿的小目标”,应对流量越来越贵的难题,行业玩家们是怎么做的呢?
整体来看,有两个提高利润的思路:扩大用户面、提升客单价。在增加获客方面,流量成本受大环境影响,难以优化更多,因此更优的思路是提高客单价以及转化留存。
1、企业们正在发力扩大用户量、提升客单价/复购率
从众安2019年财报可以看出,众安去年的大重点是用户增长,拳头产品尊享系列做到了用户数同比增加177%的成绩,去年用户数逾1100万人。其中,众安透露了提升复购率的方式:建立用户画像标签,基于534项用户特征标签和算法进行精准营销,使得当年尊享系列的复购率达到约15%。
从成立以来就定位成互联网保险经纪平台的水滴保险商城,而为了扩大用户面,它也在最近几个月发力线下保险经纪业务,招募线下经纪人,计划今年内达到几百人规模。线下团队主要销售能带来更稳定营收的长险。
互联网线上销售的方式主要适用于很多80后、90后用户,而此次拓展线下团队,其实意在拓展客户群,面向更宽泛的年龄层、更习惯面对面销售的用户。水滴保险商城表示,今年1-2月规模保费持续增长,新单年化保费分别超过10亿元和12亿元,用户数量从2019年底的4000万增加值7000万。
与险企合作推出老年医疗险的善诊,向36氪分享了细节操作。善诊在互联网做传播时,定向面对中老年子女,即80后、90后人群,通过互联网提高传播效率;通过免费的方式推广体检,向中老年提供免费的三甲医院基础体检,在积累健康数据的同时积累用户;因为洞察到了用户在新冠疫情时期身体和心理的波动,陆续推出针对家庭的顾问式健康服务,以及针对企业的复工防疫服务。
其他常见的思路还有,销售定价更高的健康险,向用户推荐车险财险,将用户引导至网上商城等等。
今年我们也发现,有在销售端做创新的平台逐渐从C端往B端服务转型,如帮助保险公司、经纪公司做获客、代运营等服务,这又是另一个故事了。
2、场景险也不失为一种破局的方法
比如现在母婴平台成为中介平台瞄准的市场,是因为通常第一张保单大多是妈妈购买,此后有机会带来一个家庭的保单。
普华资本董事李杨也表示:“在具体的医疗场景中,例如高血压病人的购药场景中,向用户推荐带病保险,这时用户的保险需求偏刚需,购买几率更大、推广成本更低,病人的复购成本甚至可以趋近于零。我们看好有足够健康数据的、有销售场景的健康险项目”。
3、降本增效
平安健康险正在用人工智能、大数据、区块链技术,让健康险的产销流程智能化,从而简化投保流程,搭建预测模型和疾病图谱、扩充可保人群范围,以及用全天候的智能服务替代人工客服。平安健康险已经推出了E智核、AI客服、E秒赔产品,分别针对保前、保中、保后环节的降本增效。
与这个逻辑类似的,众安也是通过科技手段降本增效。一方面,降低人工成本,承保和理赔的自动化率分别达到99%和95%,线上客服人工智能使用率达到85%以上。另一方面,降低承保亏损,2019年承保亏损同比减少7.4%,收窄1.366亿元。
“网红医保”好医保,因为占据支付宝的流量入口(好医保由支付宝联合中国人民健康保险联合推出),并且推出国内首款6年保证续保的长期医疗险,在获客方面具备优势,两年时间用户数超过3000万。好医保的新动作,也集中于降本增效。该公司为适应新人群习惯在晚上选购产品,客服团队从原来朝九晚九的工作时间延展为7X24小时,并引入了人工智能等技术帮助提升客服处理效率,使得客户自助报案受理率接近95%的水平。
4、依据上文的梳理,我们可以得出这样的结论: 10亿营收是一个可以达到的目标,当前很多企业已经具备了获得10亿营收所需要的用户量。
银保监会释放的“二万亿元市场”积极预期下,健康险的保险密度应当会呈现一定的增长,取得10亿营收的概率正在扩大。 在商业健康险的多种模式中,是直接“切保费收益”的保险中介公司,是现阶段最有希望做到10亿营收、1亿利润的,已经拿到1.1亿利润的慧择就是一个案例。
然而,类似慧择的大型保险超市形成了较为成熟的险企合作网络,议价能力较强,规模较小的第三方平台相对较弱,短期内较难达到1亿利润水平。长远来看,随着商业健康险的整体体量的上升,如果发展到趋于保险密度3000元/人的成 熟市场,是有可能出现达成10亿营收、1亿利润的企业的。
也就是说,长远发展下来,当趋于成熟市场时,是有抢滩股市的机会的,而这个潜在上市公司应该会出现在健康险中介公司之中。

什么样的公司
才有机会领跑商业健康险赛道?


在讨论完这个赛道能够给投资人带来回报的公司后,我们继续拆解投资难题——这个行业什么样的公司有可能给投资人带来回报。
1、牌照是核心门槛
牌照是入局保险行业的核心要素。因此,对于诸多互联网平台型企业或者创业公司而言,牌照收购成为入局保险赛道的敲门砖,或是延展业务边界的方式。
在我国,保险牌照分为三类:保险公司牌照、经纪牌照与代销牌照,其等级从高到低排列。随着保险行业监管趋严,等级最高的保险牌照近年来非常稀缺。据新快报,2019年仅1家公司获批牌照,2018年有4家,2017年共6家,2016年共20家。
保险经纪牌照则是互联网平台型企业布局较多的部分。无论是阿里、腾讯、百度,还是美团、滴滴等巨头,都在这一牌照上有所布局。阿里和腾讯入局保险时间早,牌照较为全面;美团、滴滴等巨头都从2017年即开始布局保险领域,大多都选择了收购保险经纪牌照的方式。
比如滴滴在收经纪牌照之外,还选择了入股保险公司的方式——3月10日,银保监会官网挂出批文,批准现代财险注册资本从5.5亿元增至16.67亿元,此轮增资扩股引入4家新股东,联想、滴滴系公司迪润科技,以及另两家法人股东,意味着滴滴在保险领域的布局更为深入。
而对于创业公司而言,经纪和代销牌照都是延展自身业务边界或开展核心业务的必要条件。
比如做SaaS的公司希望切入交易端,那么收购牌照则是主要的方式,目前一张保险经纪牌照的收购价格可超过3000万元,如果附带网销资格,价格还要更高。从未来的监管趋势看,保险行业还是会越来越规范化管理,意味着牌照的稀缺还要持续相当长一段时间。
2、投资人最青睐的三种模式
36氪访问了业内投资人,发现这三种商业模式普遍受到青睐:
1)保险销售的渠道创新:
当80后、90后成为保险主流购买人群,以内容获客为主的第三方平台兴起,但由于商业故事相对同质化,行业竞争日益激烈,获客价格战愈演愈烈,最终机会只会给行业的前几名。
2)保险中后台的大数据风控:
大数据时代让医疗端与保险端的数据打通,帮助优化产品研发、理赔风控等等环节。 但现阶段,很多初创企业的数据能力仍然受限,难以拿到核心的、高质量、大规模的医疗数据,这使得很多投资人还在观望中,等待值得出手的项目。
3)医疗健康管理服务:
大部分保险公司都没有自建医疗网络,因此要借助医疗企业来提供各类健康服务。 医疗企业在掌握大量用户的情况下,也通常会延伸去做产品设计、渠道销售等等。 对这类项目,投资人主要看医疗资源整合能力和渠道销售能力。 不过,这类企业的营利速度相对较慢。


健康险赛道投资标的及投资价值分析
1、行业图谱

从提供的产品和服务来看,我们认为商业健康险领域的玩家主要可以分为四类:场景/产品创新、系统服务、销售端模式创新,以及主流的第三方服务如TPA。

这四大类玩家基本覆盖了商业健康险链条中从前端产品创新、获客营销、理赔风控、后端服务等环节。由于保险科技领域的创业公司业务覆盖的范围较大,本图谱分类以公司主要业务为判断依据。

商业健康险图谱(36氪制图)

(1)场景定制/产品创新
场景定制/产品创新的第一批玩家大多与2013年到2016年间兴起,针对场景快速定制相应的保险产品曾让保险行业认为是To C保险的又一爆发性增长点。
典型案例如最初淘宝的运费险需求,淘宝运费险自2010年推出,2014年的双十一单日保费就超过了1亿元。另外,还有共享单车兴起后的骑行险,此外还有针对某项特定运动的意外险等,都是创新型险种。这些场景定制不仅考验创业公司的场景挖掘能力,也得比拼各家在场景数据、模型等方面的把控。在盈利模式上,这批玩家大多以2B2C方式为主。
(2)系统服务
针对保险领域的创新日新月异,但离不开原有的几个主要环节:产品开发、渠道、承保/核保、理赔、医疗服务。在这当中,不少创业公司以工具型产品切入市场,有创业公司的产品覆盖所有环节,比如做保险公司、保险经纪公司等的底层业务管理SaaS系统,所有业务都在上面运行;为互联网第三方平台提供保险产品供应链系统的。
也有公司以一个环节切入市场,比如为代理人设计展业SaaS,侧重获客营销环节,如产品海报生成、文章分享等;还有从客服环节切入,用于提高售前咨询、售后服务的效率。另外,这些工具型产品也有可能切入到前端的销售环节。
(3)销售端创新
随着保险主流购买人群的年龄逐步迁移到80后-90后,他们的消费习惯也深深影响了销售端的模式创新。这一领域的保险创新,可以概括为从保险超市到自有流量转化,再到内容渠道获客、精细化运营时代来临。
从保险销售渠道来看,主流渠道包括:个险(保险代理人销售)、银保渠道(以银行为主体销售相关保险产品)、团险、电话销售、网络销售(以保险公司自有的网络渠道为主)。
传统保险成单十分依赖线下代理人网络,即当面销售。而新一代保险消费者更加愿意学习和接收保险知识,对保险的保障功能认知更为强烈,主动购买保险的意愿更明显,从而带来互联网渠道的迅速上升。
据银保监会数据,2019年,互联网人身保险保费增速同比增长55.7%,而规模保费也创历史新高,达1858亿元。
To A端的销售创新主要集中于对代理人的工具赋能,比如为代理人提供一套展业工具,对C端用户提供相应服务,并且完成成单转化。比如保险线上分销平台i云保则是利用社交裂变完成销售。
To B端的销售端创新如保险极客,从企业团险SaaS系统建设开始,延伸到员工福利保障,再到健康管理平台,形成企业团险的服务闭环。
To C端的销售端模式创新主要可以分为自有场景/流量和泛流量两大类别。
从泛流量开始说起,互联网+保险的销售端创新首先自传统保险公司开始——即保险公司将自己的保险产品放在官网渠道上进行销售,但占据保险公司收入的比例较低。而后,一批创业公司选择走保险超市路线,将不同保险公司的产品接到自己的平台上,消费者可以自由选择想要的保险产品。这一路线的典型公司包括今年年初上市的慧择保险,以及大特保、小雨伞等公司。
而后,随着互联网业态的不断深入发展,平台型公司的流量基数逐渐增加到一定高度,保险成为这些平台的新盈利点,比如从互助场景延展到保险业务的水滴集团、轻松筹等,还有携程、滴滴等出行平台也开始切入保险业务。
此外,还有以BATJ等为典型的泛流量大平台,如腾讯旗下的微保、支付宝旗下的保险业务,也开始以代销保险产品或联合推出新保险产品作为自己业务版图的又一抓手,通过将保险产品放到与自己业务契合的节点中,不断延展边界。
而自2017年开始,一批依托内容获客的互联网保险平台兴起,如蜗牛保险医院、小帮规划、多保鱼等,这些平台的特征在于通过公众号或者抖音、快手等新内容渠道开展业务,以保险只是科普、产品测评等形式吸引用户,再通过一对一顾问的形式提供保险咨询服务,为保险公司/平台导流成单。相比此前的销售端模式创新,这类平台的特点是用户运营转化上更精细化。
(4)TPA
从产业链条来看,健康险从产品研发、销售到承保后,后续的理赔和服务涉及到的服务也十分多元,从被保险人的需求来看,就涉及到数个大的方面,都需要第三方力量的介入和支持,TPA则是提供第三方支持的机构简称。
TPA的全称为Third Party Administrator for Group Medical Insurance,指医疗保险第三方管理公司。其业务包括提供新契约与保全服务、处理理赔、提供客户服务、医疗服务机构网络、安排医疗费用结算服务等。
由于医疗端涉及到参与方众多,大部分保险公司都不会自建医疗网络,而是通过第三方服务商提供相关的产品和服务,TPA即相当于保险公司和医疗机构中间的桥梁,大型TPA公司甚至还会拥有包括医疗机构、医生、体检中心、药房等多种医疗业态组成的医疗网络。
我国的TPA市场主要包括三类公司:外资健康集团在华分公司、本地健康管理公司、国际及本地救援公司。(由于健康管理公司与TPA公司多有交叉,因此我们在图谱中同时标注了这两个维度。)
在这一领域做模式创新,我们认为有两个大的切入方向:从医疗端切入保险端,或者从保险端向医疗端切入。前者如善诊、暖哇,后者如平安从保险切入健康领域。
以善诊为例,善诊是一家面向中老年群体提供健康服务和健康保障的互联网平台,定位于解决80、90后一代人父母的身体健康和养老问题。主要产品包括定制体检、家庭健康顾问、保险风控等,通过体检积累的脱敏健康数据是从医疗端切入保险端的关键。而暖哇主要服务保险公司及互联网平台,为其健康险业务提供产品定制服务、两核运营服务。在专业支持上,暖哇科技除了与千余家医院达成合作外,还与超过10省市的医保和卫健委平台、数千家体检机构、特病数据平台达成合作。
而TPA又可以细分为三个切入点:
a. 数据服务:
大数据时代的来临为保险科技领域带来重大利好。无论是产品研发、渠道、承保、理赔风控和服务,日新月异的大数据发展都为保险领域的创新助力不少——比如,在产品研发环节,这一领域的服务商即可打通医疗端和保险端的数据,辅助保险产品的精算定价,愈加细分的数据也可以进一步用于保险种类的创新,如新兴的运费险、运动险、蓝领险等;在营销环节,大数据也可以用于精准营销、保险KYC等环节;承保核保时,大数据可应用在提升核保的自动化、规范化上,进一步减少人工成本,并提高承保核保的效率。
b. 医疗服务:
包括诊断、治疗、用药环节,涉及医院端数据、客户数据、医疗服务网络等打通。一些中高端健康险还会涉及健康管理类服务,如养老保险、疗养机构、体检等服务,也涉及到更大的大健康领域。
c. 理赔服务:
最典型的是保险金给付场景,TPA机构需要将包括保险公司、保险中介公司、医疗机构等支付环节打通。并且,理赔涉及到的许多单据采集、在线信息流转、控费等环节,也有不少公司以技术手段提升其中的理赔效率和体验。
2、哪种模式更容易出现大公司
对比上述四种模式,哪种模式更容易出现大公司呢?行业普遍认为,保险中介公司最具希望,因为它们直接“切保险公司的保费收益”,利润相对更大。而提供保险科技的技术型公司,它们是围绕着有牌照的保险公司、中介经纪公司服务的,而保险牌照是稀缺的,所以保险科技公司只能围着有限的客户打转,而多数客户已经有固定的技术供应商,这使得保险科技这份钱相对难赚一些。
3、估值昂贵的细分赛道
令投资人关心的是,健康险最容易规模化的细分赛道,即销售端创新的企业,一级市场的估值已经比二级市场要高了。这一方面是因为一级市场估值高于二级市场,另一方面也是因为二级市场反响不好。

两万亿蓝海市场的愿景
经历了几轮激烈的投融资,VC们进入了相对冷静的观望状态。即使如此,我们也认为这片充满希望的沃土,依旧存在商业机会。
两万亿蓝海市场是进入这个领域的创业者普遍持有的乐观预期。
“两万亿”这个说法,来自监管层在今年初释放的积极信号:银保监会副主席黄洪提出“力争到2025年,健康险市场规模超过2万亿元”。基于既有的增长速度、供需不平衡的现实、以及技术和政策方面的支持来看,健康险的市场空间是可观的,两万亿目标有望实现。
1、高速增长和供需失衡
几乎从2012年开始,商业健康险市场就开始快速扩张,而后在2016年迎来了它真正爆发的时刻。2011-2019年,商业健康险复合增长率高达40.4%,水平非常高。值得说明的是,2017年的复合增长率之所以尤其低,是因为彼时行业正在经历结构性调整,理财型重疾险得到规范,导致当年健康险保费收入增速放缓。如果剔除此部分,则近九年复合增长率超过45%。同期寿险增速19%、意外险增速18%、财产险增速仅13%。

数据来自银保监会(36氪制图)
这源于综合的社会变化导致市场对健康险的需求增加。近年来我国人口老龄化加剧、慢性疾病数量增多。供给侧,我国的个人医疗支出在2018年达到39.4%,远高于发达国家的10%-20%区间。在现行的医疗保障体系收支缺口扩大、控费力度加强的形势下,个人医疗比例很难降低。在这种情况下,能对医保起到补充作用的商业健康险被寄予厚望。

数据来自银保监会(36氪制图)
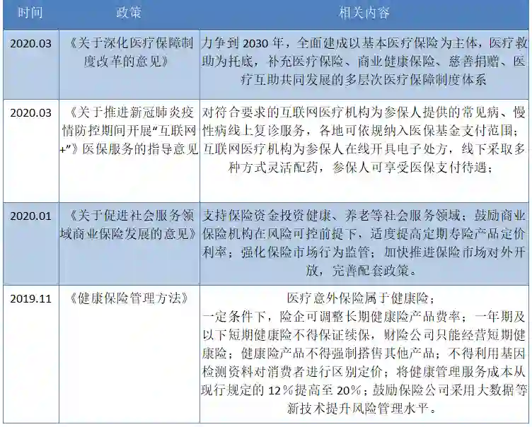
2、政策红利支持
从去年底以来,国家出台了一系列保险行业相关政策、以及健康险专项政策,鼓励健康险行业发展。在政策导引下,有望释放互联网及技术红利。36氪将主要相关政策梳理如下:

36氪制图

人口老龄化加剧,医保体系收支缺口扩大,互联网与大数据带来技术变革,政策红利......这一系列的因素,都在共同助推着商业健康险,行业无疑是在迈向更加成熟的市场。
然而,这片长远看好的蓝海,正在经历一个令资本冷静观望的节点,因为赛道上最容易规模化的、出现大公司的销售端创新项目,价格已经很昂贵,一级市场估值普遍高于二级市场,二级市场表现也不尽如人意。
留给天使玩家的机会已经寥寥,行业普遍在思考的是,接下来还有哪家能拿到上市门票。36氪认为,这个机会应该会落在健康险中介之中,尤其是规模较大的保险超市,它们直接切保险收益的模式利润更高。但这个时间点,恐怕要多等几年。因为头部的保险超市已经形成壁垒,行业获客成本也达到新高。预判当趋于保险密度3000元/人的成熟市场时,抢滩股市的概率才比较大。
(36氪一直对商业健康险领域保持着关注,通过跟数十家企业沟通,多渠道挖掘行业信息撰写了本篇文章。由于时间仓促,资源及视野有限,本文难免出现错误、片面等问题,欢迎各位读者指正交流。)


点个“在看”👇
商业健康险期待转折
登录查看更多
0

相关内容

健康是指一个人在身体、精神和社会等方面都处于良好的状态。 健康包括两个方面的内容:

一是主要脏器无疾病,身体形态发育良好,体形均匀,人体各系统具有良好的生理功能,有较强的身体活动能力和劳动能力,这是对健康最基本的要求;

二是对疾病的抵抗能力较强,能够适应环境变化,各种生理刺激以及致病因素对身体的作用。传统的健康观是“无病即健康”,现代人的健康观是整体健康,世界卫生组织提出“健康不仅是躯体没有疾病,还要具备心理健康、社会适应良好和有道德”。因此,现代人的健康内容包括:躯体健康、心理健康、心灵健康、社会健康、智力健康、道德健康、环境健康等。健康是人的基本权利。健康是人生的第一财富。
2020年中国《知识图谱》行业研究报告,45页ppt
专知会员服务
241+阅读 · 2020年4月18日
【ICMR2020】持续健康状态接口事件检索
专知会员服务
18+阅读 · 2020年4月18日
专知会员服务
29+阅读 · 2020年3月6日
【德勤】中国人工智能产业白皮书,68页pdf
专知会员服务
311+阅读 · 2019年12月23日
2019中国硬科技发展白皮书 193页
专知会员服务
86+阅读 · 2019年12月13日
2018-2019年国内化妆品行业研究报告
行业研究报告
15+阅读 · 2019年9月28日
2019年药品零售行业全景图
行业研究报告
31+阅读 · 2019年9月18日
医药零售行业报告
医谷
9+阅读 · 2019年7月8日
2018-2019中国智能手机品牌东南亚市场研究报告
行业研究报告
3+阅读 · 2019年5月14日
2018年瑞幸咖啡深度分析报告
行业研究报告
14+阅读 · 2019年2月3日
ofo商业模式破产
1号机器人网
6+阅读 · 2019年1月29日
刘强东清明节回湖南湘潭认祖,带给乡亲100亿“小礼物”
中国企业家杂志
7+阅读 · 2018年4月7日
Adaptive Neural Trees
Arxiv
4+阅读 · 2018年12月10日
ViZDoom Competitions: Playing Doom from Pixels
Arxiv
5+阅读 · 2018年9月10日
Arxiv
12+阅读 · 2018年9月5日
Arxiv
5+阅读 · 2017年12月29日
VIP会员
最新内容
基于数据优化的人机协同与机器人僚机
专知会员服务
4+阅读 · 今天2:08
美陆军设想无人系统司令部
专知会员服务
3+阅读 · 4月15日
【博士论文】已对齐人工智能系统的持久脆弱性
扭曲还是编造?视频大语言模型幻觉研究综述
专知会员服务
6+阅读 · 4月15日
相关资讯
2018-2019年国内化妆品行业研究报告
行业研究报告
15+阅读 · 2019年9月28日
2019年药品零售行业全景图
行业研究报告
31+阅读 · 2019年9月18日
医药零售行业报告
医谷
9+阅读 · 2019年7月8日
2018-2019中国智能手机品牌东南亚市场研究报告
行业研究报告
3+阅读 · 2019年5月14日
2018年瑞幸咖啡深度分析报告
行业研究报告
14+阅读 · 2019年2月3日
ofo商业模式破产
1号机器人网
6+阅读 · 2019年1月29日
刘强东清明节回湖南湘潭认祖,带给乡亲100亿“小礼物”
中国企业家杂志
7+阅读 · 2018年4月7日
Top
微信扫码咨询专知VIP会员