【重磅发布】图像图形学发展年度报告综述专刊《中国图象图形学报》2022年第6期

2022 年 6 月 21 日 中国图象图形学学会CSIG




中国图象图形学学会

中国图象图形学报联合重磅发布

2021年图像图形学发展年度报告

综述专刊

15个专委会倾力之作

15篇学科重要方向综述论文

梳理学科发展脉络

全面展示研究现状 前沿 热点 趋势


序言

近年图像图形技术发展势头强劲,理论创新与技术革新层出不穷,应用范围和领域越来越大,正在引领我们进入更加智能的未来。为了更好地促进图像图形学的发展,中国图象图形学学会建立了学科发展报告制度,每年由中国图象图形学学会咨询与评议工作委员会组织相关专业委员会撰写《图像图形学发展年度报告》,系统分析图像图形学各重要研究方向的发展现状、前沿动态、热点问题和发展趋势,为政府决策和项目立项提供参考和咨询,同时也供图像图形领域的科技工作者们快速了解图像图形学领域的研究进展。为了进一步促进我国图像图形技术的发展和应用、更好地服务图像图形领域的科技工作者,将2021年《图像图形学发展年度报告》修改精简后在《中国图象图形学报》上以此专刊发表。 

2021年度的《图像图形学发展年度报告》征文得到了学会各专业委员会的热烈响应。各专业委员会积极组织强大的专家团队,精心选题并撰写了图像图形学各重要研究方向的发展年度报告。经过选题评审、报告评审以及学报复审等严格的同行评审,此次《图像图形学发展年度报告》专刊共收录年度报告15篇,包括视觉理解与计算成像相关的年度报告8篇,数据挖掘与信息交互相关的年度报告7篇

......

本专刊15篇年度报告内容覆盖度广、对国内外研究现状的总结和发展趋势的分析深入全面、编写规范,集中反映了研究团队的交叉性、研究主题的广泛性和研究成果的前沿性。我们期待广大读者和科技人员通过本期《图像图形学发展年度报告》专刊,能够广泛深入地了解当前图像图形研究领域最新的技术和最前沿的应用方向,在今后的研究工作中更全面地把握国际前沿,更明确地有的放矢,为我国图像图形技术的发展做出新的贡献。

中国图象图形学学会理事长

王耀南 院士




关注公众号,回复“年度报告”,获取2022 / 2021两年综述专刊PDF。


视觉理解与计算成像


0 1
基于深度学习的视觉目标检测技术综述

该文介绍了深度目标检测在训练和测试过程中的基本流程,系统地总结和分析了基于单目和双目相机的视觉目标检测方法的国内外研究进展,并展望了视觉目标检测技术的发展与演进方向。


致谢:该文由中国图象图形学学会视频图像与安全专业委员会组织撰写,该专委会更多详情请见链接:

http://www.csig.org.cn/detail/2448


引用格式曹家乐, 李亚利, 孙汉卿, 谢今, 黄凯奇, 庞彦伟. 2022. 基于深度学习的视觉目标检测技术综述. 中国图象图形学报, 27(6): 1697-1722.

[DOI: 10.11834/jig.220069]


➪全文链接:

http://www.cjig.cn/html/jig/2022/6/20220601.htm




02
面向复杂场景的人物视觉理解技术

该文围绕人物视觉理解技术、个体行为分析与群体交互理解、情感的识别和合成等核心关键技术,总结了复杂场景下人物视觉理解领域的研究热点、应用场景及国内外相关研究进展,并展望了该领域的前沿技术与发展趋势。



致谢:该文由中国图象图形学学会动画与数字娱乐专业委员会组织撰写,该专委会更多详情请见链接:

http://www.csig.org.cn/detail/2387


引用格式:马利庄, 吴飞, 毛启容, 王鹏杰, 陈玉珑. 2022. 面向复杂场景的人物视觉理解技术. 中国图象图形学报, 27(6): 1723-1742. 

[DOI: 10.11834/jig.220157]


➪全文链接:

http://www.cjig.cn/html/jig/2022/6/20220602.htm




03
面向智慧交通的图像处理与边缘计算

该文从智慧交通系统的发展现状入手,分别围绕面向智慧交通的图像处理与边缘计算技术,阐述了其研究热点与前沿进展,总结比较了国内外的相关学术和产业成果,并对智慧交通系统中的图像处理及边缘计算技术未来的发展进行了总结分析与趋势展望。



致谢:该文由中国图象图形学学会图像视频通信专委会组织撰写,该专委会更多详情请见链接:

http://www.csig.org.cn/detail/2383


引用格式:曹行健, 张志涛, 孙彦赞, 王平, 徐树公, 刘富强, 王超, 彭飞, 穆世义, 刘文予, 杨铀. 2022. 面向智慧交通的图像处理与边缘计算. 中国图象图形学报, 27(6): 1743-1767.

[DOI: 10.11834/jig.211266]


➪全文链接:

http://www.cjig.cn/html/jig/2022/6/20220603.htm




04
视觉弱监督学习研究进展

该文围绕视觉弱监督学习,以物体检测、语义与实例分割和动作识别等为例综述了国内外研究进展,探讨了各种弱监督形式在实际应用中的可行性,并对其发展方向、应用前景和面临的挑战进行了分析



致谢:该文由中国图象图形学学会机器视觉专委会组织撰写,该专委会更多详情请见链接:

http://www.csig.org.cn/detail/2386


引用格式任冬伟, 王旗龙, 魏云超, 孟德宇, 左旺孟. 2022. 视觉弱监督学习研究进展. 中国图象图形学报, 27(6): 1768-1798.

[DOI: 10.11834/jig.220178]


➪全文链接:

http://www.cjig.cn/html/jig/2022/6/20220604.htm




05
智能遥感:AI赋能遥感技术

该文以遥感数据转化过程中对观测对象的整体观测、分析解译与规律挖掘为主线,通过综合国内外文献和相关报道,梳理了该领域在遥感数据精准处理、遥感数据时空处理与分析、遥感目标要素分类识别、遥感数据关联挖掘以及遥感开源数据集和共享平台等方面的研究现状和进展。



致谢:该文由中国图象图形学学会遥感图像专业委员会组织撰写,该专委会更多详情请见链接:

http://www.csig.org.cn/detail/2446


引用格式:孙显, 孟瑜, 刁文辉, 黄丽佳, 张新, 骆剑承, 高连如, 王佩瑾, 闫志远, 郜丽静, 董文, 冯瑛超, 李霁豪, 付琨. 2022. 智能遥感:AI赋能遥感技术. 中国图象图形学报, 27(6): 1799-1822.

[DOI: 10.11834/jig.220161]


➪全文链接:

http://www.cjig.cn/html/jig/2022/6/20220605.htm




06
脉冲视觉研究进展

该文从脉冲视觉模型表达视觉信息的生物学基础和物理原理出发,分析了脉冲视觉原理的软件模拟器及其模拟真实世界光子传播的计算过程,描述了基于脉冲视觉原理的高灵敏光电传感器件及芯片的工作机理和结构设计、基于脉冲视觉的影像重建原理以及脉冲视觉信号与普通图像信号融合的计算摄像算法与计算摄像系统,介绍了基于脉冲神经网络的超高速运动目标检测、跟踪与识别,通过对比国际国内相关研究内容和发展现状,展望了脉冲视觉的发展与演进方向




致谢:该文由中国图象图形学学会类脑视觉专委会组织撰写,该专委会更多详情请见链接:

http://www.csig.org.cn/detail/3185


引用格式:黄铁军, 余肇飞, 李源, 施柏鑫, 熊瑞勤, 马雷, 王威. 2022. 脉冲视觉研究进展. 中国图象图形学报, 27(6): 1823-1839. 

[DOI: 10.11834/jig.220175]


➪全文链接:

http://www.cjig.cn/html/jig/2022/6/20220606.htm




07
计算成像前沿进展

该文以计算成像的新设计方法、新算法和应用场景为主线,从端到端光学算法联合设计、高动态范围成像、光场成像、光谱成像、无透镜成像、低照度成像、三维成像、计算摄影等研究方向,重点阐述了计算成像领域的发展现状、前沿动态、热点问题和趋势。




致谢:该文由中国图象图形学学会三维视觉专业委员会组织撰写,该专委会更多详情请见链接:

http://www.csig.org.cn/detail/2696


引用格式:顿雄, 付强, 李浩天, 孙天成, 王建, 孙启霖. 2022. 计算成像前沿进展. 中国图象图形学报, 27(6): 1840-1876. 

[DOI: 10.11834/jig.220061]


➪全文链接:

http://www.cjig.cn/html/jig/2022/6/20220607.htm




08
移动在线实时绘制技术研究综述

该文以在线实时绘制技术为切入点,探讨了该技术在移动端、Web端、云端、多端协同四类平台下的发展重心和研究现状,并深度阐述了工业级在线云平台的实施方案。在数据挖掘与信息交互方面:《表格识别技术研究进展》围绕表格的区域检测、表格结构识别和表格内容识别三个表格识别子任务,从传统方法、深度学习方法等方面,综述了该领域的国内外发展历史和最新进展,同时对未来的趋势和技术发展目标进行了展望。



致谢:该文由中国图象图形学学会虚拟现实专业委员会组织撰写,该专委会更多详情请见链接:

http://www.csig.org.cn/detail/2385


引用格式:刘畅, 霍宇驰, 张严辞, 张乾, 郑家祥, 唐睿, 余耿, 王锐, 贾金原. 2022. 移动在线实时绘制技术研究综述. 中国图象图形学报, 27(6): 1877-1897. 

[DOI: 10.11834/jig.220177]


➪全文链接:

http://www.cjig.cn/html/jig/2022/6/20220608.htm




数据挖掘与信息交互

09
表格识别技术研究进展

该文围绕表格的区域检测、表格结构识别和表格内容识别三个表格识别子任务,从传统方法、深度学习方法等方面,综述了该领域的国内外发展历史和最新进展,同时对未来的趋势和技术发展目标进行了展望。



致谢:该文由中国图象图形学学会文档图像分析与识别专业委员会组织撰写,该专委会更多详情请见链接:

http://www.csig.org.cn/detail/2551


引用格式:高良才, 李一博, 都林, 张新鹏, 朱子仪, 卢宁, 金连文, 黄永帅, 汤帜. 2022. 表格识别技术研究进展. 中国图象图形学报, 27(6): 1898-1917.

[DOI: 10.11834/jig.220152]


➪全文链接:

http://www.cjig.cn/html/jig/2022/6/20220609.htm




10
多媒体隐写研究进展

该文围绕隐写编码、图像隐写、视频隐写、音频隐写、文本隐写五个方面,系统阐述了隐写术的国内外发展现状,总结了现有隐写技术的局限性以及未来的挑战和发展趋势。



致谢:该文由中国图象图形学学会数字媒体取证与安全专委会组织撰写,该专委会更多详情请见链接:

http://www.csig.org.cn/detail/2450


引用格式:张卫明, 王宏霞, 李斌, 任延珍, 杨忠良, 陈可江, 李伟祥, 张新鹏, 俞能海. 2022. 多媒体隐写研究进展. 中国图象图形学报, 27(6): 1918-1943. 

[DOI: 10.11834/jig.211272]


➪全文链接:

http://www.cjig.cn/html/jig/2022/6/20220610.htm




11
大脑多模态成像技术定量研究进展

该文围绕定量模型建立、定量参数的测量及成像方法、测量中的影响因素、以及相关技术的应用案例,针对性地总结和讨论了面向人脑微观结构和生理功能指标检测目标的定量成像技术发展现状、存在的关键技术问题和未来的可能发展方向。




致谢:该文由中国图象图形学学会医学影像专业委员会组织撰写,该专委会更多详情请见链接:

http://www.csig.org.cn/detail/2388。


引用格式:叶慧慧, 何宏建, 方静宛, 童琪琦, 周子涵, 刘华. 2022. 大脑多模态成像技术定量研究进展. 中国图象图形学报, 27(6): 1944-1955.

[DOI: 10.11834/jig.220153]


➪全文链接:

http://www.cjig.cn/html/jig/2022/6/20220611.htm




12
多模态人机交互综述

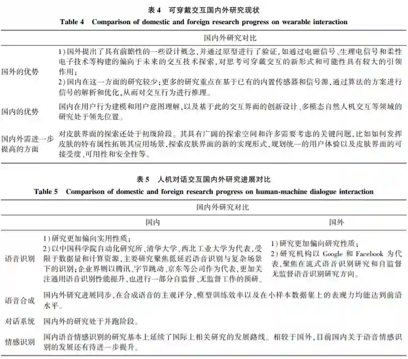
该文系统综述了多模态人机交互的发展现状和新兴方向,深入梳理了大数据可视化交互、基于声场感知的交互、混合现实实物交互、可穿戴交互和人机对话交互的国内外研究进展




致谢:该文由中国图象图形学学会人机交互专业委员会组织撰写,该专委会更多详情请见链接:

http://www.csig.org.cn/detail/2490


引用格式:陶建华, 巫英才, 喻纯, 翁冬冬, 李冠君, 韩腾, 王运涛, 刘斌. 2022. 多模态人机交互综述. 中国图象图形学报, 27(6): 1956-1987. 

[DOI: 10.11834/jig.220151]


➪全文链接:

http://www.cjig.cn/html/jig/2022/6/20220612.htm




13
文化遗产活化关键技术研究进展

基于先进的智能计算、数字媒体、虚拟现实/增强现实技术,结合文化遗产的传播过程和艺术特点,分析和综述了文化遗产收集理解、虚实结合智能展示交互、智慧化平台建设等活化关键技术发展现状、前沿动态、热点问题和发展趋势。




致谢:该文由中国图象图形学学会数字文化遗产专业委员会组织撰写,该专委会更多详情请见链接:

http://www.csig.org.cn/detail/2987


引用格式:耿国华, 何雪磊, 王美丽, 李康, 贺小伟. 2022. 文化遗产活化关键技术研究进展. 中国图象图形学报, 27(6): 1988-2007. 

[DOI: 10.11834/jig.220198]


➪全文链接:

http://www.cjig.cn/html/jig/2022/6/20220613.htm




14
情感计算与理解研究发展概述

文全面回顾了多模态情感识别、孤独症情感识别、情感图像内容分析以及面部表情识别等不同情感计算与理解方向在过去几十年的研究进展并对未来的发展趋势进行展望。



致谢:该文由中国图象图形学学会情感计算与理解专业委员会组织撰写,专委会更多详情请见链接:

http://www.csig.org.cn/detail/3186


引用格式:姚鸿勋, 邓伟洪, 刘洪海, 洪晓鹏, 王甦菁, 杨巨峰, 赵思成. 2022. 情感计算与理解研究发展概述. 中国图象图形学报, 27(6): 2008-2035. 

[DOI: 10.11834/jig.220085]


➪全文链接:

http://www.cjig.cn/html/jig/2022/6/20220614.htm




15
跨模态脑图谱数据融合研究进展

别针对脑影像融合和脑数据融合两类具有代表性的跨模态脑图谱融合技术,阐述和对比了国内外研究发展现状、存在的关键技术问题和未来的发展趋势




致谢:该文由中国图象图形学学会脑图谱专业委员会组织撰写。该专委会更多详情请见链接:

http://www.csig.org.cn/detail/2847


引用格式:罗娜, 宋明, 杨正宜, 蒋田仔. 2022. 跨模态脑图谱数据融合研究进展. 中国图象图形学报, 27(6): 2036-2056. 

[DOI: 10.11834/jig.220036]


➪全文链接:

http://www.cjig.cn/html/jig/2022/6/20220615.htm


特别鸣谢

2021年图像图形学发展年度报告组织得到中国图象图形学学会咨询与评议工作委员会的大力支持,特此感谢。


咨询与评议工作委员会就学科发展和学会发展组织撰写专家建议白皮书,组织科技成果鉴定。


声  明


本文系《中国图象图形学报》独家稿件,本号转载信息旨在传播交流,内容为作者观点,不代表本号立场。未经允许,请勿二次转载。如涉及文字、图片等内容、版权和其他问题,《中国图象图形学报》拥有最终解释权。





中国图象图形学学会2022年度系列奖励推荐工作启动
中国图象图形学学会科普活动、素材征集通知
中国图象图形学学会高校志愿者招募
中国图象图形学学会关于组织开展科技成果鉴定的通知

2022年CSIG图像图形中国行承办方征集中

登录查看更多
0

相关内容

重磅!中国工程院发布《2021全球工程前沿》,247页pdf
专知会员服务
117+阅读 · 2021年12月14日
2021年全球量子信息发展报告, 32页pdf
专知会员服务
79+阅读 · 2021年5月14日
【2021年度发展报告】多模态人机交互综述
中国图象图形学学会CSIG
1+阅读 · 2022年7月12日
图像图形学发展年度报告综述
极市平台
2+阅读 · 2022年6月21日
【动态】中国图象图形学学会八届五次理事长会议在海口召开
中国图象图形学学会CSIG
0+阅读 · 2021年12月28日
【重磅】中国图象图形学学会首家会员服务中心落户株洲
中国图象图形学学会CSIG
0+阅读 · 2021年12月16日
【重磅】17位学者当选2021年度中国图象图形学学会会士
中国图象图形学学会CSIG
0+阅读 · 2021年12月4日
【通知】2021年中国图象图形学学会交通视频专业委员会委员纳新
中国图象图形学学会CSIG
0+阅读 · 2021年11月5日
国家自然科学基金
12+阅读 · 2015年12月31日
国家自然科学基金
0+阅读 · 2015年8月31日
国家自然科学基金
0+阅读 · 2015年4月20日
国家自然科学基金
5+阅读 · 2013年6月9日
国家自然科学基金
0+阅读 · 2011年12月31日
国家自然科学基金
1+阅读 · 2011年12月31日
国家自然科学基金
0+阅读 · 2011年9月30日
国家自然科学基金
0+阅读 · 2011年4月30日
国家自然科学基金
1+阅读 · 2009年12月31日
Arxiv
1+阅读 · 2022年9月1日
Arxiv
0+阅读 · 2022年8月31日
Arxiv
103+阅读 · 2021年6月8日
Arxiv
25+阅读 · 2018年1月24日
VIP会员
最新内容
超越网格:作战环境对炮兵的影响
专知会员服务
1+阅读 · 今天15:35
KDD 2026 | MixRAGRec:面向LLM推荐的混合专家KG-RAG框架
BES:让语言模型通过双向进化搜索自我改进
专知会员服务
4+阅读 · 5月30日
以色列-美国-伊朗战争中的无人机:关键要点
专知会员服务
4+阅读 · 5月30日
《Palantir任务保障性软件安全标准(MA-S2)》
专知会员服务
14+阅读 · 5月30日
基于声学的无人机检测技术综述
专知会员服务
8+阅读 · 5月30日
《当代混合战争分析框架:俄乌战争经验教训》
相关资讯
【2021年度发展报告】多模态人机交互综述
中国图象图形学学会CSIG
1+阅读 · 2022年7月12日
图像图形学发展年度报告综述
极市平台
2+阅读 · 2022年6月21日
【动态】中国图象图形学学会八届五次理事长会议在海口召开
中国图象图形学学会CSIG
0+阅读 · 2021年12月28日
【重磅】中国图象图形学学会首家会员服务中心落户株洲
中国图象图形学学会CSIG
0+阅读 · 2021年12月16日
【重磅】17位学者当选2021年度中国图象图形学学会会士
中国图象图形学学会CSIG
0+阅读 · 2021年12月4日
【通知】2021年中国图象图形学学会交通视频专业委员会委员纳新
中国图象图形学学会CSIG
0+阅读 · 2021年11月5日
相关基金
国家自然科学基金
12+阅读 · 2015年12月31日
国家自然科学基金
0+阅读 · 2015年8月31日
国家自然科学基金
0+阅读 · 2015年4月20日
国家自然科学基金
5+阅读 · 2013年6月9日
国家自然科学基金
0+阅读 · 2011年12月31日
国家自然科学基金
1+阅读 · 2011年12月31日
国家自然科学基金
0+阅读 · 2011年9月30日
国家自然科学基金
0+阅读 · 2011年4月30日
国家自然科学基金
1+阅读 · 2009年12月31日
Top
微信扫码咨询专知VIP会员