比特大陆詹克团:出差时法人身份擅改,捅刀桥段真实存在

2019 年 11 月 7 日 猎云网

詹克团在声明中表示,“很尴尬,身为比特大陆创始人、第一大股东的我一直不知道。”

文丨猎云网 ID:ilieyun
作者丨奇点 编辑丨轻音
此前就被比特大陆联合创始人吴忌寒发邮件解除职务一事,今日比特大陆联合创始人、大股东詹克团正式发布声明。
詹克团在声明中表示,“很尴尬,身为比特大陆创始人、第一大股东的我一直不知道。”
他表示,“在政府部门登记的法定代表人居然会在自己因公出差、毫不知情的情况下被突然改变当巨变来临的时候我才知道,在影视剧里发生过无数次的,被自己曾经最信任的合作伙伴、一起奋斗的“兄弟”,背后狠狠捅刀的桥段真的会发生。
最后詹克团对比特大陆的兄弟姐妹和股东们作出保证,“请你们放心,我会通过法律途径尽快回到公司,结束这段非常时期,恢复公司的正常秩序!”
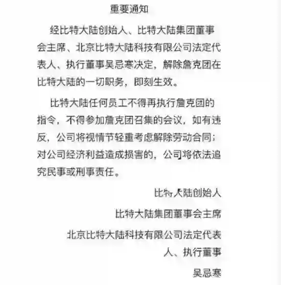
事实上在上月底,比特大陆联合创始人吴忌寒就向全员发送邮件,其在邮件中声明道:“经比特大陆创始人、比特大陆集团董事会主席、北京比特大陆科技有限公司法定代表人、执行董事吴忌寒决定,解除詹克团在比特大陆的一切职务,即刻生效。”
此外还对旗下员工责令:“比特大陆任何员工不得再执行詹克团的指令,不得参加詹克团召集的会议,如有违反,公司将视情节轻重考虑解除劳动合同;对公司经济利益造成损害的,公司将依法追究民事或刑事责任。”
截图来自网络
此前对此邮件,比特大陆对媒体回应称,他们相信,在吴忌寒先生的领导下比特大陆定将回归初心、聚焦主业,有序横向发展,成为一家世界顶尖的科技公司。
据了解,比特大陆此前也曾获得过由红杉资本领投10亿美元的融资,其中投资人也包括了对冲基金Coatue,及新加坡国有的新兴市场投资基金EDBI。
在2018年9月时,据比特大陆递交的招股书显示,其2018年上半年营收为28.45亿美元,另外比特大陆的最大股东及第二大股东分别为詹克团和吴忌寒,詹克团旗下基金持有36%股权,吴忌寒旗下基金持有20.25%股权。
就目前来看,全球独角兽的榜单里中国的区块链企业共有三家:比特大陆(估值为 800 亿人民币),嘉楠耘智(估值为 200 亿人民币)和亿邦国际(估值为 100 亿人民币),而这三家独角兽也均为矿机巨头。
在近日胡润研究院发布《2019 胡润全球独角兽榜》中,比特大陆以 800 亿美元估值排名第20位荣摘全球区块链第一独角兽桂冠。据官方资料显示,加密货币和人工智能产业是比特大陆两大块,其中也包括生产机器人、生产矿机、提供矿池和云端挖矿等服务。目前比特大陆的年均盈利约为30亿至40亿美元。
去年,在比特大陆正式完成 Pre-IPO 轮签约后,其估值从投资前的140 亿美元变更到150 亿美元的估值。而今年胡润研究院显示的比特大陆最新估值是800 亿人民币。除此之外,在《2019 胡润百富榜》中,比特大陆上榜 5 人,而比特大陆创始人詹克团则以300亿身家成为中国区块链首富。
此前有媒体透露,比特大陆可能正在为赴美IPO做准备或将再次进行战略调整,不过近日比特大陆两位创始人内斗已成为舆论焦点,比特大陆再次进行战略调整居多。

以下为其亲笔信全文:

2013年,我们把比特大陆带到这个世界。我记得,比特大陆这个名字是我坐在车里想出来的;我记得,研发第一代芯片时,服务器过热死机,半夜起床去开机;我记得,测试第一代芯片时,在深圳连日彻夜奋战的情形;我记得,捧着第一台S1矿机的合影;我记得,为庆祝矿池爆第一个块某兄弟酒醉去医院急诊;我记得,当芯片技术指标山穷水尽疑无路时,团队兄弟们多次欲以头撞墙的痛苦;我记得,AI团队如何从零发展到现在数百人的规模,并设计出性能指标世界第一的芯片;我记得,2018年底裁员的无奈与艰难;我记得,打开AI市场第一单的艰辛…
未曾想,一直埋头搞技术、做产品、拼业务的我,要开始学习用法律思维来思考。很尴尬,身为比特大陆创始人、第一大股东的我一直不知道,在政府部门登记的法定代表人居然会在自己因公出差、毫不知情的情况下被突然改变当巨变来临的时候我才知道,在影视剧里发生过无数次的,被自己曾经最信任的合作伙伴、一起奋斗的“兄弟”,背后狠狠捅刀的桥段真的会发生。
比特大陆是我们的孩子,我会拼尽全力保护她!我会拿起法律武器,让所有试图伤害和利用比特大陆的阴谋不能得逞!如果有人一定要战争,我们就给他们战争!我坚信,正义绝对不会站在阴谋诡计那边,任何人都不会相信!
比特大陆的兄弟姐妹和股东们,请你们放心,我会通过法律途径尽快回到公司,结束这段非常时期,恢复公司的正常秩序!我会和大伙一起努力,实现从“从矿机到AI,并从AI到区块链”的商业闭环。
矿机和AI的核心竞争力都是算力芯片,在团队的共同努力下,我们已经拥有全球最强的算力芯片设计能力,我们要实现BTC矿机市场份额达到90%这个目标!我们的AI业务,2019年可以实现约1亿元人民币营收的质的突破,2020年可以期待10亿元人民币,随后可继续实现倍数级的增长,从而让公司驶入一片可稳定发展的新天地。
在区块链业务线,我们积极拥抱国家政策,在电子政务等方向发力,共同服务于现在AI业务线的大部分客户。在下一个五年,让我们共同努力,再成长10倍,早日上市,把公司打造成千亿美元市值的伟大科技企业!
非常感谢在这个非常时期支持我的同事、股东、兄弟、朋友和亲人们!

- END -

 推 荐 阅 读

俞渝手撕李国庆“拿走1.3亿现金”私生活混乱,李国庆回应:狗急跳墙

2019,CEO成了高危职业

中国2.4亿单身群体中,你“单身经济”了吗?

染病丧命,巨头被查,电子烟迎来至暗时刻?

GP与LP“开撕”,钱到底进了谁的口袋?

从零到IPO:深入解读创企生命周期三阶段

剖切线上娃娃机:一个风口的消散,灭火造富的游戏

高管大清洗,资产狂甩卖,后诺伊曼时代的WeWork能否完成自救?
我就知道你“在看”
登录查看更多
0

相关内容

AI创新者:破解项目绩效的密码
专知会员服务
35+阅读 · 2020年6月21日
广东疾控中心《新型冠状病毒感染防护》,65页pdf
专知会员服务
19+阅读 · 2020年1月26日
【德勤】中国人工智能产业白皮书,68页pdf
专知会员服务
311+阅读 · 2019年12月23日
2019中国硬科技发展白皮书 193页
专知会员服务
86+阅读 · 2019年12月13日
【大数据白皮书 2019】中国信息通信研究院
专知会员服务
138+阅读 · 2019年12月12日
西工大、北航等被美国列入制裁“实体名单”
材料科学与工程
11+阅读 · 2019年5月25日
战略|咨询公司在中国的困境与出路
智慧云董事会
18+阅读 · 2019年3月13日
ofo商业模式破产
1号机器人网
6+阅读 · 2019年1月29日
刘强东人设崩了,京东没崩
PingWest品玩
6+阅读 · 2018年11月20日
为什么AI公司都在一边融资,一边投资?
腾讯创业
6+阅读 · 2018年9月25日
2017企业阵亡最全名单公布
小饭桌
7+阅读 · 2018年2月28日
噩耗再次传来!华为,挺住!
FinTech前哨
4+阅读 · 2018年2月4日
Arxiv
11+阅读 · 2019年6月19日
Factor Graph Attention
Arxiv
6+阅读 · 2019年4月11日
Arxiv
5+阅读 · 2016年12月29日
VIP会员
最新内容
人工智能在战场行动中的演进及伊朗案例
专知会员服务
2+阅读 · 今天13:08
美AI公司Anthropic推出网络安全模型“Mythos”
专知会员服务
2+阅读 · 今天12:58
【博士论文】面向城市环境的可解释计算机视觉
专知会员服务
0+阅读 · 今天12:57
大语言模型的自改进机制:技术综述与未来展望
专知会员服务
0+阅读 · 今天12:50
《第四代军事特种作战部队选拔与评估》
专知会员服务
1+阅读 · 今天6:23
相关资讯
西工大、北航等被美国列入制裁“实体名单”
材料科学与工程
11+阅读 · 2019年5月25日
战略|咨询公司在中国的困境与出路
智慧云董事会
18+阅读 · 2019年3月13日
ofo商业模式破产
1号机器人网
6+阅读 · 2019年1月29日
刘强东人设崩了,京东没崩
PingWest品玩
6+阅读 · 2018年11月20日
为什么AI公司都在一边融资,一边投资?
腾讯创业
6+阅读 · 2018年9月25日
2017企业阵亡最全名单公布
小饭桌
7+阅读 · 2018年2月28日
噩耗再次传来!华为,挺住!
FinTech前哨
4+阅读 · 2018年2月4日
Top
微信扫码咨询专知VIP会员