性价比最高、最适合你的 iPad 应该怎么选| 2022 iPad 选购指南

2022 年 10 月 28 日 少数派
10 月 18 日,新款搭载 M2 芯片的 iPad Pro 和 A14 芯片的 iPad 10 悄然登场,并随着汇率波动迎来了全线涨价。现在,全新的 iPad 产品线已经有六款产品在售,并且根据面向的不同用户群体,做出了泾渭分明的形态和定位,继续牢牢占据着平板电脑市场的头把交椅。
但更多的选择,对于消费者来说可能并不是一件好事。生活中的我总还是会遇到来自朋友们「你觉得我需不需要一台 iPad」以及「我买这款 iPad 好不好」这样的问题。如果你也有类似这样的困惑,那么读完这篇《2022 版 iPad 选购指南》之后,也许能帮助你找到心中的答案。
图源:9to5mac
为啥要买 iPad?
对于「为什么要买 iPad」这件事情,每个人的想法和答案都不一样。学生可以说能用来上网课做笔记,职场人可以说用来开会投屏分享或做记录,设计师和插画家能用来平面设计,普通用户说可以拿来看哔哩哔哩和爱奇艺,偶尔盖泡面也不错。
能想到这些答案,说明你对 iPad 能做到的事情有了一定的了解。那为什么还会有人问出「我需不需要一台 iPad」这种问题?
「有史以来最强大的 iPad 产品阵容」
不可否认,对于学生党和平面艺术家来说,iPad 确实是个不错的工具。尤其大学里的孩子们,不管是基于实用主义还是面子工程,几乎已经是人手一台 iPad + Apple Pencil。而后者则一般不太考虑这种「我为什么要买 iPad」和「买哪款 iPad」的问题,毕竟都当上艺术家了。我认识的这类朋友中,绝大部分都是直接奔着顶配的 12.9 寸 iPad Pro 下单的,然后一单赚回本,一用好多年。
除开这两类对 iPad 确实有着硬性需求的人,剩下的人需不需要买 iPad 确实需要谨慎思考。iPad 并不是一个可以胜任「大部分人工作」的生产力工具,属于是「可以做但做的很难受着实没必要」的产品类型。这是 iPad 的软件生态和 Apple 对其产品定位所决定的,自从 iPad 第一代诞生开始,它就是一个处在手机的电脑之间的设备。精明的 Apple 为了不让 iPad 产品线与 iPhone、Mac 左右互搏,赋予了它超越 iPhone 的大屏体验和比肩 Mac 的硬件,却牢牢地用 iPadOS 将它限死「囚牢」里,每年零零碎碎地往里面加功能。
硬件是电脑,看起来像电脑,但是不是电脑得看你平时用得是什么电脑
不过在这之中也能找到一个有趣的例外,就是像我一样的文字工作者:iPad 真的能够很好地解决随处记录的痛点。手机这种小屏幕最多只能记录散落在世界各个角落的碎片灵感,但编辑大段文字就捉襟见肘。然而我们总不可能每次都带着一台电脑出门,即便是 12 寸 MacBook 这样足够轻薄的产品。而如果带一台有键盘的 iPad 出去就显得合理许多,有灵感的时候直接找个地方坐下,甚至是放在腿上,也能快速地抓住一段内心丰富的世界。
我曾认真思考过为什么很多人喜欢带更重的 iPad 出门而不是带更轻的电脑的原因。所得出的一个结论是,这本身已经是 iPad 的形态和定位决定的:人们总是把电脑作为一种「能够满足大部分人的重度生产力工具」,带着这种设备出门,即便它再轻,也有着一种被工作捆住的负担。相比之下,iPad 的「生产力工具」属性并不算高,虽然它能分担一些生产力的轻工作,总归而言更像是一个「中转站」:有活了可以简单应付或记录,没事的时候放心撒欢。试想,如果有人在星巴克里喝着咖啡看综艺,你是不是也有一种自然的感觉,用 iPad 的人会比用电脑的人显得更「合理」?
说了这么多,其实就是要聊明白一个事情,很多时候普通人买 iPad 给自己找的「专业」和「自我提升」需求就是伪需求,和电纸书差不多。大方承认买 iPad 就是为了比手机更好的影音娱乐和游戏体验,比电脑更灵活的使用场景和更少的心理负担,只在偶尔需要的时候应付一下工作,充当生产力工具 —— 这就是绝大部分人手里 iPad 的命运。
准备花多少钱?
如果上面的文字没有成功劝退你,那么下一个要问自己的问题是,准备花多少钱买 iPad?
不得不说,在此刻的 iPad 产品线中,从售价仅 2599 元的入门款第九代 iPad,到全套售价高达 23600 元的 iPad Pro 12.9 寸套装能做的事情都差不多,而且核心的体验上不会有根本的差距。就算是最丐版且还有主屏幕按键的 iPad 第九代,它所搭载的 A13 芯片,在今天也依旧是十分能打的存在。这也就不奇怪 iPhone 14 Pro 发布会上,Joz 为什么敢嚣张地说竞争对手还在苦苦追赶三年前发布的 A13 芯片的性能了。
我不是针对谁,我的意思是在座的各位都是......
因此在根本上来讲,我们买的还是 iPadOS 在不同屏幕形态和硬件配置上的非核心功能体验。只不过这个问题能聊的确实不多,根据预算选产品,这是市场经济下不变的准则。
哦对了,iPad mini 盖泡面可能差点,略小了点,会漏气。
买哪款?
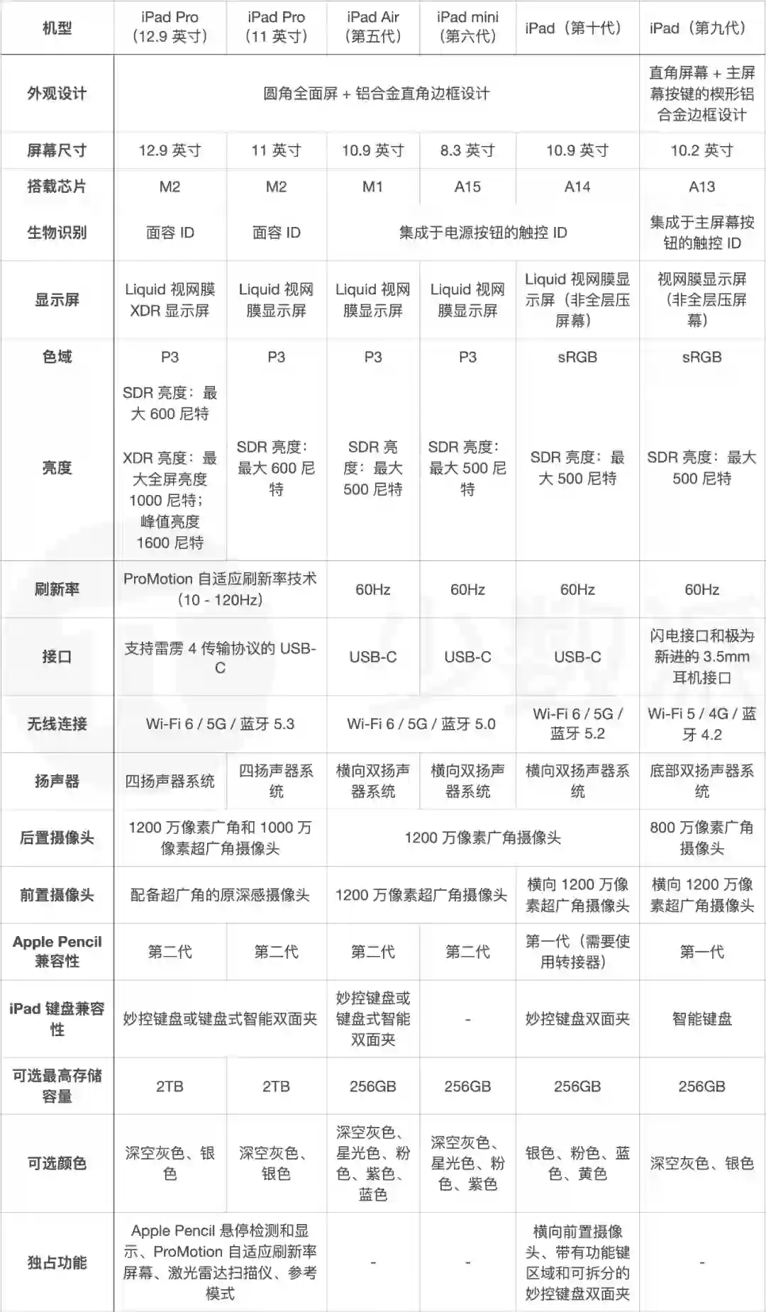
下面,我们就把现在在售的几款 iPad 掰开揉碎了讲。但在此之前,一张相对细致的对比表还是要有的:
01 iPad Pro
今年的 iPad Pro 属于常规更新,换上了 M2 芯片后,支持了一项新的 Apple Pencil 悬停检测和显示,除此之外便与 M1 版本的 iPad Pro 几乎没有差别。对于已经有 M1 系列 iPad Pro 的用户,如果不是数码评测博主或对悬停检测功能有刚需的平面艺术家这类细分人群,那么我的建议是选择不换新。
那么除去上面那两类人群,谁适合买新款的 iPad Pro?我的答案是所有觉得自己需要 iPad 而且有能力买得起 Pro 系列产品的人。
Apple 在有些地方不老实,比如说砍掉充电头不换 Type-C 是为了环保;而 Apple 又在很多地方非常老实,比如在向你介绍哪款 iPad 适合你的时候,给 iPad Pro 的介绍语是「前沿技术,终极 iPad 体验」:这句话说的十分切中要点,想要如今最顶级的 iPad 体验,那么选 iPad Pro 一定没错。
既然觉得自己需要,而且预算也能够买得起的前提下,那就直接买经济能负担得起的最好那款吧。如果你发现 iPad Pro 能搞定不少事情,不管是提升效率还是增加了产出,又或者赚到了更多的钱,那么你的下一台电脑自然可以是 iPad。但当你发现如果连最顶级的 iPad 也无法解决你的需求的时候,你自然而然就会更清楚自己是否需要 iPad 了。
我知道你想要啥,但我 就是不给 你,嘿嘿。图为运行在 iPadOS 上的 Swift Playgrounds
至于尺寸,如果有较多的移动携带需求,那还是考虑 11 英寸——虽然没有 12.9 英寸的 XDR 显示屏,但它的重量和体积就相对便携,可以轻松放进大部分的单肩包中,对肩膀的压力也没这么大。当然,要是你对 XDR 或大屏幕的吸引力优先级比便携要高,那上 12.9 寸也不是不行,毕竟屏幕更大体验确实是更优秀的。加上配件之后的重量和尺寸,直接当 MacBook Pro 13 来看就好。
选购了 iPad Pro 的用户,如果不是只用来内容消费,我的建议是最好搭配 Apple Pencil 和秒控键盘的。从 Pro 系列诞生的第一天起,这两款产品就是 iPad Pro 的精髓所在,即便今天它们已经支持了很多非 Pro 系列的 iPad,但它们在 iPad Pro 上获得的体验一定是最佳的。其中,秒控键盘强烈推荐白色版本,不管是配合什么颜色的 iPad Pro 都可以用赏心悦目来形容,且它的白色材质要比我们想象中的要耐脏得多。
值得一提的是,12.9 英寸的 iPad Pro 所适配的秒控键盘是全尺寸键盘,打字体验其实要比 11 英寸的好不少,不太会存在小尺寸键盘误触的问题。如果你平时有较多文字输入需求,不在乎重量的话,那么 12.9 英寸的 iPad Pro 搭配秒控键盘是个不错的选择。
而对于预算稍有不足,但又想要 Pro 系列的 ProMotion 自适应高刷、参考模式等专业功能,那么可以等一等官翻或二手的 M1 芯片 iPad Pro,用更便宜的价格换来几乎与 2022 款一致的体验。虽然买数码设备大都秉承「买新不买旧」的观念,但 2022 款 iPad Pro 的升级幅度实在是不尽人意,而 M1 芯片的 iPad Pro 无论在哪一方面依然还是傲视群雄的存在(除了新款之外),因此完全不必担心卡顿或核心体验降级的问题。

02 iPad Air 5

在前有性价比爆表的老款 iPad Pro 11 英寸,以及选配 256G 后有新款 iPad Pro 11 英寸的围追堵截之下,我一直不太明白 Apple 为什么还要保留着 iPad Air 这条产品线,直到近年的返校季和 618,我才明白了它被保留的意义 —— 这或许是大部分学生党能负担的起的最佳 iPad 产品。
相比于 11 英寸 iPad Pro,Air 5 砍掉了 ProMotion 自适应刷新率屏幕、四扬声器、后置双摄及激光雷达、面容 ID 和雷雳 4 接口,其它基本则保持了一致。对于我这种不问世事的数码爱好者来说,ProMotion 自适应刷新率屏幕等功能的缺失是我所无法忍受的,然而大部分普通用户其实并不能像我一样如此细致地察觉到,以致于我不少大学的学弟学妹都选择了 iPad Air 4 或 iPad Air 5。
当我问起他们为什么不买 iPad Pro 时,他们的回答也十分干脆:「两个看着不是一样吗?好像没什么区别呀」以及「iPad Air 有我喜欢的粉色 / 紫色 / 蓝色啊」。
对于想买 iPad Air 但又纠结要不要加预算上 iPad Pro 的消费者,我的建议是直接到 Apple Store 或是授权经销商直接体验两款产品的差别,主要是看屏幕流畅度、外放感受和拍摄效果。如果你没法明显感觉出来两者在这几项功能上的差别,那么不要犹豫,不管店员怎么劝你买贵的买好的,你都置若罔闻,直接入手 iPad Air 5 即可。因为对你而言,iPad Pro 和 iPad Air 5 不存在什么十分不同的地方,在五个颜色里挑一个喜欢的下单带走即可。
不过,最适合入手 iPad Air 的时机依旧是电商活动和返校季。尤其是返校季,使用学生优惠获得折扣的同时,还可以免费嫖一个 AirPods 2 无线耳机。因此可以密切留意最近的双 11 活动,如果 iPad Air 降价到 4000 元左右的时候,就可以出手了。
如果你是非学生用户,其实也同样适用这条规则。可以说,iPad Air 5 就是给一些对 Pro 系列上搭载的技术不敏感的用户准备的产品,就如同产品描述中的那句「重量级实力,轻装上阵」一样。Apple 给他们提供了和 Pro 系列相同的强悍性能、相似的外观以及通用的配件,而用户则获得了更低的价格、几乎和 Pro 系列「一致」的体验、喜欢的颜色和开心的笑脸,不愧为双赢。
但决定购买 iPad Air 5 的话,在容量的选择上需要注意,64G 在今天着实不够看。如果你打算大学四年买来记笔记,或者有存储较多照片的需求,那最好还是考虑 256G 的版本。想省钱的话,订阅更大的 iCloud 存储空间,将照片存到云端也是很好的方案。

03 iPad mini

iPad mini 不管是放在 iPad 还是 Apple 的其他产品线里都属于是比较特殊的存在。其一是它虽然作为 mini 级别的产品,却是第一个采用了全新形态设计的 iPad,相比当时厚重的 iPad 第四代显得相当精致小巧。后来,这个设计还被沿用了六年,才被 2018 款的 iPad Pro 直角边框设计取代。直到今天,仍旧在售的第九代 iPad 依然还采用着这样的设计。
其二是它定位的越级。众所周知,Apple 产品中带 mini 型号的产品普遍都是入门款,无论是 Mac mini、HomePod mini 还是 iPhone 的 mini 系列产品,无一不是以轻巧灵动且售价低廉作为卖点。可在 iPad 产品线中,mini 的定位是明显高于数字系列的,不但拥有全层压显示屏和第二代 Apple Pencil 支持,还更早一步用上了全面屏和锁屏键触控 ID 的设计,售价也比数字系列更高。
其实第一代的宣传语放到今天的 iPad mini 上也很不错。有意思的是,iPad mini 的每一代宣传图上都有一个握住它的手,但实际上这么拿手会难受得不行
然而,Apple 对于 iPad mini 的态度一直都是暧昧不清。第一代的 iPad mini 用上了最新的设计,但却用着 4S 上的 A5 芯片和非视网膜显示屏;而第二代却突然大跃进,用上了视网膜显示屏的同时,芯片也吃上了 iPhone 5S 和 iPad Air 一样的 A7。然而从第三代开始,Apple 又突然放缓了 iPad mini 的更新脚步,「不情不愿」地给了一些新配置。到后来,iPad mini 甚至长期不更新,以致于人们一直都怀疑 Apple 是不是要砍掉这一条 iPad 产品线。
只不过后来的故事大家都知道了,iPad mini 并没有消失,暌违了近三年之后,直接以全新的形态和最顶级的 A15 芯片强势回归,一下就成为了最佳内容消费设备和手游神机
不难看出,从消费者给出的定位就已经知道 iPad mini 适合哪些用户群体了。如果你想用 iPad 来解决一些生产力工作,那么 iPad mini 一定不能成为你首要考虑的选择。虽然它比 iPad 数字系列的硬件配置要更高,但小尺寸的屏幕是它距离生产力最遥远的鸿沟。而学生党亦是如此,如果你想要买它来做笔记,那么 8.3 英寸的显示屏的确会让你处处觉得膈应:因为在屏幕上写字时,由于笔尖较粗且屏幕的细腻度不足,本身单个字的体积就会比在纸上写的更大,如果屏幕又小,频繁放大缩小移动的感觉,肯定不会好到哪里去。
但若你买 iPad 就是为了图个乐,想要个比手机更大的屏幕来看看电子书,刷刷视频或电视剧,极少数时间偶尔用来回个字数较多的消息或记录点什么,那么「回归 iPad 初心」的 iPad mini 简直就是为你量身定制。不得不说,这种可以一手掌控的感觉确实不错,重量也就比带了手机壳的 iPhone 14 Pro Max 略重一些,而且不需要小拇指来承担。
至于 Apple Pencil,我认为大部分购买了 iPad mini 的用户并不需要,除非你确实需要 mini 的便携但又有一些如测绘、速记、简单建模或其它平面设计类的用途,否则我觉得要么干脆就把 iPad mini 当纯内容消费和展示的设备,要么就买屏幕尺寸更大的 iPad 来搭配 Apple Pencil 来使用。
所以,iPad mini 虽然与 iPad 如今不断强调的「生产力」不太沾边,但某种意义上它或许才是更适合大部分人的 iPad。只不过现在 3999 元的价格并不是入手的好时机,可以等渠道价格稳定在 3300 元左右再入手。

04 第十代 iPad

作为前不久刚更新的产品,iPad 第十代的发布却引来了一大片吐槽。人们对它最大的不屑,除了让人脑血栓的 Apple Pencil 连接方式之外,还有它依旧缺席的全层压屏幕。但其实仔细看,除了这两点之外,第十代 iPad 似乎也没有更多可以吐槽的点,Apple 已经把这一代 iPad 能给的都给了,而且给得恰到好处,上不至于拳打 iPad Air 老前辈,下不至于比上一代还卑微。
从我个人的角度看,我认为它是除了 iPad mini 之外第二适合普通内容消费人群的 iPad,同时还兼顾了一定的生产力需求。新的设计语言和活泼的配色、依旧够用的 A14 芯片,全新加入的横向双扬声器和前置摄像头,怎么看都像是后疫情时代之下催生出来的网课和视频会议神器。而且它干活的时候能接上全新的秒控键盘双面夹,瘫着休息的时候则可以单独扯下来键盘胜任逛 B 站的需求,不至于像其他 iPad 一样得拿着键盘一块走。
哦对了,我真的很喜欢第十代 iPad 上的这个秒控键盘双面夹。全新的形态不说,它的键盘还配备了功能键区域和 esc 键 —— 这可是我原来用 iPad Pro 都没有的体验啊;当然这款键盘的价格也比较昂贵,下单的时候可能不少人还是会被这个价格给吓到的。
第十代 iPad 和 iPad Air 类似,主要是提供给那些对技术不那么敏感的,但觉得自己需要一台 iPad 的消费者。只不过相比选择 iPad Air 的用户来说,他们并不想花太多钱,而 Apple 也把他们的消费欲望拿捏的恰到好处,推出了这款「iPad Air 青春版」:或许鲜明的新颜色和设计,比起换了什么芯片、用了什么屏幕、能不能支持台前调度来得更直观,反正核心的 iPadOS 使用体验上都大差不差,何况 A14 的性能用个三五年不成问题。
倘若你只是需要一台能胜任内容消费和轻度生产力的 iPad,又不想要 iPad mini 那么小的屏幕,预算也卡在了 3500 上下,那么第十代 iPad 确实值得考虑。而且可以预见,明年的 618 和返校季,iPad 第十代应该会成为更多学生党的新选择。
其实这张图已经告诉你这款 iPad 适合的对象是谁了

05 第九代 iPad

本以为随着第十代全面屏 iPad 的发布, iPad 会先一步 iPhone 进入全线全面屏时代,将已经 15 岁高龄的主屏幕按钮的半个身子送进装着 Mac OS 9 的棺材里,结果未曾想又被继续保留在售的第九代 iPad 硬生生拽了回来 —— 它和 iPhone SE 上的主屏幕按钮不离不弃,一同坚守着这乔布斯留下来的最后「遗产」。
玩笑归玩笑,但在一众全面屏产品的 iPad 中,第九代 iPad 着实显得违和。这样的设计放在十年前确实是受得住优雅的赞誉,然而放在今天,仿佛就像在一众都是年轻人的 live 现场里突然出现了个穿着红色花棉袄的老大娘,如果她不说自己也是来听 live 的,你可能觉得她是来抓自己没结婚的孩子回去相亲的。
什么叫行走的历史活化石?这就是。还有一个隔壁名叫 SE 的,但好歹人家有 A15
不过,这个「老大娘」却依旧有着她实力的一面。它不但有着 iPad 产品线中最低的售价,A13 的处理器也能满足大部分人的使用,且同样能够支持绝大部分 iPadOS 16 最新的功能,说它是最好的 iPad 入门产品也不为过。从 Apple 对第九代的 iPad「实用好用,够超值」的定义中,也不难看出 Apple 继续保留它的部分原因。实际上,iPad 第九代和第十代除了外观形态的差距之外,其实在核心体验上依旧没有非常大的不同, 何况它连接 Apple Pencil 还不用线和转接头 ,而售价却拉开了千元,对于一些对 iPad 有需求且预算紧张的消费者而言,依旧有着一定的吸引力。
区隔 iPad 第九代和第十代用户的核心不同,其实就是购机预算,但也不乏明晰了自己需求只买个最基础的 iPad 的消费者。不过值得注意的是,抛开这些有独立 iPad 购买需求的人来说,第九代 iPad 其实也非常适合父母买给小朋友或年轻人买给长辈使用。他们不会那么在意性能和色彩,只是有一台足够流畅、易于使用且各方面都均衡的平板即可,万一摔碎了维修的价格也没有 Pro 和 Air 系列高昂。而且即便是最便宜的入门款 iPad,Apple 给它的性能以及对它的色彩调校,也远比其他同类的平板产品要优秀。
但还是记住这一条吧:预算允许的情况下,还是购买新形态的设备。能不选择第九代 iPad 就尽量不要选。

06 官翻 iPad

自从我上一次在 Apple Watch 选购指南中提到官翻商店中的 Series 7 仅需 2000 出头之后,我就发现以往种类繁多的官翻 Apple Watch 如今已经常处在断货状态,甚至导致我自己迟迟找不到自己喜欢的款式而放弃了换新。
与 Apple Watch 一样,官翻商店里的 iPad 也非常精彩。仅需 4300 元出头,你就可以入手一款带有蜂窝数据的 2018 款 iPad Pro。虽然它搭载的是 4 年前的 A12X 处理器,但由于 A12X 实在是太强了,小改款 A12Z 甚至能跑 macOS,以致于放到今天依旧是天花板级别的性能,更何况它还支持 iPadOS 16 的台前调度功能。而 2020 款顶配的 12.9 寸 1TB 蜂窝数据版 iPad Pro 也仅需 8919 元,相当于如今 12.9 英寸 iPad Pro 的起售价,不可谓不香。
截至发稿,8919 元的 2020 款 12.9 英寸 iPad Pro 已经被买走了
而且,M1 款的 iPad Pro 已经下架,那么它离官翻商店还远吗?或许再等等,你就能找到一台价格实惠、享有与全新设备一致的官方保修、支持 24 期免息分期、搭载蜂窝数据的 M1 iPad Pro 了。
哦对了,其实 Apple Pencil 也可以在官方翻新商店里购买,价格相比全新也便宜了近 200 元,用省下的钱去吃顿好的,或者买点少数派的周边或付费教程来充实一下自己,也是极为不错的选择 (水獭记得给我打钱)
在哪里买
除了官方渠道之外,第三方的授权经销商也同步上线了 iPad 新品的预约,发售日期也同步了官方。不过比起 iPhone 新品的活动力度来说,iPad 差得不是一点半点,且 iPad Pro 和 iPad 第十代是新品,也会不参与双 11 的活动,因此想要在双 11 薅新品羊毛,几乎是不可能的。
不过对于老款的 M1 iPad Pro、第九代 iPad 以及还未更新的 iPad Air 5、iPad mini 6,则可以关注一波折扣。目前,Apple 的京东自营旗舰店和天猫旗舰店都还未涨价,维持了汇率涨价前的 iPad 价格,且京东自营旗舰店的 M1 款 iPad Pro 补贴后最低 6000 元可以入手。如果近期有购机需求,可以关注 iPad 系列针对双 11 的活动,看能不能蹲到更低的价格。
当然,每次 Apple 新品上架,人狠话少的拼多多都会直接开启百亿补贴。作为「库克钦定进货渠道」,直接相比原价补贴 700 元的价格,还是很具有诱惑力的。只要不被砍单,买到就算赚到。
尾巴
这一次的尾巴就不聊什么「你的购买计划是啥」这样的老调子了,单纯分享一些我和 iPad 的故事吧。
其实在彼时今日,我把自用一年的 2020 款 iPad Pro 11 英寸 + 白色秒控键盘 + Apple Pencil 一整套以 5500 元的价格出给了一位少数派会员群里的朋友。当时缺钱是一方面,但 iPad 对我来说作用实在不大,因此才决定将它出掉回血。无独有偶,当时的一位朋友也把他的 iPad Air 出掉了,我问她出掉的原因,她的回答却和我高度一致:
感觉没什么用……不如出了还花呗。
目前我唯一还持有的 iPad:放在客厅当智能家居控制面板的 iPad Air 2
在写 iPad 选购指南的前半部分时,我一直都在担心自己是不是会写成「iPad 劝退指南」,但我依旧相信,肯定不断有人觉得自己依旧需要一台 iPad,我也会继续收到来自朋友们针对买 iPad 的各种问题。只希望你在看完这篇文章之后,能够帮助你做出产品选择的同时,也能帮你找到当决定要买 iPad 的初心。
原文链接:
https://sspai.com/post/76423?utm_source=wechat&utm_medium=social
者:宛潼
责编:广陵止息
/ 更多热门文章 /

登录查看更多
0

相关内容

iPad 是苹果公司研制的平板电脑,它定位介于苹果的智能手机 iPhone 和笔记本电脑产品之间,通体只有四个按键,与 iPhone 布局一样,提供浏览互联网、收发电子邮件、观看电子书、播放音频或视频等功能。 2010 年 1 月 27 日,在美国旧金山欧巴布也那艺术中心(芳草地艺术中心)所举行的苹果公司发布会上,传闻已久的平板电脑──iPad 由首席执行官史蒂夫·乔布斯亲自发布。

另外,更小尺寸的七寸屏幕 iPad mini 也在 2012 年 10 月 23 日发布。

___
关于如何识别不同 iPad 型号,可以参考下面这个 Apple 提供的页面:

Identifying iPad models (包含 iPad mini)
《多目标强化学习和规划的实用指南》59页最新论文
专知会员服务
55+阅读 · 2022年8月10日
【2021新书】《用正确的方式学Python》,456页pdf
专知会员服务
81+阅读 · 2021年6月9日
一份硬核计算机科学CS自学修炼计划
专知会员服务
45+阅读 · 2021年1月12日
【经典书】线性代数,352页pdf教你应该这样学
专知会员服务
107+阅读 · 2020年12月20日
干货|书籍《百页机器学习》推荐(附最新135页PDF下载)
专知会员服务
68+阅读 · 2020年9月22日
【实用书】Python编程,140页pdf
专知会员服务
43+阅读 · 2020年8月20日
新款 iPad Pro 今年发布!这些新功能安排上了
ZEALER订阅号
0+阅读 · 2022年1月15日
iPad mini 6 & iPad Air 4 哪款更适合你?
ZEALER订阅号
0+阅读 · 2021年9月28日
选购指南:2019 年,MacBook Pro 应该买哪款?
少数派
13+阅读 · 2019年5月30日
国家自然科学基金
0+阅读 · 2013年12月31日
国家自然科学基金
2+阅读 · 2013年12月31日
国家自然科学基金
0+阅读 · 2013年12月31日
国家自然科学基金
0+阅读 · 2013年12月31日
国家自然科学基金
0+阅读 · 2012年12月31日
国家自然科学基金
0+阅读 · 2012年12月31日
国家自然科学基金
0+阅读 · 2012年12月31日
国家自然科学基金
0+阅读 · 2012年12月31日
国家自然科学基金
0+阅读 · 2011年12月31日
Arxiv
0+阅读 · 2022年12月20日
CSKG: The CommonSense Knowledge Graph
Arxiv
18+阅读 · 2020年12月21日
Arxiv
20+阅读 · 2019年11月23日
Arxiv
30+阅读 · 2019年3月13日
VIP会员
最新内容
美陆军设想无人系统司令部
专知会员服务
1+阅读 · 今天13:45
【博士论文】已对齐人工智能系统的持久脆弱性
专知会员服务
0+阅读 · 今天13:52
扭曲还是编造?视频大语言模型幻觉研究综述
专知会员服务
0+阅读 · 今天13:41
《采用系统思维应对混合战争》125页
专知会员服务
2+阅读 · 今天12:47
战争机器学习:数据生态系统构建(155页)
专知会员服务
6+阅读 · 今天8:10
内省扩散语言模型
专知会员服务
5+阅读 · 4月14日
国外反无人机系统与技术动态
专知会员服务
4+阅读 · 4月14日
相关VIP内容
《多目标强化学习和规划的实用指南》59页最新论文
专知会员服务
55+阅读 · 2022年8月10日
【2021新书】《用正确的方式学Python》,456页pdf
专知会员服务
81+阅读 · 2021年6月9日
一份硬核计算机科学CS自学修炼计划
专知会员服务
45+阅读 · 2021年1月12日
【经典书】线性代数,352页pdf教你应该这样学
专知会员服务
107+阅读 · 2020年12月20日
干货|书籍《百页机器学习》推荐(附最新135页PDF下载)
专知会员服务
68+阅读 · 2020年9月22日
【实用书】Python编程,140页pdf
专知会员服务
43+阅读 · 2020年8月20日
相关基金
国家自然科学基金
0+阅读 · 2013年12月31日
国家自然科学基金
2+阅读 · 2013年12月31日
国家自然科学基金
0+阅读 · 2013年12月31日
国家自然科学基金
0+阅读 · 2013年12月31日
国家自然科学基金
0+阅读 · 2012年12月31日
国家自然科学基金
0+阅读 · 2012年12月31日
国家自然科学基金
0+阅读 · 2012年12月31日
国家自然科学基金
0+阅读 · 2012年12月31日
国家自然科学基金
0+阅读 · 2011年12月31日
Top
微信扫码咨询专知VIP会员