Python用不好?看官方中文文档啦

2019 年 3 月 26 日 机器之心

机器之心报道

参与:思源

Python 作为世界上最好用的语言,官方支持的文档一直没有中文。小伙伴们已经习惯了原汁原味的英文文档,但如果有官方中文文档,那么查阅或理解速度都会大大提升。本文将介绍隐藏在 Python 官网的中文文档~


  • 官方中文文档地址:https://docs.python.org/zh-cn


以前也是有一些第三方维护的 Python 中文文档,不过可能因为人力等限制,并做不到同步更新与维护。目前也有很多高质量的 Python 中文资源,但大部分都是大牛写的书或教程,官方文档的翻译并得不到保证。


最近很多开发者发现 Python现在已经有官方中文文档了,但直接从 Python 文档界面并看不到。如下在 Python 文档中,只有英语、法语、日语和韩语可选,我们并看不到中文选项。



但是如果我们在地址栏中手动键入 zh-cn,即:https://docs.python.org/zh-cn,那么我们就能看到官方的中文文档了。如下,我们现在从下拉项也可以直接看到中文选项。因为 Python/C API 接口等高阶内容还是英文,所以很可能目前中文文档还在完善中,并没有完全开放。



官方中文文档有什么


目前,官方中文文档已经有 3.8.0a2、3.7.3、3.6.8、2.7.16 几个主流版本的资料,相比英文文档只缺少 3.5.7。对于每一个 Python 版本,文档都包含很多内容,其中入门教程与语言参考已经完成汉化,其它基础内容也都有中文译文,例如各版本的新变化、安装和分发 Python 模块、常见问题等等。



但是还有一些高阶主题基本都保留了英文,例如 Python/C API 接口、标准库参考、扩展和嵌入等。这些内容有的比较难懂,也许它们对译者的要求更高,完成的进度也慢一些。


对于初学者而言,入门教程和 Python 语言参考可能是大家最需要的。其中入门教程非正式地介绍了 Python 语言的基本概念和功能。读者最好在阅读时准备一个 Python 解释器进行练习,不过所有的例子都是相互独立的,所以这个教程也可以离线阅读。


Python 语言参考相比入门教程提供了更正式的语法和「核心语义」,这一份参考非常简洁,它希望保证知识点的准确和完整。除了前面这两份基本学习资料,英文版 Python 文档还为 C/C++提供了两个额外的手册,不过这些高阶内容暂时还没有中文。


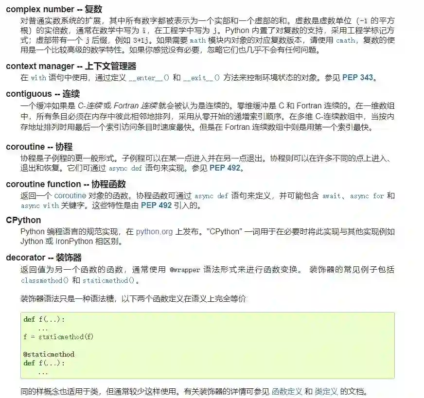
最后,Python 中文文档还有个小彩蛋,它把 Python 中的术语都翻了一遍。很多时候,这些术语都有不同的译文与表达方式,例如 decorator 既可以保留原文,也可以翻成装饰器或修饰器。也许以后,这一份官方词汇表可以帮助我们找到更合适的表达方式。




中文文档怎么搜


可能对大多数开发者而言,检索 Python 的函数或用法是文档的常用方法。例如如果我们希望找到函数式编程的使用方法,那么可以在中文文档中搜索 Lambda:



其中流程控制工具有匿名函数 Lambda 的使用简介,而重要的函数式编程指引暂时只有一小部分完成翻译。如下展示的是检索到的 Lambda 使用指南。




本文为机器之心报道,转载请联系本公众号获得授权

✄------------------------------------------------

加入机器之心(全职记者 / 实习生):[email protected]

投稿或寻求报道:content@jiqizhixin.com

广告 & 商务合作:[email protected]

登录查看更多
0

相关内容

Python是一种面向对象的解释型计算机程序设计语言,在设计中注重代码的可读性,同时也是一种功能强大的通用型语言。
【实用书】学习用Python编写代码进行数据分析,103页pdf
专知会员服务
199+阅读 · 2020年6月29日
【实用书】Python机器学习Scikit-Learn应用指南,247页pdf
专知会员服务
270+阅读 · 2020年6月10日
【干货书】流畅Python,766页pdf,中英文版
专知会员服务
229+阅读 · 2020年3月22日
算法与数据结构Python,369页pdf
专知会员服务
166+阅读 · 2020年3月4日
【书籍推荐】简洁的Python编程(Clean Python),附274页pdf
专知会员服务
184+阅读 · 2020年1月1日
计算机视觉最佳实践、代码示例和相关文档
专知会员服务
20+阅读 · 2019年10月9日
【文档】PyTorch中文版官方教程来了...
机器学习算法与Python学习
6+阅读 · 2019年9月8日
资源 | Python 中文书籍大集合
AI研习社
13+阅读 · 2018年12月20日
Python用法速查网站
Python程序员
17+阅读 · 2018年12月16日
Python3.8新特性概览
Python程序员
4+阅读 · 2018年12月8日
快乐的迁移到 Python3
Python程序员
5+阅读 · 2018年3月25日
Deep learning for cardiac image segmentation: A review
Arxiv
21+阅读 · 2019年11月9日
Arxiv
3+阅读 · 2019年9月5日
A Comprehensive Survey on Graph Neural Networks
Arxiv
13+阅读 · 2019年3月10日
Arxiv
22+阅读 · 2018年8月30日
VIP会员
最新内容
《美陆军条例:陆军指挥政策(2026版)》
专知会员服务
8+阅读 · 今天8:10
《军用自主人工智能系统的治理与安全》
专知会员服务
5+阅读 · 今天8:02
《系统簇式多域作战规划范畴论框架》
专知会员服务
9+阅读 · 4月20日
高效视频扩散模型:进展与挑战
专知会员服务
4+阅读 · 4月20日
乌克兰前线的五项创新
专知会员服务
8+阅读 · 4月20日
 军事通信系统与设备的技术演进综述
专知会员服务
7+阅读 · 4月20日
《北约标准:医疗评估手册》174页
专知会员服务
6+阅读 · 4月20日
相关VIP内容
【实用书】学习用Python编写代码进行数据分析,103页pdf
专知会员服务
199+阅读 · 2020年6月29日
【实用书】Python机器学习Scikit-Learn应用指南,247页pdf
专知会员服务
270+阅读 · 2020年6月10日
【干货书】流畅Python,766页pdf,中英文版
专知会员服务
229+阅读 · 2020年3月22日
算法与数据结构Python,369页pdf
专知会员服务
166+阅读 · 2020年3月4日
【书籍推荐】简洁的Python编程(Clean Python),附274页pdf
专知会员服务
184+阅读 · 2020年1月1日
计算机视觉最佳实践、代码示例和相关文档
专知会员服务
20+阅读 · 2019年10月9日
相关资讯
【文档】PyTorch中文版官方教程来了...
机器学习算法与Python学习
6+阅读 · 2019年9月8日
资源 | Python 中文书籍大集合
AI研习社
13+阅读 · 2018年12月20日
Python用法速查网站
Python程序员
17+阅读 · 2018年12月16日
Python3.8新特性概览
Python程序员
4+阅读 · 2018年12月8日
快乐的迁移到 Python3
Python程序员
5+阅读 · 2018年3月25日
Top
微信扫码咨询专知VIP会员