下资源不用愁,比百度云更良心的网盘来了

2020 年 8 月 27 日 ZEALER订阅号


去年何同学做了一个介绍 5G 网络的视频,从各个角度诠释了 5G 网络的快,唯独某度网盘 App ,在没有开通 SVIP 的前提下,在极速的 5G 网络面前,照样是 100KB/s 。记得当时何同学打趣说了一句:“这玩意上了 6G 我估计也没折。” 



天下苦某度网盘久矣,经常使用某度网盘的朋友都知道,想要高速下载,就必须付费开通对应的 SVIP ,如果没开通,当下载几十 GB 的文件的时候,一定会等待到崩溃。虽然某度网盘近年来和谐资源的力度越来越大,免费下载速度也慢,毕竟大家都把资源放某度网盘上,所以大家可是对其又爱又恨。




01

阿里云网盘来了


今早有媒体爆料,阿里云团队近日推出了一款阿里云网盘,是提供给普通个人用户使用的云存储服务。免费用户初始容量为 1TB ,只有之前百度网盘免费空间 2TB 的一半,刚刚小 Z 测试了一下,现在百度网盘新用户只有 305GB 的免费空间(原始 5GB + 下载 APP 奖励 300GB)。


免费用户的也可以在阿里云网盘中开启高速下载,下载速度高达 10MB/s ,如果是购买了阿里云网盘付费 VIP 的用户,还可以获得 6TB 的容量,比百度网盘 SVIP 用户的 5TB 还多1TB。但目前阿里云采用的是邀请注册,普通用户暂时还没办法用上它。




02

让人又爱又恨的网盘


回顾一下国内网盘群雄并起的时代,与国外网盘相比,国内的网盘业务的节奏要迟一点。国外早在 2007 年就有了著名的 Dropbox 网盘,两年后国内有了 115 网盘,也算是国内早期网盘的典型代表了。


2012 年,国内的网盘业务才像雨后春笋般涌现,百度网盘(当时叫“百度云”)、360 云盘和腾讯微云网盘等都在 2012 年诞生,个人云存储服务逐渐走入大众的视野。


2013 年,金山快盘打响了免费的第一枪,赠送送普通用户 100GB 云存储空间,,不久后 360 云盘和百度云相继推出 1TB 免费云存储;后来战况升级,360 云盘直接送出几十 TB 的免费云空间,向来低调的华为网盘甚至直接宣布云空间无限。



这显然不是良性的竞争,大家把云空间像不要钱一样大手大脚送出去,让人误以为网盘成本很低,所以用户付费意愿很差,但其实网盘很烧钱,一天最高可能要烧上千万,这也为后来埋下了祸根。


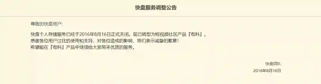
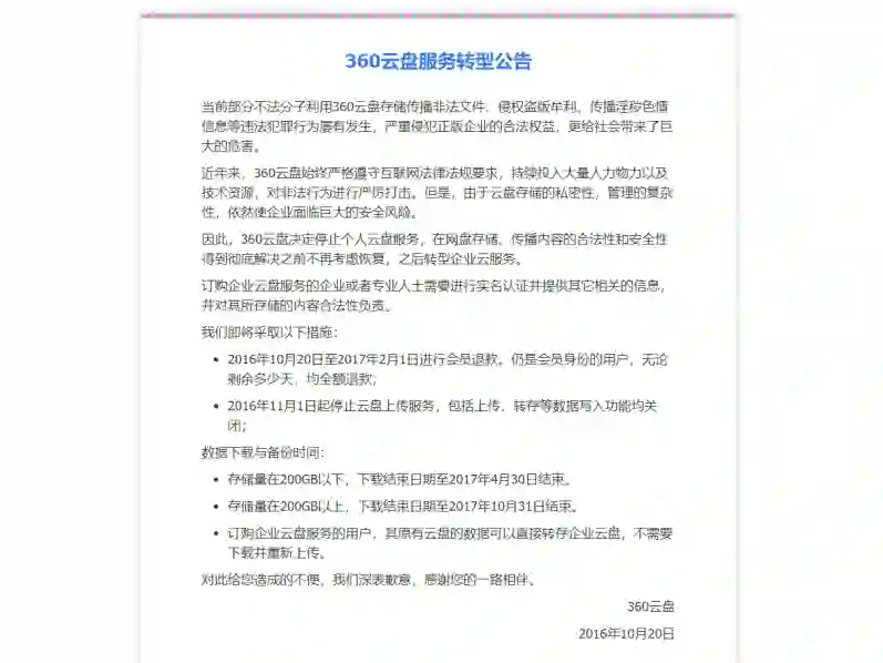
2016 年,有黑客利用苹果 iCloud 的漏洞,非法曝光了很多好莱坞女星的裸照,行业轰动,国家开始整治网盘引发了新一轮的洗牌。从 2016 年初开始,115 、UC 网盘、新浪微盘、迅雷快盘和腾讯微云都陆续关闭全部服务或关闭某些功能。


该年 10 月, 360 网盘宣布停止个人云存储服务,轰轰烈烈的免费网盘大战就此落下帷幕。虽然 360 云盘给了一年时间来下载备份用户自己的文件,但是下载速度和当今的某度网盘一样龟速,小 Z 折腾了一年也没能下载完全部文件。


点击可放大图片


用户付费意愿弱,盈利上又出现了瓶颈,很多网盘无奈关闭。腾讯微云把免费空间收窄到 10GB ,360 直接把云盘改革成企业服务,只有百度网盘依然保留着 2TB 的免费空间,但是速度跌至变成 100KB/s ,不开【超级会员】几乎没法用,如果只是开【会员】也没辙,只有【超级会员】才有高速下载的特权,【会员】只是单纯增加存储空间、在线云解压等鸡肋功能。



虽然会员制度让人难以接受,但百度网盘几乎垄断了国内个人网盘市场,大家也只能忍气吞声地去使用使用它。


(左阿里云网盘、右百度网盘)


如今阿里云网盘进军个人网盘市场,比起百度网盘,有更快的速度,更大的存储空间,这个市场再次竞争,从用户角度看无疑是有利的,小 Z 也十分期待阿里云网盘的具体表现。



本文编辑:小蜜蜂






『热门推荐』


登录查看更多
0

相关内容

网盘,又称网络U盘、网络硬盘,是一些网络公司推出的在线存储服务。向用户提供文件的存储、访问、备份、共享等文件管理功能,使用起来十分方便。不花钱的移动硬盘。用户可以把网盘看成一个放在网络上的硬盘或U盘,不管你是在家中、单位或其它任何地方,只要你连接到因特网,你就可以管理、编辑网盘里的文件。不需要随身携带,更不怕丢失。

2700篇+机器学习推理文献大全(1996-2019),附下载
专知会员服务
30+阅读 · 2020年9月6日
AI创新者:破解项目绩效的密码
专知会员服务
35+阅读 · 2020年6月21日
【资源】100+本免费数据科学书
专知会员服务
110+阅读 · 2020年3月17日
Python数据分析:过去、现在和未来,52页ppt
专知会员服务
103+阅读 · 2020年3月9日
《代码整洁之道》:5大基本要点
专知会员服务
50+阅读 · 2020年3月3日
【机器学习课程】Google机器学习速成课程
专知会员服务
171+阅读 · 2019年12月2日
资源|Blockchain区块链中文资源阅读列表
专知会员服务
44+阅读 · 2019年11月20日
被垃圾分类逼疯?试试这款垃圾自动分类器
大数据技术
4+阅读 · 2019年7月3日
6 个吊炸天的黑科技工具,吊打所有同类软件
高效率工具搜罗
3+阅读 · 2018年11月13日
最终还是凉凉?苹果将放弃 iPad mini 更新
ZEALER订阅号
5+阅读 · 2018年8月28日
我是一个爬虫
码农翻身
12+阅读 · 2018年6月4日
Python | 爬爬爬:爬百度云,爬百度贴吧,爬爱奇艺
计算机与网络安全
4+阅读 · 2018年3月30日
噩耗再次传来!华为,挺住!
FinTech前哨
4+阅读 · 2018年2月4日
别@微信团队了,我用Python给自己戴上了圣诞帽!
热点 | 深圳无人驾驶公交车正式运营!
机器学习算法与Python学习
3+阅读 · 2017年12月4日
Arxiv
0+阅读 · 2020年10月13日
A Survey on Bayesian Deep Learning
Arxiv
64+阅读 · 2020年7月2日
Deep Face Recognition: A Survey
Arxiv
18+阅读 · 2019年2月12日
VIP会员
最新内容
人工智能在战场行动中的演进及伊朗案例
专知会员服务
2+阅读 · 今天13:08
美AI公司Anthropic推出网络安全模型“Mythos”
专知会员服务
2+阅读 · 今天12:58
【博士论文】面向城市环境的可解释计算机视觉
专知会员服务
0+阅读 · 今天12:57
大语言模型的自改进机制:技术综述与未来展望
专知会员服务
0+阅读 · 今天12:50
《第四代军事特种作战部队选拔与评估》
专知会员服务
1+阅读 · 今天6:23
相关VIP内容
2700篇+机器学习推理文献大全(1996-2019),附下载
专知会员服务
30+阅读 · 2020年9月6日
AI创新者:破解项目绩效的密码
专知会员服务
35+阅读 · 2020年6月21日
【资源】100+本免费数据科学书
专知会员服务
110+阅读 · 2020年3月17日
Python数据分析:过去、现在和未来,52页ppt
专知会员服务
103+阅读 · 2020年3月9日
《代码整洁之道》:5大基本要点
专知会员服务
50+阅读 · 2020年3月3日
【机器学习课程】Google机器学习速成课程
专知会员服务
171+阅读 · 2019年12月2日
资源|Blockchain区块链中文资源阅读列表
专知会员服务
44+阅读 · 2019年11月20日
相关资讯
被垃圾分类逼疯?试试这款垃圾自动分类器
大数据技术
4+阅读 · 2019年7月3日
6 个吊炸天的黑科技工具,吊打所有同类软件
高效率工具搜罗
3+阅读 · 2018年11月13日
最终还是凉凉?苹果将放弃 iPad mini 更新
ZEALER订阅号
5+阅读 · 2018年8月28日
我是一个爬虫
码农翻身
12+阅读 · 2018年6月4日
Python | 爬爬爬:爬百度云,爬百度贴吧,爬爱奇艺
计算机与网络安全
4+阅读 · 2018年3月30日
噩耗再次传来!华为,挺住!
FinTech前哨
4+阅读 · 2018年2月4日
别@微信团队了,我用Python给自己戴上了圣诞帽!
热点 | 深圳无人驾驶公交车正式运营!
机器学习算法与Python学习
3+阅读 · 2017年12月4日
Top
微信扫码咨询专知VIP会员