重磅!教育部等印发《人工智能领域研究生指导性培养方案》

2022 年 8 月 2 日 专知

根据教育部、国家发展改革委、财政部印发的《关于“双一流”建设高校促进学科融合 加快人工智能领域研究生培养的若干意见》,教育部成立人工智能高层次人才培养专家委员会。专委会在广泛调研论证基础上,研究制订了《人工智能领域研究生指导性培养方案(试行)》,现予以印发。

关于印发《人工智能领域研究生指导性培养方案 (试行)》的通知

教研司〔2022〕6号

各省、自治区、直辖市教育厅(教委),新疆生产建设兵团教育局,有关高等学校:

根据教育部、国家发展改革委、财政部印发的《关于“双一流”建设高校促进学科融合 加快人工智能领域研究生培养的若干意见》,教育部成立人工智能高层次人才培养专家委员会。专委会在广泛调研论证基础上,研究制订了《人工智能领域研究生指导性培养方案(试行)》,现予以印发。请开展人工智能领域研究生培养的有关“双一流”建设高校结合本校学科建设和人才培养特色,参照制订和进一步完善相关研究生培养方案。

附件:《人工智能领域研究生指导性培养方案(试行)》

学位管理与研究生教育司

2022年7月27日

附件

人工智能领域研究生指导性培养方案(试行)

为落实教育部、国家发展改革委、财政部印发的《关于“双一流”建设高校促进学科融合加快人工智能领域研究生培养的若干意见》,进一步深化人工智能领域研究生培养改革,引导建设高校加强前瞻性基础研究,实现变革性原创成果突破,培养满足创新型国家建设急需的高层次基础理论人才和复合型创新人才,特制定本指导性培养方案。

一、培养目标

适应新科技与产业革命发展趋势,服务国家重大战略和经济社会发展特别是智能化发展转型的需求,面向原始创新、产业升级和技术革新的实际需要,以立德树人为根本,在德智体美劳全面发展的基础上,培养在人工智能领域相关学科掌握坚实宽广的理论基础和系统深入的专门知识,具备从事基础前沿研究、解决实际问题和开展交叉创新应用的能力,具有高度社会责任感的高层次复合型人才。

(一)品德素质方面。热爱祖国、热爱人民,拥护党的路线、方针和政策,树立和践行社会主义核心价值观。遵纪守法,具有较强的社会责任感和事业心,具备良好的道德品质,恪守科研诚信与伦理,严守学术规范,具备国际化视野、创新意识和团队精神,愿为中国特色社会主义事业贡献力量。

(二)知识水平方面。在相应硕士和博士层次所应有的自然和人文社会科学通识性知识基础上,具有坚实的人工智能领域相关学科基础理论知识和专业技能,深入了解本领域的发展方向,系统掌握人工智能学科相关研究领域的理论、技术和方法,具备多学科交叉的知识体系和学习能力。博士生突出广泛掌握人工智能国际前沿学术方向和行业先进技术趋势,了解国际前沿理论、技术以及需求热点;硕士生突出夯实本领域基础理论,快速获取跨学科知识和共性技术,并能够综合运用。

(三)能力素质方面。具有独立的科学研究能力和自主学习能力,包括发现和提出问题、设计实验和分析处理数据、设计优化算法、设计开发软硬件、总结凝练与表达研究成果、开展学术交流等能力。博士生突出提高原始创新能力,具有较强的系统构建能力和一定的科研组织能力,能够在解决行业企业重大工程实践中凝练科学问题、创新研究方法、转化先进技术,深入开展多领域交叉创新应用和开展学术交流,能够承担高校及研究机构的教学科研工作、从事人工智能工程技术项目管理工作等。硕士生突出提高综合应用能力,具有人工智能系统的设计、实现、测试和应用验证能力,以及良好的职业素养和沟通协作能力,能够综合运用多学科理论技术解决行业企业智能化面临的实际问题。

(四)适应国家发展需要与人工智能发展趋势、契合本校或本领域和相关技术方向高层次人才培养定位的具体目标。

二、培养方向

按照教育部、国家发展改革委、财政部三部委文件关于“深化人工智能内涵,构建基础理论人才与‘人工智能+X’复合型人才并重的培养体系,探索深度融合的学科建设和人才培养新模式”和“以产业行业人工智能应用为导向,拓展核心技术和创新方法,实现人工智能对相关学科的赋能改造,形成‘人工智能+X’的复合发展新模式”的要求,与本领域发展定位、学校学科布局和师资结构相适应的具体培养方向,可参考如下设置:

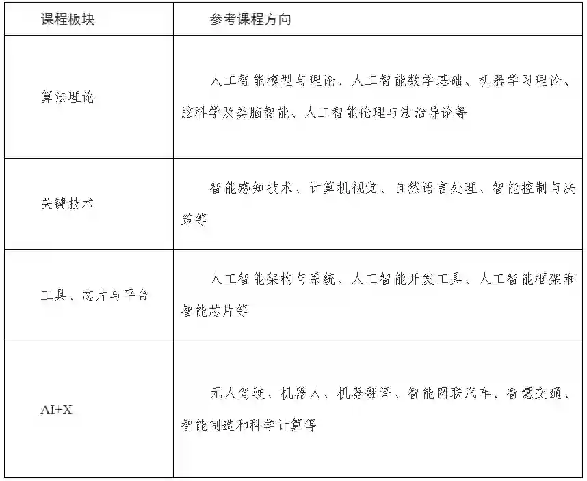
(一)人工智能基础理论研究相关方向,如:人工智能模型与理论、人工智能数学基础、优化理论学习方法、机器学习理论、脑科学及类脑智能等。

(二)人工智能共性技术相关研究方向,如:智能感知技术、计算机视觉、自然语言理解、智能控制与决策等。

(三)人工智能支撑技术研究方向,如:人工智能架构与系统、人工智能开发工具、人工智能框架和智能芯片等。

(四)人工智能应用技术相关研究方向,包括但不限于:智能制造、机器人、无人驾驶、智能网联汽车、智慧交通、智慧医疗、机器翻译和科学计算等,充分发挥人工智能对各个学科或领域的赋能作用,形成特色培养方向。

(五)人工智能与智能社会治理相关研究方向,如基于人工智能技术属性与社会属性紧密结合特征的人工智能伦理与治理,以及可信安全、公平性和隐私保护等方面相关技术方向。

三、培养方式

人工智能具有多学科交叉融合、渗透力和支撑性强的特点。培养单位要按照推进“人工智能与实体经济深度融合”的要求,结合本单位优势,以改革为动力,打破学科壁垒,加强内部教育教学资源整合共享,积极推进校企、校校和国内外交流合作,鼓励各校在学科交叉、跨界融合、加强实践、个性化培养等方面,积极探索人工智能领域研究生培养新模式,积累新经验。

在培养计划方面,鼓励师生共同制订个性化培养计划,给予学生较多的选课、选题等方面的主动权。深入推动科教融合、产教融合,坚持理论联系实际,加强实践和应用环节的训练。

在课程设置方面,加强研究生学位核心课程建设,夯实研究生基础知识和专业知识,在深化人工智能核心知识学习的同时,注重人工智能理论与技术向相关学科的延伸。实现跨层次、跨学科、跨高校的课程资源共享,探索不同学科教师共同开设跨学科课程。实践类课程要积极与企业联合,探索产业案例教学。要将有关的科技伦理纳入教学。课程体系和核心课程参考建议见附件1、2。延伸类课程由培养单位根据人才培养的特色方向设置。

在教学方式方面,积极开展项目引导的研讨式、案例式、实践式教学,鼓励企业专家参与案例教学、实践教学等。探索学生以自修等方式学习,经过严格考核获得学分的课程学习模式。鼓励科研成果与教学成果的转化、科研方法与教学方法的渗透、教学问题与科研问题的双向延伸等。

在导师指导方面,积极推进导师组、导师团队指导方式。鼓励采取多学科导师联合指导方式开展复合型人才培养。根据实际情况,组建导师团队时积极聘请企业导师、外校及研究院所专家。

在科研训练方面,鼓励研究生积极参与前瞻性理论问题、关键技术突破问题和重大应用实践问题研究,培养研究生的问题意识,扩大研究生学术视野。确保基本科研训练强度,夯实研究生科研能力。

在实习实践方面,突出产教融合,加强校企合作,注重真刀真枪地解决实际问题。在培养方案中设置专门的实习实践环节,提高实践训练强度和比重。

在考核评价方面,要突出对创新科技前沿、解决实际问题所作实质性贡献的考察,打破学科壁垒和“唯学术论文”评价方式,探索多元评价和学科交叉评价。把跨学科思维与科研能力提升作为对博士生的重要考查内容。

在培养环境方面,积极构建跨学科、宽领域、科研方向长期稳定的培养环境,鼓励硕博连读、直攻博,和跨学科本、硕、博一体化培养的创新模式。

培养单位要根据有关要求,在研究生培养的各个方面,积极探索、分类明确具体的改革举措,力求以人工智能人才培养为抓手,推动研究生教育改革的新突破。

四、质量保障与支持机制

着重从以下方面完善质量保障制度与支撑体系建设,制订具体的质量监督与支持措施。

(一)建立适合人工智能领域研究生培养的严格而多元的质量观,形成活跃而卓越的质量文化,把质量管理贯穿于全部培养过程。

(二)以智能化管理保障人工智能领域人才培养,建立反映研究生学籍、学分、培养方案、课程学习、实验记录、学术交流、专题报告、调研实践等各关键环节信息的数据库,利用互联网与大数据技术实现培养质量预警、教学科研辅助等。

(三)实行以学生成长成才为中心的教育质量评价,在引导学生德智体美劳全面发展的同时,结合人工智能基础前沿创新和复合型人才培养的特点,优化完善学位论文答辩制度、学位评定委员会评议制度、交叉学科学位论文评议制度、学位论文跟踪制度,加强培养过程的选优分流,保证学位授予质量。

(四)建立学缘结构多样、理论功底深厚、学科交叉实践经验丰富、有积极性和责任心强的评价专家队伍,为开展学科多元评价提供支撑。

(五)加强研究生思想政治教育、科研诚信和科学伦理教育,加大对学术不端行为的处罚力度。

(六)构建奖励激励机制和荣誉体系,加大对品学兼优的取得优秀成果和贡献突出学生的奖励力度。

(七)建立开放教育资源联盟,加强内部教学实验设施设备及数据安全共享。

(八)积极拓展企业合作资源,充分利用网络、地域的优势,探索多种模式的合作机制,建立持久务实的合作关系。通过人才推荐、科研成果转化等机制,提高产业界培养人才积极性,联合企业优化教材和系列课程,积极吸引企业开放产业案例与数据集。

(九)根据学科发展的最新趋势和人才培养的需求变化,及时调整培养方案。

附件1

人工智能领域研究生培养课程体系参考建议

附件2

核心课程参考建议

一、基础知识类课程

(一)人工智能模型与理论

本课程将重点讲解人工智能基本算法、模型和理论。内容主要包括以符号主义为核心的逻辑推理、以问题求解为核心的探询搜索、以数据驱动为核心的机器学习、以行为主义为核心的强化学习和以博弈对抗为核心的决策智能等算法以及人工智能与科学计算相结合算法。

(二)数学优化

机器学习、计算机视觉、自然语言处理等技术不断发展,优化技术逐渐成为人工智能领域的重要数学基础。本课程从凸优化入手,介绍优化核心原理、基本方法和前沿技术,为智能方向的科学探索做理论准备。本课程将帮助学习者正确理解优化复杂度的概念,掌握分析凸优化复杂度的基本方法,了解一阶、二阶方法在不同问题类上的求解性能,熟悉包括免疫算法、粒子群算法等的多种优化方法的基本思路,不断提高分析解决实际问题的能力。

(三)机器学习

本课程致力于介绍经典的机器学习算法,让学生初步掌握机器学习领域的基本方法与蓝图。通过掌握机器学习的算法与理论知识,能查阅并理解相关领域的前沿文献,同时熟练使用相关的机器学习算法,解决流行的人工智能领域应用问题,为今后在深度学习相关教学、科研和项目开发工作中深入解决实际应用问题打好基础。

二、专业知识类课程

(一)计算机视觉

计算机视觉是关于如何使机器“看”的科学和技术,通过对采集的图片或视频进行处理以获得相应场景的三维信息,是人工智能的重要分支,在自动驾驶、虚拟现实、生物识别、安全监控、智能制造等领域发挥着重要的作用。本课程首先介绍计算机视觉领域的发展历史和主要应用,之后讲解计算机视觉的主要任务和应用场景,包括成像原理、边界和曲线、图像分类、图像分割、目标检测、形状分析、纹理分析、图像重构、图像生成、人脸识别等;着重介绍以上主要任务中的关键技术难题、重大技术突破,针对这些任务的主流方法,特别是基于统计模式分类和人工神经网络的方法。

(二)自然语言处理

自然语言处理是关于实现人与计算机之间用自然语言进行有效通信的各种理论和方法,是人工智能的重要研究内容,在网络搜索、广告、电子邮件、客户服务、语言翻译、医疗诊断等领域得到广泛应用。课程具体内容包括自然语言处理中的词法分析、句法分析、语义分析以及语用分析等基本任务,情感倾向分析、文本摘要、对话系统、问答系统、机器翻译等自然语言处理重要应用所要解决的基本问题和难点,以及如何利用机器学习、深度学习等手段求解各种自然语言处理问题。

(三)神经与认知科学导论

本课程是神经认知科学的入门课程,包含了认知心理学、神经科学、计算机科学及其他基础科学等多学科的交叉和融合。首先介绍神经认知科学的基本概念、历史和发展现况,进一步讲解基于认知活动的脑机制,即人类大脑如何调用其各层次上的组件,包括分子、突触、细胞、脑组织区和全脑去实现各种认知活动,最后介绍相关的计算模型和算法。课程将从细胞机制和神经元模型、大脑的结构和功能组织、感知原理及模型、记忆的基础理论及模型、学习机制及学习算法、脉冲神经网络的概念、结构以及应用等方面进行展开,旨在加深同学对认知神经科学的理解。通过对这门课程的学习,学生应该掌握认知神经科学的基本内涵,熟悉借鉴大脑机制的学习、记忆等计算模型及算法,同时启发同学们对人工智能在可解释性、自适应学习和非完备信息推理等基础理论的瓶颈问题的思考。

(四)人工智能安全与治理导论

本课程将对人工智能系统的安全问题、常见的攻防方法以及人工智能技术引起的伦理道德问题进行介绍,同时探讨相应的治理技术。通过本课程的学习,使学生能够了解人工智能技术的安全和伦理问题,并了解相关的治理规范和防御方法,助力人工智能技术的健康发展。

(五)机器人学与智能控制导论

机器人是人工智能的重要载体,机器人学是一门高度交叉的前沿学科。本课程讲解机器人和控制领域基础知识和最新研究成果,主要包括机器人运动学、动力学,基于视觉、激光、超声等多传感器信息的场景感知技术,利用最新的人工智能方法实现机器人智能控制等。

(六)人工智能架构与系统

本课程讲解支持深度学习的计算机系统架构和设计方法,包括人工智能算法硬件加速、软硬件协同智能计算架构、云-边缘-端智能系统、后摩尔时代智能计算发展趋势等。

专知便捷查看

便捷下载,请关注专知公众号(点击上方蓝色专知关注)

  • 后台回复“EAIP” 就可以获取重磅!教育部等印发《人工智能领域研究生指导性培养方案》》专知下载链接

                       
专知,专业可信的人工智能知识分发 ,让认知协作更快更好!欢迎注册登录专知www.zhuanzhi.ai,获取100000+AI(AI与军事、医药、公安等)主题干货知识资料!
欢迎微信扫一扫加入专知人工智能知识星球群,获取最新AI专业干货知识教程资料和与专家交流咨询
点击“ 阅读原文 ”,了解使用 专知 ,查看获取100000+AI主题知识资料
登录查看更多
1

相关内容

《工业领域碳达峰实施方案》,25页pdf
专知会员服务
24+阅读 · 2022年8月15日
上海市智能网联汽车发展报告,25页pdf
专知会员服务
40+阅读 · 2022年2月10日
全球数字产业战略与政策观察,38页pdf
专知会员服务
41+阅读 · 2022年2月2日
工信部印发《“十四五”大数据产业发展规划》,20页pdf
重磅 |《企业数字化转型白皮书(2021版)》发布!83页pdf
专知会员服务
164+阅读 · 2021年11月11日
《AI新基建发展白皮书》,国家工信安全中心
专知会员服务
194+阅读 · 2021年1月23日
扩招不停!博士生再迎重大变革
CVer
0+阅读 · 2022年3月27日
国内第一部AI本科教育体系书籍出版!周志华等人著
大数据技术
29+阅读 · 2019年5月15日
国家自然科学基金
0+阅读 · 2015年8月31日
国家自然科学基金
1+阅读 · 2015年7月19日
国家自然科学基金
5+阅读 · 2015年7月12日
国家自然科学基金
2+阅读 · 2015年5月31日
国家自然科学基金
2+阅读 · 2014年12月31日
国家自然科学基金
5+阅读 · 2013年6月9日
国家自然科学基金
1+阅读 · 2012年12月31日
国家自然科学基金
1+阅读 · 2012年7月24日
国家自然科学基金
0+阅读 · 2011年12月31日
国家自然科学基金
2+阅读 · 2011年7月31日
VIP会员
最新内容
BES:让语言模型通过双向进化搜索自我改进
专知会员服务
0+阅读 · 5月30日
以色列-美国-伊朗战争中的无人机:关键要点
专知会员服务
3+阅读 · 5月30日
《Palantir任务保障性软件安全标准(MA-S2)》
专知会员服务
7+阅读 · 5月30日
基于声学的无人机检测技术综述
专知会员服务
5+阅读 · 5月30日
《当代混合战争分析框架:俄乌战争经验教训》
战略前沿人工智能的再思考(中文)
专知会员服务
7+阅读 · 5月29日
《量化地基防空系统间接效应的博弈论方法》
专知会员服务
5+阅读 · 5月29日
相关VIP内容
《工业领域碳达峰实施方案》,25页pdf
专知会员服务
24+阅读 · 2022年8月15日
上海市智能网联汽车发展报告,25页pdf
专知会员服务
40+阅读 · 2022年2月10日
全球数字产业战略与政策观察,38页pdf
专知会员服务
41+阅读 · 2022年2月2日
工信部印发《“十四五”大数据产业发展规划》,20页pdf
重磅 |《企业数字化转型白皮书(2021版)》发布!83页pdf
专知会员服务
164+阅读 · 2021年11月11日
《AI新基建发展白皮书》,国家工信安全中心
专知会员服务
194+阅读 · 2021年1月23日
相关基金
国家自然科学基金
0+阅读 · 2015年8月31日
国家自然科学基金
1+阅读 · 2015年7月19日
国家自然科学基金
5+阅读 · 2015年7月12日
国家自然科学基金
2+阅读 · 2015年5月31日
国家自然科学基金
2+阅读 · 2014年12月31日
国家自然科学基金
5+阅读 · 2013年6月9日
国家自然科学基金
1+阅读 · 2012年12月31日
国家自然科学基金
1+阅读 · 2012年7月24日
国家自然科学基金
0+阅读 · 2011年12月31日
国家自然科学基金
2+阅读 · 2011年7月31日
Top
微信扫码咨询专知VIP会员