成为VIP会员查看完整内容
VIP会员码认证
首页
主题
会员
服务
注册
·
登录
0
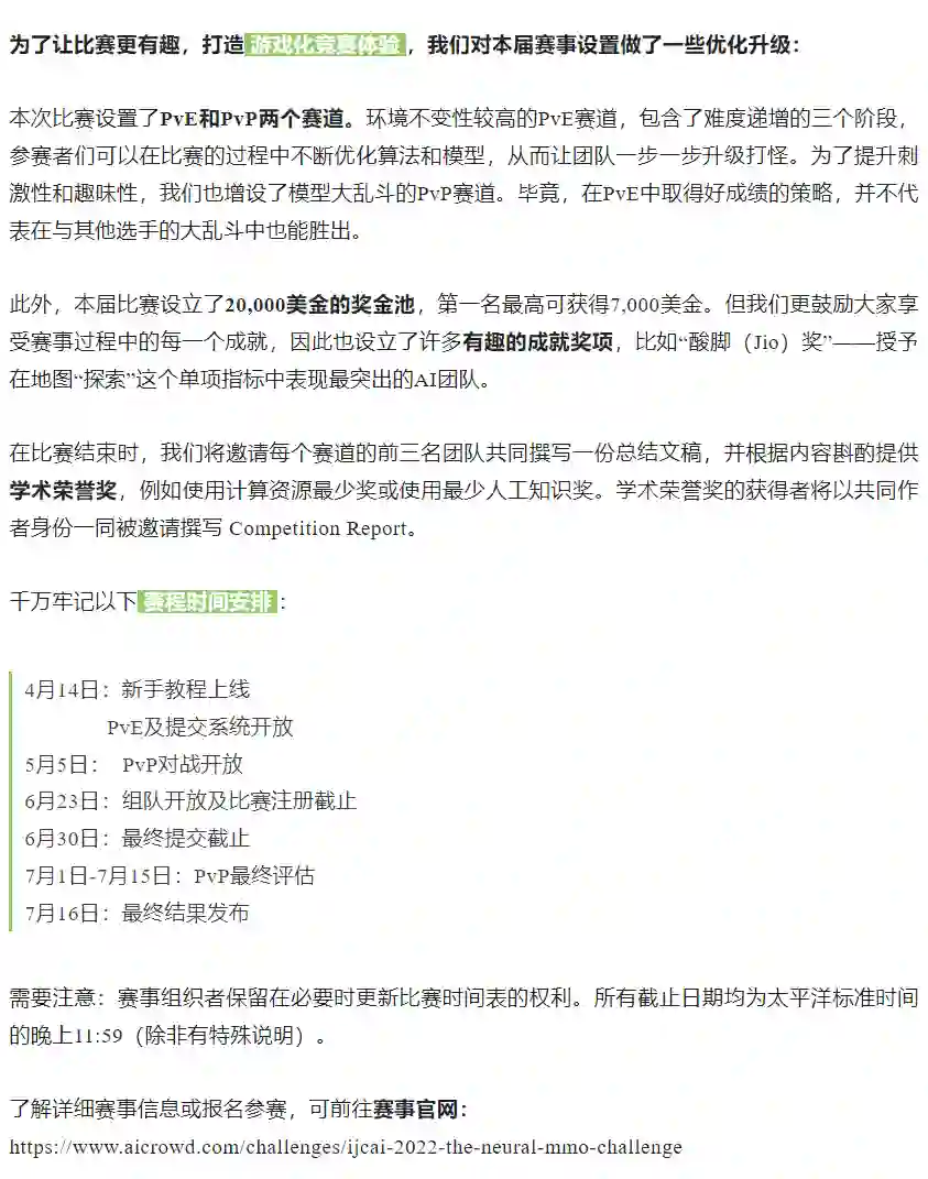
IJCAI 2022-Neural MMO生存挑战赛(超参数发起)
专知AI搜索
2022 年 4 月 21 日
深度强化学习实验室
赛题交流(
阅读原文
)
http://deeprlhub.com/d/720-ijcai-2022-neural-mmo
登录查看更多
点赞并收藏
0
暂时没有读者
0
权益说明
本文档仅做收录索引使用,若发现您的权益受到侵害,请立即联系客服(微信: zhuanzhi02,邮箱:
[email protected]
),我们会尽快为您处理
相关内容
IJCAI
关注
307
IJCAI
2021 ACM博士论文奖公布,两位NeRF提出者获荣誉提名
专知会员服务
20+阅读 · 2022年6月5日
RLChina强化学习课程,国内众大牛讲解,(附课件pdf下载)
专知会员服务
102+阅读 · 2021年8月19日
近期必读的五篇 IJCAI 2020【图神经网络 (GNN)+NLP 】相关论文
专知会员服务
76+阅读 · 2020年8月18日
近期必读的六篇 IJCAI 2020【图神经网络 (GNN)+数据挖掘(DM) 】相关论文
专知会员服务
75+阅读 · 2020年7月28日
近期必读的六篇 IJCAI 2020【图神经网络 (GNN)+计算机视觉(CV) 】相关论文
专知会员服务
34+阅读 · 2020年7月21日
近期必读的五篇KDD 2020【图神经网络 (GNN) 】相关论文_Part2
专知会员服务
161+阅读 · 2020年6月30日
近期必读的六篇SIGIR 2020【图神经网络 +推荐(GNN+RS) 】相关论文
专知会员服务
162+阅读 · 2020年6月2日
图像分类技巧集,17页ppt《Bag of Tricks for Image Classification》
专知会员服务
96+阅读 · 2020年3月12日
Aspect-Oriented Syntax Network for Aspect-Based Sentiment Analysis,中山大学数据科学与计算机学院权小军教授,第八届全国社会媒体处理大会SMP2019
专知会员服务
19+阅读 · 2019年10月22日
【IJCAI 2019 Tutorials】基于概率图模型的医疗决策分析(Medical decision analysis with probabilistic graphical models)
专知会员服务
46+阅读 · 2019年8月10日
“AI奥林匹克”系列竞赛向你发出邀请!单一智能体的多任务挑战
中国科学院自动化研究所
0+阅读 · 2022年4月30日
今晚19:00 | 微软在直播间等你来!
微软招聘
0+阅读 · 2022年4月21日
在游戏世界组建一支AI团队、赢取2万美元,超参数的多智能体「大乱斗」开赛
机器之心
0+阅读 · 2022年4月14日
百万奖金池!2022 全球人工智能技术创新大赛—算法挑战赛火热开启
PaperWeekly
1+阅读 · 2022年3月18日
WSDM22推荐系统论文集锦,GNN推荐依然火热~
图与推荐
2+阅读 · 2022年1月20日
新baseline来了!"AI球球大作战: Go-Bigger多智能体挑战赛" 等你来战!
CVer
0+阅读 · 2021年12月28日
烧起你的赛车梦!自动驾驶赛车挑战赛来了,还能赢取乐高保时捷
机器之心
0+阅读 · 2021年11月25日
火热报名中|2022微软“创新杯”复赛报名通道已开启!
微软招聘
0+阅读 · 2021年10月25日
【微软亚研130PPT教程】强化学习简介
专知
37+阅读 · 2018年10月26日
Reinforcement Learning: An Introduction 2018第二版 500页
CreateAMind
14+阅读 · 2018年4月27日
华北克拉通破坏学术交流活动(第四阶段)
国家自然科学基金
0+阅读 · 2014年12月31日
辐照中氢氦致裂纹韧脆转变的机理研究
国家自然科学基金
0+阅读 · 2014年12月31日
聚集诱导发光 Au(I)配合物的设计、合成与性能研究
国家自然科学基金
0+阅读 · 2014年12月31日
基于用户检索行为和搜索任务情境的个性化信息检索系统研究
国家自然科学基金
2+阅读 · 2013年12月31日
C/CrN多层梯度膜的制备与性能研究
国家自然科学基金
0+阅读 · 2012年12月31日
致小鼠脾脏T淋巴细胞凋亡相关日本血吸虫虫卵分子作用机制研究
国家自然科学基金
0+阅读 · 2012年12月31日
在线辐照蠕变机理的实验及理论研究
国家自然科学基金
0+阅读 · 2012年12月31日
第六届全国动力学与控制青年学者学术研讨会
国家自然科学基金
0+阅读 · 2012年6月30日
承办数学天元基金学术领导小组2011年度第一次会议
国家自然科学基金
0+阅读 · 2011年4月30日
铟掺杂方钴矿基热电材料的电热协同输运效应及机理研究
国家自然科学基金
0+阅读 · 2009年12月31日
Neo-GNNs: Neighborhood Overlap-aware Graph Neural Networks for Link Prediction
Arxiv
0+阅读 · 2022年6月9日
Explanation as Question Answering based on a Task Model of the Agent's Design
Arxiv
0+阅读 · 2022年6月8日
An Exploratory Analysis of Feedback Types Used in Online Coding Exercises
Arxiv
0+阅读 · 2022年6月7日
Neuro-Nav: A Library for Neurally-Plausible Reinforcement Learning
Arxiv
0+阅读 · 2022年6月6日
A Roadmap for Big Model
Arxiv
76+阅读 · 2022年3月26日
Sequence Level Contrastive Learning for Text Summarization
Arxiv
14+阅读 · 2021年9月24日
Graph Neural Networks with Heterophily
Arxiv
19+阅读 · 2021年2月4日
Sequential Scenario-Specific Meta Learner for Online Recommendation
Arxiv
16+阅读 · 2019年6月2日
An Interpretable Reasoning Network for Multi-Relation Question Answering
Arxiv
13+阅读 · 2018年6月1日
Link Prediction Based on Graph Neural Networks
Arxiv
26+阅读 · 2018年2月27日
VIP会员
自助开通(推荐)
客服开通
详情
相关主题
IJCAI
超参数
最新内容
《利用大语言模型增强多域作战兵棋推演》(报告)
专知会员服务
2+阅读 · 今天15:00
《增强准备状态与战备水平:态势感知与数据驱动决策》报告
专知会员服务
1+阅读 · 今天14:55
中文版《可靠定位、导航与授时 (APNT):美军相关研发项目》报告
专知会员服务
1+阅读 · 今天13:45
《自主武器系统人类-AI指挥控制中的动态管理》(2026最新450页)
专知会员服务
2+阅读 · 今天13:33
美智库《实现空军战斗出动架次生成能力:对目标、差距、障碍与解决方案的审视》(报告)
专知会员服务
2+阅读 · 今天13:25
《大规模作战行动中争夺情报优势:情报与电子战营-下一代角色探析》(报告)
专知会员服务
2+阅读 · 今天13:18
人工智能在战场行动中的演进及伊朗案例
专知会员服务
2+阅读 · 今天13:08
美AI公司Anthropic推出网络安全模型“Mythos”
专知会员服务
2+阅读 · 今天12:58
【博士论文】面向城市环境的可解释计算机视觉
专知会员服务
0+阅读 · 今天12:57
【CVPR2026】SEATrack:一种简明、高效且具备自适应能力的多模态跟踪器
专知会员服务
0+阅读 · 今天12:53
大语言模型的自改进机制:技术综述与未来展望
专知会员服务
0+阅读 · 今天12:50
《面向战术决策的广义智能:大语言模型驱动的动态武器-目标分配》
专知会员服务
8+阅读 · 今天6:31
《分布式军事人工智能理论:部分可观测与通信条件下的协调约束多智能体强化学习》
专知会员服务
7+阅读 · 今天6:28
《第四代军事特种作战部队选拔与评估》
专知会员服务
1+阅读 · 今天6:23
《迈向可解释强化学习及面向战略决策的定制化学习基准》(70页)
专知会员服务
4+阅读 · 今天6:19
相关VIP内容
2021 ACM博士论文奖公布,两位NeRF提出者获荣誉提名
专知会员服务
20+阅读 · 2022年6月5日
RLChina强化学习课程,国内众大牛讲解,(附课件pdf下载)
专知会员服务
102+阅读 · 2021年8月19日
近期必读的五篇 IJCAI 2020【图神经网络 (GNN)+NLP 】相关论文
专知会员服务
76+阅读 · 2020年8月18日
近期必读的六篇 IJCAI 2020【图神经网络 (GNN)+数据挖掘(DM) 】相关论文
专知会员服务
75+阅读 · 2020年7月28日
近期必读的六篇 IJCAI 2020【图神经网络 (GNN)+计算机视觉(CV) 】相关论文
专知会员服务
34+阅读 · 2020年7月21日
近期必读的五篇KDD 2020【图神经网络 (GNN) 】相关论文_Part2
专知会员服务
161+阅读 · 2020年6月30日
近期必读的六篇SIGIR 2020【图神经网络 +推荐(GNN+RS) 】相关论文
专知会员服务
162+阅读 · 2020年6月2日
图像分类技巧集,17页ppt《Bag of Tricks for Image Classification》
专知会员服务
96+阅读 · 2020年3月12日
Aspect-Oriented Syntax Network for Aspect-Based Sentiment Analysis,中山大学数据科学与计算机学院权小军教授,第八届全国社会媒体处理大会SMP2019
专知会员服务
19+阅读 · 2019年10月22日
【IJCAI 2019 Tutorials】基于概率图模型的医疗决策分析(Medical decision analysis with probabilistic graphical models)
专知会员服务
46+阅读 · 2019年8月10日
热门VIP内容
开通专知VIP会员 享更多权益服务
《增强准备状态与战备水平:态势感知与数据驱动决策》报告
《自主武器系统人类-AI指挥控制中的动态管理》(2026最新450页)
《利用大语言模型增强多域作战兵棋推演》(报告)
中文版《可靠定位、导航与授时 (APNT):美军相关研发项目》报告
相关资讯
“AI奥林匹克”系列竞赛向你发出邀请!单一智能体的多任务挑战
中国科学院自动化研究所
0+阅读 · 2022年4月30日
今晚19:00 | 微软在直播间等你来!
微软招聘
0+阅读 · 2022年4月21日
在游戏世界组建一支AI团队、赢取2万美元,超参数的多智能体「大乱斗」开赛
机器之心
0+阅读 · 2022年4月14日
百万奖金池!2022 全球人工智能技术创新大赛—算法挑战赛火热开启
PaperWeekly
1+阅读 · 2022年3月18日
WSDM22推荐系统论文集锦,GNN推荐依然火热~
图与推荐
2+阅读 · 2022年1月20日
新baseline来了!"AI球球大作战: Go-Bigger多智能体挑战赛" 等你来战!
CVer
0+阅读 · 2021年12月28日
烧起你的赛车梦!自动驾驶赛车挑战赛来了,还能赢取乐高保时捷
机器之心
0+阅读 · 2021年11月25日
火热报名中|2022微软“创新杯”复赛报名通道已开启!
微软招聘
0+阅读 · 2021年10月25日
【微软亚研130PPT教程】强化学习简介
专知
37+阅读 · 2018年10月26日
Reinforcement Learning: An Introduction 2018第二版 500页
CreateAMind
14+阅读 · 2018年4月27日
相关基金
华北克拉通破坏学术交流活动(第四阶段)
国家自然科学基金
0+阅读 · 2014年12月31日
辐照中氢氦致裂纹韧脆转变的机理研究
国家自然科学基金
0+阅读 · 2014年12月31日
聚集诱导发光 Au(I)配合物的设计、合成与性能研究
国家自然科学基金
0+阅读 · 2014年12月31日
基于用户检索行为和搜索任务情境的个性化信息检索系统研究
国家自然科学基金
2+阅读 · 2013年12月31日
C/CrN多层梯度膜的制备与性能研究
国家自然科学基金
0+阅读 · 2012年12月31日
致小鼠脾脏T淋巴细胞凋亡相关日本血吸虫虫卵分子作用机制研究
国家自然科学基金
0+阅读 · 2012年12月31日
在线辐照蠕变机理的实验及理论研究
国家自然科学基金
0+阅读 · 2012年12月31日
第六届全国动力学与控制青年学者学术研讨会
国家自然科学基金
0+阅读 · 2012年6月30日
承办数学天元基金学术领导小组2011年度第一次会议
国家自然科学基金
0+阅读 · 2011年4月30日
铟掺杂方钴矿基热电材料的电热协同输运效应及机理研究
国家自然科学基金
0+阅读 · 2009年12月31日
相关论文
Neo-GNNs: Neighborhood Overlap-aware Graph Neural Networks for Link Prediction
Arxiv
0+阅读 · 2022年6月9日
Explanation as Question Answering based on a Task Model of the Agent's Design
Arxiv
0+阅读 · 2022年6月8日
An Exploratory Analysis of Feedback Types Used in Online Coding Exercises
Arxiv
0+阅读 · 2022年6月7日
Neuro-Nav: A Library for Neurally-Plausible Reinforcement Learning
Arxiv
0+阅读 · 2022年6月6日
A Roadmap for Big Model
Arxiv
76+阅读 · 2022年3月26日
Sequence Level Contrastive Learning for Text Summarization
Arxiv
14+阅读 · 2021年9月24日
Graph Neural Networks with Heterophily
Arxiv
19+阅读 · 2021年2月4日
Sequential Scenario-Specific Meta Learner for Online Recommendation
Arxiv
16+阅读 · 2019年6月2日
An Interpretable Reasoning Network for Multi-Relation Question Answering
Arxiv
13+阅读 · 2018年6月1日
Link Prediction Based on Graph Neural Networks
Arxiv
26+阅读 · 2018年2月27日
大家都在搜
maven
palantir
小型无人机系统
无人机蜂群
机器学习
SWOT分析套路
分布式事务
助贷模式
对抗特征转移
文本挖掘从小白到精通
Top
提示
微信扫码
咨询专知VIP会员与技术项目合作
(加微信请备注: "专知")
微信扫码咨询专知VIP会员
Top