百度悄然发布Deep Vioce 3

2017 年 10 月 24 日 量子位 专注报道AI
千平 发自 凹非寺
量子位 出品 | 公众号 QbitAI

Deep Vioce又更新了……

在上一代发布五个月后,百度研发的文字转语音(TTS)AI再次升级。这次的版本是Deep Vioce 3。尽管百度官方还没有宣布此事,但相关论文已经发布在arXiv上。

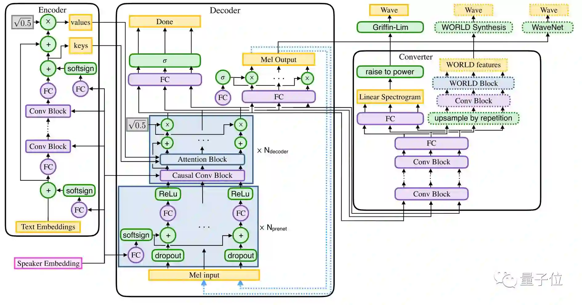
Deep Vioce 3是一个基于注意力的全卷积神经TTS系统。与目前最先进的Tacotron系统相比,Deep Vioce 3训练速度提高了10倍。

百度在Deep Voice 3上,使用了来自超过2000个声源、长达800多个小时的音频进行训练。此外,百度找到了减少错误的方法。以及如何在一个单GPU服务器上,把推断规模化到每天1000万次查询。

与前两代相比,Deep Voice 3采用了基于注意力的序列到序列模型,这个模型的详细架构如下图所示。

其中的注意力模块结构如下图所示。

另外,百度还在论文中公布了模型使用的超参数。

这篇论文的作者包括百度研究院的Wei Ping、Kainan Peng、Andrew Gibiansky、Sercan O. Arık、Ajay Kannan、Sharan Narang。

以及OpenAI的Jonathan Raiman,加州大学伯克利分校的John Miller。

论文地址在此:

https://arxiv.org/pdf/1710.07654.pdf


登录查看更多
0

相关内容

中国互联网公司之一,占有中国搜索引擎市场五成以上的份额。旗下有贴吧、知道、百科、文库等产品。 详细资料: 百度 本话题适用于百度公司及其产品的讨论。
【Uber AI新论文】持续元学习,Learning to Continually Learn
专知会员服务
37+阅读 · 2020年2月27日
【新书】深度学习搜索,Deep Learning for Search,附327页pdf
专知会员服务
214+阅读 · 2020年1月13日
【论文推荐】小样本视频合成,Few-shot Video-to-Video Synthesis
专知会员服务
24+阅读 · 2019年12月15日
Keras François Chollet 《Deep Learning with Python 》, 386页pdf
专知会员服务
164+阅读 · 2019年10月12日
哈工大讯飞联合实验室发布中文XLNet预训练模型
哈工大SCIR
13+阅读 · 2019年8月20日
Colab 免费提供 Tesla T4 GPU,是时候薅羊毛了
机器之心
10+阅读 · 2019年4月25日
百度Visual DL 全球首发,各大深度学习框架通吃
算法与数据结构
3+阅读 · 2018年1月18日
Advances and Open Problems in Federated Learning
Arxiv
18+阅读 · 2019年12月10日
Arxiv
7+阅读 · 2017年12月28日
Arxiv
13+阅读 · 2017年12月5日
VIP会员
最新内容
人工智能在战场行动中的演进及伊朗案例
专知会员服务
5+阅读 · 4月18日
美AI公司Anthropic推出网络安全模型“Mythos”
专知会员服务
3+阅读 · 4月18日
【博士论文】面向城市环境的可解释计算机视觉
大语言模型的自改进机制:技术综述与未来展望
《第四代军事特种作战部队选拔与评估》
专知会员服务
2+阅读 · 4月18日
Top
微信扫码咨询专知VIP会员