2018年度国家科学技术奖励(附全名单)

2019 年 1 月 8 日 走向智能论坛
关注 走向智能论坛 ,与我们同行!
小智的话

1月8日,2018年度国家科学技术奖励大会在京召开,2018年度共评选出285个项目(人选)。其中,国家自然科学奖38项,国家技术发明奖67项,国家科学技术进步奖173项。国家最高科学技术奖,授予了哈尔滨工业大学刘永坦院士,中国人民解放军陆军工程大学钱七虎院士。本文综合来自:科技日报,由《走向智能论坛》公号整理并推荐阅读。

2018年度国家科技进步奖励名单(285个项目/人选,附名单)

      刘永坦院士哈尔滨工业大学                   钱七虎院士 中国人民解放军陆军工程大学


1月8日,2018年度国家科学技术奖在京揭晓,共评出285个项目(人选)。备受关注的国家最高科学技术奖,授予了两位“80后”科学家——哈尔滨工业大学刘永坦院士,中国人民解放军陆军工程大学钱七虎院士。


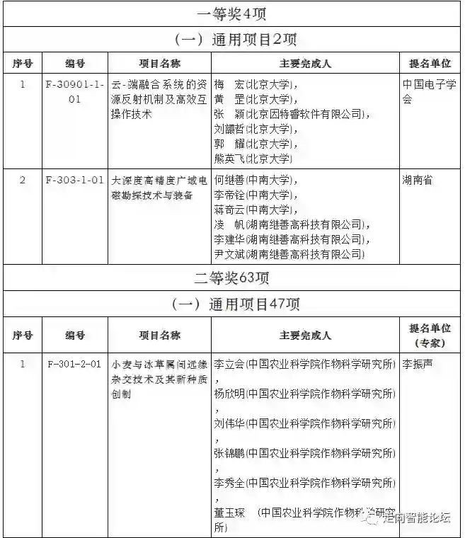
2018年度国家科学技术奖共评选出278个项目和7名科技专家。其中,国家最高科学技术奖2人;国家自然科学奖38项,其中一等奖1项、二等奖37项;国家技术发明奖67项,其中一等奖4项、二等奖63项;国家科学技术进步奖173项,其中特等奖2项、一等奖23项、二等奖148项;授予5名外籍专家中华人民共和国国际科学技术合作奖。


2018年是《关于深化科技奖励制度改革的方案》进入正式实施阶段的第一年,在遵循现行《国家科学技术奖励条例》的前提下,2018年度国家科学技术奖积极推进落实了提名制、定标定额评审等改革措施和创新举措。2018年度国家科学技术奖五大奖种全面放开专家学者提名,同时取消了单位提名的名额限制,对提名者资格条件、提名程序、责任监督以及信用管理和动态调整机制进行了规定。


获奖成果涉及基础科学与产业技术的各个方面,覆盖国民经济和社会发展的主要领域


基础研究成果不断涌现,国际影响力进一步提升。国家自然科学奖连续第6年产生一等奖,继铁基超导、多光子纠缠、中微子振荡后,物理学再次取得突破性进展,清华大学薛其坤院士团队利用低温电输运测量在国际上首次实验发现了量子反常霍尔效应,被国际凝聚态物理界公认为近年来最重要的发现之一。


企业作为技术创新的主体地位和作用显著加强。国家科技进步奖134项通用类获奖项目中,75%的项目有企业参与,其中三分之一的项目由企业牵头完成。2018年度科技进步奖获奖单位中共有303家企业,占获奖单位总数的47%,其中民营企业数量超过国有企业。


从整体来看,获奖项目成果均基于深厚的理论基础和长期的实验经验,潜心研究、长期积累和团队合作的作用凸显。2018年度国家自然科学奖、技术发明奖、科学技术进步奖三大奖获奖项目,从立项到成果发表或应用平均时间为11年,其中近一成的项目经历了超过20年的攻关和积累。



2018年度国家自然科学奖


2018年度国家技术发明奖


2018年度国家科学技术进步奖


一等奖20

(一)通用项目11

序号

编号

项目名称

主要完成人

主要完成单位

提名单位

1

J-210-1-01

凹陷区砾岩油藏勘探理论技术与玛湖特大型油田发现

支东明,唐 勇,匡立春,陈新发,雷德文,李国欣,何文渊,曾 军,瞿建华,阿布力米提•依明,潘建国,何开泉,徐 洋,许江文,覃建华

中国石油天然气股份有限公司新疆油田分公司,中国石油天然气股份有限公司勘探开发研究院,中国石油集团东方地球物理勘探有限责任公司,中国石油集团工程咨询有限责任公司,南京大学,中国石油大学(华东),长江大学,西南石油大学,中国石油大学(北京),中国石油集团测井有限公司

中国石油天然气集团公司

2

J-235-1-01

脑起搏器关键技术、系统与临床应用

李路明,张建国,郝红伟,马伯志,姜长青,文雄伟,郭 毅,余新光,孟凡刚,凌至培,王伟明,胡春华,张 凯,加福民,刘方军

清华大学,首都医科大学附属北京天坛医院,中国医学科学院北京协和医院,中国人民解放军总医院,北京品驰医疗设备有限公司

北京市

3

J-221-1-01

复合地基理论、关键技术及工程应用

龚晓南,郑 刚,谢永利,俞建霖,陈昌富,宋二祥,刘吉福,崔维孝,卢萌盟,邓亚光,刁 钰,张 玲,张宏光,徐日庆,吴慧明

浙江大学,天津大学,长安大学,湖南大学,清华大学,中国矿业大学,中国铁路设计集团有限公司,中国铁建港航局集团有限公司,江苏劲桩基础工程有限公司,浙江开天工程技术有限公司

中国岩石力学与工程学会

4

J-217-1-01

复杂电网自律-协同自动电压控制关键技术、系统研制与工程应用

孙宏斌,郭庆来,张伯明,吴文传,许 涛,刘映尚,王 彬,黄 华,姚建国,李海峰,汤 磊,张明晔,王轶禹,胡 荣,戴则梅

清华大学,国家电网公司,中国南方电网有限责任公司,南瑞集团有限公司,中国电力科学研究院有限公司,国网江苏省电力有限公司,北京清大高科系统控制有限公司,内蒙古电力(集团)有限责任公司

教育部

5

J-22301-1-01

中国高精度位置网及其在交通领域的重大应用

施 闯,杨长风,王志鹏,楼益栋,刘 建,唐卫明,谢晋东,滕爱国,杨 亮,李 晶,曹红杰,王玉林,胡 刚,李 强,万 屹

武汉大学,北京航空航天大学,中国交通通信信息中心,中华人民共和国海事局(交通运输部海事局),中国交通建设股份有限公司,北京合众思壮科技股份有限公司,北京北斗星通导航技术股份有限公司,中国信息通信研究院,民航数据通信有限责任公司,北京民航天宇科技发展股份有限公司

工业和信息化部

6

J-236-1-01

新一代刀片式基站解决方案研制与大规模应用

吕劲松,汪 涛,王 强,倪 辉,李挺钊,胡志明,高晓波,兰 鹏,石晓明,姜 巍,彭 锋,陈 放,唐海正,李 刚,颜忠义

华为技术有限公司

深圳市

7

J-219-1-01

光电显示用高均匀超净面玻璃基板关键技术与设备开发及产业化

李 青,斯沿阳,孙诗兵,李 震,刘文泰,王丽红,周 波,胡恒广,王俊明,郑 权,严永海,袁凤玲,穆美强,张广涛,汪伟军

东旭集团有限公司,北京工业大学,芜湖东旭光电装备技术有限公司,武汉理工大学,芜湖东旭光电科技有限公司,郑州旭飞光电科技有限公司,石家庄旭新光电科技有限公司

河北省

8

J-215-1-01

清洁高效炼焦技术与装备的开发及应用

戴成武,于振东,张欣欣,姚 林,李国志,王明登,蔡承祐,冯妍卉,李振国,景奉儒,杨俊峰,郑亚杰,李 刚,王常海,高兴锁

中冶焦耐工程技术有限公司,北京科技大学,鞍山钢铁集团有限公司

中国钢铁工业协会

9

J-216-1-01

重型商用车动力总成关键技术及应用

谭旭光,佟德辉,刘 义,王怡枫,李国祥,孙少军,杨志刚,张纪元,肖奇胜,王志坚,陈文淼,杨 林,丁炜琦,郭圣刚,于 超

潍柴动力股份有限公司,陕西法士特齿轮有限责任公司,陕西汉德车桥有限公司,山东大学,陕西重型汽车有限公司

中国机械工业联合会

10

J-232-1-01

地质工程分布式光纤监测关键技术及其应用

施 斌,张 丹,闫继送,魏广庆,张 巍,朱鸿鹄,张志辉,朴春德,王 静,姜月华,尹 龙,顾 凯,王宝军,唐朝生,袁 明

南京大学,中国电子科技集团公司第四十一研究所,苏州南智传感科技有限公司,中国矿业大学,中国地质调查局南京地质调查中心,山东大学,中铁隧道局集团有限公司

教育部

11

J-230-1-01

温度单位重大变革关键技术研究

张金涛,屈继峰,林 鸿,冯晓娟,周琨荔,段宇宁,段远源,孙建平,张 凯,闫小克

中国计量科学研究院,清华大学

国家质量监督检验检疫总局


(三)创新团队3项

序号

编号

团队名称

团队主要成员

主要支持单位

提名单位

21

J-207-1-01

清华大学工程结构创新团队

聂建国,张建民,樊健生,陶慕轩,聂 鑫,张 嘎,胡黎明,潘 鹏,陆新征,冯 鹏,施 刚,王 睿,许立言,丁 然

清华大学

教育部

22

J-207-1-02

中南大学轨道交通空气动力与碰撞安全技术创新团队

田红旗,梁习锋,许 平,高广军,姚 松,鲁寨军,杨明智,刘堂红,姚曙光,周 丹,熊小慧,周 伟,彭 勇,王中钢,刘 辉

中南大学

国家铁路局

23

J-207-1-03

湖南大学电能变换与控制创新团队

罗 安,章 兢,陈燕东,帅智康,何志兴,涂春鸣,段献忠,徐千鸣,欧阳红林,曹一家,黄守道,李树涛,李肯立,文双春,马伏军

湖南大学

湖南省

二等奖148项

(一)通用项目123项

序号

编号

项目名称

主要完成人

主要完成单位

提名单位(专家)

1

J-201-2-01

梨优质早、中熟新品种选育与高效育种技术创新

张绍铃,施泽彬,王迎涛,李秀根,吴 俊,李 勇,胡征龄,杨 健,陶书田,戴美松

南京农业大学,浙江省农业科学院,中国农业科学院郑州果树研究所,河北省农林科学院石家庄果树研究所

教育部

2

J-201-2-02

月季等主要切花高质高效栽培与运销保鲜关键技术及应用

高俊平,马 男,穆 鼎,张 颢,包满珠,罗卫红,张延龙,张 力,周厚高,刘与明

中国农业大学,中国农业科学院蔬菜花卉研究所,云南省农业科学院花卉研究所,华中农业大学,南京农业大学,西北农林科技大学,昆明国际花卉拍卖交易中心有限公司

教育部

3

J-201-2-03

大豆优异种质挖掘、创新与利用

邱丽娟,常汝镇,韩英鹏,郭 泰,李英慧,付亚书,关荣霞,朱振东,孙宾成,刘章雄

中国农业科学院作物科学研究所,东北农业大学,黑龙江省农业科学院佳木斯分院,黑龙江省农业科学院绥化分院,呼伦贝尔市农业科学研究所

农业部

4

J-201-2-04

黄瓜优质多抗种质资源创制与新品种选育

顾兴芳,张圣平,苗 晗,王 烨,谢丙炎,方秀娟,刘 伟,梁洪军,李竹梅

中国农业科学院蔬菜花卉研究所

农业部

5

J-201-2-05

高产优质小麦新品种郑麦7698的选育与应用

许为钢,王会伟,张 磊,马运粮,张慎举,董海滨,张建周,齐学礼,郭 瑞,杨娟妮

河南省农业科学院小麦研究所,商丘职业技术学院,河南省种子管理站,陕西省种子管理站

河南省

6

J-202-2-01

农林剩余物功能人造板低碳制造关键技术与产业化

吴义强,李新功,李贤军,卿 彦,胡云楚,刘 元,陈秀兰,詹满军,陈文鑫,段家宝

中南林业科技大学,大亚人造板集团有限公司,广西丰林木业集团股份有限公司,连云港保丽森实业有限公司,河南恒顺植物纤维板有限公司

国家林业局

7

J-202-2-02

林业病虫害防治高效施药关键技术与装备创制及产业化

周宏平,许林云,崔业民,茹 煜,蒋雪松,张慧春,郑加强,贾志成,李秋洁,崔 华

南京林业大学,南通市广益机电有限责任公司

国家林业局

8

J-202-2-03

高分辨率遥感林业应用技术与服务平台

李增元,高志海,张煜星,陈尔学,张 旭,覃先林,夏朝宗,李晓松,凌成星,李崇贵

中国林业科学研究院资源信息研究所,国家林业局调查规划设计院,中国科学院遥感与数字地球研究所,西安科技大学

国家林业局

9

J-202-2-04

灌木林虫灾发生机制与生态调控技术

骆有庆,宗世祥,张金桐,盛茂领,曹川健,温俊宝,张连生,孙淑萍,陶 静

北京林业大学,山西农业大学,国家林业局森林病虫害防治总站,宁夏回族自治区森林病虫防治检疫总站,建平县森林病虫害防治检疫站

国家林业局

10

J-203-2-01

猪抗病营养技术体系创建与应用

陈代文,车炼强,詹 勇,吴 德,余 冰,虞 洁,张克英,何 军,韩继涛,张 璐

四川农业大学,浙江大学,四川铁骑力士实业有限公司,新希望六和股份有限公司,通威股份有限公司,重庆优宝生物技术股份有限公司,福建傲农生物科技集团股份有限公司

四川省

11

J-203-2-02

高效瘦肉型种猪新配套系培育与应用

吴珍芳,王爱国,罗旭芳,胡晓湘,张守全,蔡更元,李紫聪,徐 利,黄瑞森,严尚维

华南农业大学,广东温氏食品集团股份有限公司,中国农业大学,北京养猪育种中心,广东省现代农业装备研究所

黄路生,桂建芳,孟安明

12

J-203-2-03

长江口重要渔业资源养护技术创新与应用

庄 平,徐 跑,张 涛,张根玉,赵 峰,唐文乔,徐钢春,钱晓明,施永海,徐东坡

中国水产科学研究院东海水产研究所,中国水产科学研究院淡水渔业研究中心,上海市水产研究所,上海海洋大学,江苏中洋集团股份有限公司

农业部

13

J-203-2-04

优质肉鸡新品种京海黄鸡培育及其产业化

王金玉,顾云飞,谢恺舟,戴国俊,张跟喜,施会强,俞亚波,王宏胜,侯庆永,朱新飞

扬州大学,江苏京海禽业集团有限公司,江苏省畜牧总站

中国农学会

14

J-203-2-05

淡水鱼类远缘杂交关键技术及应用

刘少军,覃钦博,陶 敏,张 纯,罗凯坤,肖 军,王 石,胡方舟,周工健,杨 震

湖南师范大学,湖南湘云生物科技有限公司

麦康森,张亚平,印遇龙

15

J-203-2-06

地方鸡保护利用技术体系创建与应用

康相涛,田亚东,李国喜,孙桂荣,韩瑞丽,李转见,闫峰宾,蒋瑞瑞,赵河山,苏耀辉

河南农业大学,河南三高农牧股份有限公司,广东金种农牧科技股份有限公司,贵州柳江畜禽有限公司,河南省淇县永达食业有限公司,河南省惠民禽业有限公司,湖南省吉泰农牧有限公司

河南省

16

J-204-2-01

图说灾难逃生自救丛书

刘中民,王立祥,贾群林,田军章,赵中辛


中华医学会

17

J-204-2-02

生命奥秘丛书(达尔文的证据、深海鱼影和人体的奥秘)

隋鸿锦,于胜波,赵 欣,高海斌,丁彩云,吴 军,张 凡,马学伟,郑 楠


中国科协

18

J-204-2-03

中国珍稀物种系列科普片

王小明,李 伟,叶晓青,项先尧,丁建新,丁由中,夏建宏,张维赟,郝晓霞,崔 滢


上海市

19

J-205-2-01

高速列车整车调试环境模拟技术及应用

罗昭强

中车长春轨道客车股份有限公司

中华全国总工会

20

J-205-2-02

航天超细直径小腔检漏管路制造技术及推广应用

王曙群

上海航天设备制造总厂

中华全国总工会

21

J-206-2-01

长飞光纤光缆技术创新工程


长飞光纤光缆股份有限公司

湖北省

22

J-210-2-01

高酸性活跃厚沥青层复杂碳酸盐岩油田钻完井技术及应用

路保平,李国华,侯绪田,侯立中,鲍洪志,杨顺辉,黄在福,姚奕明,陈 雷,付道明

中国石油化工股份有限公司石油工程技术研究院,中国石化集团国际石油勘探开发有限公司,中国石油大学(北京)

中国石油化工集团公司

23

J-211-2-01

半纤维素酶高效生产及应用关键技术

江正强,杨绍青,闫巧娟,刘燕静,李 斌,李延啸,郭庆文,张 伟,王兴吉,夏蕊蕊

中国农业大学,北京瓜尔润科技股份有限公司,华中农业大学,山东隆科特酶制剂有限公司,山东龙力生物科技股份有限公司

中国轻工业联合会

24

J-211-2-02

特色海洋食品精深加工关键技术创新及产业化应用

周大勇,朱蓓薇,董秀萍,邵俊杰,秦 磊,吴厚刚,吴海涛,李冬梅,王学俊,孙 娜

大连工业大学,獐子岛集团股份有限公司,大连海晏堂生物有限公司,大连上品堂海洋生物有限公司,大连晓芹食品有限公司,大连乾日海洋食品有限公司,北京同仁堂健康(大连)海洋食品有限公司

辽宁省

25

J-211-2-03

羊肉梯次加工关键技术及产业化

张德权,张春晖,王振宇,陈 丽,潘 满,李 欣,罗瑞明,李 铮,柳尧波,穆国锋

中国农业科学院农产品加工研究所,中国农业机械化科学研究院,宁夏大学,山东省农业科学院原子能农业应用研究所(山东省辐照中心、山东省农业科学院农产品研究所),内蒙古蒙都羊业食品股份有限公司

农业部

26

J-211-2-04

滚筒洗衣机分区洗护关键技术及产业化

舒 海,吕佩师,李文伟,王 晔,王金凯,吴 军,衣少磊,宁 骁,邢本驸,蔡荣帅

青岛海尔滚筒洗衣机有限公司

中国轻工业联合会

27

J-211-2-05

高安全性、宽温域、长寿命二次电池及关键材料的研发和产业化

钟发平,谢红雨,朱济群,陶维正,肖进春,杨先锋,匡德志,杨书胜,周旺发,周建明

湖南科力远新能源股份有限公司,常德力元新材料有限责任公司,湖南科霸汽车动力电池有限责任公司,益阳科力远电池有限责任公司,先进储能材料国家工程研究中心有限责任公司

中国轻工业联合会

28

J-212-2-01

废旧聚酯高效再生及纤维制备产业化集成技术

王华平,钱 军,陈 浩,金 剑,戴泽新,王少博,陈 烨,仝文奇,邢喜全,方叶青

宁波大发化纤有限公司,东华大学,海盐海利环保纤维有限公司,优彩环保资源科技股份有限公司,中国纺织科学研究院有限公司,中原工学院

中国纺织工业联合会

29

J-212-2-02

高性能特种编织物编织技术与装备及其产业化

孙以泽,孟 婥,季诚昌,韩百峰,陈 兵,张玉井,陈玉洁,沈 明,张旭明,孙志军

东华大学,徐州恒辉编织机械有限公司,鲁普耐特集团有限公司,青岛海丽雅集团有限公司

中国纺织工业联合会

30

J-213-2-01

膜法高效回收与减排化工行业挥发性有机气体

贺高红,杜国栋,阮雪华,马艳勋,姜晓滨,王连军,肖 武,李恕广,代 岩,杨树杉

大连理工大学,大连欧科膜技术工程有限公司

中国石油和化学工业联合会

31

J-213-2-02

磷酸铁锂动力电池制造及其应用过程关键技术

马紫峰,廖小珍,张子峰,赵政威,丁建民,贺益君,杨 军,尹韶文,何雨石,沈佳妮

上海交通大学,比亚迪汽车工业有限公司,上海中聚佳华电池科技有限公司,江苏乐能电池股份有限公司

教育部

32

J-213-2-03

特种表面冲击强化抗应力腐蚀与疲劳技术及应用

凌 祥,夏翔鸣,孔德军,杨新俊,魏新龙,杨思晟,范根芳,史永红,马 刚,朱晓磊

南京工业大学,中国石化扬子石油化工有限公司,常州大学

陈   勇,孙逢春,汤广福

33

J-213-2-04

稀乙烯增值转化高效催化剂及成套技术

杨为民,李网章,张凤美,李振民,贺胜如,刘文杰,张仲利,王 瑾,韩言青,林亚祥

中国石油化工股份有限公司上海石油化工研究院,中石化洛阳工程有限公司,中国石油化工股份有限公司石油化工科学研究院,中国石化青岛炼油化工有限责任公司,中海石油宁波大榭石化有限公司

中国石油化工集团公司

34

J-214-2-01

大型乙烯及煤制烯烃装置成套工艺关键助剂技术与应用

刘宽胜,王秀芬,何宏晓,刘志清,王 茜,张丽欣,高志礼,宋家宁,刘志远,史正光

北京斯伯乐科学技术研究院,北京化工大学,北京斯伯乐科技发展有限公司

北京市

35

J-214-2-02

高强超薄浮法铝硅酸盐屏幕保护玻璃规模化生产成套技术与应用开发

任书明,刘再进,田英良,陈发伟,宫汝华,王卓卿,李俊锋,王耀君,张克俭,李利升

四川旭虹光电科技有限公司,东旭集团有限公司,北京工业大学

四川省

36

J-214-2-03

建筑固体废物资源化共性关键技术及产业化应用

肖建庄,陈家珑,李秋义,李如燕,李福安,韩先福,杨安民,孙振平,王以峰,李 飞

同济大学,北京建筑大学,青岛理工大学,北京联绿技术集团有限公司,昆明理工大学,上海山美重型矿山机械股份有限公司,许昌金科资源再生股份有限公司

中国建筑材料联合会

37

J-215-2-01

电子废弃物绿色循环关键技术及产业化

郭学益,许开华,田庆华,席晓丽,李 栋,周继锋,王亲猛,秦玉飞,郭苗苗,魏 琼

荆门市格林美新材料有限公司,中南大学,格林美股份有限公司,北京工业大学

中国有色金属工业协会

38

J-215-2-02

高世代声表面波材料与滤波器产业化技术

潘 峰,欧 黎,王为标,张美蓉,罗景庭,曾 飞,马晋毅,陆增天,赖定权,宋 成

清华大学,中国电子科技集团公司第二十六研究所,无锡市好达电子有限公司,深圳市麦捷微电子科技股份有限公司,深圳大学

教育部

39

J-215-2-03

国产非晶带材在电力系统中的应用开发及工程化

周少雄,申 威,张广强,张卫国,胡其勇,刘国栋,沈向东,蔡定国,曲学东,李宗臻

北京科锐配电自动化股份有限公司,北京中机联供非晶科技股份有限公司,安泰科技股份有限公司,中兆培基(北京)电气有限公司,吴江变压器有限公司 ,明珠电气股份有限公司

北京市

40

J-215-2-04

超大型水电站用金属结构关键材料成套技术开发应用

周德光,张 熹,邹 扬,刘国权,余雪松,万天明,李 谦,张建中,翟 泳,白学军

首钢集团有限公司,秦皇岛首秦金属材料有限公司,北京科技大学,中国水利水电第七工程局有限公司,中国电建集团华东勘测设计研究院有限公司,中国葛洲坝集团机械船舶有限公司,天津大桥焊材集团有限公司

中国钢铁工业协会

41

J-215-2-05

锌清洁冶炼与高效利用关键技术和装备

蒋开喜,余 刚,何醒民,刘野平,林江顺,张登凯,刘志宏,刘亚建,许志波,刘金庭

深圳市中金岭南有色金属股份有限公司,北京矿冶科技集团有限公司,长沙有色冶金设计研究院有限公司,中南大学,巴彦淖尔紫金有色金属有限公司,株洲火炬工业炉有限责任公司,中际山河科技有限责任公司

中国有色金属工业协会

42

J-216-2-01

大型功能壁板自动精准装配关键技术与装备

张开富,程 晖,樊新田,彭江涛,刘 平,刘书暖,骆 彬,罗 云,罗 群,李 原

西北工业大学,西安飞机工业(集团)有限责任公司,成都飞机工业(集团)有限责任公司

陕西省

43

J-216-2-02

异形全断面隧道掘进机设计制造关键技术及应用

李建斌,朱国力,赵 华,龚国芳,王杜娟,贾连辉,肖艳秋,范 磊,周建军,杨红军

中铁工程装备集团有限公司,华中科技大学,浙江大学,郑州轻工业学院,中铁隧道局集团有限公司,盾构及掘进技术国家重点实验室,中铁隧道股份有限公司

河南省

44

J-216-2-03

复杂修形齿轮精密数控加工关键技术与装备

王时龙,李先广,李国龙,蒋 林,曹华军,陈 鹏,康 玲,陈 剑,李 樟,张自凯

重庆大学,重庆机床(集团)有限责任公司,重庆齿轮箱有限责任公司,浙江双环传动机械股份有限公司,浙江万里扬股份有限公司,重庆蓝黛动力传动机械股份有限公司,綦江齿轮传动有限公司

重庆市

45

J-216-2-04

复杂零件整体铸造的型(芯)激光烧结材料制备与控形控性技术

史玉升,周建新,闫春泽,李中伟,殷亚军,南 海,杨欢庆,李勇军,周 坚,喻 平

华中科技大学,中国航发北京航空材料研究院,西安航天发动机有限公司,中国航发哈尔滨东安发动机有限公司,株洲中航动力精密铸造有限公司,东风商用车有限公司

李德群,周   济,吴  

46

J-217-2-01

电力系统接地基础理论、关键技术及工程应用

何金良,曾 嵘,张 波,王 森,刘 健,胡 军,李志忠,郭 剑,李 谦,杜澍春

清华大学,国网陕西省电力公司,中国电力科学研究院有限公司,广东电网有限责任公司,电力规划设计总院,海南中海电力工程有限公司,四川桑莱特智能电气设备股份有限公司

中国电机工程学会

47

J-217-2-02

国家工频高电压全系列基础标准装置关键技术与工程应用

黄奇峰,雷 民,周 峰,杨世海,何俊佳,章述汉,王乐仁,卢树峰,徐敏锐,姜春阳

国网江苏省电力有限公司,中国电力科学研究院有限公司,国家高电压计量站,华中科技大学,国网电力科学研究院有限公司,苏州华电电气股份有限公司,武汉磐电科技股份有限公司

中国电机工程学会

48

J-217-2-03

我国首座大型海上风电场关键技术及示范应用

符 杨,张开华,黄国良,林毅峰,金宝年,黄玲玲,魏书荣,朱开情,唐征歧,沈志春

上海东海风力发电有限公司,上海电力学院,中交第三航务工程局有限公司,上海勘测设计研究院有限公司,华锐风电科技(集团)股份有限公司,国网上海市电力公司,上海交通大学

上海市

49

J-217-2-04

汽轮机系列化减振阻尼叶片设计关键技术及应用

谢永慧,方 宇,阳 虹,张 荻,毛汉忠,杨 宇,范小平,陆 伟,李国平,蓝吉兵

西安交通大学,东方电气集团东方汽轮机有限公司,上海电气电站设备有限公司上海汽轮机厂,杭州汽轮机股份有限公司,上海发电设备成套设计研究院有限责任公司,上海船舶设备研究所(中国船舶重工集团公司第七〇四研究所)

陕西省

50

J-217-2-05

交直流电力系统连锁故障主动防御关键技术与应用

梅生伟,安 军,张振安,余晓鹏,张雪敏,黄少伟,徐得超,张保会,饶宇飞,魏 巍

国网河南省电力公司,清华大学,中国电力科学研究院有限公司,国网上海市电力公司,西安交通大学,国网四川省电力公司

河南省

51

J-217-2-06

高效低风速风电机组关键技术研发和大规模工程应用

褚景春,袁 凌,王小虎,刘永前,董汉杰,王文亮,薛 扬,刘伟超,张 磊,周文明

国电联合动力技术有限公司,中国电力科学研究院有限公司,华北电力大学,洛阳LYC轴承有限公司,河北工业大学

中国电机工程学会

52

J-217-2-07

超、特高压变压器/电抗器出线装置关键技术及工程应用

李金忠,高步林,刘东升,俞英忠,韩先才,王绍武,孙建涛,谢庆峰,张书琦,汲胜昌

中国电力科学研究院有限公司,泰州新源电工器材有限公司,常州市英中电气有限公司,保定天威保变电气股份有限公司,西安西电变压器有限责任公司,西安交通大学,特变电工沈阳变压器集团有限公司

中国电机工程学会

53

J-219-2-01

毫米波与太赫兹(50GHz500GHz)测量系统

年夫顺,姜万顺,邓建钦,王亚海,范国清,常庆功,陈 卓,赵 锐,邢 东,姜信诚

中国电子科技集团公司第四十一研究所,中国电子科技集团公司第十三研究所

工业和信息化部

54

J-219-2-02

高磁导率磁性基板关键技术及产业化

邓龙江,梁迪飞,陈 良,李维佳,谢海岩,张宏亮,阙智勇,李 涛,刘华涛,李立忠

电子科技大学,成都佳驰电子科技有限公司,珠海市魅族科技有限公司,深圳市中天迅通信技术股份有限公司

四川省

55

J-220-2-01

海气界面环境弱目标特性高灵敏度微波探测关键技术及装备

陈 希,魏艳强,陈 雪,毛科峰,李 浩,张 丰,张云海,杨 毅,任迎新,刘媛媛

上海大学,中国人民解放军国防科技大学,北京无线电测量研究所,西安空间无线电技术研究所,浙江大学,宜昌测试技术研究所

上海市

56

J-220-2-02

数据库管理系统核心技术的创新与金仓数据库产业化

杜小勇,王 珊,陈 红,任永杰,张 孝,李翠平,张延松,冯 玉,冷建全,王建华

中国人民大学,北京人大金仓信息技术股份有限公司

教育部

57

J-220-2-03

大规模街景系统及其位置服务关键技术

胡事民,王巨宏,张松海,徐 昆,李国良,刘 龙,李成军,王建宇,汪 淼,钟翔平

清华大学,深圳市腾讯计算机系统有限公司

工业和信息化部

58

J-220-2-04

城市污水处理过程控制关键技术及应用

乔俊飞,郑 江,韩红桂,苑明哲,杨 庆,阜 崴,于广平,李文静,杨翠丽,常 江

北京工业大学,北京城市排水集团有限责任公司,中国科学院沈阳自动化研究所

教育部

59

J-220-2-05

笔式人机交互关键技术及应用

田 丰,戴国忠,王宏安,张树江,张 毅,方中雄,崔丽英,朱以诚,张凤军,李俊峰

中国科学院软件研究所,鸿合科技股份有限公司,北京教育科学研究院,中国医学科学院北京协和医院,深圳市鸿合创新信息技术有限责任公司

中国科学院

60

J-220-2-06

空地一体化协同防撞关键技术及重大应用

张学军,刘志刚,张 涛,刘永刚,冯 涛,王彦成,李海轮,白 琳,赵 灿,金开研

四川九洲空管科技有限责任公司,北京航空航天大学,四川九洲电器集团有限责任公司,民航数据通信有限责任公司,北京民航天宇科技发展股份有限公司

徐向阳,周志成,王   巍

61

J-220-2-07

大规模网络安全态势分析关键技术及系统YHSAS

贾 焰,方滨兴,韩伟红,李爱平,周 斌,方 华,景晓军,江 荣,黄九鸣,李润恒

中国人民解放军国防科技大学,哈尔滨工业大学深圳研究生院,哈尔滨安天科技股份有限公司,任子行网络技术股份有限公司,哈尔滨工业大学

湖南省

62

J-221-2-01

大型桥梁结构健康监测数据挖掘与安全评定关键技术

李 惠,裴岷山,欧进萍,崔 冰,鲍跃全,李 娜,李顺龙,冯良平,张东昱,刘志强

中交公路规划设计院有限公司,哈尔滨工业大学

   明,杨永斌,谭久彬

63

J-221-2-02

废旧混凝土再生利用关键技术及工程应用

吴 波,陈宗平,王 龙,赵霄龙,赵新宇,刘琼祥,周文娟,薛建阳,王 军,杨英健

华南理工大学,北京建筑大学,中国建筑科学研究院有限公司,广州建筑股份有限公司,广西大学,深圳市建筑设计研究总院有限公司,中建西部建设股份有限公司

教育部

64

J-221-2-03

超500米跨径钢管混凝土拱桥关键技术

郑皆连,韩 玉,牟廷敏,冯 智,王劼耘,庞博新,秦大燕,王建军,龙 跃,徐 文

广西路桥工程集团有限公司,四川省交通运输厅公路规划勘察设计研究院,广西大学,柳州欧维姆机械股份有限公司,重庆交通大学,江苏苏博特新材料股份有限公司,泸州东南高速公路发展有限公司

张喜刚,缪昌文,陈政清

65

J-221-2-04

大型屋盖及围护体系抗风防灾理论、关键技术和工程应用

杨庆山,蔡昭昀,陈 波,林 莉,黄国庆,狄 谨,田玉基,吴明超,楼文娟,杨 娜

北京交通大学,中冶建筑研究总院有限公司,重庆大学,中国京冶工程技术有限公司,浙江大学,西南交通大学,深圳市前海公共安全科学研究院有限公司

中国钢结构协会

66

J-221-2-05

大跨度缆索承重桥梁抗风关键技术与工程应用

廖海黎,李明水,李永乐,杨如刚,张 敏,孟凡超,郑史雄,庄卫林,马存明,王 骑

西南交通大学,四川公路桥梁建设集团有限公司,中交公路规划设计院有限公司,中铁大桥勘测设计院集团有限公司,四川省交通运输厅公路规划勘察设计研究院

四川省

67

J-222-2-01

超深与复杂地质条件混凝土防渗墙关键技术

宗敦峰,刘建发,肖恩尚,王玉杰,孔祥生,韩 伟,刘志明,张社荣,石 峰,赵明华

中国水电基础局有限公司,中国水利水电科学研究院,水利部水利水电规划设计总院,天津大学

中国施工企业管理协会

68

J-222-2-02

300m级特高拱坝安全控制关键技术及工程应用

王仁坤,祁宁春,洪文浩,李德玉,杨 强,周 钟,赵文光,杨建宏,张 冲,邵敬东

中国电建集团成都勘测设计研究院有限公司,中国三峡建设管理有限公司,雅砻江流域水电开发有限公司,清华大学,中国水利水电科学研究院,四川大学,国电大渡河流域水电开发有限公司

中国大坝工程学会

69

J-222-2-03

气候变化对区域水资源与旱涝的影响及风险应对关键技术

严登华,张建云,王国庆,鲍振鑫,杨志勇,王振龙,钟平安,秦天玲,关铁生,翁白莎

水利部交通运输部国家能源局南京水利科学研究院,中国水利水电科学研究院,河海大学,安徽省(水利部淮河水利委员会)水利科学研究院

王   浩,周绪红,邓铭江

70

J-22301-2-01

城市多模式公交网络协同设计与智能服务关键技术及应用

王 炜,刘 攀,孙正良,汪 林,王 昊,杨 敏,胡晓健,殷广涛,刘冬梅,徐 棱

东南大学,公安部交通管理科学研究所,交通运输部公路科学研究所,中国城市规划设计研究院,南京莱斯信息技术股份有限公司,南京全司达交通科技有限公司

教育部

71

J-22301-2-02

大范围路网交通协同感知与联动控制关键技术及应用

王云鹏,刘东波,郭继孚,田大新,于海洋,关积珍,李 斌,任毅龙,吴 坚,何广进

北京航空航天大学,公安部交通管理科学研究所,北京交通发展研究院,安徽科力信息产业有限责任公司,交通运输部公路科学研究所,北京四通智能交通系统集成有限公司,启明信息技术股份有限公司

教育部

72

J-22301-2-03

重载水泥混凝土铺面关键技术与工程应用

田 波,赵队家,刘少文,赵鸿铎,牛开民,刘伯莹,姜昌山,谈至明,梁军林,张志耕

山西省交通科学研究院,交通运输部公路科学研究所,中国民航机场建设集团公司,同济大学,广西大学

山西省

73

J-22302-2-01

基于共用架构的汽车智能驾驶辅助系统关键技术及产业化

李克强,罗禹贡,李升波,王建强,杨殿阁,邓 博,席忠民,陈卫强,成 波,许 庆

清华大学,苏州智华汽车电子有限公司,广州汽车集团股份有限公司,厦门金龙联合汽车工业有限公司

中国汽车工程学会

74

J-22302-2-02

严寒季冻区高速铁路毫米级变形标准下路基平稳性控制技术及应用

赵国堂,叶阳升,蔡德钩,蒋金洋,刘伟平,张西泽,杨西锋,杨国涛,闫宏业,冷景岩

中国铁道科学研究院,中国铁路设计集团有限公司,东南大学,中国铁路沈阳局集团有限公司,中国铁路哈尔滨局集团有限公司,哈大铁路客运专线有限责任公司,中铁第一勘察设计院集团有限公司

中国铁路总公司

75

J-22302-2-03

高速铁路弓网系统运营安全保障成套技术与装备

高仕斌,王保国,刘志刚,侯文玉,韩通新,吴积钦,陈奇志,于 龙,刘再民,张向阳

西南交通大学,中国铁道科学研究院,成都交大光芒科技股份有限公司,成都唐源电气股份有限公司,成都国铁电气设备有限公司,江苏新绿能科技有限公司,宝鸡中车时代工程机械有限公司

国家铁路局

76

J-22302-2-04

4000米级深海工程装备水动力学试验能力建设及应用

杨建民,陈 刚,李润培,彭 涛,肖龙飞,范 模,汪学锋,吕海宁,李 欣,张承懿

上海交通大学,中海油研究总院有限责任公司,中国船舶工业集团公司第七〇八研究所

上海市

77

J-231-2-01

城市集中式再生水系统水质安全协同保障技术及应用

胡洪营,蒋 勇,姚向阳,李 艺,刘书明,李魁晓,吴乾元,吴光学,白 宇,王佳伟

清华大学,北京城市排水集团有限责任公司,新大陆科技集团有限公司,北京市市政工程设计研究总院有限公司

中国环境科学学会

78

J-231-2-02

区域环境污染人群暴露风险防控技术及其应用

于云江,段小丽,黄沈发,李 辉,徐 成,车 飞,丁文军,向明灯,潘小川,赵秀阁

环境保护部华南环境科学研究所,中国环境科学研究院,上海市环境科学研究院,北京大学,中国科学院大学,华东理工大学,北京科技大学

环境保护部

79

J-231-2-03

水中典型污染物健康风险识别关键技术及应用

徐顺清,鲁文清,金银龙,张金良,赵淑莉,陈 超,王先良,张 岚,周宜开,吴康兵

华中科技大学,中国疾病预防控制中心环境与健康相关产品安全所,中国环境科学研究院,中国环境监测总站,清华大学

湖北省

80

J-231-2-04

风沙灾害防治理论与关键技术应用

王 涛,屈建军,王文彪,赵学勇,李新荣,赵哈林,蒋富强,王进昌,汪万福,尹成国

中国科学院寒区旱区环境与工程研究所,亿利资源集团有限公司,中铁西北科学研究院有限公司,中国铁路青藏集团有限公司,敦煌研究院

甘肃省

81

J-231-2-05

全过程优化的焦化废水高效处理与资源化技术及应用

曹宏斌,李玉平,韩洪军,李海波,薛占强,盛宇星,谢勇冰,宁朋歌,付晓伟,杨志超

中国科学院过程工程研究所,鞍钢股份有限公司,北京赛科康仑环保科技有限公司,哈尔滨工业大学,合肥学院,鞍山盛盟煤气化有限公司

中国科学院

82

J-231-2-06

综合自然灾害风险评估与重大自然灾害应对关键技术研究和应用

史培军,吴绍洪,范一大,刘连友,方伟华,姚庆海,杨思全,袁 艺,王静爱,李 宁

北京师范大学,民政部国家减灾中心,中国科学院地理科学与资源研究所,中国保险行业协会

北京市

83

J-232-2-01

台风监测预报系统关键技术

端义宏,万齐林,雷小途,崔晓鹏,余 晖,梁建茵,黄 健,钱传海,梁旭东,陈子通

中国气象科学研究院,中国气象局上海台风研究所,中国气象局广州热带海洋气象研究所,中国科学院大气物理研究所,国家气象中心

中国气象局

84

J-233-2-01

血栓性疾病的早期诊断和靶向治疗

胡 豫,刘俊岭,梅 恒,胡德胜,胡 虎,唐 亮,庞志清,石 威,胡 波,郑传胜

华中科技大学同济医学院附属协和医院,上海交通大学,浙江大学,复旦大学

   辰,林东昕,陈义汉

85

J-233-2-02

胃肠癌预警、预防和发生中的新发现及其临床应用

房静远,陈萦晅,洪 洁,许 杰,陈豪燕,李晓波,曹 晖,高琴琰,熊 华,陈慧敏

上海交通大学医学院附属仁济医院

上海市

86

J-233-2-03

淋巴瘤发病机制新发现与关键诊疗技术建立和应用

赵维莅,陈赛娟,王 黎,黄金艳,叶 静,李军民,沈志祥,陆一鸣,沈 杨,程 澍

上海交通大学医学院附属瑞金医院

王振义

87

J-233-2-04

亚临床甲状腺功能减退的危害及干预

赵家军,滕卫平,单忠艳,高 聆,宋勇峰,赵 萌,徐 潮,邵珊珊,管庆波,李晨嫣

山东省立医院,中国医科大学附属第一医院

山东省

88

J-233-2-05

内镜超声微创诊疗体系的建立与临床应用

孙思予,金震东,李兆申,许国强,令狐恩强,韦建宇,年卫东,王贵齐,郭瑾陶,葛 楠

中国医科大学附属盛京医院,上海长海医院,浙江大学医学院附属第一医院,中国人民解放军总医院,南京微创医学科技股份有限公司,北京大学第一医院,中国医学科学院肿瘤医院

辽宁省

89

J-23401-2-01

葡萄膜炎病证结合诊疗体系构建研究与临床应用

毕宏生,杨振宁,解孝锋,高成江,崔 浩,卢 弘,郭 霞,郝小波,李可建,高西鹏

山东中医药大学,哈尔滨医科大学附属第一医院,首都医科大学附属北京朝阳医院,山东大学,山东农业工程学院,广西中医药大学第一附属医院,西安大唐制药集团有限公司

山东省

90

J-23401-2-02

肝主疏泄的理论源流与现代科学内涵

王 伟,王庆国,王天芳,赵 燕,周仁来,徐志伟,李成卫,薛晓琳,刘雁峰,陈建新

北京中医药大学,北京师范大学,广州中医药大学

国家中医药管理局

91

J-23402-2-01

基于整体观的中药方剂现代研究关键技术的建立及其应用

张卫东,周俊杰,施海明,柳润辉,詹常森,李 勇,姜 鹏,罗心平,谢 宁,林艳和

中国人民解放军第二军医大学,上海和黄药业有限公司,复旦大学附属华山医院,江西青峰药业有限公司,健民药业集团股份有限公司,通化白山药业股份有限公司,云南生物谷药业股份有限公司

岳建民,林国强,高   月

92

J-23402-2-02

中药资源产业化过程循环利用模式与适宜技术体系创建及其推广应用

段金廒,唐志书,王明耿,吴启南,权文杰,宿树兰,刘启明,郭 盛,季 浩,熊 鹏

南京中医药大学,陕西中医药大学,山东步长制药股份有限公司,吉林省东北亚药业股份有限公司,延安制药股份有限公司,江苏天晟药业股份有限公司,淮安市百麦科宇绿色生物能源有限公司

江苏省

93

J-235-2-01

我国原创细胞生长因子类蛋白药物关键技术突破、理论创新及产业化

李校堃,王晓杰,黄志锋,林 丽,肖 健,黄亚东,惠 琦,方海洲,宋礼华

温州医科大学,珠海亿胜生物制药有限公司,安徽安科生物工程(集团)股份有限公司,广州暨南大学医药生物技术研究开发中心

陈志南,王广基,王   锐

94

J-235-2-02

泮托拉唑钠及制剂关键技术研究与产业化

胡富强,姚忠立,袁 弘,洪利娅,张 昀,郑国钢,黄雪惠,徐仲军,方国林,鄢 丰

浙江大学,杭州中美华东制药有限公司,浙江省食品药品检验研究院,杭州华东医药集团新药研究院有限公司

浙江省

95

J-235-2-03

基于药物基因组学的高血压个体化治疗策略、产品与推广应用

周宏灏,刘昭前,张 伟,李 清,陈小平,赵震宇,周 淦,刘 洁,李 智,尹继业

中南大学湘雅医院,湖南宏灏基因生物科技有限公司

湖南省

96

J-235-2-04

心脏瓣膜外科创新技术及产品的建立和应用

徐志云,韩 林,陆方林,王 军,刘晓红,郭鹏海,唐 昊,宋智钢,唐杨烽,张 浩

中国人民解放军第二军医大学第一附属医院,兰州兰飞医疗器械有限公司

教育部

97

J-236-2-01

高效融合的超大容量光接入技术及应用

纪越峰,许 明,顾仁涛,贝劲松,陈 雪,黄新刚,王立芊,蔡惊哲,李 慧,孙砚峰

北京邮电大学,中兴通讯股份有限公司

工业和信息化部

98

J-236-2-02

数字电视广播系统与核心芯片的国产化

张文军,管云峰,冯景锋,何大治,李 智,王 峰,谭丽娟,梁伟强,刘卫东,郭 斌

上海交通大学,国家新闻出版广电总局广播电视规划院,深圳市海思半导体有限公司,上海高清数字科技产业有限公司,青岛海信电器股份有限公司,康佳集团股份有限公司

上海市

99

J-25101-2-01

主要蔬菜卵菌病害关键防控技术研究与应用

张修国,刘西莉,王文桥,张敬泽,杨宇红,刘长远,高克祥,米庆华,李 屹,刘 杰

山东农业大学,中国农业大学,河北省农林科学院植物保护研究所,浙江大学,中国农业科学院蔬菜花卉研究所,辽宁省农业科学院,青岛中达农业科技有限公司

山东省

100

J-25101-2-02

多熟制地区水稻机插栽培关键技术创新及应用

张洪程,吴文革,李刚华,霍中洋,张瑞宏,习 敏,杨洪建,王 军,史步云,张建设

扬州大学,南京农业大学,安徽省农业科学院,江苏省农业科学院,江苏省农业技术推广总站,常州亚美柯机械设备有限公司,南京沃杨机械科技有限公司

江苏省

101

J-25101-2-03

沿淮主要粮食作物涝渍灾害综合防控关键技术及应用

程备久,张佳宝,李金才,王友贞,陈黎卿,顾克军,刘良柏,刘万代,蔡德军,武立权

安徽农业大学,中国科学院南京土壤研究所,安徽省(水利部淮河水利委员会)水利科学研究院,河南农业大学,江苏省农业科学院,安徽省农业科学院

安徽省

102

J-25101-2-04

苹果树腐烂病致灾机理及其防控关键技术研发与应用

黄丽丽,曹克强,李 萍,范东晟,冯 浩,王树桐,王亚红,高小宁,孙广宇,王 鹏

西北农林科技大学,河北农业大学,全国农业技术推广服务中心,陕西省植物保护工作总站,陕西西大华特科技实业有限公司,北京百德翠丰农业科技发展有限公司

陈剑平,张福锁,陈万权

103

J-25101-2-05

杀菌剂氰烯菌酯新靶标的发现及其产业化应用

周明国,马忠华,侯毅平,王洪雷,陈 雨,杨荣明,段亚冰,刁亚梅,郑兆阳,关成宏

南京农业大学,浙江大学,江苏省农药研究所股份有限公司,安徽省农业科学院,江苏省植物保护植物检疫站,安徽省植物保护总站,黑龙江省农垦总局植保植检站

教育部

104

J-25101-2-06

我国典型红壤区农田酸化特征及防治关键技术构建与应用

徐明岗,徐仁扣,周世伟,马常宝,李九玉,文石林,鲁艳红,彭春瑞,张 青,詹绍军

中国农业科学院农业资源与农业区划研究所,中国科学院南京土壤研究所,农业部耕地质量监测保护中心,湖南省土壤肥料研究所,江西省农业科学院土壤肥料与资源环境研究所,福建省农业科学院土壤肥料研究所,成都新朝阳作物科学有限公司

中国农学会

105

J-25103-2-01

畜禽粪便污染监测核算方法和减排增效关键技术研发与应用

董红敏,廖新俤,常志州,魏源送,陶秀萍,黄宏坤,杨军香,张祥斌,朱志平,尚 斌

中国农业科学院农业环境与可持续发展研究所,江苏省农业科学院,华南农业大学,中国科学院生态环境研究中心,广东温氏食品集团股份有限公司,全国畜牧总站,农业部农业生态与资源保护总站

中国农学会

106

J-25201-2-01

InSAR毫米级地表形变监测的关键技术及应用

朱建军,李志伟,丁晓利,胡 俊,张 勤,张杏清,谢荣安,陈国良,戴吾蛟,冯光财

中南大学,香港理工大学,中国矿业大学,广东省地质测绘院,长安大学

教育部

107

J-25201-2-02

三江特提斯复合造山成矿作用与找矿突破

邓 军,李文昌,周云满,范玉华,王立全,和中华,许继峰,杨立强,王庆飞,余海军

中国地质大学(北京),中国地质调查局成都地质调查中心,云南省地质调查局,云南黄金矿业集团股份有限公司,中国科学院广州地球化学研究所

国土资源部

108

J-25201-2-03

海洋测绘和内陆水域监测的卫星大地测量关键技术及应用

姜卫平,金涛勇,宁津生,翟国君,暴景阳,常晓涛,褚永海,王正涛,许 军,徐新禹

武汉大学,中国人民解放军海军海洋测绘研究所,国家测绘地理信息局卫星测绘应用中心,中国人民解放军海军大连舰艇学院

国家测绘地理信息局

109

J-25201-2-04

复杂大电网时空信息服务平台关键技术与应用

王继业,朱欣焰,赵 光,刘金长,庄玉林,赖征田,杨成月,李功新,曾 楠,李浩松

国网信息通信产业集团有限公司,武汉大学,厦门亿力吉奥信息科技有限公司,武大吉奥信息技术有限公司,国网福建省电力有限公司,北京恒华伟业科技股份有限公司,中国电力科学研究院有限公司

中国地理信息产业协会

110

J-25201-2-05

高光谱遥感信息机理与多学科应用

张 兵,张立福,童庆禧,刘良云,张 霞,高连如,黄文江,陈正超,张文娟,黄长平

中国科学院遥感与数字地球研究所

中国科学院

111

J-25201-2-06

系列海洋监测浮标研制及在国家海洋环境监测中的应用

王军成,李 民,刘世萱,范秀涛,张曙伟,于福江,裴 亮,陈世哲,赵进平,徐俊臣

山东省科学院海洋仪器仪表研究所,国家海洋环境预报中心,国家海洋技术中心,中国海洋大学

潘德炉,焦念志,宋君强

112

J-25201-2-07

土地调查监测空地一体化技术开发与装备研制

王 庆,李 钢,张小国,顾和和,孙 杰,胡明星,尹鹏程,王云帆,谭 靖,马 超

东南大学,中国矿业大学,中国测绘科学研究院,徐州市国土资源基础测绘中心,北京航天泰坦科技股份有限公司,广州南方测绘科技股份有限公司

中国土木工程学会

113

J-25202-2-01

煤矿柔模复合材料支护安全高回收开采成套技术与装备

王晓利,杨俊哲,李晋平,张金锁,翟 红,严永胜,贺安民,吴群英,唐军华,张敬军

西安科技大学,神华神东煤炭集团有限责任公司,山西潞安矿业(集团)有限责任公司,神华宁夏煤业集团有限责任公司,陕西煤业化工集团有限责任公司,陕西开拓建筑科技有限公司,中煤科工集团武汉设计研究院有限公司

中国煤炭工业协会

114

J-25202-2-02

钨氟磷含钙战略矿物资源浮选界面组装技术及应用

胡岳华,孙 伟,李晓东,杨剑波,李耀基,何斌全,李发本,夏敬源,韩海生,黄伟生

中南大学,洛阳栾川钼业集团股份有限公司,湖南柿竹园有色金属有限责任公司,云南磷化集团有限公司

中国有色金属工业协会

115

J-25202-2-03

煤炭高效干法分选关键技术及应用

赵跃民,李功民,骆振福,段晨龙,陈建强,夏云凯,陈增强,张 博,董 良,赵南方

中国矿业大学,唐山市神州机械有限公司,神华新疆能源有限责任公司

中国煤炭工业协会

116

J-25202-2-04

西北地区煤与煤层气协同勘查与开发的地质关键技术及应用

王 佟,王宁波,傅雪海,韦 波,唐书恒,孙亚军,李 辉,谢志清,芦 俊,潘 军

中国煤炭地质总局,神华新疆能源有限责任公司,新疆维吾尔自治区煤田地质局,中国矿业大学,中国中煤能源股份有限公司新疆分公司,中国地质大学(北京),北京万普隆能源技术有限公司

中国煤炭工业协会

117

J-253-2-01

肾癌外科治疗体系创新及关键技术的应用推广

王林辉,孙颖浩,曲 乐,杨 波,吴震杰,孙树汉,刘 冰,徐 红,杨 富,时佳子

中国人民解放军第二军医大学,中国人民解放军南京军区南京总医院

上海市

118

J-253-2-02

肺癌微创治疗体系及关键技术的研究与推广

何建行,姜格宁,支修益,高树庚,王 群,刘德若,梁文华,刘 君,邵文龙,王 炜

广州医科大学附属第一医院,上海市肺科医院,首都医科大学宣武医院,中国医学科学院肿瘤医院,复旦大学附属中山医院,中日友好医院

中华医学会

119

J-253-2-03

儿童肝移植关键技术的建立及其临床推广应用

夏 强,张建军,李 敏,许建荣,孔晓妮,陈其民,王 莹,王祥瑞,李凤华,徐宇虹

上海交通大学医学院附属仁济医院,上海交通大学医学院附属上海儿童医学中心

上海市

120

J-253-2-04

严重脊柱创伤修复关键技术的创新与推广

郝定均,宋跃明,贺宝荣,沈慧勇,徐荣明,胡 勇,闫 亮,许正伟,周劲松,谢 恩

西安交通大学,四川大学华西医院,中山大学孙逸仙纪念医院,宁波明州医院有限公司,宁波市第六医院

陕西省

121

J-253-2-05

基于听觉保存与重建关键技术的听神经瘤治疗策略及应用

吴 皓,张力伟,钟 平,汪照炎,杨 军,张治华,贾 欢,邹 静,黄 琦,袁亦金

上海交通大学医学院附属新华医院,上海交通大学医学院附属第九人民医院,首都医科大学附属北京天坛医院,复旦大学附属华山医院,上海海神医疗电子仪器有限公司

上海市

122

J-253-2-06

重症先心病外科治疗关键技术创新与应用

董念国,张海波,邢泉生,莫绪明,徐卓明,史嘉玮,谢明星,武庆平,苏 伟,夏家红

华中科技大学同济医学院附属协和医院,上海交通大学医学院附属上海儿童医学中心,南京市儿童医院,青岛市妇女儿童医院

湖北省

123

J-253-2-07

眼睑和眼眶恶性肿瘤关键诊疗技术体系的建立和应用

范先群,贾仁兵,赵军阳,张 靖,葛盛芳,李 斌,张 赫,徐晓芳,宋 欣,范佳燕

上海交通大学医学院附属第九人民医院,首都医科大学附属北京儿童医院,广州市妇女儿童医疗中心,上海交通大学

上海市


2018年度

中华人民共和国国际科学技术合作奖获奖人


简•迪安•米勒(美国)

詹姆斯•弗雷泽•斯托达特(英国/美国)

朱溢眉(美国)

彼得•乔治•布鲁尔(美国)

孙立成(瑞典)

参考阅读:


科技部 财政部关于调整国家科学技术奖奖金标准的通知

国科发奖〔2019〕7号 


各省、自治区、直辖市及计划单列市科技厅(委、局)、财政厅(局),新疆生产建设兵团科技局、财政局,国务院各有关部委、直属机构,各有关单位: 


为贯彻落实《关于深化科技奖励制度改革的方案》(国办函〔2017〕55号)有关精神,充分发挥国家科学技术奖对广大科技工作者的激励作用,释放各类人才创新活力,经国务院同意,对国家科学技术奖奖金标准进行调整。具体调整如下:


 一、国家最高科学技术奖的奖金标准由500万元/人调整为800万元/人,全部属获奖人个人所得; 


二、国家自然科学奖、国家技术发明奖、国家科学技术进步奖的特等奖奖金标准由100万元/项调整为150万元/项,一等奖奖金标准由20万元/项调整为30万元/项,二等奖奖金标准由10万元/项调整为15万元/项; 


三、调整后的国家科学技术奖奖金标准自2018年度国家科学技术奖起实施。 


特此通知。 


科技部  财政部

 2019年1月4日


声  明

本文综合来自:科技日报、科技部官网,版权归原机构所有,由《走向智能论坛》小智整理并推荐阅读。

相关阅读

1、政策 | 工信部:2018年工业强基工程重点产品、工艺“一条龙”应用计划示范企业和示范项目名单的通知

2、政策 | 工信部:2018年工业互联网试点示范项目名单

3、政策 | 工信部:2018年物联网集成创新与融合应用项目名单

4、政策 | 国家发改委:汽车产业投资管理规定(附全文)

5、政策 | 上海市经信委:《上海市工业互联网创新发展专项支持实施细则》

6、政策 | 发改委、工信部:组织实施2019年新一代信息基础设施建设工程

7、政策 | 《北京工业互联网发展行动计划(2018-2020年)》(附全文)

8、工信部、财政部:2018年国家技术创新示范企业名单


登录查看更多
0

相关内容

中国人民解放军陆军工程大学,以中国人民解放军理工大学(2110工程)和中国人民解放军军械工程学院(2110工程)主体为基础于2017年组建,大学各组建单位办学历史可分别追溯至上世纪30至50年代在江西宁都创办的红军无线电训练班、在黑龙江哈尔滨创设的“哈军工”工兵工程系、在山东诸城创建的“军械干部训练队”、在江苏南京创立的“二野军大”和在吉林通化创始的东北民主联军工兵学校;是人才培养与科学研究并重、工程技术与作战指挥融合的教学研究型综合性大学。
新时期我国信息技术产业的发展
专知会员服务
71+阅读 · 2020年1月18日
2019中国硬科技发展白皮书 193页
专知会员服务
86+阅读 · 2019年12月13日
【白皮书】“物联网+区块链”应用与发展白皮书-2019
专知会员服务
94+阅读 · 2019年11月13日
解读《中国新一代人工智能发展报告2019》
走向智能论坛
32+阅读 · 2019年6月5日
百余位院士入选!中国科协公示一份重要名单
材料科学与工程
11+阅读 · 2018年12月21日
Arxiv
6+阅读 · 2020年4月14日
Arxiv
7+阅读 · 2018年11月1日
Neural Architecture Optimization
Arxiv
8+阅读 · 2018年9月5日
Arxiv
3+阅读 · 2018年4月3日
VIP会员
最新内容
人工智能在战场行动中的演进及伊朗案例
专知会员服务
2+阅读 · 今天13:08
美AI公司Anthropic推出网络安全模型“Mythos”
专知会员服务
2+阅读 · 今天12:58
【博士论文】面向城市环境的可解释计算机视觉
专知会员服务
0+阅读 · 今天12:57
大语言模型的自改进机制:技术综述与未来展望
专知会员服务
0+阅读 · 今天12:50
《第四代军事特种作战部队选拔与评估》
专知会员服务
1+阅读 · 今天6:23
相关VIP内容
相关论文
Top
微信扫码咨询专知VIP会员