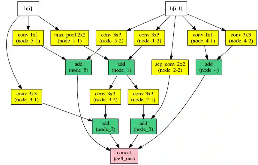
Automatic neural architecture design has shown its potential in discovering powerful neural network architectures. Existing methods, no matter based on reinforcement learning or evolutionary algorithms (EA), conduct architecture search in a discrete space, which is highly inefficient. In this paper, we propose a simple and efficient method to automatic neural architecture design based on continuous optimization. We call this new approach neural architecture optimization (NAO). There are three key components in our proposed approach: (1) An encoder embeds/maps neural network architectures into a continuous space. (2) A predictor takes the continuous representation of a network as input and predicts its accuracy. (3) A decoder maps a continuous representation of a network back to its architecture. The performance predictor and the encoder enable us to perform gradient based optimization in the continuous space to find the embedding of a new architecture with potentially better accuracy. Such a better embedding is then decoded to a network by the decoder. Experiments show that the architecture discovered by our method is very competitive for image classification task on CIFAR-10 and language modeling task on PTB, outperforming or on par with the best results of previous architecture search methods with a significantly reduction of computational resources. Specifically we obtain $2.07\%$ test set error rate for CIFAR-10 image classification task and $55.9$ test set perplexity of PTB language modeling task. The best discovered architectures on both tasks are successfully transferred to other tasks such as CIFAR-100 and WikiText-2.


翻译:现有方法,无论以强化学习或进化算法(EA)为基础,都是基于强化学习或进化算法(EA),都是在离散空间进行建筑搜索,这效率极低。在本文中,我们提出了一个基于连续优化的自动神经结构设计设计简单而有效的方法。我们称之为新方法神经结构优化(NAO),我们拟议方法中有三个关键组成部分:(1) 将神经网络结构嵌入/成一个连续空间。(2) 预测器将网络的连续表述作为输入和预测其准确性。(3) 解码器将网络的连续表述图解析回到其结构中,这是非常低效率的。 性能预测器和编码器使我们能够在连续空间进行基于优化的神经结构设计设计。我们称之为新方法神经结构优化。这样更好的嵌入随后由解码器解码到网络中。 实验显示,我们所发现的架构模型对于CFAR-10的图像分类任务和PTBT的语言建模任务具有很强的竞争力,比PTBT的运行或比值高出100美元。 性预测和编码使前FAR- 的FAR- 测试任务中的最佳结果的系统任务得到了最佳的测试。

8
下载
关闭预览

相关内容

让 iOS 8 和 OS X Yosemite 无缝切换的一个新特性。 > Apple products have always been designed to work together beautifully. But now they may really surprise you. With iOS 8 and OS X Yosemite, you’ll be able to do more wonderful things than ever before.

Source: Apple - iOS 8
专知会员服务
61+阅读 · 2020年3月19日
100+篇《自监督学习(Self-Supervised Learning)》论文最新合集
专知会员服务
167+阅读 · 2020年3月18日
[综述]深度学习下的场景文本检测与识别
专知会员服务
78+阅读 · 2019年10月10日
Hierarchically Structured Meta-learning
CreateAMind
27+阅读 · 2019年5月22日
AutoML与轻量模型大列表
专知
8+阅读 · 2019年4月29日
强化学习的Unsupervised Meta-Learning
CreateAMind
18+阅读 · 2019年1月7日
Unsupervised Learning via Meta-Learning
CreateAMind
44+阅读 · 2019年1月3日
RL 真经
CreateAMind
6+阅读 · 2018年12月28日
Hierarchical Imitation - Reinforcement Learning
CreateAMind
19+阅读 · 2018年5月25日
ResNet, AlexNet, VGG, Inception:各种卷积网络架构的理解
全球人工智能
20+阅读 · 2017年12月17日
【推荐】ResNet, AlexNet, VGG, Inception:各种卷积网络架构的理解
机器学习研究会
20+阅读 · 2017年12月17日
Capsule Networks解析
机器学习研究会
11+阅读 · 2017年11月12日
【推荐】深度学习目标检测全面综述
机器学习研究会
21+阅读 · 2017年9月13日
Arxiv
5+阅读 · 2018年9月11日
Arxiv
12+阅读 · 2018年9月5日
Arxiv
3+阅读 · 2018年6月24日
VIP会员
最新内容
美国与以色列如何在攻击伊朗中使用人工智能
专知会员服务
2+阅读 · 54分钟前
《自动化战略情报管控》
专知会员服务
1+阅读 · 今天14:31
得失评估:审视对伊朗战争的轨迹(简报)
专知会员服务
2+阅读 · 今天14:19
【CMU博士论文】迈向可解释机器学习的理论基础
专知会员服务
2+阅读 · 今天12:23
基于数据优化的人机协同与机器人僚机
专知会员服务
5+阅读 · 今天2:08
相关资讯
Hierarchically Structured Meta-learning
CreateAMind
27+阅读 · 2019年5月22日
AutoML与轻量模型大列表
专知
8+阅读 · 2019年4月29日
强化学习的Unsupervised Meta-Learning
CreateAMind
18+阅读 · 2019年1月7日
Unsupervised Learning via Meta-Learning
CreateAMind
44+阅读 · 2019年1月3日
RL 真经
CreateAMind
6+阅读 · 2018年12月28日
Hierarchical Imitation - Reinforcement Learning
CreateAMind
19+阅读 · 2018年5月25日
ResNet, AlexNet, VGG, Inception:各种卷积网络架构的理解
全球人工智能
20+阅读 · 2017年12月17日
【推荐】ResNet, AlexNet, VGG, Inception:各种卷积网络架构的理解
机器学习研究会
20+阅读 · 2017年12月17日
Capsule Networks解析
机器学习研究会
11+阅读 · 2017年11月12日
【推荐】深度学习目标检测全面综述
机器学习研究会
21+阅读 · 2017年9月13日
Top
微信扫码咨询专知VIP会员