NuA4 和 SWR1复合物的融合与分离控制白色念珠菌的细胞命运可塑性

2018 年 9 月 14 日 知社学术圈

海归学者发起的公益学术平台

分享信息,整合资源

交流学术,偶尔风月

表型可塑性在发育中十分普遍。白色念珠菌是人类的一种多态真菌病原体,它具有独特的能力,能够响应环境信号在单细胞形式(酵母)和多细胞形式(菌丝)之间实现快速、可逆的细胞命运转换。

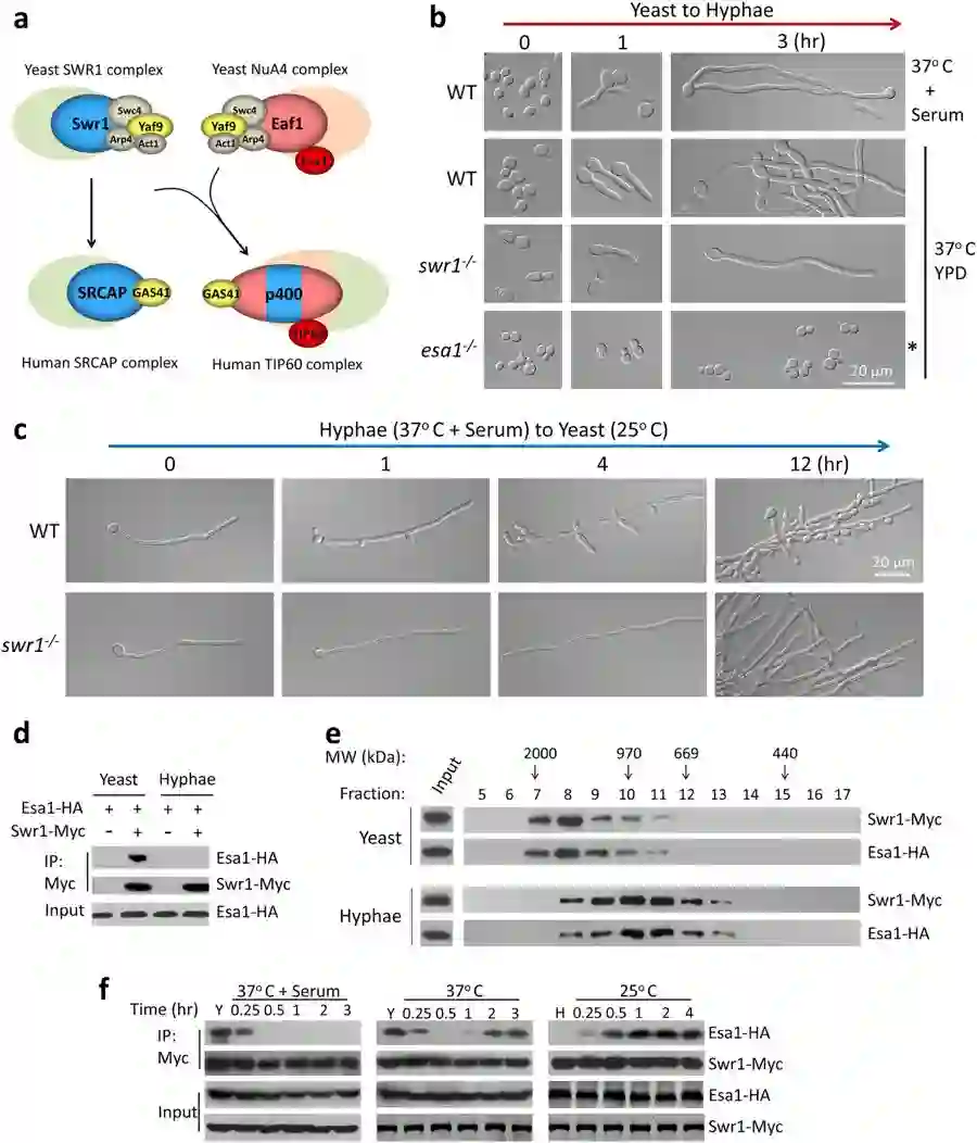
据报道,NuA4组蛋白乙酰转移酶活性和Hda1组蛋白去乙酰化酶活性是菌丝启动和维持所必需的。然而,尚不清楚Hda1和NuA4如何调节菌丝延伸。NuA4组蛋白乙酰转移酶和SWR1染色质重组复合物从酵母到人类是保守的,自后生动物起源以来,它们可能已经合并在一起形成一个更大的TIP60复合体。


近期,中国科学院上海生命科学研究院生物化学与细胞生物学研究所陈江野课题组在Cell Discovery上在线发表了一篇题为Merge and separation of NuA4 and SWR1 complexescontrol cell fate plasticity in Candidaalbicans的研究论文,该研究展示了白色念珠菌中NuA4和SWR1复合物的动态融合和分离过程NuA4和SWR1在酵母状态下融合在一起,在菌丝状态分离成两种不同的复合物。研究证实Eaf1 K173的乙酰化控制了两种复合物之间的相互作用。在白色念珠菌中,Yaf9的YEATS结构域可以识别Eaf1的乙酰赖氨酸,并介导其与Yaf9-Eaf1的相互作用。Esa1和Hda1对Eaf1的可逆乙酰化和去乙酰化作用控制着NuA4和SWR1的融合与分离,并且这种调控是由Brg1募集Hda1到染色质而触发的,以响应维持菌丝伸长的营养信号。研究人员还观察到,在酵母-菌丝可逆转变的过程中,存在Esa1、Hda1、Swr1和H2A.Z的协调启动子关联。这是首次发现NuA4和SWR1复合物的融合调控决定着细胞的命运,并且这种调控可能在多态性真菌中是保守的。


图1:NuA4和SWR1复合物的融合和分离与白色念珠菌中的酵母-菌丝可逆转变相关


Cell Discovery

doi: 10.1186/ s41421-018-0043-0


关注有礼


BMC期刊将为你提供及时的研究新闻、最新的期刊信息、实用的投稿建议等。

即日起至9月20日,关注“BMC期刊”并将关注成功的页面截图发送给BMC期刊,就有机会获得SpringerNature礼包一份(含2018年Nature杂志1本,BMC帆布袋1个,SpringerNature笔记本1个)。

获奖名单将于9月底通过BMC期刊微信公众号公布,敬请关注。



点击左下角阅读原文 ”查看论文原文。

扩展阅读

 

利用农杆菌瞬时表达CRISPR编辑基因

进化吧酵母菌:新技术加速酿酒酵母的基因组演化

BMC Biology新文速递:原始卵泡激活信号通路研究

“早安云雀,晚安夜枭”——谈谈生物钟的基因类型

质谱嗅探——如何用质谱仪改造出一个人工的鼻子?

本文系网易新闻·网易号“各有态度”特色内容

媒体转载联系授权请看下方

登录查看更多
0

相关内容

【KDD2020】自适应多通道图卷积神经网络
专知会员服务
121+阅读 · 2020年7月9日
专知会员服务
29+阅读 · 2020年3月6日
【学科交叉】抗生素发现的深度学习方法
专知会员服务
25+阅读 · 2020年2月23日
Nature 一周论文导读 | 2019 年 5 月 30 日
科研圈
15+阅读 · 2019年6月9日
Nature 一周论文导读 | 2019 年 4 月 4 日
科研圈
7+阅读 · 2019年4月14日
Science:脂肪细胞外泌体对巨噬细胞发挥调节功能
外泌体之家
19+阅读 · 2019年3月7日
Nature 一周论文导读 | 2019 年 2 月 14 日
科研圈
7+阅读 · 2019年2月24日
Nature 一周论文导读 | 2018 年 3 月 29 日
科研圈
12+阅读 · 2018年4月7日
Arxiv
8+阅读 · 2018年11月27日
VIP会员
最新内容
人工智能在战场行动中的演进及伊朗案例
专知会员服务
4+阅读 · 4月18日
美AI公司Anthropic推出网络安全模型“Mythos”
专知会员服务
2+阅读 · 4月18日
【博士论文】面向城市环境的可解释计算机视觉
大语言模型的自改进机制:技术综述与未来展望
《第四代军事特种作战部队选拔与评估》
专知会员服务
1+阅读 · 4月18日
Top
微信扫码咨询专知VIP会员