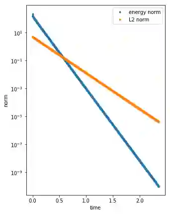
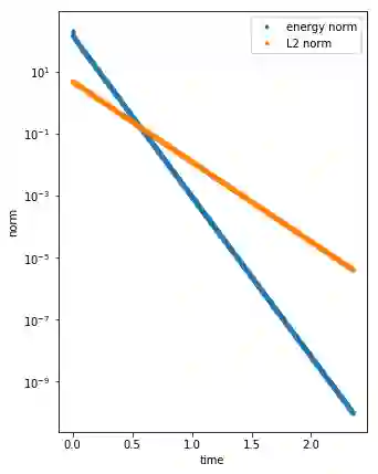
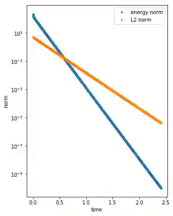
We consider the Dynamical Low Rank (DLR) approximation of random parabolic equations and propose a class of fully discrete numerical schemes. Similarly to the continuous DLR approximation, our schemes are shown to satisfy a discrete variational formulation. By exploiting this property, we establish stability of our schemes: we show that our explicit and semi-implicit versions are conditionally stable under a parabolic type CFL condition which does not depend on the smallest singular value of the DLR solution; whereas our implicit scheme is unconditionally stable. Moreover, we show that, in certain cases, the semi-implicit scheme can be unconditionally stable if the randomness in the system is sufficiently small. Furthermore, we show that these schemes can be interpreted as projector-splitting integrators and are strongly related to the scheme proposed by Lubich et al. [BIT Num. Math., 54:171-188, 2014; SIAM J. on Num. Anal., 53:917-941, 2015], to which our stability analysis applies as well. The analysis is supported by numerical results showing the sharpness of the obtained stability conditions.


翻译:我们认为随机抛物线方程式的动态低端近似值(DLR)是随机抛物线方程式的动态低端近似值,并提出了一组完全独立的数字方案。与连续的DLR近似值相似,我们的计划显示能够满足离散的变异配方。我们通过利用这一属性来建立我们的计划的稳定性:我们表明,我们的明确和半隐含的版本在一种不取决于DLR解决方案最小单值的抛物线式CFL(DLR)条件下有条件稳定;而我们的隐含计划是无条件稳定的。此外,我们表明,在某些情况下,如果系统中的随机性足够小,半隐含性计划可以无条件稳定。此外,我们表明,这些计划可以被解释为投射或分裂的集成体,并且与Lubich等人提议的计划密切相关。 [BIT Num. Math., 54:171-188,2014;SIM J. on Num. Anal., 53:917-941,2015],我们的稳定分析也适用于它。我们的分析得到数字结果的支持,以显示获得的稳定性条件的精确性。

0
下载
关闭预览

相关内容

专知会员服务
34+阅读 · 2021年9月16日
专知会员服务
144+阅读 · 2021年3月17日
机器学习在信道建模中的应用综述
专知会员服务
29+阅读 · 2021年3月16日
Python计算导论,560页pdf,Introduction to Computing Using Python
专知会员服务
77+阅读 · 2020年5月5日
图机器学习 2.2-2.4 Properties of Networks, Random Graph
图与推荐
10+阅读 · 2020年3月28日
已删除
将门创投
14+阅读 · 2019年5月29日
神经网络学习率设置
机器学习研究会
4+阅读 · 2018年3月3日
条件GAN重大改进!cGANs with Projection Discriminator
CreateAMind
8+阅读 · 2018年2月7日
计算机视觉近一年进展综述
机器学习研究会
9+阅读 · 2017年11月25日
【论文】变分推断(Variational inference)的总结
机器学习研究会
39+阅读 · 2017年11月16日
Auto-Encoding GAN
CreateAMind
7+阅读 · 2017年8月4日
Arxiv
0+阅读 · 2022年1月6日
VIP会员
最新内容
人工智能赋能无人机:俄乌战争(万字长文)
专知会员服务
4+阅读 · 今天6:56
国外海军作战管理系统与作战训练系统
专知会员服务
2+阅读 · 今天4:16
美军条令《海军陆战队规划流程(2026版)》
专知会员服务
9+阅读 · 今天3:36
《压缩式分布式交互仿真标准》120页
专知会员服务
4+阅读 · 今天3:21
《电子战数据交换模型研究报告》
专知会员服务
6+阅读 · 今天3:13
《基于Transformer的异常舰船导航识别与跟踪》80页
《低数据领域军事目标检测模型研究》
专知会员服务
6+阅读 · 今天2:37
【CMU博士论文】物理世界的视觉感知与深度理解
专知会员服务
10+阅读 · 4月22日
伊朗战争停火期间美军关键弹药状况分析
专知会员服务
8+阅读 · 4月22日
电子战革命:塑造战场的十年突破(2015–2025)
相关资讯
图机器学习 2.2-2.4 Properties of Networks, Random Graph
图与推荐
10+阅读 · 2020年3月28日
已删除
将门创投
14+阅读 · 2019年5月29日
神经网络学习率设置
机器学习研究会
4+阅读 · 2018年3月3日
条件GAN重大改进!cGANs with Projection Discriminator
CreateAMind
8+阅读 · 2018年2月7日
计算机视觉近一年进展综述
机器学习研究会
9+阅读 · 2017年11月25日
【论文】变分推断(Variational inference)的总结
机器学习研究会
39+阅读 · 2017年11月16日
Auto-Encoding GAN
CreateAMind
7+阅读 · 2017年8月4日
Top
微信扫码咨询专知VIP会员