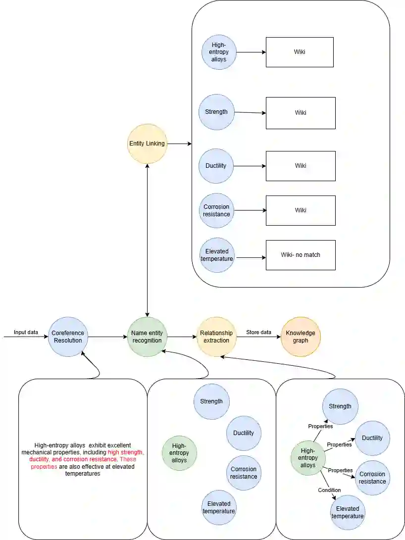
In the field of Material Science, effective information retrieval systems are essential for facilitating research. Traditional Retrieval-Augmented Generation (RAG) approaches in Large Language Models (LLMs) often encounter challenges such as outdated information, hallucinations, limited interpretability due to context constraints, and inaccurate retrieval. To address these issues, Graph RAG integrates graph databases to enhance the retrieval process. Our proposed method processes Material Science documents by extracting key entities (referred to as MatIDs) from sentences, which are then utilized to query external Wikipedia knowledge bases (KBs) for additional relevant information. We implement an agent-based parsing technique to achieve a more detailed representation of the documents. Our improved version of Graph RAG called G-RAG further leverages a graph database to capture relationships between these entities, improving both retrieval accuracy and contextual understanding. This enhanced approach demonstrates significant improvements in performance for domains that require precise information retrieval, such as Material Science.


翻译:在材料科学领域,高效的信息检索系统对于促进研究至关重要。大型语言模型中的传统检索增强生成方法常面临信息过时、幻觉、因上下文限制导致的解释性有限以及检索不准确等挑战。为解决这些问题,图检索增强生成通过集成图数据库来优化检索过程。我们提出的方法通过从句子中提取关键实体,并利用这些实体查询外部维基百科知识库以获取额外相关信息,来处理材料科学文献。我们采用基于智能体的解析技术,以实现对文献更细致的表征。我们改进的图检索增强生成版本——G-RAG,进一步利用图数据库捕捉这些实体间的关系,从而提升了检索准确性和上下文理解能力。这种增强方法在材料科学等需要精确信息检索的领域中,展现出显著的性能提升。

0
下载
关闭预览

相关内容

FlowQA: Grasping Flow in History for Conversational Machine Comprehension
专知会员服务
34+阅读 · 2019年10月18日
Stabilizing Transformers for Reinforcement Learning
专知会员服务
60+阅读 · 2019年10月17日
《DeepGCNs: Making GCNs Go as Deep as CNNs》
专知会员服务
32+阅读 · 2019年10月17日
Keras François Chollet 《Deep Learning with Python 》, 386页pdf
专知会员服务
164+阅读 · 2019年10月12日
【SIGGRAPH2019】TensorFlow 2.0深度学习计算机图形学应用
专知会员服务
41+阅读 · 2019年10月9日
Hierarchically Structured Meta-learning
CreateAMind
27+阅读 · 2019年5月22日
Transferring Knowledge across Learning Processes
CreateAMind
29+阅读 · 2019年5月18日
强化学习的Unsupervised Meta-Learning
CreateAMind
18+阅读 · 2019年1月7日
Unsupervised Learning via Meta-Learning
CreateAMind
44+阅读 · 2019年1月3日
meta learning 17年:MAML SNAIL
CreateAMind
11+阅读 · 2019年1月2日
A Technical Overview of AI & ML in 2018 & Trends for 2019
待字闺中
18+阅读 · 2018年12月24日
STRCF for Visual Object Tracking
统计学习与视觉计算组
15+阅读 · 2018年5月29日
Focal Loss for Dense Object Detection
统计学习与视觉计算组
12+阅读 · 2018年3月15日
IJCAI | Cascade Dynamics Modeling with Attention-based RNN
KingsGarden
13+阅读 · 2017年7月16日
From Softmax to Sparsemax-ICML16(1)
KingsGarden
74+阅读 · 2016年11月26日
国家自然科学基金
2+阅读 · 2017年12月31日
国家自然科学基金
13+阅读 · 2017年12月31日
国家自然科学基金
2+阅读 · 2015年12月31日
国家自然科学基金
0+阅读 · 2015年12月31日
国家自然科学基金
47+阅读 · 2015年12月31日
国家自然科学基金
2+阅读 · 2015年12月31日
国家自然科学基金
0+阅读 · 2014年12月31日
国家自然科学基金
0+阅读 · 2014年12月31日
国家自然科学基金
0+阅读 · 2014年12月31日
Arxiv
30+阅读 · 2022年9月10日
Arxiv
17+阅读 · 2021年7月18日
Deep Learning in Video Multi-Object Tracking: A Survey
Arxiv
58+阅读 · 2019年7月31日
VIP会员
最新内容
2025年大语言模型进展报告
专知会员服务
1+阅读 · 51分钟前
多智能体协作机制
专知会员服务
0+阅读 · 55分钟前
非对称优势:美海军开发低成本反无人机技术
专知会员服务
4+阅读 · 今天4:39
《美战争部小企业创新研究(SBIR)计划》
专知会员服务
6+阅读 · 今天2:48
《军事模拟:将军事条令与目标融入AI智能体》
专知会员服务
9+阅读 · 今天2:43
【NTU博士论文】3D人体动作生成
专知会员服务
7+阅读 · 4月24日
以色列军事技术对美国军力发展的持续性赋能
专知会员服务
8+阅读 · 4月24日
《深度强化学习在兵棋推演中的应用》40页报告
专知会员服务
14+阅读 · 4月24日
《多域作战面临复杂现实》
专知会员服务
10+阅读 · 4月24日
《印度的多域作战:条令与能力发展》报告
专知会员服务
5+阅读 · 4月24日
相关资讯
Hierarchically Structured Meta-learning
CreateAMind
27+阅读 · 2019年5月22日
Transferring Knowledge across Learning Processes
CreateAMind
29+阅读 · 2019年5月18日
强化学习的Unsupervised Meta-Learning
CreateAMind
18+阅读 · 2019年1月7日
Unsupervised Learning via Meta-Learning
CreateAMind
44+阅读 · 2019年1月3日
meta learning 17年:MAML SNAIL
CreateAMind
11+阅读 · 2019年1月2日
A Technical Overview of AI & ML in 2018 & Trends for 2019
待字闺中
18+阅读 · 2018年12月24日
STRCF for Visual Object Tracking
统计学习与视觉计算组
15+阅读 · 2018年5月29日
Focal Loss for Dense Object Detection
统计学习与视觉计算组
12+阅读 · 2018年3月15日
IJCAI | Cascade Dynamics Modeling with Attention-based RNN
KingsGarden
13+阅读 · 2017年7月16日
From Softmax to Sparsemax-ICML16(1)
KingsGarden
74+阅读 · 2016年11月26日
相关基金
国家自然科学基金
2+阅读 · 2017年12月31日
国家自然科学基金
13+阅读 · 2017年12月31日
国家自然科学基金
2+阅读 · 2015年12月31日
国家自然科学基金
0+阅读 · 2015年12月31日
国家自然科学基金
47+阅读 · 2015年12月31日
国家自然科学基金
2+阅读 · 2015年12月31日
国家自然科学基金
0+阅读 · 2014年12月31日
国家自然科学基金
0+阅读 · 2014年12月31日
国家自然科学基金
0+阅读 · 2014年12月31日
Top
微信扫码咨询专知VIP会员