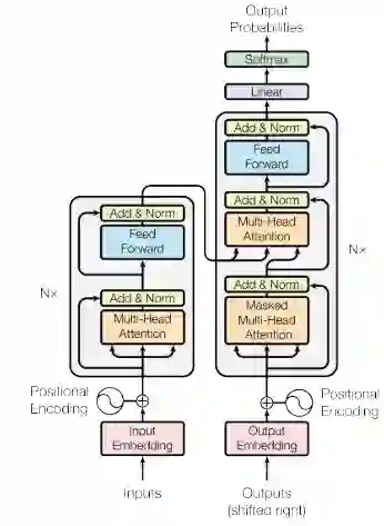
Fake news is a problem faced by society in this era. It is not rare for fake news to cause provocation and problem for the people. Indonesia, as a country with the 4th largest population, has a problem in dealing with fake news. More than 30% of rural and urban population are deceived by this fake news problem. As we have been studying, there is only few literatures on preventing the spread of fake news in Bahasa Indonesia. So, this research is conducted to prevent these problems. The dataset used in this research was obtained from a news portal that identifies fake news, turnbackhoax.id. Using Web Scrapping on this page, we got 1116 data consisting of valid news and fake news. The dataset can be accessed at https://github.com/JibranFawaid/turnbackhoax-dataset. This dataset will be combined with other available datasets. The methods used are CNN, BiLSTM, Hybrid CNN-BiLSTM, and BERT with Transformer Network. This research shows that the BERT method with Transformer Network has the best results with an accuracy of up to 90%.


翻译:假消息是社会在这个时代所面临的一个问题。 假消息引起人们的挑衅和问题并不罕见。 印度尼西亚是人口第四大国,在处理假新闻方面有问题。 超过30%的农村和城市人口被这个假新闻问题蒙骗了。 我们研究过,防止假新闻在印度尼西亚巴哈萨传播的文献很少。 因此, 进行这项研究是为了防止这些问题。 本研究中使用的数据集是从一个新闻门户获得的,该门户识别假新闻, turnsfackhoax.id。 利用网页的剪贴,我们得到了由有效新闻和假新闻组成的1116个数据。 数据集可以在 https://github.com/ JibranFawaid/wornackbackhoax- dataset 上查阅。 这个数据集将与其他可用的数据集合并。 所使用的方法是CNN、 BILSTM、 CompliedCNN-BILSTM和BERT与变换者网络。 这项研究显示, 变换者网络的BERT方法的准确率高达90 % 。

0
下载
关闭预览

相关内容

Networking:IFIP International Conferences on Networking。 Explanation:国际网络会议。 Publisher:IFIP。 SIT: http://dblp.uni-trier.de/db/conf/networking/index.html
【ICLR-2020】网络反卷积,NETWORK DECONVOLUTION
专知会员服务
39+阅读 · 2020年2月21日
[综述]深度学习下的场景文本检测与识别
专知会员服务
78+阅读 · 2019年10月10日
最新BERT相关论文清单,BERT-related Papers
专知会员服务
53+阅读 · 2019年9月29日
CVPR2019年热门论文及开源代码分享
深度学习与NLP
7+阅读 · 2019年6月3日
已删除
将门创投
3+阅读 · 2019年4月12日
人脸检测库:libfacedetection
Python程序员
15+阅读 · 2019年3月22日
多图带你读懂 Transformers 的工作原理
AI研习社
10+阅读 · 2019年3月18日
【推荐】Kaggle机器学习数据集推荐
机器学习研究会
8+阅读 · 2017年11月19日
Capsule Networks解析
机器学习研究会
11+阅读 · 2017年11月12日
【推荐】视频目标分割基础
机器学习研究会
9+阅读 · 2017年9月19日
【音乐】Attention
英语演讲视频每日一推
3+阅读 · 2017年8月22日
Arxiv
7+阅读 · 2021年6月21日
Arxiv
13+阅读 · 2020年10月19日
Arxiv
11+阅读 · 2019年4月15日
Arxiv
12+阅读 · 2019年1月24日
Arxiv
6+阅读 · 2018年7月9日
VIP会员
最新内容
大语言模型平台在国防情报应用中的对比
专知会员服务
3+阅读 · 今天3:12
美海军“超配项目”
专知会员服务
4+阅读 · 今天2:13
《美陆军条例:陆军指挥政策(2026版)》
专知会员服务
10+阅读 · 4月21日
《军用自主人工智能系统的治理与安全》
专知会员服务
7+阅读 · 4月21日
《系统簇式多域作战规划范畴论框架》
专知会员服务
10+阅读 · 4月20日
相关VIP内容
【ICLR-2020】网络反卷积,NETWORK DECONVOLUTION
专知会员服务
39+阅读 · 2020年2月21日
[综述]深度学习下的场景文本检测与识别
专知会员服务
78+阅读 · 2019年10月10日
最新BERT相关论文清单,BERT-related Papers
专知会员服务
53+阅读 · 2019年9月29日
相关资讯
CVPR2019年热门论文及开源代码分享
深度学习与NLP
7+阅读 · 2019年6月3日
已删除
将门创投
3+阅读 · 2019年4月12日
人脸检测库:libfacedetection
Python程序员
15+阅读 · 2019年3月22日
多图带你读懂 Transformers 的工作原理
AI研习社
10+阅读 · 2019年3月18日
【推荐】Kaggle机器学习数据集推荐
机器学习研究会
8+阅读 · 2017年11月19日
Capsule Networks解析
机器学习研究会
11+阅读 · 2017年11月12日
【推荐】视频目标分割基础
机器学习研究会
9+阅读 · 2017年9月19日
【音乐】Attention
英语演讲视频每日一推
3+阅读 · 2017年8月22日
Top
微信扫码咨询专知VIP会员