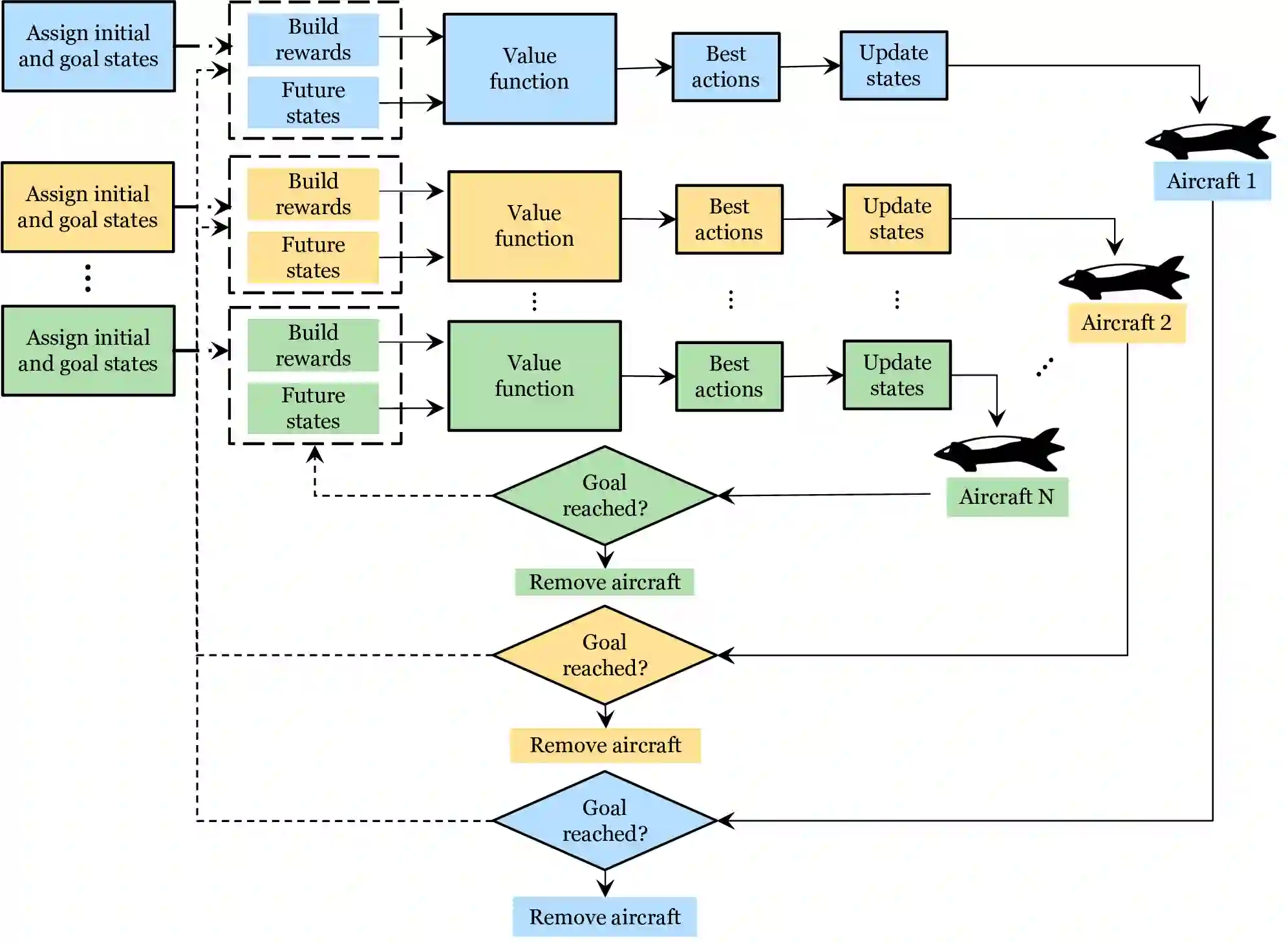
This paper presents a real-time trajectory planning framework for Urban Air Mobility (UAM) that is both safe and scalable. The proposed framework employs a decentralized, free-flight concept of operation in which each aircraft independently performs separation assurance and conflict resolution, generating safe trajectories by accounting for the future states of nearby aircraft. The framework consists of two main components: a data-driven reachability analysis tool and an efficient Markov Decision Process (MDP) based decision maker. The reachability analysis over-approximates the reachable set of each aircraft through a discrepancy function learned online from simulated trajectories. The decision maker, on the other hand, uses a 6-degrees-of-freedom guidance model of fixed-wing aircraft to ensure collision-free trajectory planning. Additionally, the proposed framework incorporates reward shaping and action shielding techniques to enhance safety performance. The proposed framework is evaluated through simulation experiments involving up to 32 aircraft in a UAM setting, with performance measured by the number of Near Mid Air Collisions (NMAC) and computational time. The results demonstrate the safety and scalability of the proposed framework.


翻译:暂无翻译

0
下载
关闭预览

相关内容

清华大学智能产业研究院(AIR)招聘深度强化方向的本科/硕士/博士实习生,主要研究方向侧重前沿 offline RL/multi-agent RL 算法研究及转化落地。团队同时注重与行业头部企业密切协作,赋能相应产业,实现高水平的产学研转化。
Linux导论,Introduction to Linux,96页ppt
专知会员服务
82+阅读 · 2020年7月26日
FlowQA: Grasping Flow in History for Conversational Machine Comprehension
专知会员服务
34+阅读 · 2019年10月18日
Stabilizing Transformers for Reinforcement Learning
专知会员服务
60+阅读 · 2019年10月17日
《DeepGCNs: Making GCNs Go as Deep as CNNs》
专知会员服务
32+阅读 · 2019年10月17日
Keras François Chollet 《Deep Learning with Python 》, 386页pdf
专知会员服务
164+阅读 · 2019年10月12日
【SIGGRAPH2019】TensorFlow 2.0深度学习计算机图形学应用
专知会员服务
41+阅读 · 2019年10月9日
Hierarchically Structured Meta-learning
CreateAMind
27+阅读 · 2019年5月22日
Transferring Knowledge across Learning Processes
CreateAMind
29+阅读 · 2019年5月18日
强化学习的Unsupervised Meta-Learning
CreateAMind
18+阅读 · 2019年1月7日
Unsupervised Learning via Meta-Learning
CreateAMind
44+阅读 · 2019年1月3日
A Technical Overview of AI & ML in 2018 & Trends for 2019
待字闺中
18+阅读 · 2018年12月24日
disentangled-representation-papers
CreateAMind
26+阅读 · 2018年9月12日
STRCF for Visual Object Tracking
统计学习与视觉计算组
15+阅读 · 2018年5月29日
Focal Loss for Dense Object Detection
统计学习与视觉计算组
12+阅读 · 2018年3月15日
IJCAI | Cascade Dynamics Modeling with Attention-based RNN
KingsGarden
13+阅读 · 2017年7月16日
From Softmax to Sparsemax-ICML16(1)
KingsGarden
74+阅读 · 2016年11月26日
国家自然科学基金
13+阅读 · 2017年12月31日
国家自然科学基金
2+阅读 · 2015年12月31日
国家自然科学基金
1+阅读 · 2015年12月31日
国家自然科学基金
47+阅读 · 2015年12月31日
国家自然科学基金
2+阅读 · 2015年12月31日
国家自然科学基金
0+阅读 · 2014年12月31日
国家自然科学基金
0+阅读 · 2014年12月31日
国家自然科学基金
0+阅读 · 2014年12月31日
国家自然科学基金
2+阅读 · 2014年12月31日
国家自然科学基金
3+阅读 · 2014年12月31日
Principal Neighbourhood Aggregation for Graph Nets
Arxiv
17+阅读 · 2020年6月7日
VIP会员
最新内容
乌克兰前线的五项创新
专知会员服务
2+阅读 · 今天6:14
 军事通信系统与设备的技术演进综述
专知会员服务
2+阅读 · 今天5:59
《北约标准:医疗评估手册》174页
专知会员服务
3+阅读 · 今天5:51
《提升生成模型的安全性与保障》博士论文
专知会员服务
3+阅读 · 今天5:47
美国当前高超音速导弹发展概述
专知会员服务
4+阅读 · 4月19日
无人机蜂群建模与仿真方法
专知会员服务
11+阅读 · 4月19日
澳大利亚发布《国防战略(2026年)》
专知会员服务
6+阅读 · 4月19日
全球高超音速武器最新发展趋势
专知会员服务
5+阅读 · 4月19日
相关资讯
Hierarchically Structured Meta-learning
CreateAMind
27+阅读 · 2019年5月22日
Transferring Knowledge across Learning Processes
CreateAMind
29+阅读 · 2019年5月18日
强化学习的Unsupervised Meta-Learning
CreateAMind
18+阅读 · 2019年1月7日
Unsupervised Learning via Meta-Learning
CreateAMind
44+阅读 · 2019年1月3日
A Technical Overview of AI & ML in 2018 & Trends for 2019
待字闺中
18+阅读 · 2018年12月24日
disentangled-representation-papers
CreateAMind
26+阅读 · 2018年9月12日
STRCF for Visual Object Tracking
统计学习与视觉计算组
15+阅读 · 2018年5月29日
Focal Loss for Dense Object Detection
统计学习与视觉计算组
12+阅读 · 2018年3月15日
IJCAI | Cascade Dynamics Modeling with Attention-based RNN
KingsGarden
13+阅读 · 2017年7月16日
From Softmax to Sparsemax-ICML16(1)
KingsGarden
74+阅读 · 2016年11月26日
相关基金
国家自然科学基金
13+阅读 · 2017年12月31日
国家自然科学基金
2+阅读 · 2015年12月31日
国家自然科学基金
1+阅读 · 2015年12月31日
国家自然科学基金
47+阅读 · 2015年12月31日
国家自然科学基金
2+阅读 · 2015年12月31日
国家自然科学基金
0+阅读 · 2014年12月31日
国家自然科学基金
0+阅读 · 2014年12月31日
国家自然科学基金
0+阅读 · 2014年12月31日
国家自然科学基金
2+阅读 · 2014年12月31日
国家自然科学基金
3+阅读 · 2014年12月31日
Top
微信扫码咨询专知VIP会员