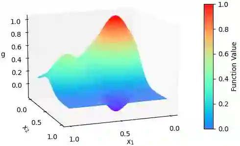
In this paper, we use composite optimization algorithms to solve sigmoid networks. We equivalently transfer the sigmoid networks to a convex composite optimization and propose the composite optimization algorithms based on the linearized proximal algorithms and the alternating direction method of multipliers. Under the assumptions of the weak sharp minima and the regularity condition, the algorithm is guaranteed to converge to a globally optimal solution of the objective function even in the case of non-convex and non-smooth problems. Furthermore, the convergence results can be directly related to the amount of training data and provide a general guide for setting the size of sigmoid networks. Numerical experiments on Franke's function fitting and handwritten digit recognition show that the proposed algorithms perform satisfactorily and robustly.


翻译:在本文中,我们使用复合优化算法来解决小类网络问题。我们将小类网络等同地转换为二次组合优化,并提议基于线性准算法和乘数交替方向法的复合优化算法。根据微弱的锐微小算法和规律性条件的假设,算法可以保证与客观功能的全球最佳解决方案趋同,即使在非凝固和非吸附问题的情况下也是如此。此外,趋同结果可以直接与培训数据的数量相关,并为确定小类网络的规模提供一般指南。关于Franke功能安装和手写数字识别的数值实验表明,拟议的算法运作令人满意和稳健。</s>

0
下载
关闭预览

相关内容

神经常微分方程教程,50页ppt,A brief tutorial on Neural ODEs
专知会员服务
74+阅读 · 2020年8月2日
机器学习入门的经验与建议
专知会员服务
94+阅读 · 2019年10月10日
Hierarchically Structured Meta-learning
CreateAMind
27+阅读 · 2019年5月22日
强化学习的Unsupervised Meta-Learning
CreateAMind
18+阅读 · 2019年1月7日
无监督元学习表示学习
CreateAMind
27+阅读 · 2019年1月4日
Unsupervised Learning via Meta-Learning
CreateAMind
44+阅读 · 2019年1月3日
A Technical Overview of AI & ML in 2018 & Trends for 2019
待字闺中
18+阅读 · 2018年12月24日
vae 相关论文 表示学习 1
CreateAMind
12+阅读 · 2018年9月6日
Capsule Networks解析
机器学习研究会
11+阅读 · 2017年11月12日
【推荐】用Tensorflow理解LSTM
机器学习研究会
36+阅读 · 2017年9月11日
【推荐】图像分类必读开创性论文汇总
机器学习研究会
14+阅读 · 2017年8月15日
国家自然科学基金
0+阅读 · 2014年12月31日
国家自然科学基金
0+阅读 · 2013年12月31日
国家自然科学基金
1+阅读 · 2013年12月31日
国家自然科学基金
0+阅读 · 2012年12月31日
国家自然科学基金
0+阅读 · 2012年12月31日
国家自然科学基金
0+阅读 · 2011年12月31日
国家自然科学基金
0+阅读 · 2009年12月31日
国家自然科学基金
0+阅读 · 2008年12月31日
Arxiv
0+阅读 · 2023年4月21日
Arxiv
11+阅读 · 2022年9月1日
Arxiv
95+阅读 · 2022年8月2日
Optimization for deep learning: theory and algorithms
Arxiv
106+阅读 · 2019年12月19日
Arxiv
15+阅读 · 2019年6月25日
VIP会员
最新内容
内省扩散语言模型
专知会员服务
1+阅读 · 今天14:42
国外反无人机系统与技术动态
专知会员服务
2+阅读 · 今天12:48
大规模作战行动中的战术作战评估(研究论文)
专知会员服务
3+阅读 · 今天12:21
未来的海战无人自主系统
专知会员服务
2+阅读 · 今天12:05
美军多域作战现状分析:战略、概念还是幻想?
专知会员服务
4+阅读 · 今天11:52
无人机与反无人机系统(书籍)
专知会员服务
16+阅读 · 今天6:45
美陆军2026条令:安全与机动支援
专知会员服务
6+阅读 · 今天5:49
相关资讯
Hierarchically Structured Meta-learning
CreateAMind
27+阅读 · 2019年5月22日
强化学习的Unsupervised Meta-Learning
CreateAMind
18+阅读 · 2019年1月7日
无监督元学习表示学习
CreateAMind
27+阅读 · 2019年1月4日
Unsupervised Learning via Meta-Learning
CreateAMind
44+阅读 · 2019年1月3日
A Technical Overview of AI & ML in 2018 & Trends for 2019
待字闺中
18+阅读 · 2018年12月24日
vae 相关论文 表示学习 1
CreateAMind
12+阅读 · 2018年9月6日
Capsule Networks解析
机器学习研究会
11+阅读 · 2017年11月12日
【推荐】用Tensorflow理解LSTM
机器学习研究会
36+阅读 · 2017年9月11日
【推荐】图像分类必读开创性论文汇总
机器学习研究会
14+阅读 · 2017年8月15日
相关基金
国家自然科学基金
0+阅读 · 2014年12月31日
国家自然科学基金
0+阅读 · 2013年12月31日
国家自然科学基金
1+阅读 · 2013年12月31日
国家自然科学基金
0+阅读 · 2012年12月31日
国家自然科学基金
0+阅读 · 2012年12月31日
国家自然科学基金
0+阅读 · 2011年12月31日
国家自然科学基金
0+阅读 · 2009年12月31日
国家自然科学基金
0+阅读 · 2008年12月31日
Top
微信扫码咨询专知VIP会员