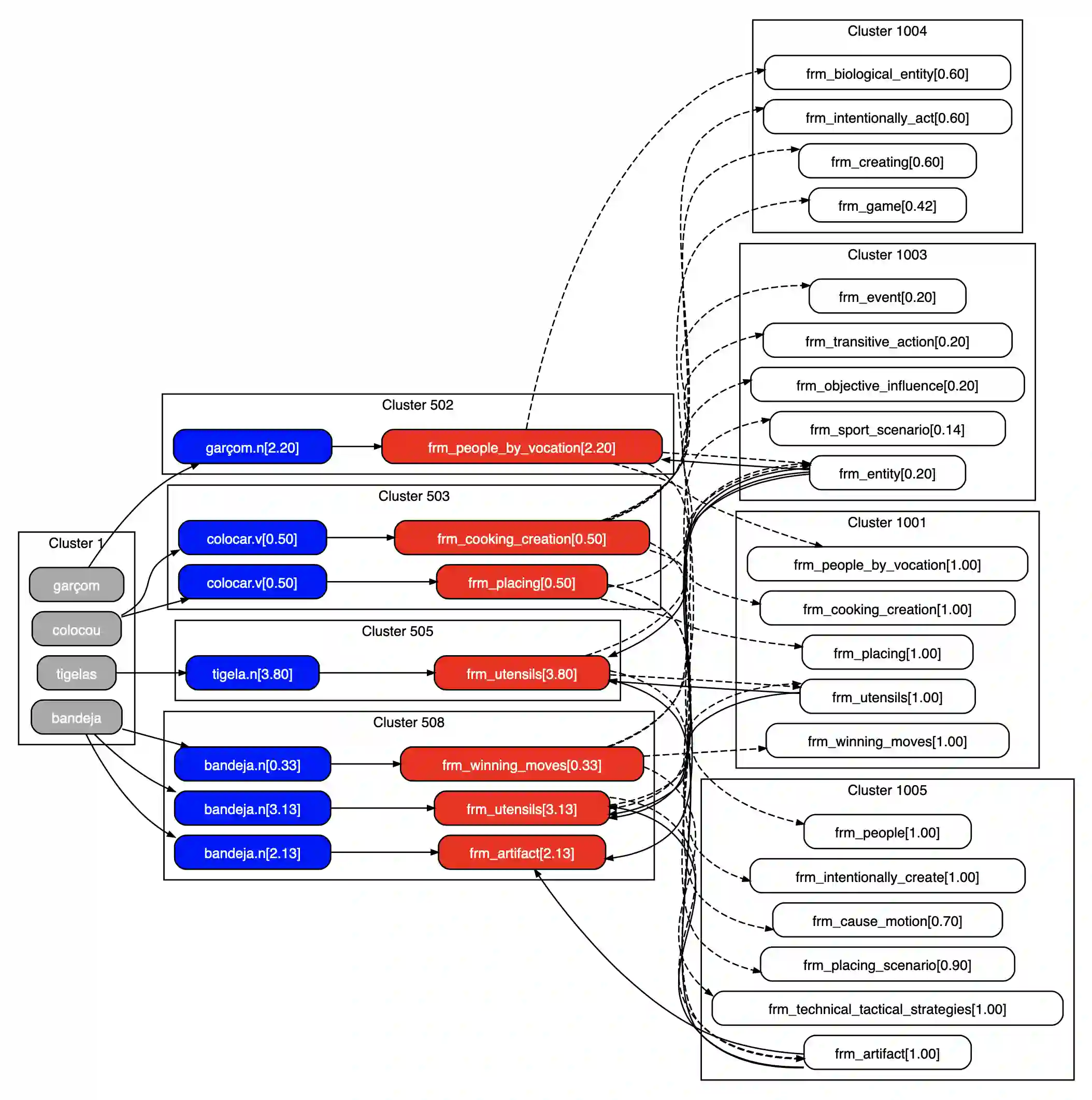
In this paper we present Scylla, a methodology for domain adaptation of Neural Machine Translation (NMT) systems that make use of a multilingual FrameNet enriched with qualia relations as an external knowledge base. Domain adaptation techniques used in NMT usually require fine-tuning and in-domain training data, which may pose difficulties for those working with lesser-resourced languages and may also lead to performance decay of the NMT system for out-of-domain sentences. Scylla does not require fine-tuning of the NMT model, avoiding the risk of model over-fitting and consequent decrease in performance for out-of-domain translations. Two versions of Scylla are presented: one using the source sentence as input, and another one using the target sentence. We evaluate Scylla in comparison to a state-of-the-art commercial NMT system in an experiment in which 50 sentences from the Sports domain are translated from Brazilian Portuguese to English. The two versions of Scylla significantly outperform the baseline commercial system in HTER.


翻译:在本文中,我们介绍了Scylla,这是一个利用多语种框架网进行神经机器翻译系统领域改造的方法,该方法利用了丰富了四方关系的多语言框架网,作为外部知识库;NMT中所用的域适应技术通常需要微调和内部培训数据,这可能给那些使用资源较少语言的人造成困难,还可能导致NMT系统外判决的性能衰减;Scylla不需要微调NMT模式,避免模型超配的风险,从而避免外部翻译的性能下降;Scylla有两种版本:一种是将源句用作投入,另一种是使用目标句;我们评估Scylla与最先进的商业NMT系统进行比较,在试验中,将体育领域的50个句从巴西葡萄牙语翻译成英语;Scylla的两个版本大大超越了HTER的基线商业系统。

0
下载
关闭预览

相关内容

Linux导论,Introduction to Linux,96页ppt
专知会员服务
82+阅读 · 2020年7月26日
【Google】无监督机器翻译,Unsupervised Machine Translation
专知会员服务
36+阅读 · 2020年3月3日
Keras François Chollet 《Deep Learning with Python 》, 386页pdf
专知会员服务
164+阅读 · 2019年10月12日
[综述]深度学习下的场景文本检测与识别
专知会员服务
78+阅读 · 2019年10月10日
机器学习入门的经验与建议
专知会员服务
94+阅读 · 2019年10月10日
【SIGGRAPH2019】TensorFlow 2.0深度学习计算机图形学应用
专知会员服务
41+阅读 · 2019年10月9日
最新BERT相关论文清单,BERT-related Papers
专知会员服务
53+阅读 · 2019年9月29日
全球首个GNN为主的AI创业公司,募资$18.5 million!
图与推荐
1+阅读 · 2022年4月16日
IEEE ICKG 2022: Call for Papers
机器学习与推荐算法
3+阅读 · 2022年3月30日
ACM MM 2022 Call for Papers
CCF多媒体专委会
5+阅读 · 2022年3月29日
IEEE TII Call For Papers
CCF多媒体专委会
3+阅读 · 2022年3月24日
ACM TOMM Call for Papers
CCF多媒体专委会
2+阅读 · 2022年3月23日
AIART 2022 Call for Papers
CCF多媒体专委会
1+阅读 · 2022年2月13日
Unsupervised Learning via Meta-Learning
CreateAMind
44+阅读 · 2019年1月3日
A Technical Overview of AI & ML in 2018 & Trends for 2019
待字闺中
18+阅读 · 2018年12月24日
国家自然科学基金
2+阅读 · 2015年12月31日
国家自然科学基金
1+阅读 · 2015年12月31日
国家自然科学基金
3+阅读 · 2015年12月31日
国家自然科学基金
1+阅读 · 2014年12月31日
国家自然科学基金
0+阅读 · 2012年12月31日
国家自然科学基金
1+阅读 · 2011年12月31日
国家自然科学基金
0+阅读 · 2011年12月31日
国家自然科学基金
1+阅读 · 2009年12月31日
Arxiv
2+阅读 · 2022年4月20日
Arxiv
17+阅读 · 2021年7月18日
Arxiv
12+阅读 · 2021年6月29日
VIP会员
最新内容
人工智能赋能无人机:俄乌战争(万字长文)
专知会员服务
5+阅读 · 今天6:56
国外海军作战管理系统与作战训练系统
专知会员服务
2+阅读 · 今天4:16
美军条令《海军陆战队规划流程(2026版)》
专知会员服务
10+阅读 · 今天3:36
《压缩式分布式交互仿真标准》120页
专知会员服务
4+阅读 · 今天3:21
《电子战数据交换模型研究报告》
专知会员服务
6+阅读 · 今天3:13
《基于Transformer的异常舰船导航识别与跟踪》80页
《低数据领域军事目标检测模型研究》
专知会员服务
6+阅读 · 今天2:37
【CMU博士论文】物理世界的视觉感知与深度理解
专知会员服务
10+阅读 · 4月22日
相关VIP内容
Linux导论,Introduction to Linux,96页ppt
专知会员服务
82+阅读 · 2020年7月26日
【Google】无监督机器翻译,Unsupervised Machine Translation
专知会员服务
36+阅读 · 2020年3月3日
Keras François Chollet 《Deep Learning with Python 》, 386页pdf
专知会员服务
164+阅读 · 2019年10月12日
[综述]深度学习下的场景文本检测与识别
专知会员服务
78+阅读 · 2019年10月10日
机器学习入门的经验与建议
专知会员服务
94+阅读 · 2019年10月10日
【SIGGRAPH2019】TensorFlow 2.0深度学习计算机图形学应用
专知会员服务
41+阅读 · 2019年10月9日
最新BERT相关论文清单,BERT-related Papers
专知会员服务
53+阅读 · 2019年9月29日
相关资讯
全球首个GNN为主的AI创业公司,募资$18.5 million!
图与推荐
1+阅读 · 2022年4月16日
IEEE ICKG 2022: Call for Papers
机器学习与推荐算法
3+阅读 · 2022年3月30日
ACM MM 2022 Call for Papers
CCF多媒体专委会
5+阅读 · 2022年3月29日
IEEE TII Call For Papers
CCF多媒体专委会
3+阅读 · 2022年3月24日
ACM TOMM Call for Papers
CCF多媒体专委会
2+阅读 · 2022年3月23日
AIART 2022 Call for Papers
CCF多媒体专委会
1+阅读 · 2022年2月13日
Unsupervised Learning via Meta-Learning
CreateAMind
44+阅读 · 2019年1月3日
A Technical Overview of AI & ML in 2018 & Trends for 2019
待字闺中
18+阅读 · 2018年12月24日
相关基金
国家自然科学基金
2+阅读 · 2015年12月31日
国家自然科学基金
1+阅读 · 2015年12月31日
国家自然科学基金
3+阅读 · 2015年12月31日
国家自然科学基金
1+阅读 · 2014年12月31日
国家自然科学基金
0+阅读 · 2012年12月31日
国家自然科学基金
1+阅读 · 2011年12月31日
国家自然科学基金
0+阅读 · 2011年12月31日
国家自然科学基金
1+阅读 · 2009年12月31日
Top
微信扫码咨询专知VIP会员