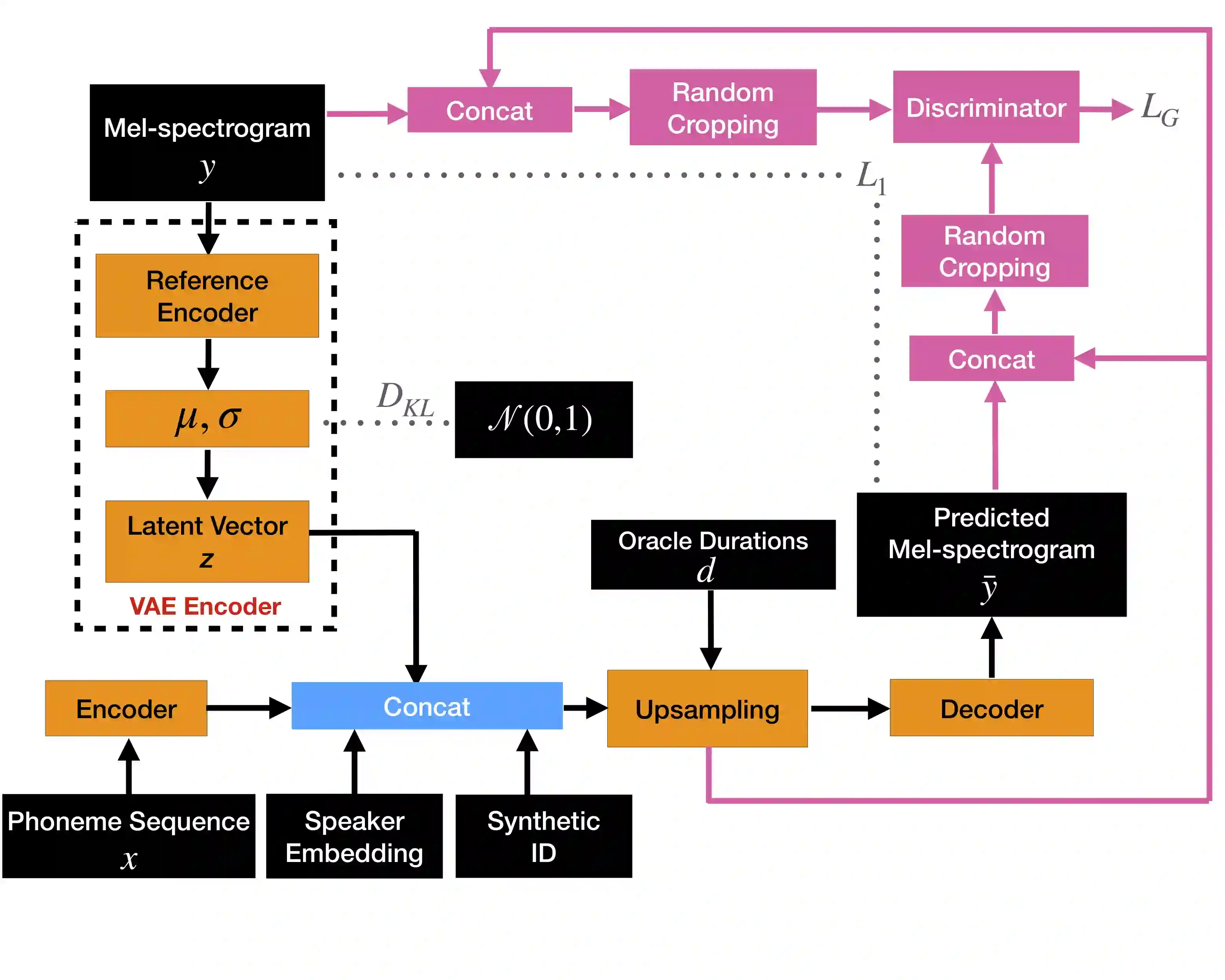
Whilst recent neural text-to-speech (TTS) approaches produce high-quality speech, they typically require a large amount of recordings from the target speaker. In previous work, a 3-step method was proposed to generate high-quality TTS while greatly reducing the amount of data required for training. However, we have observed a ceiling effect in the level of naturalness achievable for highly expressive voices when using this approach. In this paper, we present a method for building highly expressive TTS voices with as little as 15 minutes of speech data from the target speaker. Compared to the current state-of-the-art approach, our proposed improvements close the gap to recordings by 23.3% for naturalness of speech and by 16.3% for speaker similarity. Further, we match the naturalness and speaker similarity of a Tacotron2-based full-data (~10 hours) model using only 15 minutes of target speaker data, whereas with 30 minutes or more, we significantly outperform it. The following improvements are proposed: 1) changing from an autoregressive, attention-based TTS model to a non-autoregressive model replacing attention with an external duration model and 2) an additional Conditional Generative Adversarial Network (cGAN) based fine-tuning step.


翻译:虽然最近的神经文本到语音(TTS)方法产生高质量的语音,但它们通常需要目标演讲人的大量录音。在以往的工作中,提出了一种三步方法,以产生高质量的TTS,同时大大减少培训所需的数据数量。然而,我们观察到,在使用这种方法时,对高清晰度声音可以达到的自然水平产生了上限效应。在本文件中,我们提出了一种方法,用目标演讲人仅15分钟或更远的语音数据来建立高度直观的TTS声音。与目前最先进的TTS模型相比,我们提出的改进建议将差距缩小23.3%,使发言自然性缩小23.3%,使发言者相似性缩小16.3%。此外,我们把基于Tacoctron2-全数据(~10小时)模型的自然性和发言者相似性相匹配,仅使用15分钟的目标演讲数据,而30分钟或更远,我们大大超过它。我们提出的改进如下:1)从一个自自动递增关注的TTS模型改为一个以外向型系统模型取代以外部时间和微级网络取代注意力的不溯性模型。

0
下载
关闭预览

相关内容

语音合成(Speech Synthesis),也称为文语转换(Text-to-Speech, TTS,它是将任意的输入文本转换成自然流畅的语音输出。语音合成涉及到人工智能、心理学、声学、语言学、数字信号处理、计算机科学等多个学科技术,是信息处理领域中的一项前沿技术。 随着计算机技术的不断提高,语音合成技术从早期的共振峰合成,逐步发展为波形拼接合成和统计参数语音合成,再发展到混合语音合成;合成语音的质量、自然度已经得到明显提高,基本能满足一些特定场合的应用需求。目前,语音合成技术在银行、医院等的信息播报系统、汽车导航系统、自动应答呼叫中心等都有广泛应用,取得了巨大的经济效益。 另外,随着智能手机、MP3、PDA 等与我们生活密切相关的媒介的大量涌现,语音合成的应用也在逐渐向娱乐、语音教学、康复治疗等领域深入。可以说语音合成正在影响着人们生活的方方面面。
【ICLR2021】彩色化变换器,Colorization Transformer
专知会员服务
10+阅读 · 2021年2月9日
生成对抗网络GAN在各领域应用研究进展(中文版),37页pdf
专知会员服务
151+阅读 · 2020年12月30日
【哈佛大学商学院课程Fall 2019】机器学习可解释性
专知会员服务
105+阅读 · 2019年10月9日
【SIGGRAPH2019】TensorFlow 2.0深度学习计算机图形学应用
专知会员服务
41+阅读 · 2019年10月9日
Hierarchically Structured Meta-learning
CreateAMind
27+阅读 · 2019年5月22日
逆强化学习-学习人先验的动机
CreateAMind
16+阅读 · 2019年1月18日
语音顶级会议Interspeech2018接受论文列表!
专知
6+阅读 · 2018年6月10日
Hierarchical Disentangled Representations
CreateAMind
4+阅读 · 2018年4月15日
分布式TensorFlow入门指南
机器学习研究会
4+阅读 · 2017年11月28日
【推荐】YOLO实时目标检测(6fps)
机器学习研究会
20+阅读 · 2017年11月5日
gan生成图像at 1024² 的 代码 论文
CreateAMind
4+阅读 · 2017年10月31日
【推荐】RNN/LSTM时序预测
机器学习研究会
25+阅读 · 2017年9月8日
【推荐】GAN架构入门综述(资源汇总)
机器学习研究会
10+阅读 · 2017年9月3日
Teacher-Student Training for Robust Tacotron-based TTS
Neural Speech Synthesis with Transformer Network
Arxiv
5+阅读 · 2019年1月30日
Arxiv
8+阅读 · 2018年11月27日
Arxiv
3+阅读 · 2018年11月13日
VIP会员
最新内容
人工智能赋能无人机:俄乌战争(万字长文)
专知会员服务
4+阅读 · 今天6:56
国外海军作战管理系统与作战训练系统
专知会员服务
2+阅读 · 今天4:16
美军条令《海军陆战队规划流程(2026版)》
专知会员服务
9+阅读 · 今天3:36
《压缩式分布式交互仿真标准》120页
专知会员服务
4+阅读 · 今天3:21
《电子战数据交换模型研究报告》
专知会员服务
6+阅读 · 今天3:13
《基于Transformer的异常舰船导航识别与跟踪》80页
《低数据领域军事目标检测模型研究》
专知会员服务
6+阅读 · 今天2:37
【CMU博士论文】物理世界的视觉感知与深度理解
专知会员服务
10+阅读 · 4月22日
伊朗战争停火期间美军关键弹药状况分析
专知会员服务
8+阅读 · 4月22日
电子战革命:塑造战场的十年突破(2015–2025)
相关资讯
Hierarchically Structured Meta-learning
CreateAMind
27+阅读 · 2019年5月22日
逆强化学习-学习人先验的动机
CreateAMind
16+阅读 · 2019年1月18日
语音顶级会议Interspeech2018接受论文列表!
专知
6+阅读 · 2018年6月10日
Hierarchical Disentangled Representations
CreateAMind
4+阅读 · 2018年4月15日
分布式TensorFlow入门指南
机器学习研究会
4+阅读 · 2017年11月28日
【推荐】YOLO实时目标检测(6fps)
机器学习研究会
20+阅读 · 2017年11月5日
gan生成图像at 1024² 的 代码 论文
CreateAMind
4+阅读 · 2017年10月31日
【推荐】RNN/LSTM时序预测
机器学习研究会
25+阅读 · 2017年9月8日
【推荐】GAN架构入门综述(资源汇总)
机器学习研究会
10+阅读 · 2017年9月3日
Top
微信扫码咨询专知VIP会员