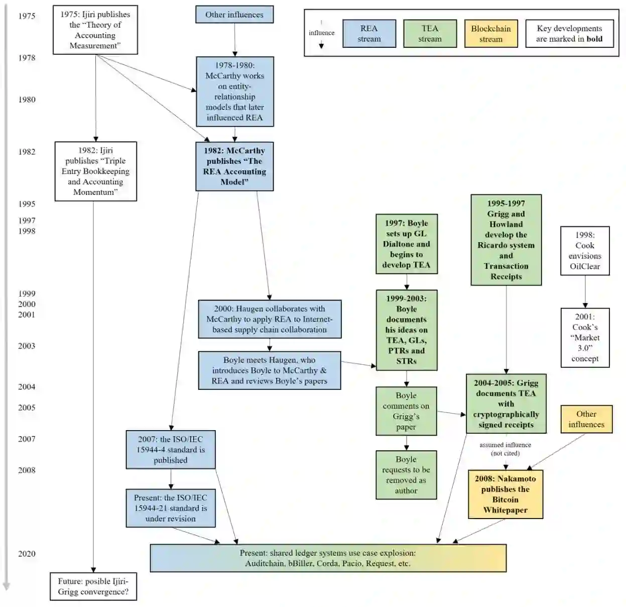
The concept of shared ledger systems offering a single source of truth has repeatedly called traditional bookkeeping into question. Improving upon the long-standing double-entry systems, solutions such as the Resource-Event-Agent (REA) accounting framework, triple-entry accounting (TEA) and blockchain have been advanced. However, to date, the historical development of shared ledger systems remains murky. This paper conducts a genealogical analysis of shared ledger systems, in particular tracing the development of REA, TEA and blockchain. We show how the REA framework had a distinct influence over independent streams of research in the field of TEA, and how this interaction may be traced to the present incarnation of shared ledger systems in blockchain. In doing so, we duly acknowledge the influence of each individual contributing to this development, correct common misconceptions and map out how the paths of REA, TEA and blockchain overlap in the realm of shared ledger systems.


翻译:利用共享分类账系统提供单一真相来源的概念,一再质疑传统的簿记制度; 改进长期存在的复入制度,改进了资源-静态会计框架、三入会计和链锁等解决办法; 然而,迄今为止,共享分类账系统的历史发展仍然模糊不清; 本文对共享分类账系统进行基因分析,特别是追踪REA、TEA和块链的开发; 我们展示了REA框架如何对TEA领域独立研究流产生显著影响,以及这种互动如何追溯到目前共同分类账系统在链条上的化身; 我们这样做时,适当承认每个人对这一发展作出贡献的影响,纠正共同的误解,并绘制出REA、TEA和块链在共享分类系统领域如何重叠的路径。

0
下载
关闭预览

相关内容

【Manning新书】C++并行实战,592页pdf,C++ Concurrency in Action
Linux导论,Introduction to Linux,96页ppt
专知会员服务
82+阅读 · 2020年7月26日
Yoshua Bengio,使算法知道“为什么”
专知会员服务
8+阅读 · 2019年10月10日
【SIGGRAPH2019】TensorFlow 2.0深度学习计算机图形学应用
专知会员服务
41+阅读 · 2019年10月9日
最新BERT相关论文清单,BERT-related Papers
专知会员服务
53+阅读 · 2019年9月29日
计算机 | IUI 2020等国际会议信息4条
Call4Papers
6+阅读 · 2019年6月17日
CCF推荐 | 国际会议信息10条
Call4Papers
8+阅读 · 2019年5月27日
Call for Participation: Shared Tasks in NLPCC 2019
中国计算机学会
5+阅读 · 2019年3月22日
人工智能 | NIPS 2019等国际会议信息8条
Call4Papers
7+阅读 · 2019年3月21日
人工智能 | PRICAI 2019等国际会议信息9条
Call4Papers
6+阅读 · 2018年12月13日
已删除
雪球
6+阅读 · 2018年8月19日
计算机类 | 期刊专刊截稿信息9条
Call4Papers
4+阅读 · 2018年1月26日
人工智能 | 国际会议/SCI期刊约稿信息9条
Call4Papers
3+阅读 · 2018年1月12日
Arxiv
0+阅读 · 2021年3月5日
Arxiv
0+阅读 · 2021年3月4日
Arxiv
0+阅读 · 2021年3月3日
Arxiv
92+阅读 · 2020年2月28日
The Measure of Intelligence
Arxiv
9+阅读 · 2019年11月5日
Arxiv
8+阅读 · 2018年2月23日
VIP会员
最新内容
AutoScientists:自组织智能体团队驱动长期科学实验
战略前沿人工智能的再思考(中文)
专知会员服务
2+阅读 · 今天14:53
《量化地基防空系统间接效应的博弈论方法》
专知会员服务
2+阅读 · 今天14:51
“史诗怒火行动”中美军损失的作战飞机
专知会员服务
2+阅读 · 今天14:38
ICML 2026 | 理解上下文持续学习中的泛化与遗忘
专知会员服务
5+阅读 · 5月28日
Agent Harness综述:大模型智能体执行器工程全景
专知会员服务
13+阅读 · 5月28日
《基于理论的威慑效能评估》
专知会员服务
8+阅读 · 5月28日
相关资讯
计算机 | IUI 2020等国际会议信息4条
Call4Papers
6+阅读 · 2019年6月17日
CCF推荐 | 国际会议信息10条
Call4Papers
8+阅读 · 2019年5月27日
Call for Participation: Shared Tasks in NLPCC 2019
中国计算机学会
5+阅读 · 2019年3月22日
人工智能 | NIPS 2019等国际会议信息8条
Call4Papers
7+阅读 · 2019年3月21日
人工智能 | PRICAI 2019等国际会议信息9条
Call4Papers
6+阅读 · 2018年12月13日
已删除
雪球
6+阅读 · 2018年8月19日
计算机类 | 期刊专刊截稿信息9条
Call4Papers
4+阅读 · 2018年1月26日
人工智能 | 国际会议/SCI期刊约稿信息9条
Call4Papers
3+阅读 · 2018年1月12日
Top
微信扫码咨询专知VIP会员