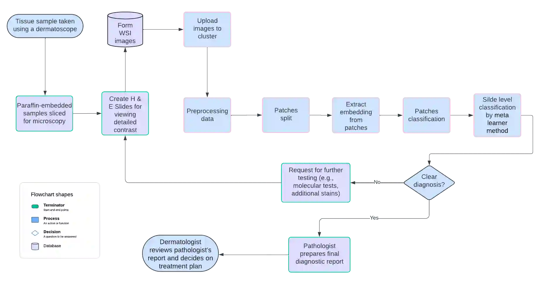
The rapid generation of whole-slide images (WSIs) in dermatopathology necessitates automated methods for efficient processing and accurate classification. This study evaluates the performance of two foundation models, UNI and Virchow2, as feature extractors for classifying WSIs into three diagnostic categories: melanocytic, basaloid, and squamous lesions. Patch-level embeddings were aggregated into slide-level features using a mean-aggregation strategy and subsequently used to train multiple machine learning classifiers, including logistic regression, gradient-boosted trees, and random forest models. Performance was assessed using precision, recall, true positive rate, false positive rate, and the area under the receiver operating characteristic curve (AUROC) on the test set. Results demonstrate that patch-level features extracted using Virchow2 outperformed those extracted via UNI across most slide-level classifiers, with logistic regression achieving the highest accuracy (90%) for Virchow2, though the difference was not statistically significant. The study also explored data augmentation techniques and image normalization to enhance model robustness and generalizability. The mean-aggregation approach provided reliable slide-level feature representations. All experimental results and metrics were tracked and visualized using WandB.ai, facilitating reproducibility and interpretability. This research highlights the potential of foundation models for automated WSI classification, providing a scalable and effective approach for dermatopathological diagnosis while paving the way for future advancements in slide-level representation learning.


翻译:皮肤病理学中全切片图像(WSI)的快速生成需要自动化方法以实现高效处理和精准分类。本研究评估了两种基础模型(UNI和Virchow2)作为特征提取器,将WSI分类为三种诊断类别(黑素细胞性病变、基底细胞样病变和鳞状病变)的性能。通过均值聚合策略将切片级嵌入特征聚合成玻片级特征,随后用于训练多种机器学习分类器,包括逻辑回归、梯度提升树和随机森林模型。在测试集上使用精确率、召回率、真阳性率、假阳性率及受试者工作特征曲线下面积(AUROC)评估性能。结果表明,在大多数玻片级分类器中,使用Virchow2提取的切片级特征优于通过UNI提取的特征,其中逻辑回归在Virchow2上达到最高准确率(90%),但差异无统计学显著性。本研究还探索了数据增强技术和图像归一化方法以提升模型的鲁棒性和泛化能力。均值聚合策略提供了可靠的玻片级特征表示。所有实验结果和指标均通过WandB.ai进行跟踪和可视化,确保了结果的可复现性和可解释性。本研究凸显了基础模型在自动化WSI分类中的潜力,为皮肤病理学诊断提供了可扩展且高效的解决方案,同时为玻片级表征学习的未来发展奠定了基础。

0
下载
关闭预览

相关内容

ACM/IEEE第23届模型驱动工程语言和系统国际会议,是模型驱动软件和系统工程的首要会议系列,由ACM-SIGSOFT和IEEE-TCSE支持组织。自1998年以来,模型涵盖了建模的各个方面,从语言和方法到工具和应用程序。模特的参加者来自不同的背景,包括研究人员、学者、工程师和工业专业人士。MODELS 2019是一个论坛,参与者可以围绕建模和模型驱动的软件和系统交流前沿研究成果和创新实践经验。今年的版本将为建模社区提供进一步推进建模基础的机会,并在网络物理系统、嵌入式系统、社会技术系统、云计算、大数据、机器学习、安全、开源等新兴领域提出建模的创新应用以及可持续性。 官网链接:http://www.modelsconference.org/
Linux导论,Introduction to Linux,96页ppt
专知会员服务
82+阅读 · 2020年7月26日
FlowQA: Grasping Flow in History for Conversational Machine Comprehension
专知会员服务
34+阅读 · 2019年10月18日
Stabilizing Transformers for Reinforcement Learning
专知会员服务
60+阅读 · 2019年10月17日
《DeepGCNs: Making GCNs Go as Deep as CNNs》
专知会员服务
32+阅读 · 2019年10月17日
Keras François Chollet 《Deep Learning with Python 》, 386页pdf
专知会员服务
164+阅读 · 2019年10月12日
Hierarchically Structured Meta-learning
CreateAMind
27+阅读 · 2019年5月22日
Transferring Knowledge across Learning Processes
CreateAMind
29+阅读 · 2019年5月18日
强化学习的Unsupervised Meta-Learning
CreateAMind
18+阅读 · 2019年1月7日
Unsupervised Learning via Meta-Learning
CreateAMind
44+阅读 · 2019年1月3日
meta learning 17年:MAML SNAIL
CreateAMind
11+阅读 · 2019年1月2日
A Technical Overview of AI & ML in 2018 & Trends for 2019
待字闺中
18+阅读 · 2018年12月24日
STRCF for Visual Object Tracking
统计学习与视觉计算组
15+阅读 · 2018年5月29日
Focal Loss for Dense Object Detection
统计学习与视觉计算组
12+阅读 · 2018年3月15日
IJCAI | Cascade Dynamics Modeling with Attention-based RNN
KingsGarden
13+阅读 · 2017年7月16日
From Softmax to Sparsemax-ICML16(1)
KingsGarden
74+阅读 · 2016年11月26日
国家自然科学基金
13+阅读 · 2017年12月31日
国家自然科学基金
2+阅读 · 2015年12月31日
国家自然科学基金
0+阅读 · 2015年12月31日
国家自然科学基金
2+阅读 · 2015年12月31日
国家自然科学基金
2+阅读 · 2015年12月31日
国家自然科学基金
0+阅读 · 2014年12月31日
国家自然科学基金
2+阅读 · 2014年12月31日
国家自然科学基金
6+阅读 · 2014年12月31日
Transformers in Remote Sensing: A Survey
Arxiv
25+阅读 · 2022年9月2日
Arxiv
15+阅读 · 2022年1月24日
Deep Learning in Video Multi-Object Tracking: A Survey
Arxiv
58+阅读 · 2019年7月31日
Arxiv
16+阅读 · 2019年4月4日
Arxiv
30+阅读 · 2019年3月13日
Deep Learning for Generic Object Detection: A Survey
Arxiv
14+阅读 · 2018年9月6日
VIP会员
最新内容
乌克兰前线的五项创新
专知会员服务
1+阅读 · 今天6:14
 军事通信系统与设备的技术演进综述
专知会员服务
1+阅读 · 今天5:59
《北约标准:医疗评估手册》174页
专知会员服务
2+阅读 · 今天5:51
《提升生成模型的安全性与保障》博士论文
专知会员服务
0+阅读 · 今天5:47
美国当前高超音速导弹发展概述
专知会员服务
4+阅读 · 4月19日
无人机蜂群建模与仿真方法
专知会员服务
10+阅读 · 4月19日
澳大利亚发布《国防战略(2026年)》
专知会员服务
4+阅读 · 4月19日
全球高超音速武器最新发展趋势
专知会员服务
4+阅读 · 4月19日
相关资讯
Hierarchically Structured Meta-learning
CreateAMind
27+阅读 · 2019年5月22日
Transferring Knowledge across Learning Processes
CreateAMind
29+阅读 · 2019年5月18日
强化学习的Unsupervised Meta-Learning
CreateAMind
18+阅读 · 2019年1月7日
Unsupervised Learning via Meta-Learning
CreateAMind
44+阅读 · 2019年1月3日
meta learning 17年:MAML SNAIL
CreateAMind
11+阅读 · 2019年1月2日
A Technical Overview of AI & ML in 2018 & Trends for 2019
待字闺中
18+阅读 · 2018年12月24日
STRCF for Visual Object Tracking
统计学习与视觉计算组
15+阅读 · 2018年5月29日
Focal Loss for Dense Object Detection
统计学习与视觉计算组
12+阅读 · 2018年3月15日
IJCAI | Cascade Dynamics Modeling with Attention-based RNN
KingsGarden
13+阅读 · 2017年7月16日
From Softmax to Sparsemax-ICML16(1)
KingsGarden
74+阅读 · 2016年11月26日
相关论文
Transformers in Remote Sensing: A Survey
Arxiv
25+阅读 · 2022年9月2日
Arxiv
15+阅读 · 2022年1月24日
Deep Learning in Video Multi-Object Tracking: A Survey
Arxiv
58+阅读 · 2019年7月31日
Arxiv
16+阅读 · 2019年4月4日
Arxiv
30+阅读 · 2019年3月13日
Deep Learning for Generic Object Detection: A Survey
Arxiv
14+阅读 · 2018年9月6日
相关基金
国家自然科学基金
13+阅读 · 2017年12月31日
国家自然科学基金
2+阅读 · 2015年12月31日
国家自然科学基金
0+阅读 · 2015年12月31日
国家自然科学基金
2+阅读 · 2015年12月31日
国家自然科学基金
2+阅读 · 2015年12月31日
国家自然科学基金
0+阅读 · 2014年12月31日
国家自然科学基金
2+阅读 · 2014年12月31日
国家自然科学基金
6+阅读 · 2014年12月31日
Top
微信扫码咨询专知VIP会员