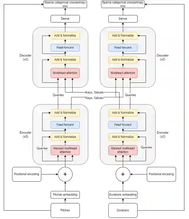
This paper introduces four different artificial intelligence algorithms for music generation and aims to compare these methods not only based on the aesthetic quality of the generated music but also on their suitability for specific applications. The first set of melodies is produced by a slightly modified visual transformer neural network that is used as a language model. The second set of melodies is generated by combining chat sonification with a classic transformer neural network (the same method of music generation is presented in a previous research), the third set of melodies is generated by combining the Schillinger rhythm theory together with a classic transformer neural network, and the fourth set of melodies is generated using GPT3 transformer provided by OpenAI. A comparative analysis is performed on the melodies generated by these approaches and the results indicate that significant differences can be observed between them and regarding the aesthetic value of them, GPT3 produced the most pleasing melodies, and the newly introduced Schillinger method proved to generate better sounding music than previous sonification methods.


翻译:本文介绍了四种不同的人工智能音乐生成算法,旨在从生成音乐的美学质量及其对特定应用的适用性两方面对这些方法进行比较。第一组旋律由经过轻微修改的视觉Transformer神经网络(用作语言模型)生成。第二组旋律通过将聊天可听化与经典Transformer神经网络相结合生成(该方法在先前研究中已有介绍);第三组旋律通过将席林格节奏理论与经典Transformer神经网络相结合生成;第四组旋律使用OpenAI提供的GPT3 Transformer生成。对这些方法生成的旋律进行的比较分析表明,各方法之间存在显著差异。在美学价值方面,GPT3生成的旋律最令人愉悦,而新引入的席林格方法被证明能生成比先前可听化方法音效更佳的音乐。

0
下载
关闭预览

相关内容

Linux导论,Introduction to Linux,96页ppt
专知会员服务
82+阅读 · 2020年7月26日
FlowQA: Grasping Flow in History for Conversational Machine Comprehension
专知会员服务
34+阅读 · 2019年10月18日
Keras François Chollet 《Deep Learning with Python 》, 386页pdf
专知会员服务
164+阅读 · 2019年10月12日
强化学习最新教程,17页pdf
专知会员服务
182+阅读 · 2019年10月11日
【SIGGRAPH2019】TensorFlow 2.0深度学习计算机图形学应用
专知会员服务
41+阅读 · 2019年10月9日
Hierarchically Structured Meta-learning
CreateAMind
27+阅读 · 2019年5月22日
Transferring Knowledge across Learning Processes
CreateAMind
29+阅读 · 2019年5月18日
强化学习的Unsupervised Meta-Learning
CreateAMind
18+阅读 · 2019年1月7日
Unsupervised Learning via Meta-Learning
CreateAMind
44+阅读 · 2019年1月3日
meta learning 17年:MAML SNAIL
CreateAMind
11+阅读 · 2019年1月2日
A Technical Overview of AI & ML in 2018 & Trends for 2019
待字闺中
18+阅读 · 2018年12月24日
disentangled-representation-papers
CreateAMind
26+阅读 · 2018年9月12日
Focal Loss for Dense Object Detection
统计学习与视觉计算组
12+阅读 · 2018年3月15日
IJCAI | Cascade Dynamics Modeling with Attention-based RNN
KingsGarden
13+阅读 · 2017年7月16日
国家自然科学基金
13+阅读 · 2017年12月31日
国家自然科学基金
2+阅读 · 2015年12月31日
国家自然科学基金
3+阅读 · 2015年12月31日
国家自然科学基金
0+阅读 · 2015年12月31日
国家自然科学基金
2+阅读 · 2015年12月31日
国家自然科学基金
2+阅读 · 2015年12月31日
国家自然科学基金
1+阅读 · 2014年12月31日
国家自然科学基金
0+阅读 · 2014年12月31日
国家自然科学基金
6+阅读 · 2014年12月31日
Recent advances in deep learning theory
Arxiv
52+阅读 · 2020年12月20日
Arxiv
11+阅读 · 2018年7月31日
VIP会员
最新内容
《系统簇式多域作战规划范畴论框架》
专知会员服务
2+阅读 · 今天14:54
高效视频扩散模型:进展与挑战
专知会员服务
0+阅读 · 今天13:34
乌克兰前线的五项创新
专知会员服务
6+阅读 · 今天6:14
 军事通信系统与设备的技术演进综述
专知会员服务
4+阅读 · 今天5:59
《北约标准:医疗评估手册》174页
专知会员服务
4+阅读 · 今天5:51
《提升生成模型的安全性与保障》博士论文
专知会员服务
4+阅读 · 今天5:47
美国当前高超音速导弹发展概述
专知会员服务
4+阅读 · 4月19日
无人机蜂群建模与仿真方法
专知会员服务
13+阅读 · 4月19日
相关资讯
Hierarchically Structured Meta-learning
CreateAMind
27+阅读 · 2019年5月22日
Transferring Knowledge across Learning Processes
CreateAMind
29+阅读 · 2019年5月18日
强化学习的Unsupervised Meta-Learning
CreateAMind
18+阅读 · 2019年1月7日
Unsupervised Learning via Meta-Learning
CreateAMind
44+阅读 · 2019年1月3日
meta learning 17年:MAML SNAIL
CreateAMind
11+阅读 · 2019年1月2日
A Technical Overview of AI & ML in 2018 & Trends for 2019
待字闺中
18+阅读 · 2018年12月24日
disentangled-representation-papers
CreateAMind
26+阅读 · 2018年9月12日
Focal Loss for Dense Object Detection
统计学习与视觉计算组
12+阅读 · 2018年3月15日
IJCAI | Cascade Dynamics Modeling with Attention-based RNN
KingsGarden
13+阅读 · 2017年7月16日
相关基金
国家自然科学基金
13+阅读 · 2017年12月31日
国家自然科学基金
2+阅读 · 2015年12月31日
国家自然科学基金
3+阅读 · 2015年12月31日
国家自然科学基金
0+阅读 · 2015年12月31日
国家自然科学基金
2+阅读 · 2015年12月31日
国家自然科学基金
2+阅读 · 2015年12月31日
国家自然科学基金
1+阅读 · 2014年12月31日
国家自然科学基金
0+阅读 · 2014年12月31日
国家自然科学基金
6+阅读 · 2014年12月31日
Top
微信扫码咨询专知VIP会员