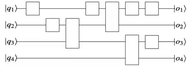
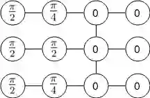
Due to the limited availability of quantum computing power in the near future, cryptographic security techniques must be developed for secure remote use of current and future quantum computing hardware. Prominent among these is Universal Blind Quantum Computation (UBQC) and its variations such as Quantum Fully Homomorphic Encryption (QFHE), which herald interactive and remote secure quantum computing power becoming available to parties that require little more than the ability to prepare and measure single qubits. Here I present a simulation of such a protocol, tested classically on the simulation platform LIQ$Ui|\rangle$ and then later adapted to and run on the recently released IBM 16-qubit quantum chip using their beta cloud service. It demonstrates the functionality of the protocol and explores the effects of noise on potential physical systems that would be used to implement it. BSc Thesis from the University of Edinburgh, December 2017


翻译:由于近期内量子计算功率有限,必须开发加密安全技术,以便安全地远程使用当前和未来量子计算硬件,其中突出的是通用盲人量子计算(UBQC)及其变异,如Qantum 完全单态加密(QFHE),它预示着,需要仅能准备和测量单子方位的各方可以获得互动和远程安全量子计算功率,在此,我展示了这样一个协议的模拟,在模拟平台上典型地测试了LIQ$U ⁇ rangle$,后来又利用最近发行的IBM 16-QQQQQQQ 芯片,并使用其乙型云服务加以调整和运行。它展示了协议的功能,并探讨了噪音对可能用于实施该协议的物理系统的影响。来自爱丁堡大学的BSc论文,2017年12月。

0
下载
关闭预览

相关内容

Networking:IFIP International Conferences on Networking。 Explanation:国际网络会议。 Publisher:IFIP。 SIT: http://dblp.uni-trier.de/db/conf/networking/index.html
Linux导论,Introduction to Linux,96页ppt
专知会员服务
82+阅读 · 2020年7月26日
《DeepGCNs: Making GCNs Go as Deep as CNNs》
专知会员服务
32+阅读 · 2019年10月17日
[综述]深度学习下的场景文本检测与识别
专知会员服务
78+阅读 · 2019年10月10日
机器学习入门的经验与建议
专知会员服务
94+阅读 · 2019年10月10日
【哈佛大学商学院课程Fall 2019】机器学习可解释性
专知会员服务
105+阅读 · 2019年10月9日
VCIP 2022 Call for Demos
CCF多媒体专委会
1+阅读 · 2022年6月6日
VCIP 2022 Call for Special Session Proposals
CCF多媒体专委会
1+阅读 · 2022年4月1日
【ICIG2021】Latest News & Announcements of the Tutorial
中国图象图形学学会CSIG
3+阅读 · 2021年12月20日
【ICIG2021】Check out the hot new trailer of ICIG2021 Symposium1
中国图象图形学学会CSIG
0+阅读 · 2021年11月3日
【ICIG2021】Latest News & Announcements of the Plenary Talk2
中国图象图形学学会CSIG
0+阅读 · 2021年11月2日
【ICIG2021】Latest News & Announcements of the Plenary Talk1
中国图象图形学学会CSIG
0+阅读 · 2021年11月1日
【ICIG2021】Latest News & Announcements of the Industry Talk2
中国图象图形学学会CSIG
0+阅读 · 2021年7月29日
【ICIG2021】Latest News & Announcements of the Industry Talk1
中国图象图形学学会CSIG
0+阅读 · 2021年7月28日
Hierarchically Structured Meta-learning
CreateAMind
27+阅读 · 2019年5月22日
A Technical Overview of AI & ML in 2018 & Trends for 2019
待字闺中
18+阅读 · 2018年12月24日
国家自然科学基金
2+阅读 · 2017年12月31日
国家自然科学基金
0+阅读 · 2014年12月31日
国家自然科学基金
1+阅读 · 2014年12月31日
国家自然科学基金
0+阅读 · 2013年12月31日
国家自然科学基金
3+阅读 · 2013年12月31日
国家自然科学基金
0+阅读 · 2012年12月31日
国家自然科学基金
0+阅读 · 2012年12月31日
国家自然科学基金
0+阅读 · 2012年12月31日
国家自然科学基金
0+阅读 · 2011年12月31日
VIP会员
最新内容
《人工智能赋能电磁战》(报告)
专知会员服务
0+阅读 · 今天14:47
【CMU博士论文】迈向可扩展的开放世界三维感知
专知会员服务
0+阅读 · 今天14:06
前馈式三维场景建模
专知会员服务
0+阅读 · 今天14:03
(译文)认知战:以士兵为目标,塑造战略
专知会员服务
2+阅读 · 今天3:12
(中文)认知战的本体论基础(2026报告)
专知会员服务
18+阅读 · 今天1:45
美空军条令(2026):外国对内防御
专知会员服务
3+阅读 · 今天1:32
相关资讯
VCIP 2022 Call for Demos
CCF多媒体专委会
1+阅读 · 2022年6月6日
VCIP 2022 Call for Special Session Proposals
CCF多媒体专委会
1+阅读 · 2022年4月1日
【ICIG2021】Latest News & Announcements of the Tutorial
中国图象图形学学会CSIG
3+阅读 · 2021年12月20日
【ICIG2021】Check out the hot new trailer of ICIG2021 Symposium1
中国图象图形学学会CSIG
0+阅读 · 2021年11月3日
【ICIG2021】Latest News & Announcements of the Plenary Talk2
中国图象图形学学会CSIG
0+阅读 · 2021年11月2日
【ICIG2021】Latest News & Announcements of the Plenary Talk1
中国图象图形学学会CSIG
0+阅读 · 2021年11月1日
【ICIG2021】Latest News & Announcements of the Industry Talk2
中国图象图形学学会CSIG
0+阅读 · 2021年7月29日
【ICIG2021】Latest News & Announcements of the Industry Talk1
中国图象图形学学会CSIG
0+阅读 · 2021年7月28日
Hierarchically Structured Meta-learning
CreateAMind
27+阅读 · 2019年5月22日
A Technical Overview of AI & ML in 2018 & Trends for 2019
待字闺中
18+阅读 · 2018年12月24日
相关基金
国家自然科学基金
2+阅读 · 2017年12月31日
国家自然科学基金
0+阅读 · 2014年12月31日
国家自然科学基金
1+阅读 · 2014年12月31日
国家自然科学基金
0+阅读 · 2013年12月31日
国家自然科学基金
3+阅读 · 2013年12月31日
国家自然科学基金
0+阅读 · 2012年12月31日
国家自然科学基金
0+阅读 · 2012年12月31日
国家自然科学基金
0+阅读 · 2012年12月31日
国家自然科学基金
0+阅读 · 2011年12月31日
Top
微信扫码咨询专知VIP会员