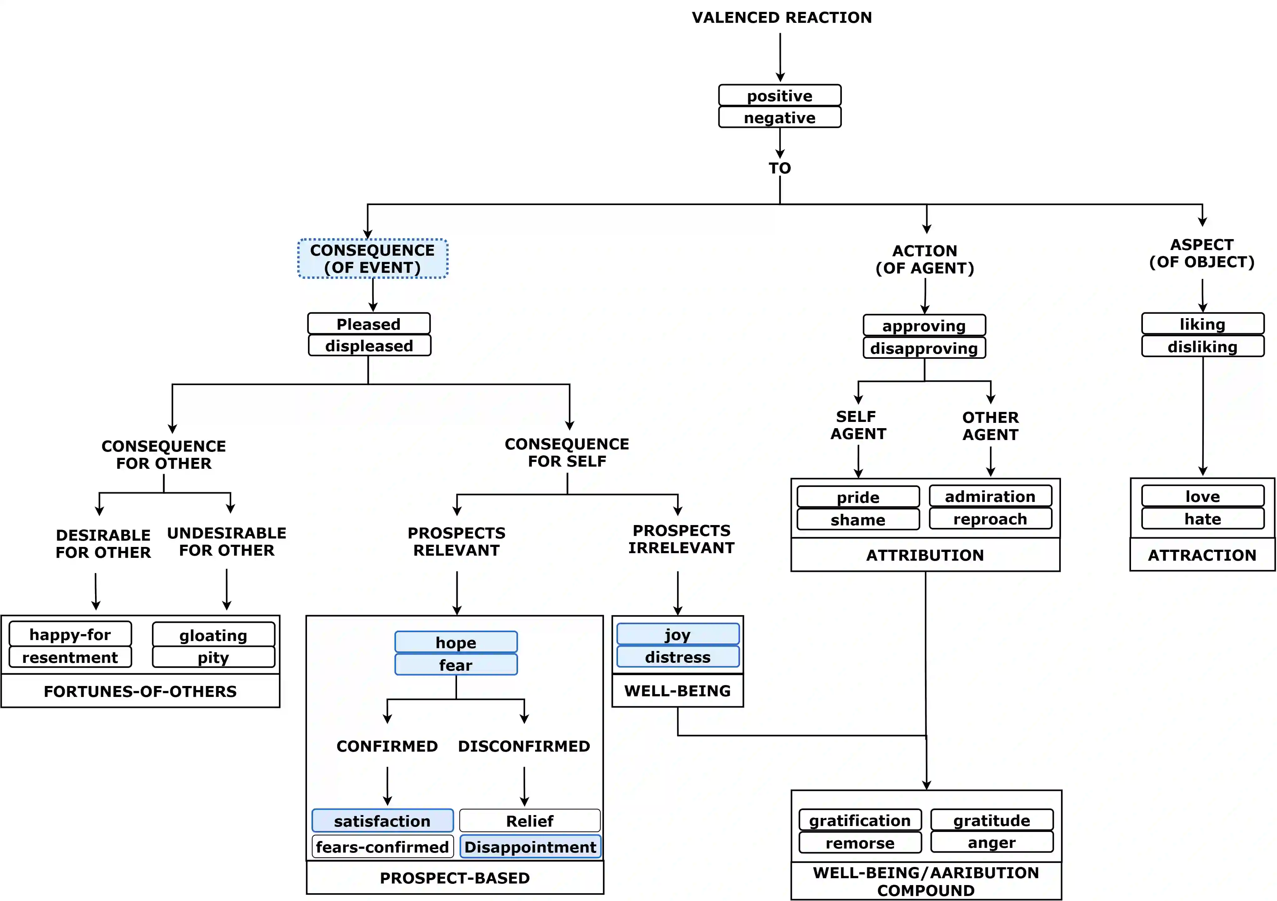
Player experience (PX) evaluation has become a field of interest in the game industry. Several manual PX techniques have been introduced to assist developers to understand and evaluate the experience of players in computer games. However, automated testing of player experience still needs to be addressed. An automated player experience testing framework would allow designers to evaluate the PX requirements in the early development stages without the necessity of participating human players. In this paper, we propose an automated player experience testing approach by suggesting a formal model of event-based emotions. In particular, we discuss an event-based transition system to formalize relevant emotions using Ortony, Clore, & Collins (OCC) theory of emotions. A working prototype of the model is integrated on top of Aplib, a tactical agent programming library, to create intelligent PX test agents, capable of appraising emotions in a 3D game case study. The results are graphically shown e.g. as heat maps. Emotion visualization of the test agent would ultimately help game designers in creating content that evokes a certain experience in players.


翻译:玩家体验( PX) 评估已经成为游戏行业感兴趣的领域。 已经引入了几种手动 PX 技术来帮助开发者理解和评估玩家在计算机游戏中的经验。 但是,仍然需要解决玩家体验的自动测试。 一个自动玩家体验测试框架将允许设计者在早期开发阶段评估PX要求,而无需参与人类玩家参与。 在本文中,我们建议一种基于事件情绪的正式模式来自动玩家体验测试方法。 特别是, 我们讨论一个基于事件的过渡系统, 用Ortony、Clore、 & Collins(OCC) 的情感理论来将相关的情感正规化。 该模型的工作原型在Aplib(战术代理编程库)的顶部上整合,以创建智能的 PX 测试剂, 能够在3D 游戏案例研究中评估情绪。 其结果被用图形显示为热图。 测试代理的情感直观化最终将有助于游戏设计者创造在玩家中产生一定经验的内容。

0
下载
关闭预览

相关内容

Automator是苹果公司为他们的Mac OS X系统开发的一款软件。 只要通过点击拖拽鼠标等操作就可以将一系列动作组合成一个工作流,从而帮助你自动的(可重复的)完成一些复杂的工作。Automator还能横跨很多不同种类的程序,包括:查找器、Safari网络浏览器、iCal、地址簿或者其他的一些程序。它还能和一些第三方的程序一起工作,如微软的Office、Adobe公司的Photoshop或者Pixelmator等。
专知会员服务
90+阅读 · 2021年6月29日
Linux导论,Introduction to Linux,96页ppt
专知会员服务
82+阅读 · 2020年7月26日
开源书:PyTorch深度学习起步
专知会员服务
51+阅读 · 2019年10月11日
强化学习最新教程,17页pdf
专知会员服务
182+阅读 · 2019年10月11日
机器学习入门的经验与建议
专知会员服务
94+阅读 · 2019年10月10日
【哈佛大学商学院课程Fall 2019】机器学习可解释性
专知会员服务
105+阅读 · 2019年10月9日
【SIGGRAPH2019】TensorFlow 2.0深度学习计算机图形学应用
专知会员服务
41+阅读 · 2019年10月9日
计算机 | 入门级EI会议ICVRIS 2019诚邀稿件
Call4Papers
10+阅读 · 2019年6月24日
Transferring Knowledge across Learning Processes
CreateAMind
29+阅读 · 2019年5月18日
计算机 | 中低难度国际会议信息6条
Call4Papers
7+阅读 · 2019年5月16日
逆强化学习-学习人先验的动机
CreateAMind
16+阅读 · 2019年1月18日
强化学习的Unsupervised Meta-Learning
CreateAMind
18+阅读 · 2019年1月7日
A Technical Overview of AI & ML in 2018 & Trends for 2019
待字闺中
18+阅读 · 2018年12月24日
计算机 | CCF推荐会议信息10条
Call4Papers
5+阅读 · 2018年10月18日
carla无人驾驶模拟中文项目 carla_simulator_Chinese
CreateAMind
3+阅读 · 2018年1月30日
强化学习族谱
CreateAMind
26+阅读 · 2017年8月2日
【今日新增】IEEE Trans.专刊截稿信息8条
Call4Papers
7+阅读 · 2017年6月29日
VIP会员
最新内容
美国当前高超音速导弹发展概述
专知会员服务
4+阅读 · 4月19日
无人机蜂群建模与仿真方法
专知会员服务
7+阅读 · 4月19日
澳大利亚发布《国防战略(2026年)》
专知会员服务
2+阅读 · 4月19日
全球高超音速武器最新发展趋势
专知会员服务
2+阅读 · 4月19日
相关VIP内容
专知会员服务
90+阅读 · 2021年6月29日
Linux导论,Introduction to Linux,96页ppt
专知会员服务
82+阅读 · 2020年7月26日
开源书:PyTorch深度学习起步
专知会员服务
51+阅读 · 2019年10月11日
强化学习最新教程,17页pdf
专知会员服务
182+阅读 · 2019年10月11日
机器学习入门的经验与建议
专知会员服务
94+阅读 · 2019年10月10日
【哈佛大学商学院课程Fall 2019】机器学习可解释性
专知会员服务
105+阅读 · 2019年10月9日
【SIGGRAPH2019】TensorFlow 2.0深度学习计算机图形学应用
专知会员服务
41+阅读 · 2019年10月9日
相关资讯
计算机 | 入门级EI会议ICVRIS 2019诚邀稿件
Call4Papers
10+阅读 · 2019年6月24日
Transferring Knowledge across Learning Processes
CreateAMind
29+阅读 · 2019年5月18日
计算机 | 中低难度国际会议信息6条
Call4Papers
7+阅读 · 2019年5月16日
逆强化学习-学习人先验的动机
CreateAMind
16+阅读 · 2019年1月18日
强化学习的Unsupervised Meta-Learning
CreateAMind
18+阅读 · 2019年1月7日
A Technical Overview of AI & ML in 2018 & Trends for 2019
待字闺中
18+阅读 · 2018年12月24日
计算机 | CCF推荐会议信息10条
Call4Papers
5+阅读 · 2018年10月18日
carla无人驾驶模拟中文项目 carla_simulator_Chinese
CreateAMind
3+阅读 · 2018年1月30日
强化学习族谱
CreateAMind
26+阅读 · 2017年8月2日
【今日新增】IEEE Trans.专刊截稿信息8条
Call4Papers
7+阅读 · 2017年6月29日
Top
微信扫码咨询专知VIP会员