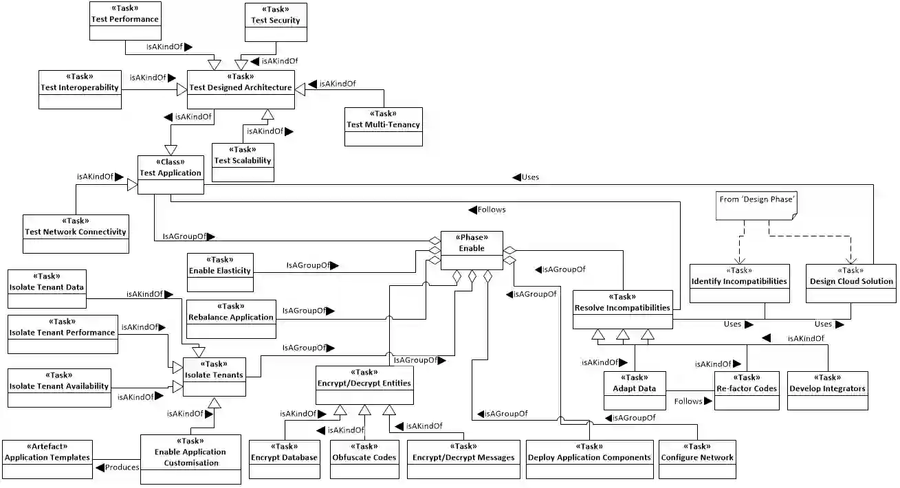
The reengineering process of large data-intensive legacy software applications to cloud platforms involves different interrelated activities. These activities are related to planning, architecture design, re-hosting/lift-shift, code refactoring, and other related ones. In this regard, the cloud computing literature has seen the emergence of different methods with a disparate point of view of the same underlying legacy application reengineering process to cloud platforms. As such, the effective interoperability and tailoring of these methods become problematic due to the lack of integrated and consistent standard models.


翻译:云层平台大型数据密集型遗留软件应用的重新设计过程涉及不同相互关联的活动,涉及规划、结构设计、重置/移动、代码重构和其他相关活动,在这方面,云计算文献出现了不同方法,对云层平台的原有遗留应用重新设计程序的看法不同,因此,由于缺乏统一一致的标准模型,这些方法的有效互操作性和调整有问题。

0
下载
关闭预览

相关内容

Processing 是一门开源编程语言和与之配套的集成开发环境(IDE)的名称。Processing 在电子艺术和视觉设计社区被用来教授编程基础,并运用于大量的新媒体和互动艺术作品中。
专知会员服务
29+阅读 · 2021年8月2日
专知会员服务
19+阅读 · 2020年9月6日
Linux导论,Introduction to Linux,96页ppt
专知会员服务
82+阅读 · 2020年7月26日
Keras François Chollet 《Deep Learning with Python 》, 386页pdf
专知会员服务
164+阅读 · 2019年10月12日
强化学习最新教程,17页pdf
专知会员服务
182+阅读 · 2019年10月11日
【哈佛大学商学院课程Fall 2019】机器学习可解释性
专知会员服务
105+阅读 · 2019年10月9日
【SIGGRAPH2019】TensorFlow 2.0深度学习计算机图形学应用
专知会员服务
41+阅读 · 2019年10月9日
学术报告|港科大助理教授宋阳秋博士
科技创新与创业
7+阅读 · 2019年7月19日
计算机 | 国际会议信息5条
Call4Papers
3+阅读 · 2019年7月3日
计算机 | 入门级EI会议ICVRIS 2019诚邀稿件
Call4Papers
10+阅读 · 2019年6月24日
Hierarchically Structured Meta-learning
CreateAMind
27+阅读 · 2019年5月22日
Transferring Knowledge across Learning Processes
CreateAMind
29+阅读 · 2019年5月18日
IEEE | DSC 2019诚邀稿件 (EI检索)
Call4Papers
10+阅读 · 2019年2月25日
A Technical Overview of AI & ML in 2018 & Trends for 2019
待字闺中
18+阅读 · 2018年12月24日
计算机类 | LICS 2019等国际会议信息7条
Call4Papers
3+阅读 · 2018年12月17日
(TensorFlow)实时语义分割比较研究
机器学习研究会
9+阅读 · 2018年3月12日
Arxiv
0+阅读 · 2021年11月15日
Arxiv
12+阅读 · 2021年6月21日
Arxiv
37+阅读 · 2019年11月7日
Neural Approaches to Conversational AI
Arxiv
8+阅读 · 2018年12月13日
Semantics of Data Mining Services in Cloud Computing
Arxiv
4+阅读 · 2018年10月5日
VIP会员
最新内容
《采用系统思维应对混合战争》125页
专知会员服务
0+阅读 · 53分钟前
战争机器学习:数据生态系统构建(155页)
专知会员服务
6+阅读 · 今天8:10
内省扩散语言模型
专知会员服务
5+阅读 · 4月14日
国外反无人机系统与技术动态
专知会员服务
3+阅读 · 4月14日
大规模作战行动中的战术作战评估(研究论文)
未来的海战无人自主系统
专知会员服务
3+阅读 · 4月14日
美军多域作战现状分析:战略、概念还是幻想?
相关VIP内容
专知会员服务
29+阅读 · 2021年8月2日
专知会员服务
19+阅读 · 2020年9月6日
Linux导论,Introduction to Linux,96页ppt
专知会员服务
82+阅读 · 2020年7月26日
Keras François Chollet 《Deep Learning with Python 》, 386页pdf
专知会员服务
164+阅读 · 2019年10月12日
强化学习最新教程,17页pdf
专知会员服务
182+阅读 · 2019年10月11日
【哈佛大学商学院课程Fall 2019】机器学习可解释性
专知会员服务
105+阅读 · 2019年10月9日
【SIGGRAPH2019】TensorFlow 2.0深度学习计算机图形学应用
专知会员服务
41+阅读 · 2019年10月9日
相关资讯
学术报告|港科大助理教授宋阳秋博士
科技创新与创业
7+阅读 · 2019年7月19日
计算机 | 国际会议信息5条
Call4Papers
3+阅读 · 2019年7月3日
计算机 | 入门级EI会议ICVRIS 2019诚邀稿件
Call4Papers
10+阅读 · 2019年6月24日
Hierarchically Structured Meta-learning
CreateAMind
27+阅读 · 2019年5月22日
Transferring Knowledge across Learning Processes
CreateAMind
29+阅读 · 2019年5月18日
IEEE | DSC 2019诚邀稿件 (EI检索)
Call4Papers
10+阅读 · 2019年2月25日
A Technical Overview of AI & ML in 2018 & Trends for 2019
待字闺中
18+阅读 · 2018年12月24日
计算机类 | LICS 2019等国际会议信息7条
Call4Papers
3+阅读 · 2018年12月17日
(TensorFlow)实时语义分割比较研究
机器学习研究会
9+阅读 · 2018年3月12日
Top
微信扫码咨询专知VIP会员