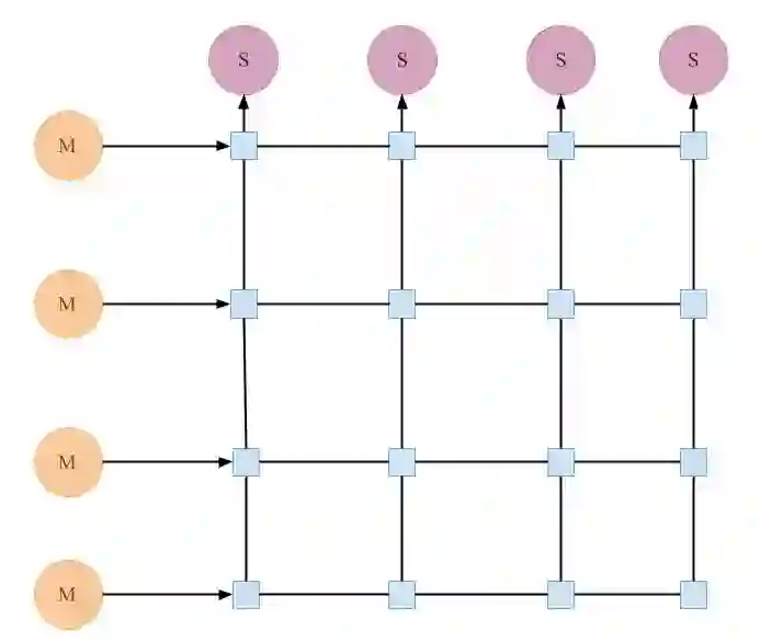
FPGAs are increasingly being deployed in the cloud to accelerate diverse applications. They are to be shared among multiple tenants to improve the total cost of ownership. Partial reconfiguration technology enables multi-tenancy on FPGA by partitioning it into regions, each hosting a specific application's accelerator. However, the region's size can not be changed once they are defined, resulting in the underutilization of FPGA resources. This paper argues to divide the acceleration requirements of an application into multiple small computation modules. The devised FPGA shell can reconfigure the available PR regions with those modules and enable them to communicate with each other over Crossbar interconnect with the Wishbone bus interface. For each PR region being reconfigured, it updates the register file with the valid destination addresses and the bandwidth allocation of the interconnect. Any invalid communication request originating from the Wishbone master interface is masked in the corresponding master port of the crossbar. The allocated bandwidth for the PR region is ensured by the weighted round-robin arbiter in the slave port of the crossbar. Finally, the envisioned resource manager can increase or decrease the number of PR regions allocated to an application based on its acceleration requirements and PR regions' availability.


翻译:部分重组技术通过将FPGA分割成每个区域,每个区域是某个具体应用程序的加速器;然而,一旦定义后,该区域的规模无法改变,导致FPGA资源利用不足。本文件主张将应用程序的加速要求分为多个小计算模块。设计的FPGA 贝壳可以用这些模块重新配置现有的PR区域,并使他们能够通过交叉栏连接Wishbone公交界面的交叉路口相互连接,进行相互通信。对于每个正在重新配置的PRP区域,它能够以有效的目的地地址和连接的带宽分配方式更新登记册文件。来自Wishbone主界面的任何无效的通信请求在交叉栏的相应主端口被遮蔽。分配给PR区域的带宽可以通过交叉栏奴隶港的加权圆形仲裁确保。最后,设想的资源管理者可以增加或减少分配的PR区域数量,以便根据加速度的要求,将其应用到PR区域。

0
下载
关闭预览

相关内容

FPGA:ACM/SIGDA International Symposium on Field-Programmable Gate Arrays。 Explanation:ACM/SIGDA现场可编程门阵列国际研讨会。 Publisher:ACM。 SIT: http://dblp.uni-trier.de/db/conf/fpga/
专知会员服务
19+阅读 · 2020年9月6日
Keras François Chollet 《Deep Learning with Python 》, 386页pdf
专知会员服务
164+阅读 · 2019年10月12日
[综述]深度学习下的场景文本检测与识别
专知会员服务
78+阅读 · 2019年10月10日
【SIGGRAPH2019】TensorFlow 2.0深度学习计算机图形学应用
专知会员服务
41+阅读 · 2019年10月9日
IEEE ICKG 2022: Call for Papers
机器学习与推荐算法
3+阅读 · 2022年3月30日
ACM MM 2022 Call for Papers
CCF多媒体专委会
5+阅读 · 2022年3月29日
IEEE TII Call For Papers
CCF多媒体专委会
3+阅读 · 2022年3月24日
AIART 2022 Call for Papers
CCF多媒体专委会
1+阅读 · 2022年2月13日
Call for Nominations: 2022 Multimedia Prize Paper Award
CCF多媒体专委会
0+阅读 · 2022年2月12日
【ICIG2021】Check out the hot new trailer of ICIG2021 Symposium4
中国图象图形学学会CSIG
0+阅读 · 2021年11月10日
【ICIG2021】Check out the hot new trailer of ICIG2021 Symposium1
中国图象图形学学会CSIG
0+阅读 · 2021年11月3日
【ICIG2021】Latest News & Announcements of the Plenary Talk2
中国图象图形学学会CSIG
0+阅读 · 2021年11月2日
【ICIG2021】Latest News & Announcements of the Plenary Talk1
中国图象图形学学会CSIG
0+阅读 · 2021年11月1日
Hierarchically Structured Meta-learning
CreateAMind
27+阅读 · 2019年5月22日
国家自然科学基金
0+阅读 · 2015年12月31日
国家自然科学基金
0+阅读 · 2015年12月31日
国家自然科学基金
0+阅读 · 2013年12月31日
国家自然科学基金
0+阅读 · 2013年12月31日
国家自然科学基金
0+阅读 · 2012年12月31日
国家自然科学基金
0+阅读 · 2012年12月31日
国家自然科学基金
0+阅读 · 2011年12月31日
国家自然科学基金
0+阅读 · 2011年12月31日
Arxiv
0+阅读 · 2022年8月24日
VIP会员
最新内容
《美陆军条例:陆军指挥政策(2026版)》
专知会员服务
3+阅读 · 今天8:10
《军用自主人工智能系统的治理与安全》
专知会员服务
3+阅读 · 今天8:02
《系统簇式多域作战规划范畴论框架》
专知会员服务
7+阅读 · 4月20日
高效视频扩散模型:进展与挑战
专知会员服务
3+阅读 · 4月20日
乌克兰前线的五项创新
专知会员服务
7+阅读 · 4月20日
 军事通信系统与设备的技术演进综述
专知会员服务
5+阅读 · 4月20日
《北约标准:医疗评估手册》174页
专知会员服务
5+阅读 · 4月20日
相关资讯
IEEE ICKG 2022: Call for Papers
机器学习与推荐算法
3+阅读 · 2022年3月30日
ACM MM 2022 Call for Papers
CCF多媒体专委会
5+阅读 · 2022年3月29日
IEEE TII Call For Papers
CCF多媒体专委会
3+阅读 · 2022年3月24日
AIART 2022 Call for Papers
CCF多媒体专委会
1+阅读 · 2022年2月13日
Call for Nominations: 2022 Multimedia Prize Paper Award
CCF多媒体专委会
0+阅读 · 2022年2月12日
【ICIG2021】Check out the hot new trailer of ICIG2021 Symposium4
中国图象图形学学会CSIG
0+阅读 · 2021年11月10日
【ICIG2021】Check out the hot new trailer of ICIG2021 Symposium1
中国图象图形学学会CSIG
0+阅读 · 2021年11月3日
【ICIG2021】Latest News & Announcements of the Plenary Talk2
中国图象图形学学会CSIG
0+阅读 · 2021年11月2日
【ICIG2021】Latest News & Announcements of the Plenary Talk1
中国图象图形学学会CSIG
0+阅读 · 2021年11月1日
Hierarchically Structured Meta-learning
CreateAMind
27+阅读 · 2019年5月22日
相关基金
国家自然科学基金
0+阅读 · 2015年12月31日
国家自然科学基金
0+阅读 · 2015年12月31日
国家自然科学基金
0+阅读 · 2013年12月31日
国家自然科学基金
0+阅读 · 2013年12月31日
国家自然科学基金
0+阅读 · 2012年12月31日
国家自然科学基金
0+阅读 · 2012年12月31日
国家自然科学基金
0+阅读 · 2011年12月31日
国家自然科学基金
0+阅读 · 2011年12月31日
Top
微信扫码咨询专知VIP会员