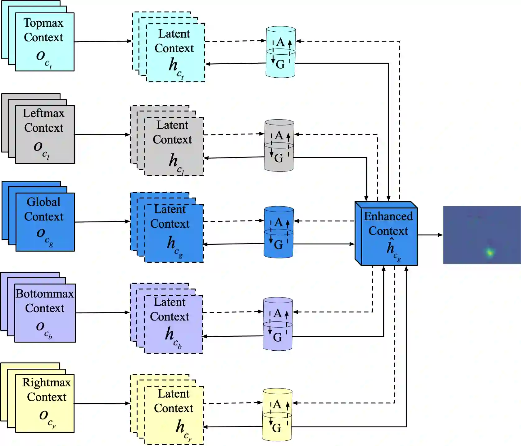
Automated analysis of mouse behaviours is crucial for many applications in neuroscience. However, quantifying mouse behaviours from videos or images remains a challenging problem, where pose estimation plays an important role in describing mouse behaviours. Although deep learning based methods have made promising advances in mouse or other animal pose estimation, they cannot properly handle complicated scenarios (e.g., occlusions, invisible keypoints, and abnormal poses). Particularly, since mouse body is highly deformable, it is a big challenge to accurately locate different keypoints on the mouse body. In this paper, we propose a novel hourglass network based model, namely Graphical Model based Structured Context Enhancement Network (GM-SCENet) where two effective modules, i.e., Structured Context Mixer (SCM) and Cascaded Multi-Level Supervision module (CMLS) are designed. The SCM can adaptively learn and enhance the proposed structured context information of each mouse part by a novel graphical model with close consideration on the difference between body parts. Then, the CMLS module is designed to jointly train the proposed SCM and the hourglass network by generating multi-level information, which increases the robustness of the whole network. Based on the multi-level predictions from the SCM and the CMLS module, we also propose an inference method to enhance the localization results. Finally, we evaluate our proposed approach against several baselines...


翻译:对鼠标行为进行自动化分析对神经科学的许多应用至关重要。然而,从视频或图像中量化鼠标行为仍是一个具有挑战性的问题,在描述鼠标行为方面,估计可能具有重要作用。尽管深层次学习方法在鼠标或其他动物方面取得了有希望的进展,但它们无法正确处理复杂的情景(例如,隐形键点、隐形键和异常外形 ), 特别是,由于鼠体高度不整形, 准确定位鼠体上的不同关键点是一个巨大的挑战。 在本文中, 我们提议了一个基于新颖的沙眼网络模型, 即基于图形模型的系统化环境增强网络(GM-SCENet), 其基础是两个有效的模块, 即结构化背景混集器(SCM) 和封装多层监督模块(CMLS), 无法正确处理复杂的情景(例如, 隐形键盘、 隐形键) 。 特别是, 鼠标身体部分的新型图形模型, 是一个巨大的挑战。 然后, CMLS 模块的设计旨在联合培训拟议的S CM 和hearc 网络 网络,,,,, 通过生成多层次的模型, 来提高我们 的基线,, 和 系统 增强我们提出的多层次的系统, 增强 系统 系统,, 的 增强 的 增强 增强 的 增强 增强 的 的, 系统, 的 的,, 增强 增强 增强 增强 增强 增强 增强 的 系统 的 的 和 系统 升级 的 的, 的 的 增强 增强 的 系统 的 的 增强 增强 的 的 的 的 升级 的 。

0
下载
关闭预览

相关内容

【ECCV2020】OCRNet化解语义分割上下文信息缺失难题
专知会员服务
17+阅读 · 2020年8月24日
100+篇《自监督学习(Self-Supervised Learning)》论文最新合集
专知会员服务
167+阅读 · 2020年3月18日
[综述]深度学习下的场景文本检测与识别
专知会员服务
78+阅读 · 2019年10月10日
【哈佛大学商学院课程Fall 2019】机器学习可解释性
专知会员服务
105+阅读 · 2019年10月9日
“CVPR 2020 接受论文列表 1470篇论文都在这了
内涵网络嵌入:Content-rich Network Embedding
我爱读PAMI
4+阅读 · 2019年11月5日
Hierarchically Structured Meta-learning
CreateAMind
27+阅读 · 2019年5月22日
弱监督语义分割最新方法资源列表
专知
9+阅读 · 2019年2月26日
人工智能 | 国际会议信息6条
Call4Papers
5+阅读 · 2019年1月4日
计算机类 | LICS 2019等国际会议信息7条
Call4Papers
3+阅读 · 2018年12月17日
disentangled-representation-papers
CreateAMind
26+阅读 · 2018年9月12日
《pyramid Attention Network for Semantic Segmentation》
统计学习与视觉计算组
44+阅读 · 2018年8月30日
Arxiv
27+阅读 · 2020年12月24日
Arxiv
4+阅读 · 2017年11月4日
VIP会员
最新内容
美国当前高超音速导弹发展概述
专知会员服务
0+阅读 · 18分钟前
《高超音速武器:一项再度兴起的技术》120页slides
无人机蜂群建模与仿真方法
专知会员服务
1+阅读 · 今天14:08
澳大利亚发布《国防战略(2026年)》
专知会员服务
0+阅读 · 今天13:42
【CMU博士论文】迈向基于基础先验的 4D 感知研究
专知会员服务
0+阅读 · 今天13:46
全球高超音速武器最新发展趋势
专知会员服务
1+阅读 · 今天13:17
相关VIP内容
【ECCV2020】OCRNet化解语义分割上下文信息缺失难题
专知会员服务
17+阅读 · 2020年8月24日
100+篇《自监督学习(Self-Supervised Learning)》论文最新合集
专知会员服务
167+阅读 · 2020年3月18日
[综述]深度学习下的场景文本检测与识别
专知会员服务
78+阅读 · 2019年10月10日
【哈佛大学商学院课程Fall 2019】机器学习可解释性
专知会员服务
105+阅读 · 2019年10月9日
相关资讯
“CVPR 2020 接受论文列表 1470篇论文都在这了
内涵网络嵌入:Content-rich Network Embedding
我爱读PAMI
4+阅读 · 2019年11月5日
Hierarchically Structured Meta-learning
CreateAMind
27+阅读 · 2019年5月22日
弱监督语义分割最新方法资源列表
专知
9+阅读 · 2019年2月26日
人工智能 | 国际会议信息6条
Call4Papers
5+阅读 · 2019年1月4日
计算机类 | LICS 2019等国际会议信息7条
Call4Papers
3+阅读 · 2018年12月17日
disentangled-representation-papers
CreateAMind
26+阅读 · 2018年9月12日
《pyramid Attention Network for Semantic Segmentation》
统计学习与视觉计算组
44+阅读 · 2018年8月30日
Top
微信扫码咨询专知VIP会员