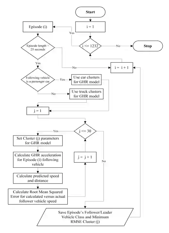
This paper focuses on the study of the impact that the class of the vehicle, leading heavy vehicles in particular, causes on the following vehicle's behavior, specifically in terms of the bumper-to-bumper distance (gap) between the following and leading vehicles. This was done by extracting and analyzing different car-following episodes from the Next Generation Simulation (NGSIM) dataset for Interstate 80 (I 80) in Emeryville, California, USA. The results of the statistical analysis are compared to that of the synthesized literature of research efforts that have been conducted on the topic, then are further assessed utilizing different behavioral clusters for the Gazis-Herman-Rothery (GHR) car-following model calibrated from naturalistic driving data. We assess the similarities and differences in car-following behavior between drivers of the same vehicle class, validating the results of the statistical analysis and highlighting possible future implementations for improved modeling in microscopic simulation.


翻译:本文件着重研究车辆类别,特别是重型车辆,对下列车辆行为的影响,特别是下列车辆与主要车辆之间的起重到起重距离(差距)的影响,这是通过提取和分析美国加利福尼亚州埃默里维尔州80(I80)州间80(NGSIM)下一代模拟数据集中不同的汽车跟踪事件来完成的,统计分析的结果与已就此专题开展的研究工作的综合文献进行比较,然后利用根据自然驾驶数据校准的Gazis-Herman-Rothery(GHR)汽车跟踪模型的不同行为组进行进一步评估。我们评估了同一车辆类别驾驶员在汽车跟踪行为方面的相似性和差异,确认了统计分析的结果,并强调了今后在改进微镜模拟模型方面可能执行的情况。

0
下载
关闭预览

相关内容

Stabilizing Transformers for Reinforcement Learning
专知会员服务
60+阅读 · 2019年10月17日
[综述]深度学习下的场景文本检测与识别
专知会员服务
78+阅读 · 2019年10月10日
机器学习入门的经验与建议
专知会员服务
94+阅读 · 2019年10月10日
【论文笔记】通俗理解少样本文本分类 (Few-Shot Text Classification) (1)
深度学习自然语言处理
7+阅读 · 2020年4月8日
计算机 | 入门级EI会议ICVRIS 2019诚邀稿件
Call4Papers
10+阅读 · 2019年6月24日
Hierarchically Structured Meta-learning
CreateAMind
27+阅读 · 2019年5月22日
Transferring Knowledge across Learning Processes
CreateAMind
29+阅读 · 2019年5月18日
计算机 | CCF推荐期刊专刊信息5条
Call4Papers
3+阅读 · 2019年4月10日
Unsupervised Learning via Meta-Learning
CreateAMind
44+阅读 · 2019年1月3日
Disentangled的假设的探讨
CreateAMind
9+阅读 · 2018年12月10日
已删除
将门创投
3+阅读 · 2018年11月20日
Hierarchical Disentangled Representations
CreateAMind
4+阅读 · 2018年4月15日
Self-Driving Cars: A Survey
Arxiv
41+阅读 · 2019年1月14日
Learning Recommender Systems from Multi-Behavior Data
Arxiv
7+阅读 · 2018年11月29日
Arxiv
9+阅读 · 2018年3月28日
VIP会员
最新内容
《系统簇式多域作战规划范畴论框架》
专知会员服务
2+阅读 · 今天14:54
高效视频扩散模型:进展与挑战
专知会员服务
0+阅读 · 今天13:34
乌克兰前线的五项创新
专知会员服务
6+阅读 · 今天6:14
 军事通信系统与设备的技术演进综述
专知会员服务
4+阅读 · 今天5:59
《北约标准:医疗评估手册》174页
专知会员服务
4+阅读 · 今天5:51
《提升生成模型的安全性与保障》博士论文
专知会员服务
4+阅读 · 今天5:47
美国当前高超音速导弹发展概述
专知会员服务
4+阅读 · 4月19日
无人机蜂群建模与仿真方法
专知会员服务
13+阅读 · 4月19日
相关VIP内容
Stabilizing Transformers for Reinforcement Learning
专知会员服务
60+阅读 · 2019年10月17日
[综述]深度学习下的场景文本检测与识别
专知会员服务
78+阅读 · 2019年10月10日
机器学习入门的经验与建议
专知会员服务
94+阅读 · 2019年10月10日
相关资讯
【论文笔记】通俗理解少样本文本分类 (Few-Shot Text Classification) (1)
深度学习自然语言处理
7+阅读 · 2020年4月8日
计算机 | 入门级EI会议ICVRIS 2019诚邀稿件
Call4Papers
10+阅读 · 2019年6月24日
Hierarchically Structured Meta-learning
CreateAMind
27+阅读 · 2019年5月22日
Transferring Knowledge across Learning Processes
CreateAMind
29+阅读 · 2019年5月18日
计算机 | CCF推荐期刊专刊信息5条
Call4Papers
3+阅读 · 2019年4月10日
Unsupervised Learning via Meta-Learning
CreateAMind
44+阅读 · 2019年1月3日
Disentangled的假设的探讨
CreateAMind
9+阅读 · 2018年12月10日
已删除
将门创投
3+阅读 · 2018年11月20日
Hierarchical Disentangled Representations
CreateAMind
4+阅读 · 2018年4月15日
Top
微信扫码咨询专知VIP会员