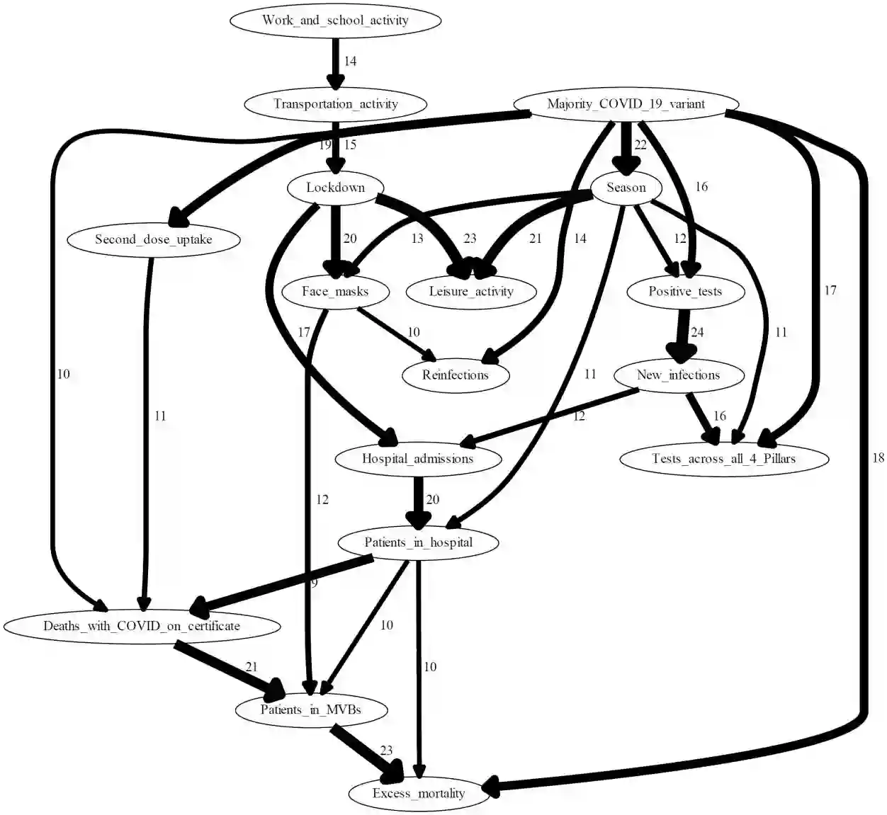
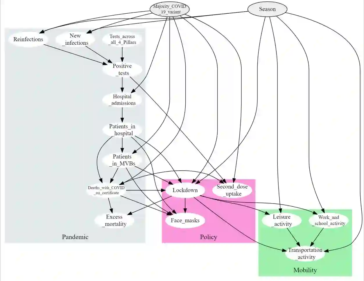
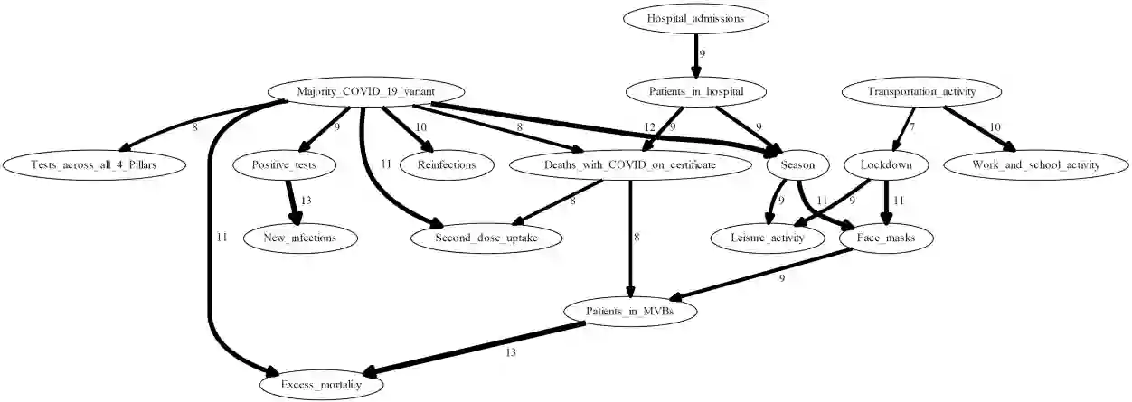
Causal machine learning (ML) algorithms recover graphical structures that tell us something about cause-and-effect relationships. The causal representation praovided by these algorithms enables transparency and explainability, which is necessary for decision making in critical real-world problems. Yet, causal ML has had limited impact in practice compared to associational ML. This paper investigates the challenges of causal ML with application to COVID-19 UK pandemic data. We collate data from various public sources and investigate what the various structure learning algorithms learn from these data. We explore the impact of different data formats on algorithms spanning different classes of learning, and assess the results produced by each algorithm, and groups of algorithms, in terms of graphical structure, model dimensionality, sensitivity analysis, confounding variables, predictive and interventional inference. We use these results to highlight open problems in causal structure learning and directions for future research. To facilitate future work, we make all graphs, models, data sets, and source code publicly available online.


翻译:暂无翻译

0
下载
关闭预览

相关内容

Linux导论,Introduction to Linux,96页ppt
专知会员服务
82+阅读 · 2020年7月26日
FlowQA: Grasping Flow in History for Conversational Machine Comprehension
专知会员服务
34+阅读 · 2019年10月18日
Keras François Chollet 《Deep Learning with Python 》, 386页pdf
专知会员服务
164+阅读 · 2019年10月12日
【SIGGRAPH2019】TensorFlow 2.0深度学习计算机图形学应用
专知会员服务
41+阅读 · 2019年10月9日
强化学习的Unsupervised Meta-Learning
CreateAMind
18+阅读 · 2019年1月7日
Unsupervised Learning via Meta-Learning
CreateAMind
44+阅读 · 2019年1月3日
A Technical Overview of AI & ML in 2018 & Trends for 2019
待字闺中
18+阅读 · 2018年12月24日
disentangled-representation-papers
CreateAMind
26+阅读 · 2018年9月12日
论文浅尝 | 利用 RNN 和 CNN 构建基于 FreeBase 的问答系统
开放知识图谱
11+阅读 · 2018年4月25日
IJCAI | Cascade Dynamics Modeling with Attention-based RNN
KingsGarden
13+阅读 · 2017年7月16日
国家自然科学基金
13+阅读 · 2017年12月31日
国家自然科学基金
2+阅读 · 2015年12月31日
国家自然科学基金
0+阅读 · 2015年12月31日
国家自然科学基金
47+阅读 · 2015年12月31日
国家自然科学基金
2+阅读 · 2015年12月31日
国家自然科学基金
0+阅读 · 2014年12月31日
国家自然科学基金
1+阅读 · 2014年12月31日
国家自然科学基金
0+阅读 · 2014年12月31日
国家自然科学基金
1+阅读 · 2014年12月31日
国家自然科学基金
6+阅读 · 2014年12月31日
Arxiv
18+阅读 · 2021年3月16日
Recent advances in deep learning theory
Arxiv
52+阅读 · 2020年12月20日
Arxiv
11+阅读 · 2018年7月31日
VIP会员
最新内容
《美陆军条例:陆军指挥政策(2026版)》
专知会员服务
6+阅读 · 今天8:10
《军用自主人工智能系统的治理与安全》
专知会员服务
5+阅读 · 今天8:02
《系统簇式多域作战规划范畴论框架》
专知会员服务
8+阅读 · 4月20日
高效视频扩散模型:进展与挑战
专知会员服务
4+阅读 · 4月20日
乌克兰前线的五项创新
专知会员服务
8+阅读 · 4月20日
 军事通信系统与设备的技术演进综述
专知会员服务
7+阅读 · 4月20日
《北约标准:医疗评估手册》174页
专知会员服务
6+阅读 · 4月20日
相关资讯
相关基金
国家自然科学基金
13+阅读 · 2017年12月31日
国家自然科学基金
2+阅读 · 2015年12月31日
国家自然科学基金
0+阅读 · 2015年12月31日
国家自然科学基金
47+阅读 · 2015年12月31日
国家自然科学基金
2+阅读 · 2015年12月31日
国家自然科学基金
0+阅读 · 2014年12月31日
国家自然科学基金
1+阅读 · 2014年12月31日
国家自然科学基金
0+阅读 · 2014年12月31日
国家自然科学基金
1+阅读 · 2014年12月31日
国家自然科学基金
6+阅读 · 2014年12月31日
Top
微信扫码咨询专知VIP会员